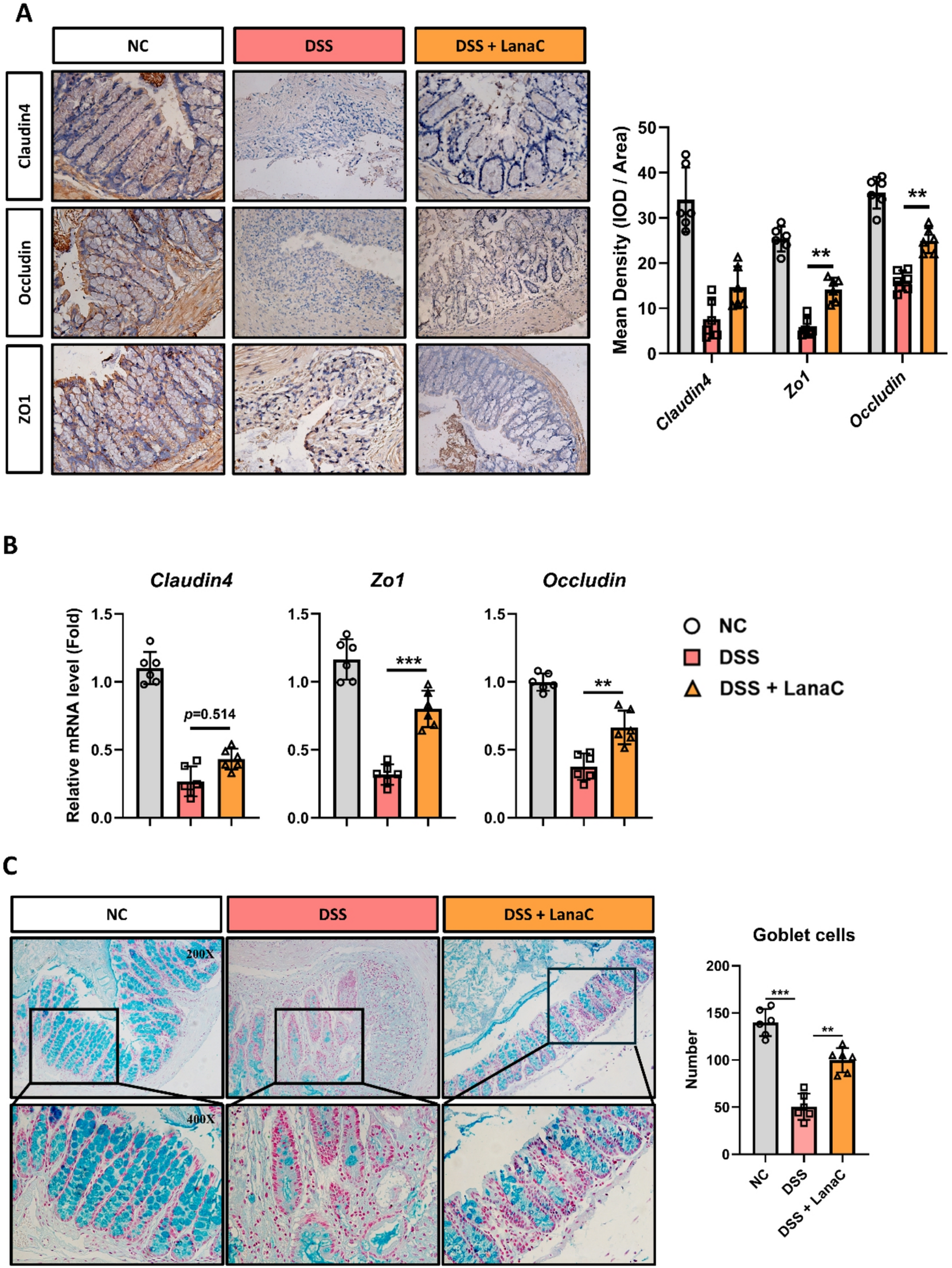
Fig. 2

LanaC reduces DSS-induced intestinal barrier damage. (A) Analysis of Claudin4, Occludin, and ZO1 protein expression level in colon tissue by immunohistochemistry. Scale bars represent 100 μm; (B) RT-PCR determination of Claudin4, Occludin, and Zo1 mRNA levels in colon tissue; (C) Alcian Blue–PAS staining (upper: 200 × , lower: 400 ×) and goblet cell counting in colon tissue. Scale bars represent 100 μm; All experiments were performed with 6 mice per group and presented as means ± SD. Statistical analysis was performed using one-way ANOVA followed by Tukey’s post hoc test. **p < 0.01, ***p < 0.001.