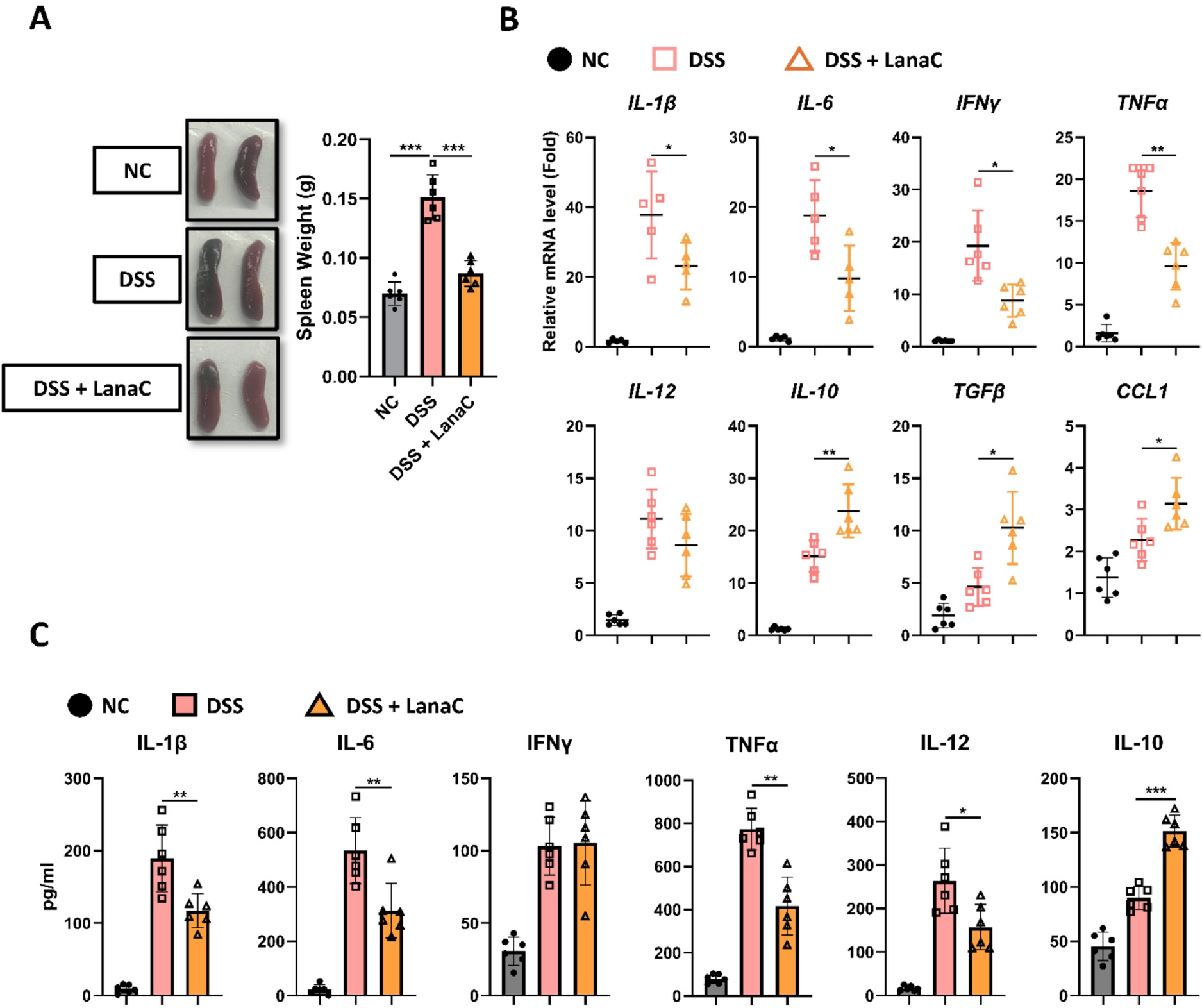
Fig. 3

LanaC inhibits both local and systemic inflammation. (A) Spleen weight and images of spleens for each groups; (B) RT-PCR determination of IL-1β, IL-6, IFNγ, TNFα, IL-12, IL-10, TGFβ, and CCL1 mRNA levels in colon tissue; (C) ELISA analysis of IL-1β, IL-6, TNFα, IL-12, INFγ, and IL-10 in mice ocular blood serum; All experiments were performed with 6 mice per group and presented as means ± SD. Statistical analysis was performed using one-way ANOVA followed by Tukey’s post hoc test. *p < 0.05, **p < 0.01, ***p < 0.001.