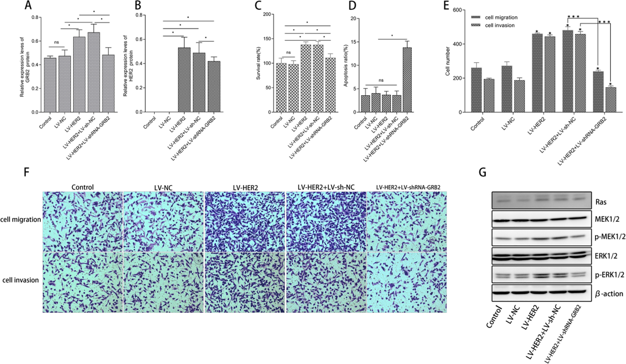
Figure 2

Results of cell proliferation, apoptosis, migration, and invasion across cell Lines. (A,B) Expression levels of GRB2 and HER2.* denotes a P-value < 0.05. (C,D) Differences in cell proliferation and apoptosis across experimental groups. (E) Differences in cell migration and invasion capabilities.* denotes a P-value < 0.05.***denotes a P-value < 0.01. (F) Microscopic examination of transwell migration and invasion assays. Blue staining indicates migrated or invaded cells, with a higher cell number reflecting stronger migration or invasion capability. (G) Differential expression of proteins in the Ras/MAPK pathway by western blot. β-actin serves as the reference protein band, and the darkness of the target band indicates high expression of the target protein in this sample.