Correction to: Scientific Reports https://doi.org/10.1038/s41598-025-99685-3, published onine 27 April 2025
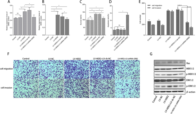
The original version of this Article contained errors in Figure 2, where there was a duplication between the images for LV-HER2 and LV-HER2 + LV-sh-NC in panel (f). The original Figure 2 and accompanying legend appear below.
Results of cell proliferation, apoptosis, migration, and invasion across cell Lines. (A,B) Expression levels of GRB2 and HER2.* denotes a P-value < 0.05. (C,D) Differences in cell proliferation and apoptosis across experimental groups. (E) Differences in cell migration and invasion capabilities.* denotes a P-value < 0.05.***denotes a P-value < 0.01. (F) Microscopic examination of transwell migration and invasion assays. Blue staining indicates migrated or invaded cells, with a higher cell number reflecting stronger migration or invasion capability. (G) Differential expression of proteins in the Ras/MAPK pathway by western blot. β-actin serves as the reference protein band, and the darkness of the target band indicates high expression of the target protein in this sample.
The original Article has been corrected.
Author information
Authors and Affiliations
Corresponding authors
Rights and permissions
Open Access This article is licensed under a Creative Commons Attribution-NonCommercial-NoDerivatives 4.0 International License, which permits any non-commercial use, sharing, distribution and reproduction in any medium or format, as long as you give appropriate credit to the original author(s) and the source, provide a link to the Creative Commons licence, and indicate if you modified the licensed material. You do not have permission under this licence to share adapted material derived from this article or parts of it. The images or other third party material in this article are included in the article’s Creative Commons licence, unless indicated otherwise in a credit line to the material. If material is not included in the article’s Creative Commons licence and your intended use is not permitted by statutory regulation or exceeds the permitted use, you will need to obtain permission directly from the copyright holder. To view a copy of this licence, visit http://creativecommons.org/licenses/by-nc-nd/4.0/.
About this article
Cite this article
Li, H., Zhang, Y., Han, X. et al. Correction: GRB2 promotes brain metastasis in HER2-positive breast cancer by regulating the Ras/MAPK pathway. Sci Rep 16, 4729 (2026). https://doi.org/10.1038/s41598-026-37879-z
Published:
Version of record:
DOI: https://doi.org/10.1038/s41598-026-37879-z
