Fig. 1
From: Generation of TCRγδ + T cells from human embryonic stem cells

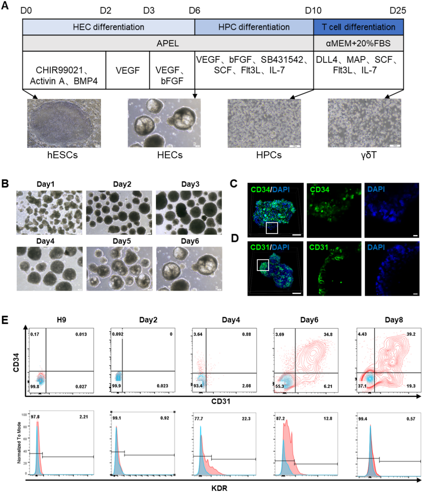
Stroma-free differentiation of hESCs into HECs under optimized conditions for generating γδT cells. (A) Schematic diagram of the protocol for the differentiation of hESCs into γδT cells (the upper panel), representative phase contrast images of hESCs (day 0) and their derivatives (day 6, day 10, and day 25) (the lower panels). Scale bars, 100 μm. (B) The dynamic changes of cell morphologies from day 1 to day 6 during the differentiation of hESCs. Scale bars, 100 μm. (C, D) Representative immunofluorescence analysis of HECs at day 6 for CD34 (C) and CD31 (D), DAPI was used for nuclear stain. Scale bars, 100 μm (left) and 20 μm (right). (E) The dynamic changes of HEC differentiation from hESCs at different time points. Total live cells were shown in 7AAD-gate, hESCs (H9 cells) were used for the comparison.