Fig. 5
From: Generation of TCRγδ + T cells from human embryonic stem cells

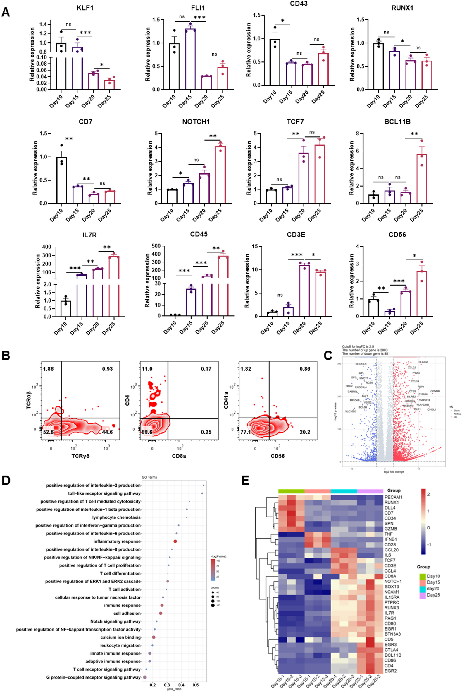
Characterization of γδT cell differentiation. (A) The relative expression levels of key genes were determined by qRT-PCR from day 10 to day 25 during the differentiation of γδT cells. (B) Flow cytometric analysis of the proportions of TCRγδ+TCRαβ+ cells, CD8a+CD4+ cells and CD56+CD41a+ cells in the floating cell at day 25 after the differentiation of hESCs. (C) Volcano map showed DEGs in differentiated cells at day 25 (Day25 VS Day10) using differential expression analysis, P < 0.01, |log2 fold change|>2. (D) The bubble plot showed the significantly enriched GO terms related to biological process identified from upregulated DEGs at days 25 after the differentiation of hESCs. (E) Heat map showed the transcriptional changes of key DEGs during the differentiation of hESCs towards T cells. The KEGG software from the Kanehisa laboratory was used to analyze the data (www.kegg.jp/kegg/kegg1.html).