Fig. 6
From: Generation of TCRγδ + T cells from human embryonic stem cells

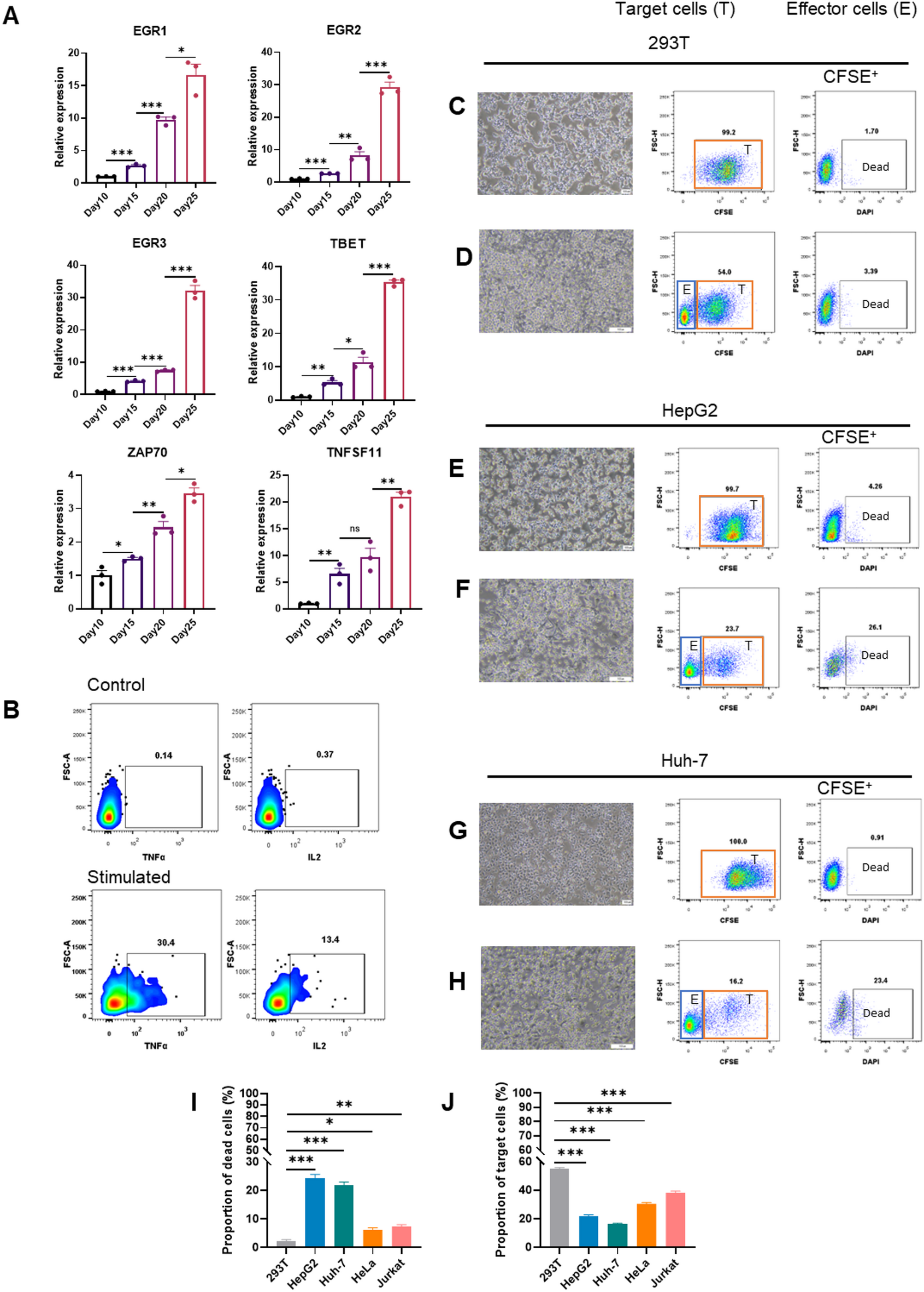
Functional analysis of hESC-derived γδT cells. (A) The relative expression levels of key genes were determined by qRT-PCR from day 10 to day 25 during the differentiation of hESCs towards T cells. (B) Flow cytometry to detect cytokines TNF-α and IL-2 levels released by differentiated cells at 25 days following the stimulation with PMA and ionomycin for 6 h. (C, D) Phase-contrast images and flow cytometry for CFSE and DAPI staining of 293T cells after the co-culture for 48 h without effector cells (C) or with hESC-derived γδT cells (D). Scale bars, 100 mm in left panels. Flow cytometry was performed to determine the percentage of live (CFSE+ and DAPI−) or dead (CFSE+ and DAPI+) cells in target 293T cells. (E, F) Phase-contrast images and flow cytometry for CFSE and DAPI staining of HepG2 cells after the co-culture for 48 h without effector cells (E) or with hESC-derived γδT cells (F). Scale bars, 100 mm in left panels. Flow cytometry was performed to determine the percentage of live (CFSE+ and DAPI−) or dead (CFSE+ and DAPI+) cells in target HepG2 cells. (G, H) Phase-contrast images and flow cytometry for CFSE and DAPI staining of Huh-7 cells after the co-culture for 48 h without effector cells (G) ot with hESC-derived γδT cells (H). Scale bars, 100 mm in left panels. Flow cytometry was performed to determine the percentage of live (CFSE+ and DAPI−) or dead (CFSE+ and DAPI+) cells in target Huh-7 cells. (I, J) This figure displays the percentage of dead target cells (CFSE+ and DAPI+) and the percentage of overall target cells (CFSE+) following co-culture with γδT cells. The γδT effector cells were co-cultured with CFSE-labeled target cells (293T, HepG2, Huh7, HeLa, and Jurkat) at an Effector-to-Target (E: T) ratio of 2:1 for 48 h. Dead target cells were identified by DAPI positivity among the CFSE-positive population via flow cytometry.