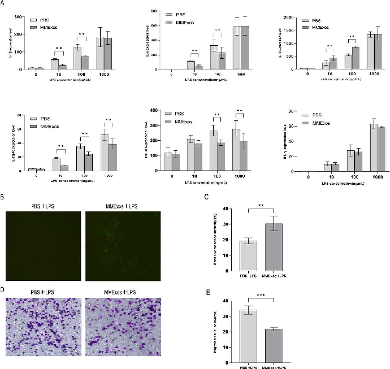
Fig. 4

MM-sEVs demonstrated Immune regulatory effects. (A) Levels of different cytokines secreted by RAW264.7 cells treated with MM-sEVs; (B and C) Fluorescence image and intensity of phagocytosis rates of RAW264.7 cells treated with MM-sEVs, scale bar = 25 μm; (D and E) Cell migration images and the migratory ability of each group are shown, scale bar = 25 μm. *P < 0.05; **P < 0.01.