Abstract
Mare milk is rich in nutrients and bioactive compounds, suggesting that its Small extracellular vesicles may possess immunomodulatory properties. In this study, we developed an optimized ultracentrifugation method to isolate Mare Milk-Derived Small Extracellular Vesicles (MM-sEVs) from mare milk, achieving higher yield and purity compared to conventional approaches. The isolated MM-sEVs were characterized using transmission electron microscopy (TEM), nanoparticle tracking analysis (NTA), and Western blotting. Proteomic and microarray analyses revealed that MM-sEVs are enriched with immune-related proteins (e.g., RHOA) and microRNAs (e.g., miR-155). When co-cultured with RAW264.7 macrophages, MM-sEVs significantly enhanced phagocytic activity, reduced cell migration, upregulated IL-10 expression, and modulated the expression of pro-inflammatory cytokines such as IL-1β and IL-6, etc., while IFN-γ levels remained unchanged. These findings highlight the immunomodulatory potential of MM-sEVs, particularly in regulating macrophage functions, and provide novel evidence supporting their prospective applications in health-related fields.
Introduction
Mammalian milk serves as the primary nutritional source for newborns1, providing essential nutrients such as proteins, fats, vitamins, and minerals2,3. Mare milk has garnered attention due to its nutritional composition—similar to human milk in terms of lactose and fatty acids—and its abundance of bioactive compounds. Studies suggest that mare milk positively modulates the immune status of the infant gut, positioning it as a potential substitute for human milk4. SEVs are increasingly recognized as critical messengers in immunomodulation, facilitating intercellular communication by delivering bioactive molecules, including microRNAs (miRNAs) and proteins, to immune cells such as macrophages and T cells. Research indicates that sEVs regulate inflammatory responses by targeting signaling pathways such as NF-κB and STAT3 5. Certain sEVs carry pro-inflammatory mediators (e.g., TNF-α, IL-6) that exacerbate inflammation6, while others deliver anti-inflammatory signals (e.g., upregulating IL-10) to mitigate it 7. The specific role of sEVs depends on their origin and molecular cargo.
Recent studies have demonstrated that milk-derived sEVs, as key mediators of intercellular communication, are enriched with proteins and microRNAs (miRNAs), enabling them to regulate immune responses, inflammation, and growth and development8,9,10,11,12,13,14. For instance, bovine milk sEVs have been shown to alleviate ulcerative colitis by modulating gut immunity in mice11, while porcine milk sEVs protect intestinal epithelial cells from oxidative damage12. Similarly, sheep milk sEVs, enriched with CCR chemokine signaling components, exhibit potential in modulating immune responses, balancing inflammation, and promoting tissue repair13. These findings suggest that milk-derived sEVs possess cross-species bioactivity, highlighting their potential applications in human health. Although the immunomodulatory functions of milk-derived sEVs have been extensively elucidated in species such as humans, cows, and sheep, research on Mare Milk-Derived Small Extracellular Vesicles remains markedly limited. A bibliometric analysis based on the Web of Science Core Collection (2025 edition) revealed that, among 139 publications related to milk-derived sEVs (retrieved using the terms “milk exosome,” “milk-derived exosome,” and “milk-derived extracellular vesicle”), only six addressed Mare Milk-Derived Small Extracellular Vesicles.Most of these investigations focus on the isolation of mare’s milk sEVs and their surface proteins.
In Central Asian regions such as Kazakhstan and the Mongolian Plateau, mare milk has traditionally been regarded as a nutritional supplement with anti-inflammatory properties14. However, compared to the widely studied bovine milk, mare milk possesses a unique biological profile that warrants specific investigation. As summarized in Table 1, mare milk shares greater structural homology with human milk, particularly regarding its casein-to-whey protein ratio15, suggesting high biocompatibility. Furthermore, it is exceptionally rich in antimicrobial factors like lysozyme, significantly higher than the trace amounts found in bovine milk16. This naturally enriched immunological environment suggests that MM-sEVs may encapsulate unique bioactive components (e.g., specific miRNAs or proteins), rendering their potential immunomodulatory effects particularly worthy of exploration.The isolation and characterization of sEVs represent primary challenges in sEVs research. Although traditional ultracentrifugation is widely regarded as the gold standard for sEVs extraction17, it is prone to contamination with other vesicles, compromising both purity and yield18,19. Notably, the naturally lower fat content of mare milk compared to bovine milk facilitates the separation process, potentially reducing lipoprotein interference. Thus, developing novel isolation techniques or optimizing existing methods is critical to elucidating the functions of MM-sEVs. Furthermore, sEVs-mediated immunomodulation in macrophages has emerged as a key research focus in recent years. The RAW264.7 cell line, a well-established murine macrophage model, is widely utilized for assessing sEVs effects due to its robust experimental system and extensive applications in phagocytosis and cytokine secretion studies11,20. While equine-derived cells might offer greater species-specificity, the potential application of mare milk in human health and the unresolved immunomodulatory roles of MM-sEVs in macrophages justify the use of RAW264.7 cells to provide preliminary evidence of cross-species effects.
In this study, we developed an optimized ultracentrifugation method to isolate MM-sEVs and employed proteomics and microarray analyses to characterize their molecular composition, identifying key components potentially involved in immunomodulation. We further evaluated the effects of MM-sEVs on RAW264.7 cell proliferation, phagocytosis, migration, and cytokine expression in inflammation models induced by moderate and low doses of lipopolysaccharide (LPS). This study aims to clarify the immunomodulatory functions of MM-sEVs, laying a foundation for the application of mare milk as a functional food or therapeutic agent.
Materials and methods
Mare’s milk collection
Fresh mare’s milk was obtained from healthy Mongolian mares (aged approximately 5 years) at local farms in Xilingol League, Inner Mongolia. Samples were collected at 8:00 AM during the mid-lactation stage (approximately 3 months post-foaling) to minimize circadian and individual variations. Standard milking methods were strictly employed to avoid bacterial contamination and the production of bacterial-derived vesicles. Following collection, samples were immediately placed in a portable refrigerator (4 °C) and transported to the laboratory within 2 h. Upon arrival, the fresh mare’s milk was stored at -80℃ until further processing.
MM-sEVs isolation and enrichment
Method A
This protocol was adapted from established differential ultracentrifugation methods previously validated for bovine, human, and camel milk21,22,23. Briefly, mare’s milk samples (50 mL) were centrifuged at 3,000 g for 15 min at 4℃, and at 5,000 g for 30 min at 4℃ to remove fat globules and cellular debris. The supernatant was filtered through a sterile filter cloth and then ultracentrifuged at 12,000 g for 60 min at 4℃, followed by 70,000 g for 70 min at 4℃ to remove large vesicles and casein. The supernatant was subsequently filtered through a 0.22 μm filter and ultracentrifuged at 135,000 g for 70 min at 4℃. The enriched sEVs precipitates were washed twice with sterile phosphate-buffered saline (PBS) and finally resuspended in 500 µL sterile PBS (Fig. 1).
Flowchart of the isolation of sEVs from mare’s milk. There are four methods (A–D). Method A is the traditional ultracentrifugation(UC). Method B is based on ultracentrifugation with the addition of salinization (O-UC). Method C is based on loading the crude sEVs from method A onto a qEV exclusion column for further purification (SEC). Method D is the polyethylene glycol sedimentation (PEG). Gray arrows indicate the shared separation process; blue arrows represent method A; orange arrows represent method B; yellow arrows represent method C; green arrows represent method D.
Method B
Briefly, mare’s milk was pretreated at 12 000 g for 60 min at 4℃, equal volume of ddH2O was added and pH = 4.6 was adjusted with 2 M HCl and incubated on ice for 15 min to facilitate more efficient deposition of casein and other acid-precipitable proteins, the supernatant was taken at 4℃,70 000 g for 60 min, supernatant was filtered through 0.22 μm filter and ultracentrifuged at 4℃,135 000 g for 70 min, the enriched sEVs precipitate was washed twice with sterile PBS and finally resuspended in 500 µL of sterile PBS (Fig. 1).
Method C
Briefly, the crude sEVs obtained by ultracentrifugation (Method A) were loaded with 500 µL of mEV onto a washed qEV size exclusion column (Izon science, Newland) and 500 µL of fractions were collected in each of 16 separate tubes according to the manufacturer’s instructions. It should be noted that fractions 7, 8, and 9 were enriched with sEVs (Fig. 1).
Method D
Set up 24%, 34%, 44% concentration gradient PEG solution (Sigma, 6000), pre-treat mare’s milk at 12 000 g for 60 min 4℃, add an equal volume of PEG solution, mix thoroughly and place at 4℃ overnight, collect sEVs at 4℃, 5 000 g for 30 min (Fig. 1).
Characterization of sEVs
Immunoblotting
sEV-associated proteins were quantified using bicinchoninic acid (BCA), separated by 10% SDS-PAGE, and transferred to PVDF membranes. They were subsequently detected by immunoblotting, with primary antibodies incubated at 4℃ overnight and secondary antibodies incubated at room temperature for 1 h.Both primary and secondary antibodies were purchased from Abcam, including the Anti-CD63 antibody (rabbit monoclonal, 1/1000, ab134045), Anti-ALIX antibody (rabbit monoclonal, 1/2000, ab275377), and Anti-Calnexin antibody (rabbit monoclonal, 1/20000, ab22595); Goat Anti-Rabbit lgG H&L (HRP) (1/20000, ab205718). Protein immunoreactive blots were observed using enhanced chemiluminescence agents.
Transmission electron microscopy (TEM)
Fractions of MM-sEVs, determined by our immunoblotting results which confirmed the manufacturer’s instructions, were pooled based on the presence of MM-sEV markers in the immunoblots. 5 µL of the pooled MM-sEV fractions were analyzed by TEM. Samples were placed on formvar-coated copper grids for 2 min, washed briefly in ultrapure water, and negatively stained with 1% uranyl acetate. The samples were then viewed using the JEM 1200EX transmission electron microscope operated at 100 kV, and images were captured with an Olympus Soft Imaging Veleta digital camera.
Nanoparticle tracking analysis
As previously reported24, nanoparticle tracking analysis was used to visualize and quantify sEVs. The nanoparticle tracking analysis was conducted using ZetaView PMX 110 (Particle Metrix, Meerbusch, Germany) and corresponding isolated sEVs samples were appropriately diluted using 1X PBS buffer (Biological Industries, Inc.), NTA measurement was recorded and analyzed at 11 positions. Temperature was maintained around 23℃ and 30℃. The ZetaView system was calibrated using 110 nm polystyrene particles.We have submitted all relevant data of our experiments to the EV-TRACK knowledgebase (EV-TRACK ID: EV250140).
Proteome analysis and MiRNA sequencing of MM-sEVs
Protein samples were trypsinized and dissolved in 10 µL of 0.1% formic acid in water (solution A) and injected into a C18 Nano-Trap column (2 cm×75 μm, 3 μm). Peptides were moved to the separation and analysis column with a mobile phase containing 80% acetonitrile and 0.1% formic acid (solution B). Samples were eluted at a flow rate of 600 nL /min, and the solution B content of the eluate increased from 6% to 100% over 60 min. The separated peptides were analyzed using a Q Exactive HF-X mass spectrometer. Raw data from MS assays were retrieved using the UniProt database (http://www.uniprot.org). The identified proteins were analyzed for GO, COG, and KEGG pathway annotation.
Total sEVs RNA was isolated and then cDNA synthesis was performed by FlashTag Biotin HSR RNA Labeling Kit (Affymetrix, 901911). The expression abundance of target genes was detected by real-time qPCR with TaqMan® probes, and the library was constructed and sequenced to obtain the number of reads per miRNA by comparison and calculate the expression of TPM. enrichment analysis of target genes with differentially expressed miRNAs was performed using the topGO R package. Enrichment statistics of differentially expressed genes in the KEGG pathway were detected using (http://www.genome.jp/kegg/) software25.
Coincubation of MM-sEVs with RAW264.7 cells
RAW264.7 cells were obtained from the Institute of Microbiology, Chinese Academy of Sciences (Beijing, China), and maintained in DMEM medium supplemented with 10% fetal bovine serum (FBS), 100 U/mL penicillin, and 100 µg/mL streptomycin at 37℃ in a humidified incubator (5% CO2). RAW264.7 cells were usually inoculated and coincubated in 6-well plates (1 × 105 cells/well) with 50 µg/mL of MM-sEVs or equivalent amounts of PBS for 12 h. LPS at different concentrations (100–1000 ng/mL) was then added to stimulate for 12 h. Different cytokines were quantified using enzyme-linked immunosorbent assay (ELISA). Cytokine levels were quantified using ELISA kits according to the manufacturer’s protocol (4 A Biotech, Beijing).
Cytophagy under the intervention of MM-sEVs
After pretreatment of RAW264.7 cells with MM-sEVs for 12 h as described previously, micron carboxylate-modified microspheres (Invitrogen) were added and the internalization of particles by macrophages was observed at 37℃ for 50–60 min. Cells were washed three times with PBS, visualized using an inverted fluorescence microscope (Olympus DP70 CCD, Japan) and analyzed by FACS (Cellquest, BD Biosciences) to observe the phagocytosis of RAW264.7 cells.
Cell migration under the intervention of MM-sEVs
After pretreatment of RAW264.7 cells with MM-sEVs for 12 h as described previously, the cells were stimulated with LPS (1000 ng/ml) for 24 h, a 24-well chemotaxis chamber with a membrane pore size of 8 μm was used and the concentration of RAW264.7 cell suspension was adjusted to 2 × 105 cells/mL, 100 µL of cell suspension was added to each well of the upper chamber, and the lower chamber was filled with DMEM medium containing 10% FBS The chambers were incubated at 37℃ for 4 h and then removed. The migrated cells in the upper chamber were wiped off with a cotton swab, fixed in 4% paraformaldehyde for 15 min, washed once with PBS, stained with crystal violet for 10 min, photographed under a 200× microscope and the number of migrated cells was counted (five fields of view were randomly selected).
Statistical analysis
As the data were normally distributed, the results are expressed as mean ± SD. Data were compared using Bonferroni-corrected one-way ANOVA. p < 0.05 was considered significant.
Statement on animal use
No animals were used in this study. All experiments were conducted using in vitro assays with RAW264.7 cells. LPS was used as the modeling agent, and MM-sEVs were employed as the therapeutic agent under controlled laboratory conditions.
Results
Characterization of sEVs
Western blot analysis
In addition, we verified the marker supramembrane protein CD63 and marker intraluminal protein Alix of sEVs by immunoblot analysis, and as shown in the figure, the two marker proteins were detected at appropriate locations by all four methods (Fig. 2 A). And the absence of the endoplasmic reticulum marker protein calnexin confirmed that the isolated vesicles were not contaminated by other multivesicular bodies. SEVs marker proteins were detected in fractions 7–9 of the exclusion column separation, as per the manufacturer’s instructions.
Characterization and marker proteins identification of MM-sEVs. (A) Western Blot identification of marker proteins of sEVs; (B) Characterization of the morphological structure of MM-sEVs by transmission electron microscopy, a-d each represents methods A-D, Scale bar is 200 nm; (C) Nanoparticle tracking analysis to identify the particle concentration of MM-sEVs (Particles/mL), Red represents ultracentrifugation (Method A), blue represents optimized ultracentrifugation (Method B), cyan represents exclusion chromatography (Method C), green represents polyethylene glycol sedimentation (Method D); (D) Stock solution obtained with four methods (x dilution) MM-sEVs yield (particles/mL); (E) The average particle size (nm) of MM-sEVs obtained by the four methods.
Transmission electron microscopy (TEM)
Method A-C isolated MM-sEVs all showed a typical disc-shaped vesicle structure, with sizes ranging from 30 nm to 150 nm (Fig. 2B). Consistent with the characterization of sEVs in the literature26. The MM-sEVs isolated by UC (method A) and SEC (method C) retained a more complete morphological structure.The MM-sEVs bilayer structure from optimized UC (method B) was disrupted, resulting in partial rupture of the membrane.The MM-sEVs isolated by PEG (method D) sedimentation did not yield a typical image of the sEVs structure under transmission electron microscopy, and the background of the polyethylene glycol residue was spherical, without membrane coating, and its diameter was less than 30 nm.
Nanoparticle tracking analysis (NTA)
The particle concentration (particles/mL) of MM-sEVs obtained after separation and enrichment was determined using NTA (Fig. 2C). UC (method A) yielded approximately (1.0 ± 0.577) × 1011 particles/mL (n = 3); optimized UC (method B) yielded (3.1 ± 0.577) × 1011 particles/mL (n = 3); SEC (method C) yielded (6.9 ± 0.23) × 1010 particles/mL (n = 3); and PEG (method D) yielded (1.8 ± 0.577) × 1010 particles/mL (n = 3). These results highlight the significantly higher yield of MM-sEVs enriched by optimized UC (method B) compared to other methods (Fig. 2). Endosomal vesicles in the diameter range of 30–200 nm were observed in all four samples, with a peak at particle size 156 nm for UC-isolated MM-sEVs; a peak at particle size 158 nm for SEC- isolated MM-sEVs; and major peaks at particle sizes 199 nm and 131 nm for optimized UC and PEG isolated MM-sEVs (Fig. 2C and E). NTA showed mean particle sizes similar to those of human milk sEVs27. NTA analysis also highlighted the presence of EV greater than 200 nm, suggesting that the isolated fractions had a heterogeneous mixture of EV.
Proteomic and MiRNA functional analysis of sEVs
To obtain rich information on the composition and abundance of the MM-sEVs proteome, we performed an in-depth proteomic analysis using peptide fractionation (high pHRP×RP, 12 fractions) in combination with LC-MS/MS analysis. Proteomic analysis was performed on three biological replicates. Overall, a total of 1583 proteins were detected, and GO annotation showed that most of them were involved in biogenesis and cellular processes, with 450, 446, and 209 proteins predicted to be involved in biological processes, cellular components, and molecular functions, respectively (Fig. 3A). And the analysis of biological pathways highlighted the enrichment of proteins in MM-sEVs involved in the positive regulation of multivesicular body secretion and assembly, glandular morphology and genesis, protein stability, inhibition of immune cell phagocytic processes, and viral release processes from host cells. In addition, there are more enriched proteins involved in cellular recognition or phagocytosis processes, indicating that the main pathway of sEVs uptake by cells may be through endocytosis of certain membrane proteins. The top 25 KEGG pathways are shown in the figure (Fig. 3B), and 6 pathways—endocytosis, leukocyte transendothelial migration, platelet activation, chemokine signaling pathway, Rap1 signaling pathway, and B cell receptor signaling pathway—are involved in immune and inflammatory signaling (red box). Besides, the KEGG enrichment analysis of 27 immune pathways (in Table 2) showed that most of the proteins were involved in inflammatory signaling, such as the PI3K-Akt signaling pathway, phagosome, and B cell receptor signaling pathway. Notably, some proteins in MM-sEVs were significantly and strongly associated with cancer, cardiovascular diseases, infectious diseases (bacterial, parasitic, viral), and psychiatric degenerative diseases in human (Fig. 3C,D). In addition, we performed PPI analysis of the top 300 proteins (Fig. 3E); 23 proteins were not involved in any pathway and retained 277 proteins in protein interactions (1809 edges), counting the top ten proteins with significant associations: RHOA (54 edges), ENO1 (53 edges), YWHAZ (51 edges), RAB7A (49 edges), PARK7 (46 edges), TPI1 (46 edges), ARHGDIA (42 edges), ANXA2 (41 edges), RAB5C (40 edges), and GRB2 (39 edges). RHOA was also predicted to be a key candidate gene for IBD pathogenesis. In addition, MM-sEVs were enriched with some common immunoproteins, such as immunoglobulin superfamily member 3 (F7BCD7), immunoglobulin superfamily member 8 (A0A3Q2I0N9), IgA/IgM Fc receptor protein (A0A3Q2HIU8), polymeric immunoglobulin receptor (F6W2K5), and 35 other immunoproteins (in Table 3). Proteins that play a major role in membrane integration, synovial membrane, skin region, brainstem, spinal cord, bronchial epithelium, and trophectoderm are also present in large numbers. As mentioned above, MM-sEVs are rich in a large number of proteins related to immune regulation and organism growth.
A total of 360 miRNAs were identified in the sEVs, and the highly expressed miRNAs in MM-sEVs were mainly involved in immune response and immune system development, such as miR-155, miR-200, and miR-30, which were abundantly expressed in MM-sEVs. As shown in the figure (Fig. 3F), the results indicate that 195 and 154 miRNAs are involved in immune and inflammatory responses, respectively, and 94 miRNAs play a role in viral processes. In addition, some miRNAs present in large numbers in MM-sEVs may be involved in a variety of physiological functions, including regulation of cell proliferation (especially positive and negative regulatory effects on T/B cells), apoptosis, cell growth and differentiation, involvement in skeletal development (miR-1291a/miR-24/miR-188-5p), lipid metabolism (miR-145/miR-138/miR-324-3p), reproductive system (miR-193b/miR-125a-5p/miR-423-5p), and nervous system (miR-486-3p/miR-138/miR-125a-3p). Notably, the results analyzed the potential role of MM-sEVs miRNA in ulcerative colitis signaling pathways. miRNA target genes mainly corresponded to the T cell receptor signaling pathway, leukocyte transendothelial migration, NOD-like receptor signaling pathway, C-type lectin receptor signaling pathway, and other signaling pathways (in Table 4). A total of 42 miRNAs targeting the IBD pathway were identified in the top 100 miRNAs of MM-sEVs and included four miRNAs that play key regulatory roles: miR-106b (position 10), miR-148a (position 26), miR-182 (position 37), and miR-27b (position 66) (in Table 5).
MM-sEVs proteomics and miRNA sequencing. (A) Gene ontology analysis of differentially expressed proteins in MM-sEVs; (B) KEGG pathway analysis (top 25), and red boxes represent inflammatory signaling pathways; (C) MM-sEVs protein KEGG pathway-related primary pathway; (D) MM-sEVs protein involved in human disease with two decimal places for percentage; (E) The integrated protein-protein interaction (PPI) network of all 277 proteins retained in this study was highly significant (1809 edges), The node size reflects the degree of connectivity (the higher the degree the larger the node), the color indicates the log2 value of protein expression (the closer to red the higher the expression value, the closer to green the lower the expression value), and the octagonal shape indicates the hub protein; (F) MM-sEVs-rich miRNAs are involved in cellular processes, organismal development, and immune and inflammatory responses.
Immunomodulatory characteristics associated with MM-sEVs
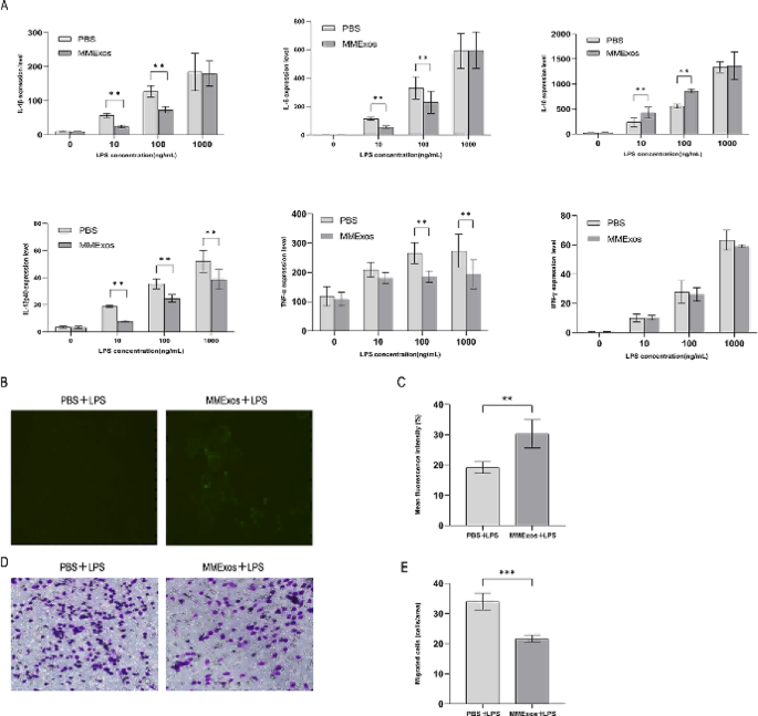
Based on the potential functions of the detected MM-sEVs proteins and miRNAs, we selected the macrophage cell line RAW264.7 to examine several immunomodulatory features associated with MM-sEVs, including their effects on cytokine production, cell phagocytosis, and cell migration. First, MM-sEVs were found to have a significant modulatory effect on cytokine production in RAW264.7 cells stimulated with different concentrations of LPS (Fig. 4A). When pretreated with MM-sEVs for 12 h, under stimulation with low concentrations of LPS (100 ng/ml), MM-sEVs significantly decreased the expression of IL-1β, IL-6, IL-12p40, and TNF-α and significantly increased the expression of IL-10, although there was no significant change in the expression level of IFN-γ. When RAW264.7 cells were exposed to high concentrations of LPS (1000 ng/ml), the expression levels of IL-12p40 and TNF-a were reduced. In addition, we added phagocytic pellets to RAW264.7 cells to observe the phagocytic capacity of RAW264.7 cells under MM-sEVs intervention (Fig. 4B,C). The results indicated that MM-sEVs was able to significantly increase the phagocytosis of RAW264.7 cells. We evaluated the effect of MM-sEVs on cell migration by choosing stimulation conditions with a high concentration of LPS (1000 ng/ml) and observing cell migration after co-culture of MM-sEVs with RAW264.7 cells (Fig. 4D,E). The results indicated that MM-sEVs had a significant effect on reducing the migration rate of RAW264.7 cells. In summary, we hypothesized that MM-sEVs play a role in immunomodulation by assessing its effects on macrophage cytokine production, cell phagocytosis, and cell migration.
MM-sEVs demonstrated Immune regulatory effects. (A) Levels of different cytokines secreted by RAW264.7 cells treated with MM-sEVs; (B and C) Fluorescence image and intensity of phagocytosis rates of RAW264.7 cells treated with MM-sEVs, scale bar = 25 μm; (D and E) Cell migration images and the migratory ability of each group are shown, scale bar = 25 μm. *P < 0.05; **P < 0.01.
Discussion
This study evaluated four methods for isolating Mare Milk-Derived Small Extracellular Vesicles (MM-sEVs): conventional ultracentrifugation (Method A), optimized ultracentrifugation (Method B), size-exclusion chromatography (Method C), and polyethylene glycol (PEG) precipitation (Method D). The results demonstrated that Method B significantly enhanced yield (3.1 × 1011 particles/mL, Fig. 2C), though it partially compromised the integrity of sEV-associatedmembrane structures (Fig. 2A), rendering it potentially unsuitable for downstream experiments requiring strict morphological preservation. In contrast, Method C, despite a lower yield (6.9 × 1010 particles/mL), preserved intact vesicular structures, making it well-suited for functional analyses. Method D (PEG precipitation) failed to effectively isolate MM-sEVs, suggesting its inadequacy for milk-derived sEVs characterized by high protein content. These findings indicate that optimizing isolation techniques requires a balance between yield and purity, laying a methodological foundation for future studies on sEVs separation (Supplementary Infornation).
The molecular profile of MM-sEVs further underscores their immunomodulatory potential. Proteomic analysis identified 1583 proteins, including RHOA, which is associated with phagocytosis and inflammatory pathways (Fig. 3B). miRNA sequencing revealed high expression of miR-155 and miR-106b, potentially targeting the NF-κB signaling pathway to suppress pro-inflammatory cytokines28. Following co-incubation with RAW264.7 cells, MM-sEVs significantly upregulated IL-10 expression (P < 0.01) and reduced IL-6 levels (P < 0.05) under low-dose LPS stimulation (100 ng/mL) (Fig. 4A), suggesting an anti-inflammatory effect comparable to that of bovine milk sEVs29.
Proteomic analysis in this study revealed that MM-sEVs are enriched with immune-related proteins, such as RHOA (Fig. 3E), which exhibits potential roles in phagocytosis and inflammatory pathways (KEGG analysis, Fig. 3B). Previous studies have shown that RHOA activity is elevated in the intestinal mucosa of Crohn’s disease patients and 2,4,6-trinitrobenzenesulfonic acid (TNBS)-induced ulcerative colitis (UC) rat models, where it promotes TNF-α production via the ROCK signaling pathway. Inhibition of ROCK (e.g., using Y-27632) significantly reduces NF-κB activity and ameliorates colonic inflammation in rats. In our experiments, MM-sEVs did not significantly alter TNF-α expression under moderate LPS stimulation (1000 ng/mL) (Fig. 4A), yet markedly enhanced phagocytic activity (P < 0.01, Fig. 4B,C). This suggests that RHOA in MM-sEVs may preferentially regulate phagosome formation rather than directly suppressing pro-inflammatory cytokines through the ROCK-NF-κB pathway. RHOA-associated pathways, such as leukocyte transendothelial migration and chemokine signaling (Fig. 3B), further support its role in modulating macrophage functions.
Additionally, the highly expressed miRNAs in MM-sEVs (e.g., miR-155 and miR-106b, Fig. 3F) may synergistically regulate immune responses. Previous studies have reported that miR-148a mitigates enteritis by inhibiting NF-κB and STAT3 signaling30. In our miRNA sequencing, 22 of the top 100 miRNAs were identified as targets associated with inflammatory bowel disease (IBD), including miR-148a (Table 5). Under low-dose LPS stimulation (100 ng/mL), MM-sEVs significantly upregulated the anti-inflammatory cytokine IL-10 (P < 0.01) and reduced IL-6 expression (P < 0.05, Fig. 4A), suggesting that their miRNAs may target pro-inflammatory signaling pathways. This anti-inflammatory effect aligns with the action mode of milk-derived sEVs31,32; however, the specific mechanisms and contributions of individual miRNAs warrant further investigation.
This study has several limitations that warrant further exploration. First, the specific mechanisms by which MM-sEVs enhance phagocytosis in RAW264.7 cells remain unclear. Although RHOA emerges as a potential candidate (Fig. 3E), its role has not been validated through targeted experiments. Second, the selectivity of MM-sEVs in modulating phagocytosis and their potential off-target effects remain unassessed, such as their impact on pathogen particle uptake or cellular responses under prolonged exposure. Additionally, this study relied solely on RAW264.7 cells, without evaluating the effects of MM-sEVs on human cells or in vivo models, limiting direct inferences about their cross-species applicability. Future studies could address these gaps by employing signaling pathway analyses, multi-target assays, and experiments with human cell lines to provide a more comprehensive understanding.
In summary, our study demonstrates that the novel method described herein enables the isolation of MM-sEVs with higher yield and purity. These MM-sEVs are enriched with immunomodulatory proteins (e.g., RHOA) and miRNAs (e.g., miR-155). By modulating cytokine expression, enhancing phagocytosis, and suppressing migration, MM-sEVs significantly influence RAW264.7 cell functions, particularly exhibiting anti-inflammatory effects under low to moderate LPS concentrations (100–1000 ng/mL). However, it is important to note a limitation of this study: while we identified candidate miRNAs via microarray analysis, functional validation experiments (such as transfection with miRNA mimics or inhibitors) were not performed to pinpoint the specific contribution of individual miRNAs. Consequently, the mechanistic link between specific cargo components and the observed phenotypic changes remains correlative at this stage. Future studies should focus on validating these molecular targets and investigating the in vivo effects of MM-sEVs. Overall, these findings highlight the immunomodulatory potential of MM-sEVs, providing a scientific foundation for utilizing mare milk-derived sEVs as natural bioactive components for future therapeutic or functional food applications.
Data availability
The miRNA microarray datasets generated and/or analysed during this study are available in the GEO repository, (GSE303867).
References
Garcia-Martinez, J. et al. Beneficial effects of bovine milk exosomes in metabolic interorgan Cross-Talk. Nutrients 14 https://doi.org/10.3390/nu14071442 (2022).
Ballard, O. & Morrow, A. L. Human milk composition: nutrients and bioactive factors. Pediatr. Clin. North. Am. 60, 49–74. https://doi.org/10.1016/j.pcl.2012.10.002 (2013).
Pereira, P. C. Milk nutritional composition and its role in human health. Nutrition 30, 619–627. https://doi.org/10.1016/j.nut.2013.10.011 (2014).
Li, N. et al. Cow, Goat, and mare milk diets differentially modulated the immune system and gut microbiota of mice colonized by healthy infant feces. J. Agric. Food Chem. 68, 15345–15357. https://doi.org/10.1021/acs.jafc.0c06039 (2020).
Cui, G. H. et al. Exosomes derived from hypoxia-preconditioned mesenchymal stromal cells ameliorate cognitive decline by rescuing synaptic dysfunction and regulating inflammatory responses in APP/PS1 mice. Faseb J. 32, 654–668. https://doi.org/10.1096/fj.201700600R (2018).
Gong, T. et al. Macrophage-derived exosomal aminopeptidase N aggravates sepsis-induced acute lung injury by regulating necroptosis of lung epithelial cell. Commun Biol 5, doi:ARTN 543 (2022). https://doi.org/10.1038/s42003-022-03481-y
Akinduro, O. et al. Human breast milk-derived exosomes attenuate lipopolysaccharide-induced activation in microglia. J. Neuroinflamm. 22 https://doi.org/10.1186/s12974-025-03345-2 (2025).
Li, B. et al. Bovine milk-derived exosomes enhance goblet cell activity and prevent the development of experimental necrotizing Enterocolitis. Plos One. 14, e0211431. https://doi.org/10.1371/journal.pone.0211431 (2019).
Prasadani, M., Kodithuwakku, S., Pennarossa, G., Fazeli, A. & Brevini, T. A. L. Therapeutic potential of bovine Milk-Derived extracellular vesicles. Int. J. Mol. Sci. 25 https://doi.org/10.3390/ijms25105543 (2024).
Samuel, M. et al. Bovine milk-derived exosomes from colostrum are enriched with proteins implicated in immune response and growth. Sci. Rep. 7, 5933. https://doi.org/10.1038/s41598-017-06288-8 (2017).
Tong, L. et al. Milk-derived extracellular vesicles protect intestinal barrier integrity in the gut-liver axis. Sci. Adv. 9, eade5041. https://doi.org/10.1126/sciadv.ade5041 (2023).
Chen, T. et al. Porcine milk-derived exosomes promote proliferation of intestinal epithelial cells. Sci. Rep. 6, 33862. https://doi.org/10.1038/srep33862 (2016).
Mecocci, S. et al. Transcriptomic Characterization of Cow, Donkey and Goat Milk Extracellular Vesicles Reveals Their Anti-inflammatory and Immunomodulatory Potential. Int J Mol Sci 22, (2021).
Blanco-Doval, A., Barron, L. J. R. & Aldai, N. Nutritional quality and Socio-Ecological benefits of mare milk produced under grazing management. Foods 13 https://doi.org/10.3390/foods13091412 (2024).
Uniacke-Lowe, T., Huppertz, T. & Fox, P. F. Equine milk proteins: Chemistry, structure and nutritional significance. Int. Dairy. J. 20, 609–629. https://doi.org/10.1016/j.idairyj.2010.02.007 (2010).
Salimei, E. & Fantuz, F. Equid milk for human consumption. Int. Dairy. J. 24, 130–142. https://doi.org/10.1016/j.idairyj.2011.11.008 (2012).
Russell, A. E. et al. Biological membranes in EV biogenesis, stability, uptake, and cargo transfer: an ISEV position paper arising from the ISEV membranes and EVs workshop. J. Extracell. Vesicles (2019).
Lobb, R. J. et al. Optimized exosome isolation protocol for cell culture supernatant and human plasma. J. Extracell. Vesicles. 4, 27031. https://doi.org/10.3402/jev.v4.27031 (2015).
Sidhom, K., Obi, P. O. & Saleem, A. A. Review of Exosomal isolation methods: is size exclusion chromatography the best option? Int. J. Mol. Sci. 21, ARTN. https://doi.org/10.3390/ijms21186466 (2020).
Zhou, S. Y. et al. Hypoxic Tumor-Derived Exosomes Induce M2 Macrophage Polarization via PKM2/AMPK to Promote Lung Cancer Progression. Cell Transplant. (2022).
Medel-Martinez, A. et al. Isolation and characterization of milk exosomes for use in advanced therapies. Biomolecules 14, ARTN. https://doi.org/10.3390/biom14070810 (2024).
Saeed, M. et al. Camel milk- derived exosomes as novel nanocarriers for Curcumin delivery in lung cancer. Biomolecules Biomed. https://doi.org/10.17305/bb.2024.11267 (2024).
23 Tiszbein, K., Koss-Mikolajczyk, I. & Martysiak-Zurowska, D. Unlocking the Secrets of Human Milk: Isolation and Characterization of Extracellular Vesicles. Adv. Nutr. https://doi.org/10.1016/j.advnut.2025.100430 (2025).
van der Pol, E., Boing, A. N., Harrison, P., Sturk, A. & Nieuwland, R. Classification, functions, and clinical relevance of extracellular vesicles. Pharmacol. Rev. 64, 676–705. https://doi.org/10.1124/pr.112.005983 (2012).
Kanehisa, M., Furumichi, M., Sato, Y., Matsuura, Y. & Ishiguro-Watanabe, M. KEGG: biological systems database as a model of the real world. Nucleic Acids Res. 53, D672–D677. https://doi.org/10.1093/nar/gkae909 (2024).
Li, D. et al. Isolation and identification of exosomes from feline plasma, urine and adipose-derived mesenchymal stem cells. Bmc Vet. Res. 17 https://doi.org/10.1186/s12917-021-02960-4 (2021).
Miyake, H. et al. Human breast milk exosomes attenuate intestinal damage. Pediatr. Surg. Int. 36, 155–163. https://doi.org/10.1007/s00383-019-04599-7 (2020).
Wu, D. & Wang, C. miR-155 regulates the proliferation of glioma cells through PI3K/AKT signaling. Front. Neurol. 11, 297. https://doi.org/10.3389/fneur.2020.00297 (2020).
Tong, L. J. et al. Milk-derived extracellular vesicles alleviate ulcerative colitis by regulating the gut immunity and reshaping the microbiota. Theranostics 11, 8570–8586. https://doi.org/10.7150/thno.62046 (2021).
Zhu, Y. et al. miR-148a inhibits colitis and colitis-associated tumorigenesis in mice. Cell. Death Differ. 24, 2199–2209. https://doi.org/10.1038/cdd.2017.151 (2017).
Sun, J. & Zhang, W. Huc-MSC-derived Exosomal miR-144 alleviates inflammation in LPS-induced preeclampsia-like pregnant rats via the FosB/Flt-1 pathway. Heliyon 10, e24575. https://doi.org/10.1016/j.heliyon.2024.e24575 (2024).
Xie, M. Y. et al. Porcine milk exosome MiRNAs attenuate LPS-Induced apoptosis through inhibiting TLR4/NF-κB and p53 pathways in intestinal epithelial cells. J. Agr Food Chem. 67, 9477–9491. https://doi.org/10.1021/acs.jafc.9b02925 (2019).
Funding
his research was supported by the National Natural Science Foundation of China, Regional Project, grant number 81960790;the Inner Mongolia Association of Mongolian Medicine, 2024 Annual Scientific Research Project, grant number MXK-150;the United Fund Project of Inner Mongolia Medical University, grant number YKD2024LH007; and the Natural Science Foundation of Inner Mongolia, grant number 2024LHMS08016.
Author information
Authors and Affiliations
Contributions
Conceptualization, Qin Si, Buhe Nashun, Rihua Xu; formal analysis, Shuang Wang, Qingkai Lan, Siren Badama; writing-original draft preparation, Shuang Wang, Qingkai Lan, La Ta, Jun Fang; visualization, Yun Wu, Yujing Bai, Tserentsoo Byambaa; writing-review & editing, Buhe Nashun, Rihua Xu; supervision, Nagongbilige He, Qin Si; methodology, Buhe Nashun, Xilinqiqige Bao, Tsend-Ayush Damba, Tserendavga Dalkh; funding acquisition, Qin Si. All authors have read and agreed to the published version of the manuscript.
Corresponding author
Ethics declarations
Competing interests
The authors declare no competing interests.
Additional information
Publisher’s note
Springer Nature remains neutral with regard to jurisdictional claims in published maps and institutional affiliations.
Supplementary Information
Below is the link to the electronic supplementary material.
Rights and permissions
Open Access This article is licensed under a Creative Commons Attribution-NonCommercial-NoDerivatives 4.0 International License, which permits any non-commercial use, sharing, distribution and reproduction in any medium or format, as long as you give appropriate credit to the original author(s) and the source, provide a link to the Creative Commons licence, and indicate if you modified the licensed material. You do not have permission under this licence to share adapted material derived from this article or parts of it. The images or other third party material in this article are included in the article’s Creative Commons licence, unless indicated otherwise in a credit line to the material. If material is not included in the article’s Creative Commons licence and your intended use is not permitted by statutory regulation or exceeds the permitted use, you will need to obtain permission directly from the copyright holder. To view a copy of this licence, visit http://creativecommons.org/licenses/by-nc-nd/4.0/.
About this article
Cite this article
Wang, S., Lan, Q., Badama, S. et al. Impact of mare milk-derived small extracellular vesicles on proliferation, phagocytosis, and migration in RAW264.7 macrophage. Sci Rep 16, 6944 (2026). https://doi.org/10.1038/s41598-026-38285-1
Received:
Accepted:
Published:
Version of record:
DOI: https://doi.org/10.1038/s41598-026-38285-1



