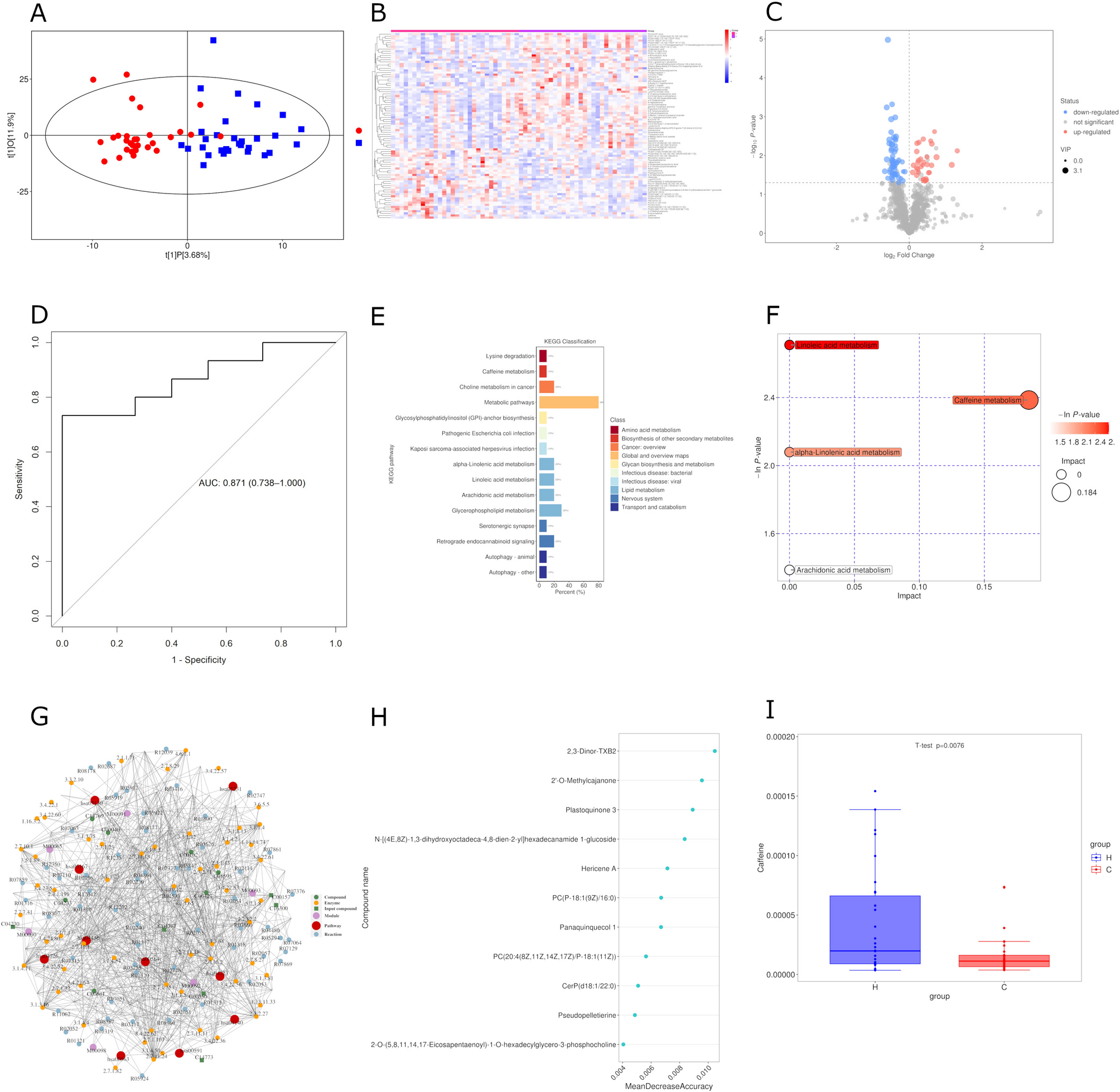
Fig. 2

Metabolomics results summary. (A) Orthogonal partial least squares-discriminant analysis (OPLS-DA) score plot, (B) differential metabolite clustering heatmap, (C) differential metabolite volcano plot, (D) PI (16:0/16:0), caffeine, plastoquinone 3, 2’-O-methylcajanone, pseudopelletierine joint receiver operating characteristic (ROC) analysis, (E) Kyoto Encyclopedia of Genes and Genomes (KEGG) classification, (F) enrichment analysis KEGG pathway bubble plot, (G) network diagram, (H) random forest analysis, and (I) caffeine expression box plot.