Abstract
High altitude has a considerable impact on the pathophysiology of the human cardiovascular system and disease occurrence. We aim to use an integrated approach of metabolomics and proteomics to reveal key pathways and biomarkers of hypertension at high altitude. Thirty Tibetan patients with hypertension and 30 healthy individuals residing on the Tibetan Plateau at a very high altitude (> 4500 m) were included in the study. Metabolomic analysis was conducted using Vanquish ultra-high performance liquid chromatography, while proteomic analysis utilized the timsTOF Pro2 mass spectrometer. Correlation analysis revealed key signaling pathways and biomarkers associated with hypertension in Tibetan patients. The results showed 87 differentially expressed metabolites and 61 differentially expressed proteins in individuals with hypertension at high altitude. The results of metabolomic differential metabolite pathway analysis indicated that Caffeine metabolism had the most significant impact. Specific metabolites like PI(16:0/16:0), Caffeine, and Plastoquinone 3 were found to be significantly up-regulated in hypertensive patients. The combination of five metabolites achieved an area under the curve (AUC) of 0.871 for hypertension prediction. Proteomic analysis revealed that the identified differential proteins primarily functioned in signaling receptor binding. It was confirmed that Creatine kinase B (CKB) and Tyrosine 3-monooxygenase/tryptophan 5-monooxygenase activation protein zeta (YWHAZ) could serve as a protein biomarker combination for hypertension in plateau regions, showing an AUC of 0.764 (0.585–0.944). Upon conducting an integrated analysis of metabolomics and proteomics, the combined AUC improved to 0.982 (0.949–1.000). A comprehensive analysis utilizing metabolomics and proteomics revealed that alterations in signal transduction-related pathways and lipid metabolism pathways were implicated in hypertension among plateau populations. Additionally, YWHAZ was observed as a potential biomarker for this condition.
Similar content being viewed by others
Introduction
Hypertension, a major risk factor for cardiovascular disease, is responsible for 10.5 million of the 18 million cardiovascular (CV) deaths that occur annually, accounting for 12% of all global deaths1. By 2025, more than 1.5 billion individuals worldwide are projected to be affected by hypertension. Epidemiological and genomic studies have highlighted the crucial link between hypertension incidence and environmental factors2. Plateau environments, such as those inducing hypoxia, trigger various physiological and pathological changes, like sympathetic nervous system activation, contributing to a high prevalence of hypertension in these areas3,4,5. The prevalence of hypertension tends to rise with increasing altitude6. Despite this, the precise mechanism underlying the elevated prevalence of hypertension in plateau regions remains unclear.
Tibetans, known for their adaptability to plateau conditions, exhibit unique physiological traits, such as higher capillary density, enhanced oxygen transport, and elevated blood oxygen saturation, compared to individuals in the Andean plateau. Genetic analyses of the Tibetan population living on plateaus have identified genes associated with high-altitude adaptation and superior adaptability7,8,9,10,11,12,13,14,15. This group serves as an ideal cohort for investigating the pathogenesis of plateau-related diseases, including hypertension. Genome-Wide Association Studies (GWAS) have identified over 1,000 blood pressure-related loci, leading to the discovery of 436 candidate genes linked to blood pressure regulation16. Throughout the development of hypertension, critical organs and tissues undergo significant functional and structural changes, characterized by variations in the expression of proteins in terms of quantity and type17.
Studies on hypertension in plain regions identified key proteins and pathways. Nitric Oxide Synthase 3 (NOS3), Chitinase-3-like protein 1 (CHI3L1), and 34 others, including protective Transforming Growth Factor Beta Receptor 3 (TGFBR3) and Prostaglandin D2 Synthase (PTGDS), are linked to inflammation, vascular function, hormonal regulation (e.g., aldosterone pathway), immunity, and lipid metabolism (e.g., Notch signaling). Elevated Oviduct Glycoprotein 1 (OVGP1) levels correlate with increased blood pressure, vasoconstriction, diastolic dysfunction, arterial remodeling, and vascular oxidative stress. These findings highlight inflammatory, vascular, and metabolic pathways in hypertension, emphasizing gene-environment interactions and potential biomarkers18,19,20.
Metabolomics and proteomics are commonly used methods to investigate disease pathogenesis. Meanwhile, there is a lack of multi-omics studies on the occurrence of hypertension in high altitudes. This study is the first to employ a multi-omics approach to explore the pathogenesis of hypertension in Tibetans residing on the plateau, uncovering novel pathways and potential biomarkers related to hypertension in high-altitude regions.
Methods
The HI-VHA (Health Improvement of the Very high-altitude) project was initiated on June 24, 2021, with registration number ChiCTR2100047945. From June to August 2021, individuals living above 4,500 m in the Nagqu region of Tibet Autonomous Region P.R.C were included in the study based on the 2023 diagnostic guidelines from the European Society of Hypertension (ESH)21. 30 hypertensive patients with systolic blood pressure ≥ 140 and/or diastolic blood pressure ≥ 90 mmHg were selected, along with thirty healthy Tibetan individuals at the same altitude as healthy controls (HC) (Table 1). Exclusion criteria comprised coronary atherosclerotic heart disease, diabetes, chronic obstructive pulmonary disease, heart failure, significant liver and kidney abnormalities, and a smoking history. The research protocol received approval from the Clinical Research Ethics Committee of Tibet Autonomous Region People’s Hospital (ME-TBHP-21–028), and all participants provided informed consent in writing (Fig. 1). This study adheres to the Declaration of Helsinki.
Study design summary. Participants (n = 90) were screened, including 45 healthy controls (HC) and 45 patients with hypertension. Of these, 60 patients were included in the metabolomics study, 30 in the proteomics discovery phase, and 60 in the testing phase. Serum was collected for proteomics and metabolomics training.
Blood samples were collected from patients and healthy subjects using tubes, coagulated at room temperature for 30 min, and then centrifuged at 3000×g for 10 min to isolate serum. The serum was subsequently stored at −80 °C until analysis.
For metabolomics detection, chromatographic separation of target compounds was performed using Vanquish ultra-high performance liquid chromatography and a Waters ACQUITY UPLC BEH Amide liquid chromatography column (2.1 mm × 100 mm, 1.7 μm). The aqueous phase (Phase A) of the liquid chromatography contained 25 mmol/L of ammonium acetate and 25 mmol/L of ammonia water, while the organic phase (Phase B) was acetonitrile. Gradient elution: 0–0.5 min, 95% B; 0.5–7 min, 95%−65% B; 7–8 min, 65% B-40% B; 8–9 min, 40% B; 9–9.1 min, 40%−95% B; 9.1–12 min, 95% B), column temperature 30 °C, injector temperature 4 °C, flow rate 0.5 mL/min, injection volume 2 µL. Mass spectrometry data were collected using an Orbitrap Exploris 120 mass spectrometer controlled by Xcalibur software (version 4.4, Thermo). Detailed parameters included sheath gas flow rate of 50 Arb, aux gas flow rate of 15 Arb, capillary temperature of 320 ℃, full ms resolution of 60000, MS/MS resolution of 15000, collision energy of 10/30/60 in NCE mode, and spray voltage of 3.8 kV (positive) or −3.4 kV (negative).
For proteomics detection, data-independent acquisition (DIA) mode was utilized to analyze protein enzymatic peptide fragments through liquid mass spectrometry (LC-MS/MS). A spectral library was first constructed in data-dependent acquisition (DDA) mode, followed by DIA mode analysis of each experimental sample using professional library search software for proteome identification and quantification, including information on peptides, proteins, and protein expression changes. The entire system consists of a timsTOF Pro2 mass spectrometer (Bruker Daltonics) connected in series with the UltiMate 3000 system (Thermo Fisher Scientific, MA, USA). The mass spectrometer operates in DDA PASEF mode with specific parameters: 10 PASEF scans per cycle, 100 ms accumulation time, scanning range from 100 to 1700 m/z, and ion mobility (1/K0) range set at 0.6–1.6. The number of scanned charges ranges from 0 to 5, with a target value of 10,000 and a dynamic exclusion time of 0.4 min. Isolation window width is set at 2Th for m/z 700.
Peptides were dissolved in a 0.1% formic acid solution, with 200 ng of sample loaded onto an analytical column (25 cm × 75 μm id, IonOpticks). The sample underwent separation over 80 min at 5 °C, with a total of 2.5 µL loaded and a column flow rate of 300 nL/min. The gradient started at 4% phase B, increasing to 28% in 45 min, then to 44% in 10 min, reaching 90% in 10 min, and maintained for 7 min before returning to 4% for equilibrium. The mass spectrometer used diaPASEF mode for DIA data acquisition, scanning from 349 to 1229 m/z with a 40 Da isolation window width. During the PASEF MSMS scan, collision energy increased linearly with ion mobility from 59 eV (1/K0 = 1.6 Vs/cm2) to 20 eV (1/K0 = 0.6 Vs/cm2).
DDA Data Retrieval: DDA data were processed using Spectronaut 16 (Biognosys AG) with default parameters. The sequence database was uniprot-homo sapiens (version 2022, 20,610 entries), with Trypsin digestion and a maximum missed cleavage count of 2. Fixed modifications for database search: Carbamidomethylation (C) 57.02. Variable modifications: Oxidation (M) 15.99. False discovery rate (FDR) set to 1% at the parent ion level and 1% at the protein level.
DIA Data Retrieval: DIA data were analyzed using Spectronaut16 (Biognosys AG) with default parameters. Retention time and mass windows were automatically corrected based on iRT peptide software, which also determined optimal window selection. Protein identification criteria: FDR at the parent ion level was set to 1%, and FDR at the protein level was set to 1%. The decoy database was generated using a mutated strategy, similar to randomly shuffling amino acid sequences (minimum 2 amino acids, maximum half the total peptide length). Spectronaut performed automatic correction and applied a local normalization strategy for data normalization. The average peak area of the top 3 peptides with an FDR below 1.0% was used for protein group quantification.
Proteomics validation through parallel reaction monitoring (PRM) is a targeted detection method that utilizes a high-resolution mass spectrometer (Q-Orbitrap/Q-TOF) to reduce background impurity interference, enhancing selectivity and specificity. In each sampling cycle, preset precursor ions are selected for fragmentation, and all fragment ions are collected simultaneously. Peptides totaling approximately 2 µg were separated using a nano-UPLC liquid phase system (EASY-nLC1200) and then analyzed with a mass spectrometer equipped with a nanoliter ion source (Q-Exactive HFX) for data collection. Chromatographic separation utilized a 100 μm ID × 15 cm reversed-phase column (Reprosil Pur 120 C18-AQ, 1.9 μm, Dr. Maisch). The mobile phase consisted of an acetonitrile-water-formic acid system, with phase A being 0.1% formic acid in a 98% aqueous solution (2% acetonitrile) and phase B being 0.1% formic acid in an 80% acetonitrile solution (20% water). Following equilibration of the chromatographic column with 100% phase A, the sample was loaded onto the column from the autosampler and gradient separated with a flow rate of 300 nL/min over 60 min. The gradient profile for mobile phase B was as follows: 5% for 2 min, 5–30% for 42 min, 30–48% for 8 min, 48–95% for 2 min, and 95% for 6 min. Mass spectrometry analysis employed the parallel reaction monitoring (PRM) method in positive ion detection mode, with a quadrupole isolation window of 0.7 m/z, normalized collision energy (NCE) set at 27%, and a secondary scanning resolution of 15k.
Results
This study utilized a multi-omics approach to identify potential biomarkers in patients with hypertension. Initially, 30 serum samples from each group in the cohort were randomly selected for non-target metabolomics testing, followed by Kyoto Encyclopedia of Genes and Genomes (KEGG)22 pathway analysis and metabolite biomarker screening of differentially expressed metabolites. Subsequently, proteomics was employed to identify protein biomarkers in the screening samples, with the results being verified. Finally, an integrated analysis of proteomic and metabolomic data from the same biological samples was conducted, revealing potential biomarkers and pathways associated with the development and progression of hypertension.
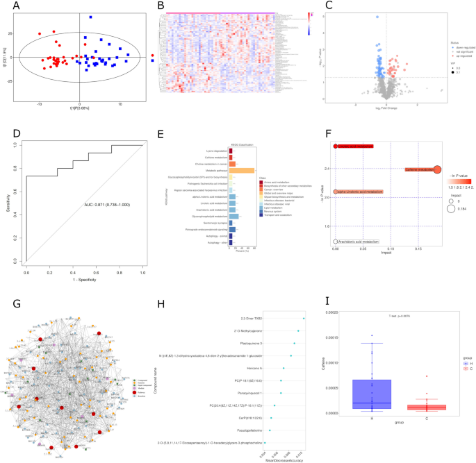
A total of 1163 metabolites were identified after denoising, normalizing, and standardizing the assay results. The screening of differentially expressed metabolites (DEMs) combined univariate and multivariate statistical analyses. First, univariate analysis was performed using Student’s t-test (P < 0.05) with false discovery rate (FDR) correction, as implemented by the Benjamini-Hochberg method (adjusted P-value < 0.05). Second, the variable importance in projection (VIP) of metabolites was assessed using an orthogonal partial least squares discriminant analysis (OPLS-DA) model. Finally, metabolites satisfying both VIP > 1.0 and adjusted P < 0.05 were defined as differentially expressed metabolites. Based on this criterion, we identified one significantly downregulated differential metabolite: PC(P-18:1(9Z)/16:0). The limited number of significant findings following FDR correction prompted a further exploratory analysis using less stringent criteria (VIP > 1, P < 0.05), which revealed a total of 87 differentially expressed metabolites, including both upregulated and downregulated ones. The differential metabolites were subjected to visual analyses such as orthogonal partial least squares-discriminant analysis (OPLS-DA) (Fig. 2A), hierarchical clustering (Fig. 2B), and volcano diagrams (Fig. 2C). KEGG enrichment analysis of the pathways relevant to the differential metabolites (Fig. 2E) was also performed. By analyzing some of the up- and down-regulated metabolites, 2,3-dinor-TXB2, PC [20:1(11Z)/14:1(9Z)], panaquinquecol 1, tricosanoic acid, 3-acetyl-2,7-naphthyridine, PI (16:0/16:0), PC [20:4(5Z,8Z,11Z,14Z)/20:1(11Z)], caffeine (Fig. 2I), prostaglandin B1, N-[(4E,8Z)−1,3-dihydroxyoctadeca-4,8-dien-2-yl] hexadecanamide 1- glucoside, 2’-O-methylcajanone, pseudopelletierine, plastoquinone 3, oleamide, adipic acid, PC [P-18:1(9Z)/16:0], PC [18:2(9Z,12Z)/P-18:1(11Z)], PC [20:4(8Z,11Z,14Z,17Z)/P-18:0], and norambreinolide were identified. Of these, PI (16:0/16:0), caffeine, plastoquinone 3, 2’-O-methylcajanone, and pseudopelletierine were the most upregulated, and norambreinolide, tricosanoic acid, ethyl (2E,6Z)-dodecadienoate, cis-quinceoxepane, and PC [P-18:1(9Z)/16:0] were the most downregulated.
Metabolomics results summary. (A) Orthogonal partial least squares-discriminant analysis (OPLS-DA) score plot, (B) differential metabolite clustering heatmap, (C) differential metabolite volcano plot, (D) PI (16:0/16:0), caffeine, plastoquinone 3, 2’-O-methylcajanone, pseudopelletierine joint receiver operating characteristic (ROC) analysis, (E) Kyoto Encyclopedia of Genes and Genomes (KEGG) classification, (F) enrichment analysis KEGG pathway bubble plot, (G) network diagram, (H) random forest analysis, and (I) caffeine expression box plot.
Receiver operating characteristic (ROC) analyses were performed for the five most upregulated metabolites, and an area under the curve (AUC) of 0.871 (0.738–1.000) was determined (Fig. 2D).
The differential metabolite pathway and network analysis in serum highlighted pathways like Linoleic acid metabolism, alpha-Linolenic acid metabolism, Caffeine metabolism, and Arachidonic acid metabolism as the most involved after KEGG enrichment analysis(Fig. 2E and F). Figure 2G shows the differential metabolite network analysis.
Machine learning was conducted to assess the value of identified metabolites in predicting hypertension. Random forest (RF) and partial least squares discriminant analysis (PLS-DA) algorithms were employed. The top 11 differentially expressed metabolites in RF were presented in Fig. 2H. Notably, 2,3-Dinor-TXB2 (a metabolite of fatty acyl eicosane-thromboxane), 2’-O-Methylcajanone, and Plastoquinone 3 were identified as the three most differentially expressed metabolites in patients with hypertension.
Additionally, proteomic results comparing hypertensive and healthy controls were obtained using DIA technology. After preprocessing, 663 detected proteins were analyzed. Following false discovery rate (FDR) correction (FDR < 0.05), only apolipoprotein F (APOF) was identified as a significantly downregulated differentially expressed protein (Fold Change ≥ 1.2 or ≤ 0.83). To further explore potential differentially expressed proteins and reduce the omission of true positives, we identified a total of 61 differentially expressed proteins based on an uncorrected significance threshold (Fold Change ≥ 1.2 or ≤ 0.83 and P < 0.05). A clustering of differentially expressed proteins heatmap (Fig. 3A), a volcano map of differentially expressed proteins(Fig. 3B), and clusters of orthologous groups (COGs) analysis of differentially expressed proteins (Fig. 3C). GO enrichment analysis revealed that most differential proteins were associated with processes outside cells, with immune and defense systems being prominent in Biological Process (GO_BP), and signal receptor binding and immunoglobulin receptor binding being significant in Molecular Function (GO_MF). The differentially expressed proteins were also visualized using a volcano plot(Fig. 3F). The volcano plot highlighted the five proteins with the most significant down-regulated and up-regulated expressions. The down-regulated proteins included Immunoglobulin heavy variable 3–15 (IGHV3-15), Immunoglobulin heavy variable 1–18 (IGHV1-18), Immunoglobulin heavy variable 4–34 (IGHV4-34), Uteroglobin (SCGB1A1), and Immunoglobulin lambda-like polypeptide 1 (IGLL1). On the other hand, the upregulated proteins were Glucoside xylosyltransferase 2 (GXYLT2), Superoxide dismutase [Cu-Zn] (SOD1), Prelamin-A/C (LMNA), Cathepsin G (CTSG), and Creatine kinase B-type (CKB). A total of 20 important proteins were validated using PRM (mass spectrometry-based targeted protein validation), including ACTG1, APOB, MPO, ACTN1, C8A, CRISP3, CTSG, YWHAZ, APOF, AZGP1, IGLV5-39, H2AC8, LMNA, PLTP, SERPINA11, CKB, ECM1, VNN1, LTA4H, and GXYLT2. The validation results revealed that CKB(Fig. 3D) and YWHAZ(Fig. 3E) were significantly up-regulated in the disease group of the validation cohort, with an ROC curve indicating a predictive value of 0.764 for hypertension. Additionally, C8A, AZGP1, and APOF showed significant down-regulation. KEGG enrichment analysis highlighted the involvement of differential proteins in pathways such as Neutrophil extracellular trap formation, Systemic lupus erythematosus, Amoebiasis, Focal adhesion, and Complement and coagulation cascades(Fig. 3G). Differential expression protein-protein interaction (PPI) network analysis (Fig. 3H). These proteins were validated in 60 participants in the testing phase. The validation results revealed that CKB and YWHAZ were significantly upregulated in the hypertension group, and the ROC curves showed that these two markers had a predictive value of 0.764 for hypertension (Fig. 3I). C8A, AZGP1, and APOF were significantly downregulated.
Proteomics results summary. (A) Clustering heat map of differentially expressed proteins, (B) volcano map of differentially expressed proteins, (C) clusters of orthologous genes (COG) analysis of differentially expressed proteins, (D) creatine kinase b (CKB) expression box plot, (E) tyrosine 3-monooxygenase/tryptophan 5-monooxygenase activation protein zeta (YWHAZ) expression box plot, (F) gene ontology (GO) annotation enrichment analysis, (G) KEGG analysis, (H) differentially expressed protein-protein interaction (PPI) network analysis, (I) combined receiver operating characteristic (ROC) analysis of CKB and YWHAZ.
Joint analysis identified two important common pathways: arachidonic acid metabolism and pathogenic Escherichia coli infections (Fig. 4A). Association analysis of differentially expressed metabolites with differentially expressed proteins was performed (Fig. 4B). Association analysis of differentially expressed metabolites with biochemical indicators is presented in Fig. 4C. Machine learning models were used to analyze metabolic and protein markers. Two validated upregulated proteins, CKB in combination with YWHAZ, reached an AUC of 0.764 (0.585–0.944), and the five most upregulated metabolites, pseudopelletierine, plastoquinone 3, PI (16:0/16:0), and caffeine in combination with 2’-O-methylcajanone reached an AUC of 0.871 (0.738–1.000), and the seven substances (CKB, YWHAZ, pseudopelletierine, plastoquinone 3, PI (16:0/16:0), caffeine, and 2’-O-methylcajanone) reached an AUC value of 0.982 (0.949–1.000) (Fig. 4D).
Joint metabolomic-proteomic analyses results summary. (A) Metabolomic and proteomic common pathways, (B) association analysis of differentially expressed metabolites with differentially expressed proteins, (C) association analysis of differentially expressed metabolites with biochemical indices, (D) joint receiver operating characteristic (ROC) analysis of creatine kinase b (CKB), tyrosine 3-monooxygenase/tryptophan 5-monooxygenase activation protein zeta (YWHAZ), pseudopelletierine, plastoquinone 3, PI (16:0/16:0), and caffeine combined ROC analysis with 2’-O-methylcajanone.
Discussion
In the study of hypertension omics in plain regions, omics technologies—such as genomics, transcriptomics, proteomics, metabolomics, and glycomics—have been widely applied to uncover disease mechanisms and demonstrate significant practical applications. These include developing diagnostic tools, predicting risks, advancing personalized medicine, and monitoring treatments. By integrating multi-omics data, novel biomarkers can be identified, enhancing diagnostic accuracy and improving the effectiveness of early intervention23. Proteomics analysis of urine or plasma samples identifies hypertension-associated protein biomarkers such as kalirin and chromodomain-helicase-DNA-binding protein 7 (CHD7), which correlate with endothelial dysfunction in hypertensive patients and are utilized to develop diagnostic panels for renal complications24. Genomics identifies blood pressure-associated single-nucleotide polymorphisms (SNPs) through genome-wide association studies (GWAS) and polygenic risk scores (PRS), such as rs9349379 in PHACTR1 and UMOD gene variants. Individuals with high PRS exhibit a 2.3-fold increased risk of hypertension and an onset accelerated by 10.6 years. These findings have been translated into risk assessment tools supporting lifestyle interventions, improving hypertension control rates, and reducing the public health burden25,26,27.
The study is the first to employ a pilot multi-omics approach in investigating hypertension among Tibetan individuals residing at high altitudes (above 4,500 m). In the metabolomics and proteomics analyses of this study, only one significantly downregulated differential metabolite (PC(P-18:1(9Z)/16:0)) and one differentially expressed protein (apolipoprotein F, APOF) were identified after false discovery rate (FDR) correction (FDR < 0.05). The limited nature of these differential findings may stem from the following factors: (1) Biological variability arising from individual genetic backgrounds and specificities. (2) Small sample size, which constrained the statistical power of tests, particularly resulting in a significant reduction in the number of significantly different proteins after false discovery rate (FDR) correction28. (3) Due to insufficient health awareness among residents, the lack of detailed records regarding the timing of initial hypertension diagnoses may introduce heterogeneity in disease progression29. To further identify potential differentially expressed proteins and reduce the risk of missing true positive results, we incorporated findings based on uncorrected significance thresholds (P < 0.05) into subsequent exploratory analyses. This approach aims to uncover additional potential biological markers and provide candidate targets for future research30.
It identifies common pathways with hypertension in lower-altitude regions, particularly focusing on lipid metabolism pathways31. This research highlights the significance of signal transduction pathways in the development of hypertension in plateau areas, with YWHAZ emerging as a potential novel biomarker. Non-target metabolomics analysis revealed disturbances in lipid metabolism, specifically glycerophospholipids and fatty acyl substances, during the onset of hypertension in plateau environments. Previous studies have shown that lipoproteins can induce the production of vascular reactive oxygen species (ROS), which act as signaling molecules in the cardiovascular system and are linked to endothelial dysfunction, hypertension, and atherosclerosis32. Further investigation identified the arachidonic acid metabolism pathway and the linoleic acid metabolism pathway as key up-regulated pathways in hypertension. Moreover, serum metabolites PI(16:0/16:0), Caffeine, Plastoquinone 3, 2’-O-Methylcajanone, and Pseudopelletierine were identified as biomarkers for hypertension in plateau areas, with a combined AUC of 0.871 (0.738–1.000). Notably, PI(16:0/16:0) is a phosphatidylinositol, an important lipid that serves as a major source of arachidonic acid, essential for the synthesis of arachidonic acids such as prostaglandins33. Studies have shown that the enzyme activity and protein expression of key enzymes involved in arachidonic acid metabolism, cytochrome P450 (CYP) 4 A and soluble epoxide hydrolase (sEH), are inhibited under the influence of antihypertensive drugs34.
The study highlights the upregulation of metabolite PI (16:0/16:0) and arachidonic acid metabolism in individuals with hypertension living in plateau areas, underscoring the significant role of abnormal lipid metabolism in the development of hypertension. Proteomics analysis revealed 29 up-regulated proteins and 32 down-regulated proteins that were markedly different. The combination of CKB, YWHAZ, C8A, AZGP1, and APOF showed an AUC of 0.841 (0.659–1) in diagnosing hypertension. Specifically, the up-regulated CKB and YWHAZ proteins can serve as valuable biomarkers for hypertension in plateau regions, with an AUC of 0.764 (0.585–0.944). These serum proteins are implicated in the pathogenesis of hypertension. CKB, a creatine kinase, is involved in essential high-energy processes in the body such as sodium retention, cardiovascular function, arterial remodeling, and thermogenesis, potentially contributing to increased blood pressure35,36. Furthermore, CKB is associated with Arginine and proline metabolism. Studies have shown elevated levels of proline and tyrosine in hypertensive patients, with proline being a precursor of arginine. Notably, meta-analysis has linked increased serum CK concentration with elevated blood pressure and hypertension37,38,39. Research has also demonstrated that the CK competitive inhibitor GPA can reduce both systolic and diastolic blood pressure in hypertensive rats40.
The hypoxic and cold environment in plateau areas can increase the body’s need for heat production, potentially impacting cardiovascular health significantly. This study identified 19 differential proteins, including IGHV3-15, IGHV3-74, IGHV1-18, and others, involved in signal receptor binding within the body. Signal receptor binding emerged as a critical molecular function of these proteins. Furthermore, this study discovered, for the first time, an increased expression of YWHAZ in the serum of patients with hypertension in plateau areas. YWHAZ, a key protein in cell signal transduction, is involved in various cellular processes such as autophagy, apoptosis, and cell cycle regulation41,42. YWHAZ’s involvement in the PI3K-Akt signaling pathway, known for its role in hypertension and hyperlipidemia, suggests its significance in the development of hypertension in plateau areas43,44,45,46,47. Additionally, the study confirmed the down-regulation of three proteins - C8A, AZGP1, and APOF. C8A, a component of the complement membrane attack complex, is linked to cell lysis and inflammation, potentially contributing to hypertension-related damage48,49. AZGP1, a glycoprotein associated with obesity, has been shown to correlate with elevated blood pressure50. APOF, crucial in lipid metabolism, may also play a role in the pathogenesis of hypertension51. Further speculation suggests that CKB is functionally associated with the body’s energy expenditure processes, while YWHAZ demonstrates potential roles in cellular signaling pathways; both are considered noteworthy upstream events in the development of hypertension in plateau areas.
Through bioinformatics analysis and verification, the AUC of seven serum proteins and metabolites to jointly diagnose hypertension was 0.982: CKB, YWHAZ, PI(16:0/16:0), Caffeine, Plastoquinone 3, 2’-O-Methylcajanone, and Pseudopelletierine (0.949–1.000), which is of great value for improving the accuracy of diagnosis and prediction of hypertension in the original region.
This study has several innovations. First, serum proteomics and metabolomics were used for the first time to analyze the pathogenesis of hypertension in people living in plateau areas. Second, it was discovered for the first time that signal transduction-related pathways and lipid metabolism pathways are important for the occurrence of hypertension in plateau areas. Third, YWHAZ is reported for the first time as a candidate biomarker for hypertension in plateau areas. However, this study has some limitations: the differential protein was only verified internally by PRM technology, and the sample needs to be expanded and external validation will be carried out in the future.
Conclusion
This study conducted a comprehensive metabolomic and proteomic analysis of hypertensive patients in plateau areas above 4500 m, revealing the key pathways and possible biomarkers for the occurrence of hypertension in Tibetan people who have lived on the plateau. This study provides a basis for studying high-altitude conditions and understanding the pathogenesis of hypertension in the population.
Data availability
All data associated with this study are present in the paper. The raw metabolomics data generated in this study are stored in the OMIX database at the National Center for Biological Information (accession number: OMIX005362). Raw proteomics data are stored in the iPROX database (accession number: IPX0007730001). We uphold the principles of open science and encourage collaborative exploration for legitimate research purposes. To ensure ethical compliance and protect privacy, data access requires prior approval through an application process. Researchers interested in utilizing the data should contact the corresponding author (kelsangnorbu@hotmail.com) with a clear statement of research objectives and a detailed data usage plan. We will evaluate each request and grant access to approved researchers. We appreciate your interest in this study and hope these data will advance further scientific discoveries.
Abbreviations
- CV:
-
cardiovascular
- GWAS:
-
Genome-Wide Association Studies
- MYH9:
-
myosin heavy chain IIA
- HC:
-
healthy controls
- DIA:
-
data-independent acquisition
- DDA:
-
data-dependent acquisition
- LC-MS/MS:
-
liquid-liquid mass spectrometry
- PRM:
-
Parallel reaction monitoring
- OPLS-DA:
-
Orthogonal Partial Least Squares -Discriminant Analysis
- ROC:
-
Receiver operating characteristic
- RF:
-
random forest
- PLS-DA:
-
partial least squares discriminant analysis
- IGHV3-15:
-
immunoglobulin heavy variable 3-15
- SCGB1A1:
-
Uteroglobin
- IGLL1:
-
immunoglobulin lambda-like polypeptide 1
- GXYLT2:
-
glucoside xylosyltransferase 2
- SOD1:
-
superoxide dismutase [Cu-Zn]
- LMNA:
-
prelamin-A/C
- CTSG:
-
cathepsin G
- CKB:
-
creatine kinase B-type
- ACTG1:
-
actin, gamma 1
- APOB:
-
apolipoprotein B
- MPO:
-
myeloperoxidase
- ACTN1:
-
alpha-actinin-1
- C8A:
-
component C8 alpha chain
- CRISP3:
-
cysteine-rich secretory protein 3
- CTSG:
-
cathepsin G
- YWHAZ:
-
tyrosine 3-monooxygenase/tryptophan 5-monooxygenase activation protein zeta
- APOF:
-
apolipoprotein F
- AZGP1:
-
alpha-2-glycoprotein 1, zinc-binding
- IGLV5-39:
-
immunoglobulin lambda variable 5-39
- H2AC8:
-
histone H2A type 1-C/E/F/G/I
- LMNA:
-
lamin A/C
- PLTP:
-
phospholipid transfer protein
- SERPINA11:
-
serpin family A member 11
- CKB:
-
creatine kinase B 1, zinc-binding
- ECM1:
-
extracellular matrix protein 1
- VNN1:
-
vanin 1
- LTA4H:
-
leukotriene A4 hydrolase
- GXYLT2:
-
glucoside xylosyltransferase 2
References
GBD 2016 Risk Factors Collaborators. Global, regional, and National comparative risk assessment of 84 behavioural, environmental and occupational, and metabolic risks or clusters of risks, 1990–2016: a systematic analysis for the global burden of disease study 2016[J]. Lancet (London England). 390 (10100), 1345–1422 (2017).
Whelton, P. K. et al. ACC/AHA/AAPA/ABC/ACPM/AGS/APhA/ASH/ASPC/NMA/PCNA Guideline for the Prevention, Detection, Evaluation, and Management of High Blood Pressure in Adults: Executive Summary: A Report of the American College of Cardiology/American Heart Association Task Force on Clinical Practice Guidelines[J]. Hypertension (Dallas, Tex.: 1979) 2018, 71(6): 1269–1324 (2017)
Zhao, X. et al. Prevalence, awareness, treatment, and control of hypertension among herdsmen living at 4,300 m in Tibet[J]. Am. J. Hypertens. 25 (5), 583–589 (2012).
Zheng, X. et al. Prevalence, self-awareness, treatment, and control of hypertension in Lhasa, Tibet[J]. and New York, N.Y.: 2012, 34(5): 328–333. (1993).
Hansen, J. & Sander, M. Sympathetic neural overactivity in healthy humans after prolonged exposure to hypobaric hypoxia[J]. J. Physiol. 546 (Pt 3), 921–929 (2003).
Aryal, N. et al. Blood pressure and hypertension in adults permanently living at high altitude: A systematic review and Meta-Analysis[J]. High. Alt. Med. Biol. 17 (3), 185–193 (2016).
Forrer, A. et al. Partial pressure of arterial oxygen in healthy adults at high altitudes: A systematic review and Meta-Analysis[J]. JAMA Netw. open. 6 (6), e2318036 (2023).
Gesang, L. et al. Angiotensin-converting enzyme gene polymorphism and its association with essential hypertension in a Tibetan population[J]. Hypertens. Research: Official J. Japanese Soc. Hypertens. 25 (3), 481–485 (2002).
Huerta-Sánchez, E. et al. Genetic signatures reveal high-altitude adaptation in a set of Ethiopian populations[J]. Mol. Biol. Evol. 30 (8), 1877–1888 (2013).
Beall, C. M. Two routes to functional adaptation: Tibetan and Andean high-altitude natives[J]. Proc. Natl. Acad. Sci. U.S.A. 104 (Suppl 1(Suppl 1), 8655–8660 (2007).
He, Y. et al. Seasonality and Sex-Biased fluctuation of birth weight in Tibetan Populations[J]. Phenomics (Cham Switzerland). 2 (1), 64–71 (2022).
He, Y. et al. Polygenic adaptation leads to a higher reproductive fitness of native Tibetans at high altitude[J]. Curr. Biology: CB. 33 (19), 4037–4051e5 (2023).
Bärtsch, P. & Gibbs, J. S. R. Effect of altitude on the heart and the lungs[J]. Circulation 116 (19), 2191–2202 (2007).
Penaloza, D. & Arias-Stella, J. The heart and pulmonary circulation at high altitudes: healthy Highlanders and chronic mountain sickness[J]. Circulation 115 (9), 1132–1146 (2007).
Ostadal, B. & Kolar, F. Cardiac Adaptation To Chronic high-altitude Hypoxia: Beneficial and Adverse effects[J] Vol. 158, 224–236 (Respiratory Physiology & Neurobiology, 2007). 2–3.
van Duijvenboden, S. et al. Integration of genetic fine-mapping and multi-omics data reveals candidate effector genes for hypertension[J]. Am. J. Hum. Genet. 110 (10), 1718–1734 (2023).
Delles, C., Neisius, U. & Carty, D. M. Proteomics in hypertension and other cardiovascular diseases[J]. Ann. Med. 44 (Suppl 1), S55–64 (2012).
Rao, P. et al. Plasma proteomics of exercise blood pressure and incident hypertension[J]. JAMA Cardiol. 9 (8), 713–722 (2024).
Bai, C. et al. Oviductal glycoprotein 1 promotes hypertension by inducing vascular remodeling through an interaction with MYH9[J]. Circulation 146 (18), 1367–1382 (2022).
Gajjala, P. R. et al. Proteomic-biostatistic integrated approach for finding the underlying molecular determinants of hypertension in human plasma[J]. Hypertension (Dallas, Tex.: 2017, 70(2): 412–419. (1979).
Mancia, G. et al. 2023 ESH guidelines for the management of arterial hypertension the task force for the management of arterial hypertension of the European society of hypertension: endorsed by the international society of hypertension (ISH) and the European renal association (ERA)[J]. J. Hypertens. 41 (12), 1874–2071 (2023).
Kanehisa, M., Sato, Y., Kawashima, M., Furumichi, M. & Tanabe, M. KEGG as a reference resource for gene and protein annotation.[J]. Nucleic Acids Res. 44 (D1), D457–D462 (2016).
Currie, G. & Delles, C. The future of omics in hypertension[J]. Can. J. Cardiol. 33 (5), 601 (2017).
de la Cuesta, F. et al. Kalirin and CHD7: novel endothelial dysfunction indicators in Circulating extracellular vesicles from hypertensive patients with albuminuria[J]. Oncotarget 8 (9), 15553–15562 (2017).
International Consortium for Blood Pressure Genome-Wide Association Studies et al. Genetic variants in novel pathways influence blood pressure and cardiovascular disease risk[J]. Nature 478 (7367), 103–109 (2011).
Padmanabhan, S. & Dominiczak, A. F. Genomics of hypertension: the road to precision medicine[J]. Nat. Rev. Cardiol. 18 (4), 235–250 (2021).
Maj, C. et al. Dissecting the polygenic basis of primary hypertension: identification of key pathway-specific components[J]. Front. Cardiovasc. Med. 9, 814502 (2022).
Sun, B. B., Chiou, J., Traylor, M. & 等 Plasma proteomic associations with genetics and health in the UK Biobank[J]. Nature 622 (7982), 329–338 (2023).
Trends in Blood Pressure Control Among, Adults With, U. S. & Hypertension 1999–2000 to 2017–2018 - PubMed[EB/OL]. [2025-09-30]. https://pubmed.ncbi.nlm.nih.gov/32902588/
Shuken, S. R. & McNerney, M. W. Costs and benefits of popular P-Value correction methods in three models of quantitative omic Experiments[J]. Anal. Chem. 95 (5), 2732–2740 (2023).
Badmus, O. O. et al. Molecular mechanisms of metabolic associated fatty liver disease (MAFLD): functional analysis of lipid metabolism pathways[J]. Clinical Science (London, England: 2022, 136(18): 1347–1366. (1979).
Haghikia, A. & Landmesser, U. Lipoproteins and cardiovascular redox signaling: role in atherosclerosis and coronary Disease[J]. Antioxid. Redox. Signal. 29 (3), 337–352 (2018).
Human metabolome database. Showing metabocard for PI(16:0/16:0) (HMDB0009778)[EB/OL]. https://hmdb.ca/metabolites/HMDB0009778 (2025).
Elbarbry, F. & Moshirian, N. The modulation of arachidonic acid metabolism and blood Pressure-Lowering effect of Honokiol in spontaneously hypertensive Rats[J]. Molecules (Basel Switzerland). 27 (11), 3396 (2022).
Brewster, L. M. et al. Creatine kinase activity is associated with blood pressure[J]. Circulation 114 (19), 2034–2039 (2006).
Creatine kinase B controls futile creatine cycling in thermogenic fat - PubMed[EB/OL]. [2025-09-26]. https://pubmed.ncbi.nlm.nih.gov/33597756/
Mahbub, M. H. et al. Relationship of reduced glomerular filtration rate with alterations in plasma free amino acids and uric acid evaluated in healthy control and hypertensive subjects[J]. Sci. Rep. 9 (1), 10252 (2019).
Wang H, Wang X, Qi D, Sun M, Hou Q, Li Y, Jiang H. Establishment of the circadian metabolic phenotype strategy in spontaneouslyhypertensive rats: a dynamic metabolomics study. J Transl Med. 18(1), 38.https://doi.org/10.1186/s12967-020-02222-1 (2020).
Brewster, L. M., Karamat, F. A. & van Montfrans, G. A. Creatine kinase and blood pressure: A systematic Review[J]. Med. Sci. (Basel Switzerland). 7 (4), 58 (2019).
Karamat, F. A. et al. Creatine kinase Inhibition lowers systemic arterial blood pressure in spontaneously hypertensive rats: a randomized controlled trial[J]. J. Hypertens. 34 (12), 2418–2426 (2016).
The ASH1-miR. -375-YWHAZ Signaling Axis Regulates Tumor Properties in Hepatocellular Carcinoma - PubMed[EB/OL]. [2025-09-26]. https://pubmed.ncbi.nlm.nih.gov/29858089/
Gan, Y., Ye, F. & He, X. X. The role of YWHAZ in cancer: A maze of opportunities and challenges[J]. J. Cancer. 11 (8), 2252–2264 (2020).
Tlili, H. et al. The polyphenol/saponin-rich Rhus tripartita extract has an apoptotic effect on THP-1 cells through the PI3K/AKT/mTOR signaling pathway[J]. BMC Complement. Med. Ther. 21 (1), 153 (2021).
Fruman, D. A. et al. The PI3K pathway in human Disease[J]. Cell 170 (4), 605–635 (2017).
Huang, X. et al. The PI3K/AKT pathway in obesity and type 2 diabetes[J]. Int. J. Biol. Sci. 14 (11), 1483–1496 (2018).
Nishida, H. et al. Phosphatidylinositol 3-kinase/Akt signaling pathway activates the WNK-OSR1/SPAK-NCC phosphorylation cascade in hyperinsulinemic db/db mice[J]. Hypertension (Dallas, Tex.: 2012, 60(4): 981–990. (1979).
Xiao, M. et al. Berberine protects endothelial progenitor cell from damage of TNF-α via the PI3K/AKT/eNOS signaling pathway[J]. Eur. J. Pharmacol. 743, 11–16 (2014).
Ruiz-Sanmartín, A. et al. Characterization of a proteomic profile associated with organ dysfunction and mortality of sepsis and septic shock[J]. PloS One. 17 (12), e0278708 (2022).
Jang, H. N. et al. Mass Spectrometry-Based proteomic discovery of prognostic biomarkers in adrenal cortical Carcinoma[J]. Cancers 13 (15), 3890 (2021).
Severo, J. S. et al. Role of zinc in zinc-α2-Glycoprotein metabolism in obesity: a review of Literature[J]. Biol. Trace Elem. Res. 193 (1), 81–88 (2020).
Liu, Y., Morton, R. E. & Apolipoprotein, F. a natural inhibitor of cholesteryl ester transfer protein and A key regulator of lipoprotein metabolism[J]. Curr. Opin. Lipidol. 31 (4), 194–199 (2020).
Acknowledgements
The study was supported by the Tibet Autonomous Region People’s Hospital. We are very grateful to the research team for their valuable contribution to this study. Also, thanks to “BIOTREE” for assisting in the experimental detection and analysis.
Funding
This research was supported by Science and Technology Projects of Xizang Autonomous Region, China (NO.XZ202401JD0013, NO.XZ202201ZY0018G, NO.XZ202501YD0014).
Author information
Authors and Affiliations
Contributions
Luobu Gesang contributed to the study’s conceptualization, funding acquisition, project administration, supervision, and specifically, the critical review of this article. Ju Huang and Zhuoga Danzeng conducted data curation, formal analysis, investigation, methodology, and the original draft writing. Bai Ci and Yangzong Suona assisted with research data, original draft writing, and gave a lot of valuable opinions. Bai Ci, Zhuoma Ciren, Chunyan Yuan, and Panduo Zhuoma contributed to the investigation and resources of study materials provision. Rui Zhang, Yangjin Baima, Yuansheng Wang, Zhuoma Pubu, Zhuoga Lamu, and Wangjie Suolang contributed to the Investigation of data collection.
Corresponding author
Ethics declarations
Competing interests
The authors declare no competing interests.
Additional information
Publisher’s note
Springer Nature remains neutral with regard to jurisdictional claims in published maps and institutional affiliations.
Supplementary Information
Below is the link to the electronic supplementary material.
Rights and permissions
Open Access This article is licensed under a Creative Commons Attribution-NonCommercial-NoDerivatives 4.0 International License, which permits any non-commercial use, sharing, distribution and reproduction in any medium or format, as long as you give appropriate credit to the original author(s) and the source, provide a link to the Creative Commons licence, and indicate if you modified the licensed material. You do not have permission under this licence to share adapted material derived from this article or parts of it. The images or other third party material in this article are included in the article’s Creative Commons licence, unless indicated otherwise in a credit line to the material. If material is not included in the article’s Creative Commons licence and your intended use is not permitted by statutory regulation or exceeds the permitted use, you will need to obtain permission directly from the copyright holder. To view a copy of this licence, visit http://creativecommons.org/licenses/by-nc-nd/4.0/.
About this article
Cite this article
Huang, J., Danzeng, Z., Gesang, L. et al. Unveiling key pathways and potential biomarkers for high-altitude hypertension: a pilot multi-omics study. Sci Rep 16, 10324 (2026). https://doi.org/10.1038/s41598-026-38806-y
Received:
Accepted:
Published:
Version of record:
DOI: https://doi.org/10.1038/s41598-026-38806-y






