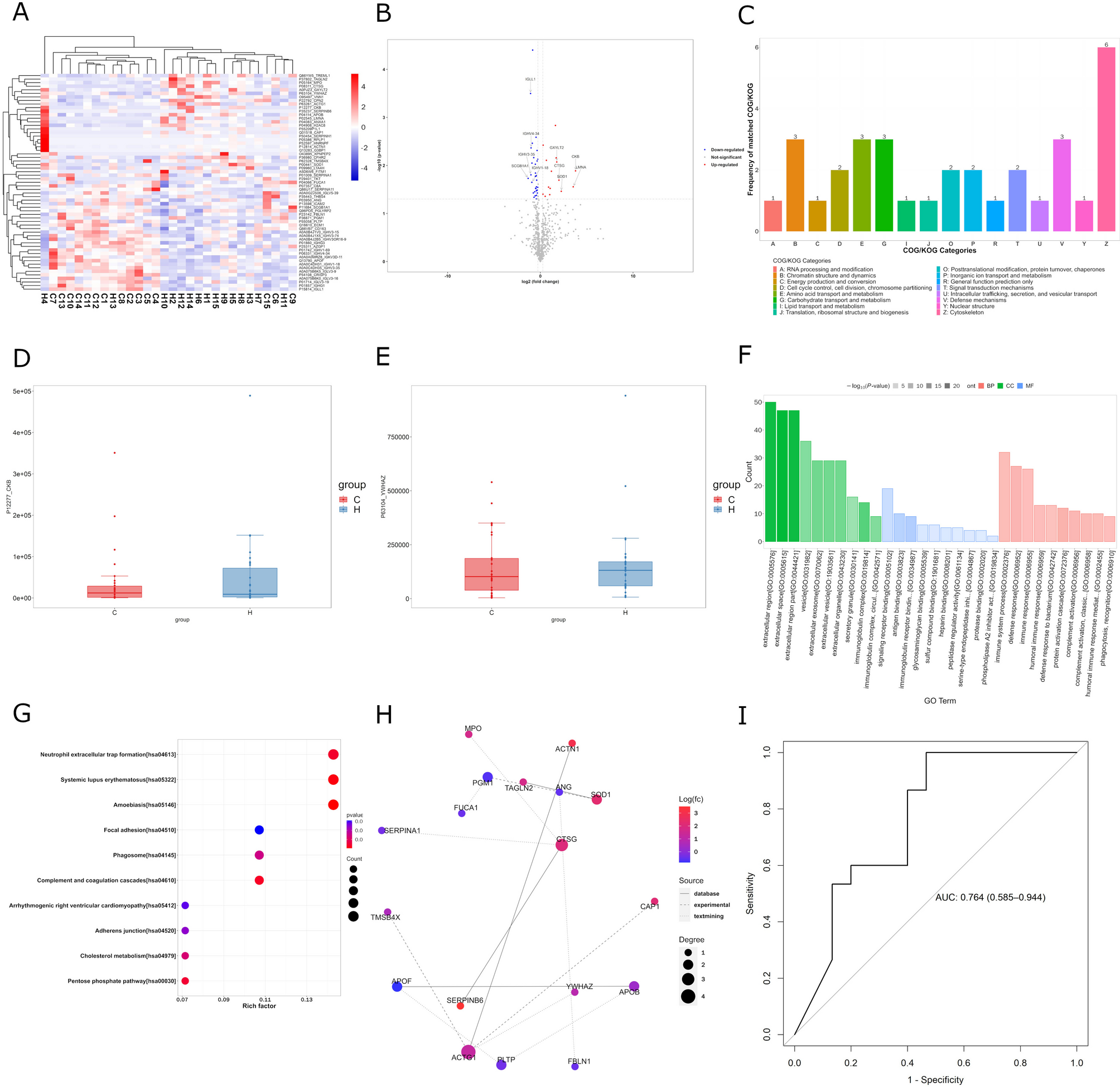
Fig. 3

Proteomics results summary. (A) Clustering heat map of differentially expressed proteins, (B) volcano map of differentially expressed proteins, (C) clusters of orthologous genes (COG) analysis of differentially expressed proteins, (D) creatine kinase b (CKB) expression box plot, (E) tyrosine 3-monooxygenase/tryptophan 5-monooxygenase activation protein zeta (YWHAZ) expression box plot, (F) gene ontology (GO) annotation enrichment analysis, (G) KEGG analysis, (H) differentially expressed protein-protein interaction (PPI) network analysis, (I) combined receiver operating characteristic (ROC) analysis of CKB and YWHAZ.