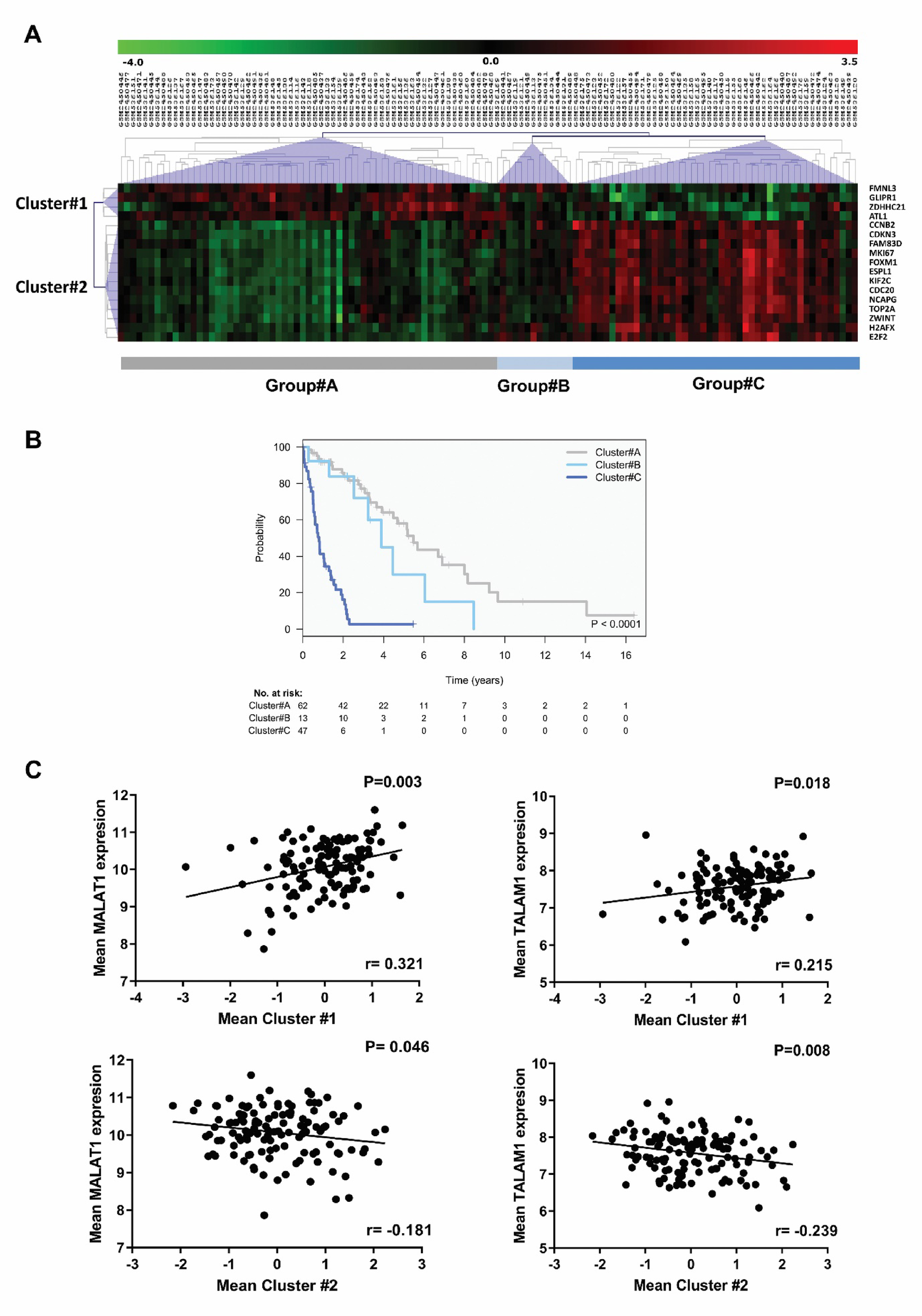
Fig. 2

MALAT1/TALAM1 expression is associated with low proliferation according to previously validated MCL prognostic gene signatures. (A) Hierarchical clustering of the MCL proliferation gene signature expression (MCL35) in the 122 cases of cohort#2. As previously described17, three main groups of samples were identified, cluster groups #A and #C with clear opposite expression profiles of the two gene clusters (#1 and #2), and cluster #B with intermediate profiles. (B) Kaplan-Meier curve of OS showing that MCL cases with higher expression of cluster#1 genes were associated with a better prognosis, whereas high expression of cluster#2 genes was found in cases with poorer outcomes. (C) Scatter plots showing significant linear correlations of MALAT1/TALAM1 with Cluster#1 (positive correlations) and with Cluster#2 genes (negative correlations).