Abstract
MALAT1 is a long non-coding RNA (lncRNA) with altered expression in many cancers but poorly studied in B-cell neoplasms like mantle cell lymphoma (MCL), a very aggressive B-cell lymphoma. To elucidate the role of MALAT1 in MCL we have investigated its expression in 219 primary tumors using microarray data. We also analyzed the expression of its natural antisense transcript (TALAM1), which is key for the processing of MALAT1 RNA to its active isoform. High expression of MALAT1/TALAM1 lncRNAs was consistently linked to favorable clinical behavior in MCL, independently of other alterations previously described to influence MCL prognosis. In concordance with the observed clinical association, we found that the increased expression of these lncRNAs was inversely associated with gene signatures related to a proliferative and activation phenotype (MCL35-proliferation/BCR signaling signatures) in MCL samples from lymph nodes as peripheral blood. Finally, functional studies of MALAT1 in MCL primary samples showed that its levels were downregulated by microenvironmental stimuli and EZH2 activity, a known epigenetic factor induced by pro-proliferative stimuli and previously related with poor MCL prognosis. Altogether, these data support the favorable prognostic value of MALAT1 expression in MCL, and the MALAT1 dual role as oncogene or tumor suppressor in different neoplasms.
Similar content being viewed by others
Introduction
Long non-coding RNAs (lncRNAs) are key regulators of the expression of protein-coding genes and play critical roles in both physiological and pathological contexts, including cancer1,2. Among them, MALAT1 is one of the most frequently implicated lncRNAs in oncogenesis primarily through its involvement in the regulation of essential cellular pathways3. Consequently, MALAT1 has been associated with various cancer-related processes such as cell proliferation, migration, invasion, apoptosis and angiogenesis4.
TALAM1 is a natural antisense transcript at the MALAT1 locus which has been functionally related to positively regulate MALAT1 levels by promoting its 3′-end cleavage and maturation5. Although the clinical relevance of TALAM1 expression remains unexplored, preliminary studies in solid tumors have reported its induction specifically in tumor cells, and its cooperation with MALAT1 to determine cancer aggressiveness6,7.
Multiple studies have described MALAT1 expression as a clinical biomarker, predominantly associated with poor prognosis in solid tumors3, and B-cell lymphomas (B-NHL), such as mantle cell lymphoma (MCL)8. However other reports have suggested that elevated MALAT1 levels may correlate with favorable outcomes in lymphoid neoplasms such as diffuse large B-cell lymphoma9,10,11,12. These seemingly contradictory findings underscore the need for further investigation in well-characterized patient cohorts to account for potential confounding factors, such as molecular subtypes or genetic alterations with distinct prognostic implications.
In this study, we examine the biological and clinical significance of MALAT1 deregulation in MCL, an aggressive and largely incurable lymphoma. While microRNAs have been extensively studied in MCL, the contribution of lncRNAs remains poorly understood13,14,15.
Results
MALAT1 and TALAM1 expression and prognosis in MCL
We investigated the expression of MALAT1 and TALAM1 in mantle cell lymphoma (MCL) and assessed their potential clinical and pathological relevance across three independent patient cohorts. These cohorts included data on cytological variants (small-cell, classical, blastoid), tumor sample origin (peripheral blood [PB] and lymph nodes [LN]), sample type (purified tumor cells vs. whole lymph node), and clinical outcomes.
In the cohort#1 from Saba et al.16 MALAT1 expression showed no significant differences across MCL cytological variants, sample origin, or tumor cell purification status (Supplementary Fig. S1). In cohort #2, comprising 122 nodal MCL cases17, patients with high levels of MALAT1 (N = 25) or TALAM1 (N = 48) had a significantly longer OS than cases with low expression (N = 97 or N = 74, respectively) (P = 0.038 and P = 0.010, respectively) (Fig. 1A). This association between high MALAT1/TALAM1 expression an improved prognosis was validated in cohort#3, which included 44 leukemic MCLs (P = 0.024 and P = 0.045, respectively) (Fig. 1B)16. Notably, this cohort also included SOX11 expression status, a recognized prognostic marker in MCL19, but no significant differences in MALAT1 or TALAM1 expression were observed between SOX11-positive and negative cases (Supplementary Fig. S2A). Consistent with findings of cohort#1, no significant differences in MALAT1 and TALAM1 expression were detected among cytological variants (Supplementary Fig. S2B) or other prognostic markers, including alterations in TP53, CDKN2A or copy number changes (Supplementary Table S1).
A high MALAT1/TALAM1 expression is associated with a more prolonged overall survival in MCL. (A) Kaplan-Meier curves for overall survival (OS) of patients according to MALAT1 or TALAM1 expression in nodal MCL samples of cohort #2. High MALAT1/TALAM1 expression levels are significantly associated with a longer OS. (B) Kaplan-Meier curves for overall survival (OS) of patients according to MALAT1 or TALAM1 expression in MCL samples from peripheral blood of cohort #3. High MALAT1/TALAM1 expression levels were significantly associated with a longer OS.
MALAT1 and TALAM1 expression and prognostic-related gene signatures in MCL
To investigate the association between elevated MALAT1 and TALAM1 expression and favorable clinical outcomes in MCL, we analyzed their relationship with previously described gene expression signatures linked to related biologically and clinically relevant processes in both nodal and leukemic MCL.
We first examined the correlation of MALAT1/TALAM1 levels with the proliferation signature (MCL35 assay), a robust prognostic marker in nodal MCL17. When treated as continuous variables across cohort #2, TALAM1 expression showed a significant negative correlation with the proliferation signature (r=-0.204; P = 0.024), while MALAT1 exhibited a similar trend but did not reach statistical significance (r=-0.101; P = 0.204) (Supplementary Fig. S3). Consistently, comparison of the proliferation signature scores between clinically relevant MALAT1/TALAM1 expression groups revealed lower proliferative signatures scores in the high expression groups, with statistical significance observed only for TALAM1 (P = 0.323 and P = 0.023, respectively) (Supplementary Fig. S4).
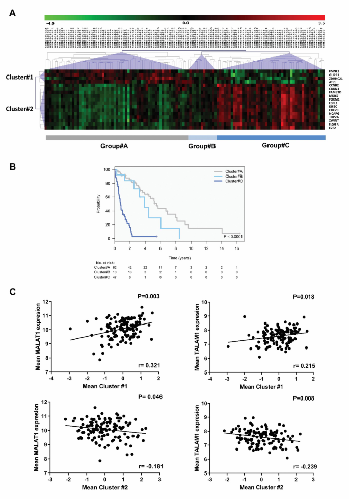
As the proliferation signature comprises two gene subsets with opposite associations to proliferation and prognosis17, we performed a separated analysis to better characterize the relationship between MALAT1/TALAM1 expression and cell proliferation in nodal MCL. Unsupervised clustering of normalized expression in 122 nodal MCL samples of (cohort#2) identified two main gene clusters (Cluster#1 of 4 genes and Cluster#2 of 13 genes, previously reported by Scott et al.17 to be associated with lower and higher tumor proliferation, respectively) and three sample groups: two with opposing expression patterns of the clusters, and one with an intermediate expression (Fig. 2A).
MALAT1/TALAM1 expression is associated with low proliferation according to previously validated MCL prognostic gene signatures. (A) Hierarchical clustering of the MCL proliferation gene signature expression (MCL35) in the 122 cases of cohort#2. As previously described17, three main groups of samples were identified, cluster groups #A and #C with clear opposite expression profiles of the two gene clusters (#1 and #2), and cluster #B with intermediate profiles. (B) Kaplan-Meier curve of OS showing that MCL cases with higher expression of cluster#1 genes were associated with a better prognosis, whereas high expression of cluster#2 genes was found in cases with poorer outcomes. (C) Scatter plots showing significant linear correlations of MALAT1/TALAM1 with Cluster#1 (positive correlations) and with Cluster#2 genes (negative correlations).
Tumors with high expression of genes of Cluster #1 were associated with better prognosis than those with high expression of Cluster #2 (Fig. 2B), consistent with previous findings17. Correlation analysis revealed a significant positive correlation between MALAT1/TALAM1 and the low-proliferation Cluster #1 (r = 0.321/P = 0.003 and r = 0.215/P = 0.018, respectively), and a significant inverse correlation with the high proliferation Cluster #2 (r=-0.181/P = 0.046 and r=-0.239/P = 0.008) (Fig. 2C). These results were further supported by consistent differences in mean expression of the two clusters between groups defined by clinically significant MALAT1/TALAM1 levels (Supplementary Fig. S5). Together these findings indicate that MALAT1/TALAM1 expression in nodal MCL is inversely associated with tumor cell proliferation, as measured by gene signatures previously linked to the proliferation and prognosis.
We next assessed the relationship of MALAT1/TALAM1 levels and a B-cell receptor (BCR) activation signature in leukemic MCL (cohort#1), given that the proliferation signature is less predictive in peripheral blood (PB) samples16. We used a of 27-gene BCR signature described by Saba et al.. where overexpression correlates with poor prognosis18. Although the BCR signature was generally higher in nodal MCL compared to PB samples, some PB cases retained elevated BCR signaling, which was associated with a more aggressive disease18. Notably, MALAT1 expression was significantly lower in PB MCL samples with high BCR signature scores compared to those with a low score of this signature in the 15 informative cases of the cohort#1 from Saba et al. (P = 0.008) (Supplementary Fig. S6).
In summary, these results demonstrate that MALAT1 and TALAM1 expression, particularly MALAT1, is concordantly associated with gene expression signatures indicative of reduced proliferation and BCR signaling in LN and PB MCL samples, respectively, both of which are linked to improved patient prognosis.
MALAT1 expression and microenvironment stimulation in MCL patient-derived lymphoma spheroids (PDLS)
To explore the functional relevance of MALAT1 expression in MCL, we initially selected two tumors from cohort#3 with available cryopreserved PB cells to generate patient-derived lymphoma spheroids (PDLS). MCL#1 was a classical SOX11-positive case with low MALAT1 level, while MCL#2 was SOX11-negative showing high MALAT1 levels, based on the prognostic cutoff defined for this cohort.
We first assessed proliferation/viability in PDLS cultured for four days with a combination of microenvironmentally stimuli, including pro-proliferative factors (IL-4, CD40L) and BAFF20, versus BAFF alone. As expected BAFF alone resulted in significantly reduced growth in both cases, consistent with its known role in supporting survival but not proliferation in MCL cells (Fig. 3A)19. Interestingly, MALAT1 expression was significantly upregulated in both PDLS-MCL cases cultured without pro-proliferative factors (Fig. 3B). Given the proposed role of EZH2 as a mediator of MALAT1 oncogenic effect in MCL cell lines, we quantified EZH2 levels in the PDLS model. EZH2 was significantly upregulated in the presence of all stimulatory factors but downregulated in the absence of pro-proliferative factors (Fig. 3C). To further investigate the functional impact of MALAT1, we silenced its expression in PDLS cultured with BAFF alone. Silencing was effective in both cases (Fig. 4A) and led to increased cell viability/proliferation (Fig. 4B), along with a significant rise in EZH2 expression (Fig. 4C).
The pro-proliferative factors in PDLS-MCL boost cell growth and are associated with increased levels of EZH2 but decreased levels of MALAT1. (A) Cell growth is significantly higher in PDLS of both cases when pro-proliferative cases are present in the media (P < 0.0001). (B) MALAT1 expression significantly increased in both MCL cases cultured when cultured without pro-proliferative factors (P = 0.020 in MCL#1 and P = 0.021 in MCL#2. (C) EZH2 levels increased in both MCL cases after growing with pro-proliferative factors (MCL#1 P = 0.0047 and MCL#2 P < 0.0001). RQ: Relative Quantification. Median values and interquartile range are depicted.
MALAT1 silencing induced an increase in both proliferation/survival and EZH2 expression in MCL PDLS growing without pro-proliferative factors. (A) A noticeable significant downregulation of MALAT1 levels was achieved after 4 days of silencing with a specific Gapmer compared to a scrambled one, in cells from two MCL patients growing only with BAFF (MCL#1 P = 0.0001 and MCL#2 P = 0.0021). (B) MALAT1 silencing induced a significant increase in viability in the two MCL cases (P < 0.0001). (C) EZH2 levels also increased upon MALAT1 silencing, reaching statistical significance in MCL#2 (P < 0.0018). Median values and interquartile range are depicted.
We expanded the study to include two additional PDLS samples from SOX11-positive classical MCL tumors (MCL#3 and MCL#4), also from cohort#3. These, along with MCL#1, were used to examine in more detail the relationship between MALAT1 and EZH2. Treatment with the EZH2 inhibitor (GSK126) at two different concentrations revealed a dose-dependent increase in MALAT1 expression, particularly at the higher dose, both in the absence (P = 0.0039 to P = 0.0006) and presence (P = 0.021 to P = 0.013) of pro-proliferative factors (Fig. 5). This increase in MALAT1 was consistently associated with reduced cell growth (P = 0.0079 to P < 0.0001) (Supplementary Fig. S7). Notably, MCL#4 exhibited a unique pattern in which MALAT1 levels decreased at four days of treatment with the lower inhibitor dose (P = 0.005) but significantly increased with the higher dose (P = 0.005) (Fig. 5). This finding in such case which also showed high MALAT1 levels in PB (cohort#3), suggests a complex regulatory relationship between EZH2 and MALAT1 expression in MCL. In spite of the heterogeneity found among the cases, in all of them, MALAT1 and EZH2 levels showed a consistent inverse association growing under both in presence and in absence of pro-proliferative factors (Supplementary Fig. S7).
EZH2 inhibition using GSK126 significantly upregulated MALAT1 expression in three SOX11 positive MCL PDLS growing with or without pro-proliferative factors. The inhibitor was used at two 10-fold different concentrations, and we could observe a highly significant increase in MALAT1 expression upon the treatment with the highest dose of the inhibitor in all cases with pro-proliferative factors and nearly all in their absence.
To further characterize the transcriptional impact of MALAT1, we performed RNAseq on the same three SOX11-positive PDLS-MCL samples previously studied, comparing MALAT1-silenced PDLS to paired controls cultured with pro-proliferative factors. MALAT1 silencing was confirmed in all cases (P = 0.003 to P < 0.0001)(Supplementary Fig. S8). Fourteen genes were found differentially expressed under stringent criteria (Supplementary Table S2 and Supplementary Fig. S9). Among the upregulated genes, only CSNK2B, a regulatory subunit of casein kinase 2 complex involved in microenvironment-mediated survival pathways in MCL, was of particular interest20,21.
To validate these findings we analyzed previously published data from four additional MCL PDLS samples22. PB tumor cells were cultured with the growth factors IL-4, CD40L and BAFF, with or without monocytes. MALAT1 levels were significantly higher on day 0 (PB samples) compared to PDLS after six days of culture, particularly in presence of supplementary stimuli from co-culture with monocytes (P = 0.036) (Supplementary Fig. S10A). In contrast, EZH2 expression showed an inverse trend (P = 0.09 and P = 0.07, with or without monocytes, respectively) (Supplementary Fig. S10A). Pathway enrichment analysis of genes correlated with MALAT1 confirmed significant negative associations with pathways linked to MCL aggressiveness, proliferation and resistance to cell death (Supplementary Fig. S10B), as well as microenvironment stimuli. These findings support the observed downregulation of MALAT1 in response to growth factors such as CD40L and IL-4 (Supplementary Table S3A and B) (Supplementary Fig. S11).
Discussion
This study provides novel insights into the clinical and biological role of MALAT1 and also complementary findings about its natural antisense transcript TALAM1 in MCL. Our findings indicate that upregulation of both MALAT1 and TALAM1 is associated with favorable prognosis in MCL. While a previous study suggested a trend toward poor prognosis of MALAT1 expression in a small cohort of 40 MCL patients, the statistical significance was marginal and lacked detailed clinical or molecular characterization8. In contrast, our results demonstrate a consistent and reproducible association between MALAT1 overexpression and improved prognosis across two independent and larger cohorts, encompassing both nodal and leukemic samples.
Importantly, MALAT1 and TALAM1 expression levels in leukemic MCL samples were not associated with histological subtypes, SOX11 status or other common genetic alterations with known prognostic relevance in MCL23. However, due to the relative small number of cases analyzed, further validation is warranted. We also examined the relationship between the expression of the studied lncRNAs with proliferation and BCR activation signatures, two parameters previously shown to be related to a more aggressive clinical behavior of MCL17,18. Notably, both lncRNAs, particularly MALAT1 in PB samples, showed inverse associations with these signatures.
Functional studies using patient-derived lymphoma spheroids (PDLS) from PB MCL primary samples further supported the clinical relevance of MALAT1 in MCL. The PDLS-MCL model, previously established using BAFF (pro-survival) and IL-4/CD40L (pro-proliferative) stimuli20, enabled us to investigate MALAT1 modulation under different microenvironmental conditions. We observed that MALAT1 levels increased when PDLS were cultured with BAFF alone, but this effect was suppressed in the presence of pro-proliferative factors, suggesting that such stimuli repress MALAT1 expression.
To explore the underlying mechanisms, we examined the role of EZH2, a known epigenetic mediator of transcriptional programs induced by microenvironmental stimuli in lymphomas and that has been related with poor prognosis in MCL24,25. EZH2 is also known to interact with MALAT1 within the PRC2 complex but the related study was done in MCL cell lines and without considering potential mutual regulatory effects between them8. In our primary MCL samples, MALAT1 expression was inversely correlated with EZH2 levels and directly associated with reduced cell growth. Silencing MALAT1 led to increased EZH2 expression in two MCL cases cultured without pro-proliferative factors. This relationship was not observed in RNA-seq data from three SOX11-positive PDLS samples cultured with such stimuli, suggesting that MALAT1 regulatory influence on EZH2 is modest compared to the dominant effect of microenvironmental signals. Therefore, our results strongly support the main reason for the inverse association between MALAT1 and EZH2 expression to be the effect that the presence of pro-proliferative factors in the media has on them. Further supporting this, treatment with the EZH2 inhibitor GSK126 resulted in a dose-dependent increase in MALAT1 expression, reinforcing the role of EZH2 as a mediator of microenvironment-driven repression of MALAT1.
To explore the broader functional impact of MALAT1 in MCL pathogenesis, we analyzed RNA-seq data following MALAT1 silencing in three MCL cases. Only a limited number of differentially expressed (DE) genes were identified. Among these, to our knowledge, only one upregulated gene (CSNK2B) has previously been implicated in pathways that promote lymphocyte activation through microenvironmental signals22, including BCR, Toll-like receptor, CD40, and IL-4 signaling21. Although the magnitude of transcriptional changes observed does not indicate a global reprogramming dependent on MALAT1, additional experiments comparing MALAT1 levels in PB samples and their derived PDLS cultured with full growth factor supplementation and monocyte co-culture revealed a consistent decrease in MALAT1 expression under microenvironmental stimulation. These findings highlight the role of normal cell-derived factors in modulating MALAT1 expression and their potential impact on MCL cell proliferation and viability. Similarly, MALAT1-correlated coding genes showed negative enrichment in pathways associated with aggressive clinical behavior and microenvironmental stimuli, including pro-proliferative factors such as IL-4 and CD40L.
Despite the limited number of patient samples, our results—combined with the absence of correlation between MALAT1 levels and established genetic prognostic markers—suggest that MALAT1 contributes to microenvironment-dependent regulation of proliferation in MCL, with possible implications for patient outcomes. Further studies are warranted to increase sample size and dissect the influence of specific microenvironmental factors and cell types on MALAT1 expression. Moreover, although TALAM1 expression demonstrated similar prognostic value to MALAT1 in predicting favorable outcomes, functional experiments were not feasible due to its low expression levels, which limited detection even at maximum RNA input. Additionally, as TALAM1 is an antisense transcript of MALAT1, we cannot exclude the possibility that the observed correlations reflect co-expression rather than independent functional roles. Future work is needed to clarify the biological significance of TALAM1 in MCL.
In summary, we demonstrate that MALAT1 and TALAM1 expression is associated with favorable prognosis in MCL. Functional data on MALAT1 supports its clinical relevance and suggests that these lncRNAs warrant further investigation to elucidate their mechanisms and target genes. Their potential as therapeutic targets, such as strategies to overexpress MALAT1 to counteract pro-proliferative signaling, may offer new avenues to enhance existing treatments compromised by microenvironmental influences.
Materials and methods
Samples
This study used previously published genome wide MCL transcriptional data. In particular, MCL microarray data previously generated by us and other studies were obtained from GEO datasets GSE70910 (cohort#1), GSE93291 (cohort#2) and GSE79196 (cohort#3)16,17,18, which overall include 59 PB samples and 160 LN MCL samples. Clinical data was available for a total of 166 cases. Overall survival (OS) was determined from the moment of sampling. Cryopreserved MCL patient samples used for the functional studies were obtained from the Hematopathology collection of the Biobank of the Hospital Clínic de Barcelona-IDIBAPS (Spain), in accordance with the Declaration of Helsinki and national regulations, including the approval of the Institutional Review Board of Hospital Clínic de Barcelona. All patients provided written informed consent. For the functional studies a total of 4 patients from cohort#3 were included: one SOX11 negative non-nodal MCL (MCL#2) and three SOX11 positive classical MCL (MCL#1 and MCL#3 from low MALAT1 expression group and MCL#4 from high MALAT1 expression group).
Bioinformatic analyses and statistics
Microarray data were normalized with RMA and batch effects were adjusted with ComBat26. Although the expression microarrays (Human Genome U133 Plus 2.0 from Affymetrix) were enriched in probe sets for coding genes, they also included several probe sets that hybridize exclusively to the MALAT1 or TALAM1 transcripts. The expression analysis using probe sets that hybridize to the corresponding strands from where these lncRNAs are transcribed is an approach that has been previously described and validated with independent techniques to be a general reliable measure of the expression of transcripts in antisense orientation27. The specificity of the probe sets was confirmed in the Affymetrix database (NettAffx™). Only one probe set was excluded (223579_s_at) at this stage due to lack of specificity. The different probe sets were evaluated by strand, and one additional probe set was excluded as an outlier regarding the lack of significant association with prognosis when considered individually in cohort#2 (224559_at). Finally, the mean values of the remaining probe sets were retained as reliable for measuring the expression levels of MALAT1 (probe sets 1558678_s_at, 223940_x_at, 224558_s_at, 224567_x_at, 224568_x_at and 226675_s_at) and TALAM1 (including 223577_x_at, 223578_x_at, 227510_x_at, 228582_x_at, 231735_s_at) transcripts.
Clinical association studies used overall survival (OS) as the primary endpoint, with survival curves estimated with the Kaplan-Meier method. Optimal cut-off points for MALAT1/TALAM1 expression groups were obtained using maxstat28. Student’s t-test was used to evaluate the differences in the mean expression of MALAT1 and TALAM1 among subtypes and molecular factors with previously described prognostic value in MCL. This test was also applied to analyze differences in the mean proliferation signature between MALAT1 and TALAM1 expression groups in leukemic MCL cases with data previously generated by Nanostring29. Linear regression on scatter plots was used for representing the correlation between MALAT1/TALAM1 expression with the proliferation signature clusters. Scatterplots, and box plot graphs were generated using GraphPad Prism v7. Hierarchical clustering analysis for MCL35 signature of proliferation-related genes was performed over their Z-scores using Pearson uncentered metrics implemented in the TIGR package TMeV v4.0 (https://github.com/web-mev/). The analysis of the BCR signature and its relation to MALAT1/TALAM1 expression was performed using the published data from of cohort#116.
For the analysis of RNAseq data, ribosomic RNA reads were filtered out using SortMeRNA (version 4.3.4). Non-ribosomic reads were trimmed using trimmomatic (version 0.39) and transcript-level counts (GRCh38.p13; Ensembl release 105) were calculated using kallisto (version 0.46.1). The tximport package (version 1.30.0) was used to load gene-level counts into R (version 4.3.3). DESeq2 package (version 1.42.1) was used to perform differential expression analysis following authors’ recommendations. Cutoff parameters were a log fold change of 0.25 and an adjusted p-value < 0.05. Pathway enrichment analysis was performed on independent gene lists of upregulated and downregulated genes upon MALAT1 silencing obtained by considering only the log fold change cutoff of 0.25. Metascape webtool v3.5 (http://www.metascape.org/) was used as the software of choice for these analyses30.
In vitro studies with MCL primary samples
Patient derived lymphoma spheroids (PDLS) from four MCL patients MCL#1 to MCL#4 (see sample section) were generated using a previously described method where the cells were cultivated in presence of several factors stimulating proliferation (IL-4, CD40L, also adding HA-tag to allow proper stimulatory activity of CD40L) and survival (BAFF)20, or with BAFF alone. MALAT1 silencing was performed by adding 1µM specific Gapmer (Exiqon, Bionova S.L.) 1-hour post-seeding in comparison to paired PDLS treated with 1µM of a scrambled control Gapmer (Exiqon, Bionova S.L.). The incorporation of Gapmers was achieved by Gymnotic delivery, meaning the involvement of passive entry of the oligos that bind to the cell membranes31. The MALAT1 Gapmer sequence (5’-CGTTAACTAGGCTTTA-3’) target al.l three described transcript variants (NR_002819.4, NR_144567.1 and NR_144568.1). The scrambled control Gapmer sequence (5’-AACACGTCTATACGC-3’) has no target in the human transcriptome.
Viability/proliferation was assessed on days 0/4 using the Alamarblue HS assay (ThermoScientific), with fluorescence measured after four hours of incubation and using an Infinite M Nano spectrophotometer (TECAN), following the supplier recommendations. The amount of MALAT1 silencing was also quantified at day 4 by qRT-PCR, normalized using U6 as a reference gene, as described elsewhere32. EZH2 expression normalized with TBP/HTRP1 as endogenous reference genes was also measured by qRT-PCR in three classical/SOX11 + MCL cases using Taqman Fast Advance mastermix and Taqman Assays (EZH2: Hs00544830_m1; TBP: Hs00427620_m1; HTRP1: Hs02800695_m1) (Applied Biosystems, ThermoScientific). Furthermore, the levels MALAT1 and EZH2 were also studied in previously published in four MCL PDLS (two classical/SOX11 + and two non-nodal MCL/SOX11-) under the same experimental conditions as used here previously published22. In these four PDLS we also studied the genes which expression was related to MALAT1 levels. Pathway enrichment analyses were performed on correlated genes with MALAT1 as previously described32.
RNAseq
Total RNA was extracted using the RNeasy Plus Micro Kit (Qiagen), quantified with Qubit, and quality-checked using Tapestation 4200 (Agilent). RNA was obtained from three SOX11-positive cases used in functional studies comparing MALAT1 silencing with scrambled controls. Only samples cultured with pro-proliferative factors yielded sufficient RNA for sequencing. Libraries were prepared from 10 ng of total RNA using the TAKARA_SMART-Seq® Total RNA Pico Input (ZapR® Mammalian) kit (following the manufacturer’s instructions). Libraries were sequenced using a NextSeq2000 (Illumina, Inc.) in paired-end mode with a read length of 2 × 50 bp, generating more than 60 million paired-end reads per sample.
Data availability
Data provided within the manuscript or supplementary information files that support the findings of this study are available from the corresponding author upon reasonable request. Previous data from elsewhere that were used for some analyses done in this work are available from GEO repository accession numbers GSE70910, GSE93291 and GSE79196. RNA-seq data was deposited at ArrayExpress database at EMBL-EBI under accession E-MTAB-16259.
References
Huang, Y. et al. Regulatory long non-coding RNA and its functions. J. Physiol. Biochem. 68 (4), 611–618. https://doi.org/10.1007/s13105-012-0166-y (2012).
Bhan, A., Soleimani, M. & Mandal, S. S. Long noncoding RNA and cancer: A new paradigm. Cancer Res. 77 (15), 3965–3981. https://doi.org/10.1158/0008-5472.CAN-16-2634 (2017).
Li, Z-X. et al. MALAT1: a potential biomarker in cancer. Cancer Manag Res. 10, 6757–6768. https://doi.org/10.2147/CMAR.S169406 (2018).
Zhang, X., Hamblin, M. H. & Yin, K-J. The long noncoding RNA Malat1: its physiological and pathophysiological functions. RNA Biol. 14 (12), 1705–1714. https://doi.org/10.1080/15476286.2017.1358347 (2017).
Zong, X. et al. Natural antisense RNA promotes 3’ end processing and maturation of MALAT1 LncRNA. Nucleic Acids Res. 44 (6), 2898–2908. https://doi.org/10.1093/nar/gkw047 (2016).
Stone, J. K. et al. Hypoxia induces cancer cell-specific chromatin interactions and increases MALAT1 expression in breast cancer cells. J. Biol. Chem. 294 (29), 11213–11224. https://doi.org/10.1074/jbc.RA118.006889 (2019).
Gomes, C. P. et al. An antisense transcript mediates MALAT1 response in human breast cancer. BMC Cancer. 19 (1), 771. https://doi.org/10.1186/s12885-019-5962-0 (2019).
Wang, X. et al. LncRNA MALAT1 promotes development of mantle cell lymphoma by associating with EZH2. J. Transl Med. 14 (1), 346. https://doi.org/10.1186/s12967-016-1100-9 (2016).
Wang, Y. et al. The long noncoding RNA MALAT-1 is A novel biomarker in various cancers: A Meta-analysis based on the GEO database and literature. J. Cancer. 7 (8), 991–1001. https://doi.org/10.7150/jca.14663 (2016).
Lenz, G. et al. Stromal gene signatures in large-B-cell lymphomas. N Engl. J. Med. 359 (22), 2313–2323. https://doi.org/10.1056/NEJMoa0802885 (2008).
Kwok, Z. H., Roche, V., Chew, X. H., Fadieieva, A. & Tay, Y. A non-canonical tumor suppressive role for the long non-coding RNA MALAT1 in colon and breast cancers. Int. J. Cancer. 143 (3), 668–678. https://doi.org/10.1002/ijc.31386 (2018).
Kim, J. et al. Long noncoding RNA MALAT1 suppresses breast cancer metastasis. Nat. Genet. 50 (12), 1705–1715. https://doi.org/10.1038/s41588-018-0252-3 (2018).
Navarro, A. et al. MicroRNA expression profiles identify subtypes of mantle cell lymphoma with different clinicobiological characteristics. Clin. Cancer Res. 19 (12), 3121–3129. https://doi.org/10.1158/1078-0432.CCR-12-3077 (2013).
Husby, S., Geisler, C. & Grønbæk, K. MicroRNAs in mantle cell lymphoma. Leuk. Lymphoma. 54 (9), 1867–1875. https://doi.org/10.3109/10428194.2013.766731 (2013).
Kersy, O., Salmon-Divon, M., Shpilberg, O. & Hershkovitz-Rokah, O. Non-Coding RNAs in normal B-cell development and in mantle cell lymphoma: from molecular mechanism to biomarker and therapeutic agent potential. Int. J. Mol. Sci. 22 (17). https://doi.org/10.3390/ijms22179490 (2021).
Demajo, S. et al. A Cyclin D1-Dependent transcriptional program predicts clinical outcome in mantle cell lymphoma. Clin. Cancer Res. 27 (1), 213–225. https://doi.org/10.1158/1078-0432.CCR-20-2868 (2021).
Scott, D. W. et al. New molecular assay for the proliferation signature in mantle cell lymphoma applicable to Formalin-Fixed Paraffin-Embedded biopsies. J. Clin. Oncol. 35 (15), 1668–1677. https://doi.org/10.1200/JCO.2016.70.7901 (2017).
Saba, N. S. et al. Pathogenic role of B-cell receptor signaling and canonical NF-κB activation in mantle cell lymphoma. Blood 128 (1), 82–92. https://doi.org/10.1182/blood-2015-11-681460 (2016).
Medina, D. J. et al. Mesenchymal stromal cells protect mantle cell lymphoma cells from spontaneous and drug-induced apoptosis through secretion of B-cell activating factor and activation of the canonical and non-canonical nuclear factor κB pathways. Haematologica 97 (8), 1255–1263. https://doi.org/10.3324/haematol.2011.040659 (2012).
Manni, S. et al. Protein kinase CK2 Inhibition down modulates the NF-κB and STAT3 survival pathways, enhances the cellular proteotoxic stress and synergistically boosts the cytotoxic effect of bortezomib on multiple myeloma and mantle cell lymphoma cells. PLoS One. 8 (9), e75280. https://doi.org/10.1371/journal.pone.0075280 (2013).
Quotti Tubi, L. et al. CK2β-regulated signaling controls B cell differentiation and function. Front. Immunol. 13, 959138. https://doi.org/10.3389/fimmu.2022.959138 (2022).
Araujo-Ayala, F. et al. A novel patient-derived 3D model recapitulates mantle cell lymphoma lymph node signaling, immune profile and in vivo ibrutinib responses. Leukemia 37 (6), 1311–1323. https://doi.org/10.1038/s41375-023-01885-1 (2023).
Navarro, A., Beà, S., Jares, P. & Campo, E. Molecular pathogenesis of mantle cell lymphoma. Hematol. Oncol. Clin. North. Am. 34 (5), 795–807. https://doi.org/10.1016/j.hoc.2020.05.002 (2020).
Chartomatsidou, E. et al. Inhibition of EZH2 and immune signaling exerts synergistic antitumor effects in chronic lymphocytic leukemia. Blood Adv. 3 (12), 1891–1896. https://doi.org/10.1182/bloodadvances.2018030262 (2019).
Martinez-Baquero, D. et al. EZH2 expression is associated with inferior overall survival in mantle cell lymphoma. Mod. Pathol. 34 (12), 2183–2191. https://doi.org/10.1038/s41379-021-00885-9 (2021).
Johnson, W. E., Li, C. & Rabinovic, A. Adjusting batch effects in microarray expression data using empirical Bayes methods. Biostatistics 8 (1), 118–127. https://doi.org/10.1093/biostatistics/kxj037 (2007).
Oeder, S., Mages, J., Flicek, P. & Lang, R. Uncovering information on expression of natural antisense transcripts in affymetrix MOE430 datasets. BMC Genom. 8, 200. https://doi.org/10.1186/1471-2164-8-200 (2007).
Hothorn, T. & Zeileis, A. Generalized maximally selected statistics. Biometrics 64 (4), 1263–1269. https://doi.org/10.1111/j.1541-0420.2008.00995.x (2008).
Clot, G. et al. A gene signature that distinguishes conventional and leukemic nonnodal mantle cell lymphoma helps predict outcome. Blood 132 (4), 413–422. https://doi.org/10.1182/blood-2018-03-838136 (2018).
Zhou, Y. et al. Metascape provides a biologist-oriented resource for the analysis of systems-level datasets. Nat. Commun. 10 (1), 1523. https://doi.org/10.1038/s41467-019-09234-6 (2019).
Soifer, H. S. et al. Silencing of gene expression by gymnotic delivery of antisense oligonucleotides. Methods Mol. Biol. 815, 333–346. https://doi.org/10.1007/978-1-61779-424-7_25 (2012).
Fernández-Garnacho, E. M. et al. MALAT1 expression is associated with aggressive behavior in indolent B-cell neoplasms. Sci. Rep. 13 (1), 16839. https://doi.org/10.1038/s41598-023-44174-8 (2023).
Acknowledgements
We are indebted to the Genomics core facility of the Institut d’Investigacions Biomèdiques August Pi I Sunyer (IDIBAPS).
Funding
This research was funded by Spanish Ministry of Science, Innovation and Universities (MCIN) & European Regional Development Fund (ERDF, “A way of making Europe”) grant numbers PID2021-123054OB-I00 and PID2024-155962OB-I00 to E.C and PID2021-124894OB-I00 to P.P.G. Fundació La Marato de TV3 (“projecte finançat per Fundació La Marató de TV3”) 201920-30 to L.H. and TAIFOL project, 201933-30 to P.P.G. Interreg POCTEFA program (IMLINFO EFA281/16 and THERAVLINFO EFA123/1 to P.P.G. Suport Grups de Recerca AGAUR (2021-SGR-01172, 2021-SGR-01343 and 2021-SGR-01294 of the Generalitat de Catalunya to E.C., J.I.M-S. and P.P.G., respectively. CIBERONC (ONCG09/2025) to E.C. AGAUR 2018 FIB00696, Generalitat de Catalunya and FSE (European Union) to E.M.F.GJ.I.M-S is and Academia Researcher of the “Institució Catalana de Recerca i Estudis Avançats” (ICREA) of the Generalitat de Catalunya.
Author information
Authors and Affiliations
Contributions
Conceived and designed the Study: L.H., J.I.M-S. and E.C. Collection and curation of cryopreserved material, clinical and molecular databases of MCL from ICGC/Hospital Clinic de Barcelona: A.M.-F., D.C., P.M., A.R., E.G., A.L.-G., S.B. and I.S. Final sample selection: C.L. and L.H. Microarrays preparation and bioinformatic analysis for lncRNA: E.F-G., G.C., F.N., S.D., P.J., A.D., V.A., and L.H. PDLS experiments; C.M.-M., F.A.-A., J.G., P.P.-G. and L.H. qRT-PCR: C.M.-M. and L.H. Wrote the manuscript: L.H. and E.C. All authors read and approved the final manuscript.
Corresponding author
Ethics declarations
Competing interests
E.C. has been a consultant for Takeda, NanoString, AbbVie and Illumina; has received honoraria from Janssen, EUSPharma and Roche for speaking at educational activities and research funding from AstraZeneca and is an inventor on 2 patents filed by the National Institutes of Health, National Cancer Institute: “Methods for selecting and treating lymphoma types,” licensed to NanoString Technologies, and “Evaluation of mantle cell lymphoma and methods related thereof”, not related to this project. F.N. has received honoraria from AbbVie, AstraZeneca, Janssen, and Sophia Genetics for speaking at educational activities. F.N. and E.C. have licensed to Diagnostica Longwood and Sophia Genetics the IgCaller algorithm. D.C. has received honoraria from AbbVie, Sophia Genetics, Thermofisher and AstraZeneca for speaking at educational activities. The remaining authors declare no competing financial interests.
Ethics approval and consent to participate
The cryopreserved samples used for the functional studies were obtained from MCL patients were obtained from the Hematopathology collection of the Biobank of the Hospital Clínic de Barcelona-IDIBAPS (Spain), in accordance with Declaration of Helsinki and national regulations, including the approval of the Institutional Review Board of Hospital Clínic de Barcelona. All patients provided written informed consent.
Additional information
Publisher’s note
Springer Nature remains neutral with regard to jurisdictional claims in published maps and institutional affiliations.
Supplementary Information
Below is the link to the electronic supplementary material.
Rights and permissions
Open Access This article is licensed under a Creative Commons Attribution-NonCommercial-NoDerivatives 4.0 International License, which permits any non-commercial use, sharing, distribution and reproduction in any medium or format, as long as you give appropriate credit to the original author(s) and the source, provide a link to the Creative Commons licence, and indicate if you modified the licensed material. You do not have permission under this licence to share adapted material derived from this article or parts of it. The images or other third party material in this article are included in the article’s Creative Commons licence, unless indicated otherwise in a credit line to the material. If material is not included in the article’s Creative Commons licence and your intended use is not permitted by statutory regulation or exceeds the permitted use, you will need to obtain permission directly from the copyright holder. To view a copy of this licence, visit http://creativecommons.org/licenses/by-nc-nd/4.0/.
About this article
Cite this article
Fernández-Garnacho, E.M., Martínez-Muñoz, C., Nadeu, F. et al. The expression of MALAT1 long non-coding RNA is associated with good prognosis in mantle cell lymphoma. Sci Rep 16, 7655 (2026). https://doi.org/10.1038/s41598-026-38971-0
Received:
Accepted:
Published:
Version of record:
DOI: https://doi.org/10.1038/s41598-026-38971-0







