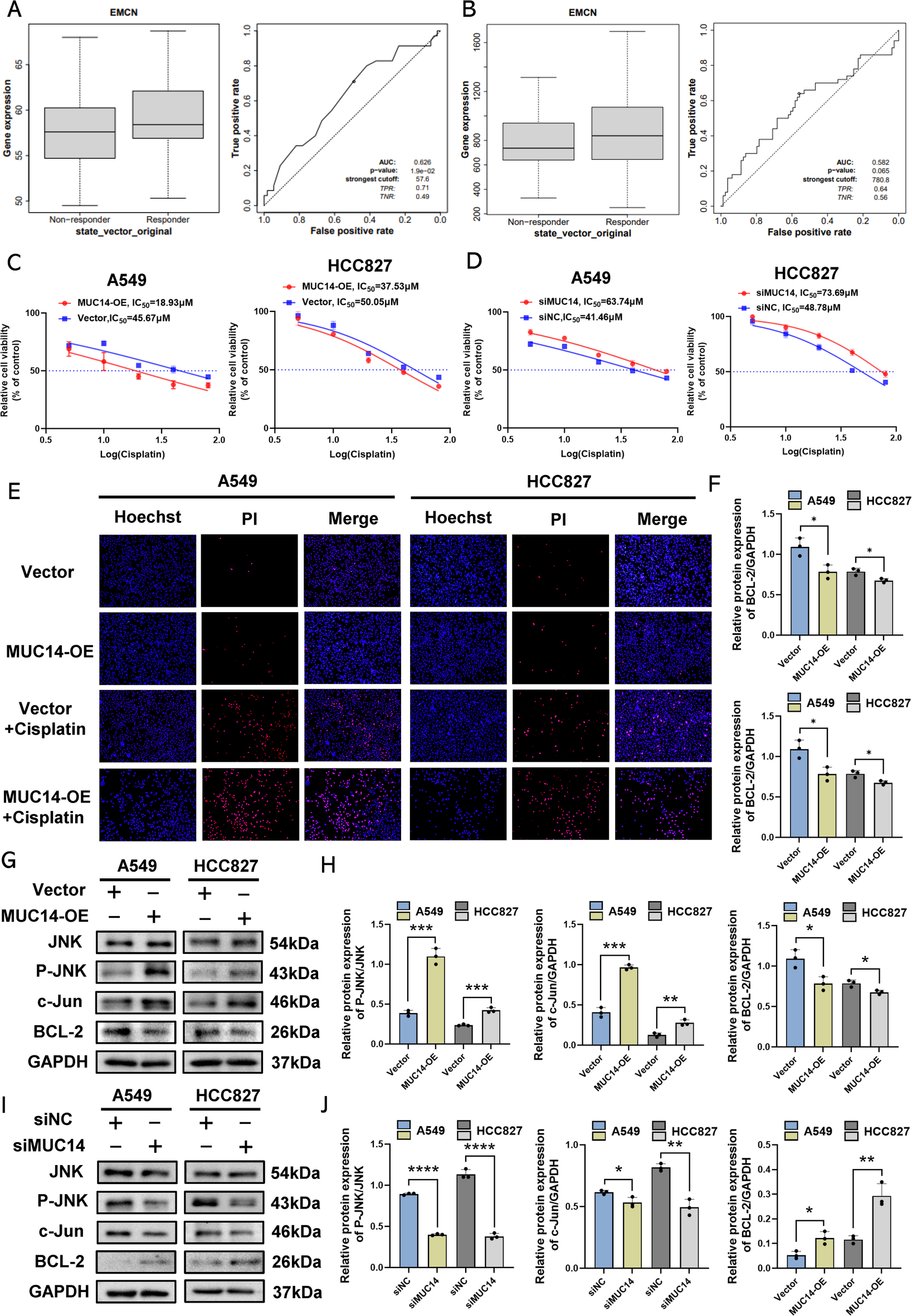
Fig. 7

MUC14 enhancing cisplatin sensitivity via JNK/c-JUN activation. (A,B) GDSC1 and GDSC2 datasets showing MUC14 expression in cisplatin responders vs. non-responders and the Receiver operating characteristic (ROC) curves, respectively. The plot displays true positive rate (TPR, y-axis) against false positive rate (1 − TNR, x-axis). The area under the curve (AUC) reflects overall accuracy, while the strongest cut-off (dashed line) denotes the optimal threshold balancing sensitivity and specificity. (C,D) MUC14-OE reduces cisplatin resistance (lower IC50) in A549 and HCC827 cells, whereas siMUC14 increases resistance (higher IC50) in their cisplatin dose-response curves. (E,F) The Hoechst and PI staining of A549 and HCC827 cells under cisplatin treatment (24 h) or untreated conditions. (G,H) Western blot analysis revealing enhanced JNK phosphorylation and c-Jun expression, along with reduced BCL-2 expression in MUC14-OE cells. (I,J) siMUC14 suppressing JNK phosphorylation and c-Jun expression while upregulating BCL-2. *P < 0.05, **P < 0.01, ***P < 0.001. ****P < 0.0001.