Fig. 2
From: HLA-DPA1 as a diagnostic biomarker differentiating early- and late-onset preeclampsia

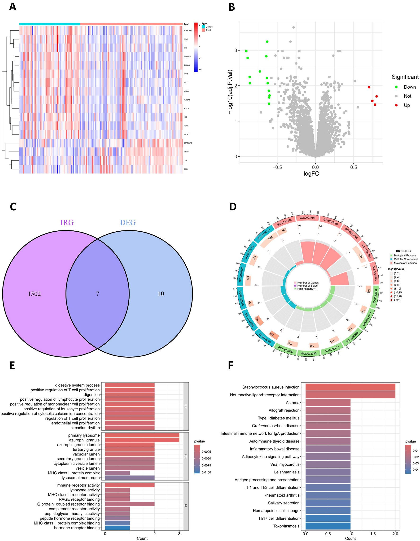
Identification and Functional Analysis of DIRGs. (A) Heatmaps are used to visualize the expression levels of 17 DEGs between EOPE and LOPE retrieved from the GEO database, where the genes are labeled by their respective names in the row annotations—whereas the column annotations, which correspond to sample IDs, are not shown in the plots—and a color gradient spanning from red to blue is employed to signify the transition of expression levels from high to low within the heatmaps. This heatmap was generated using the pheatmap package (version 1.0.13; https://cran.r-project.org/web/packages/pheatmap/) in R software (v.4.3.3; https://www.r-project.org/). (B) Volcano plots are utilized to illustrate the 17 DEGs identified between EOPE and LOPE; in these plots, red dots are designated to indicate genes with upregulated expression, green dots to denote genes with downregulated expression, and black dots to represent genes that do not exhibit any differential expression patterns. This volcano plot was generated using the ggplot2 package (version 4.0.1; https://cran.r-project.org/web/packages/ggplot2/) in R. (C) The 7 DIRGs targeted in this study are derived from the intersection of DEGs obtained from the GSE75010 + GSE60438 dataset and IRGs that were downloaded from the ImmPort database, a process that ensures the selected DIRGs simultaneously possess differential expression characteristics and immune relevance. The Venn diagram was created using the VennDiagram package (version 1.7.3; https://cran.r-project.org/web/packages/VennDiagram/) in R. (D) A circle plot is generated to present the GO enrichment analysis results for the 7 DIRGs, providing a visual summary of the BP, CC, and MF associated with these genes. This GO circle plot was generated using R packages circlize (version 0.4.17; https://cran.r-project.org/web/packages/circlize/) and ComplexHeatmap (version 2.18.0; https://bioconductor.org/packages/ComplexHeatmap). (E) A bar graph is constructed to display the GO enrichment analysis results for the 7 DIRGs, offering a quantitative comparison of the enrichment degrees across different GO terms linked to the target genes. This bar plot was generated using the ggplot2 package in R. (F) KEGG pathway annotation is performed for the 7 DIRGs, aiming to clarify the signaling pathways and metabolic cascades in which these genes are involved. The figure presents the pathways that were significantly enriched (with p < 0.05). On the x-axis, the Gene Ratio is displayed, which is calculated as the number of genes enriched in a given pathway divided by the total number of background genes. Additionally, these pathways are sorted in descending or ascending order based on their statistical significance to reflect the strength of enrichment. This KEGG enrichment plot was generated using the ggplot2 package in R.