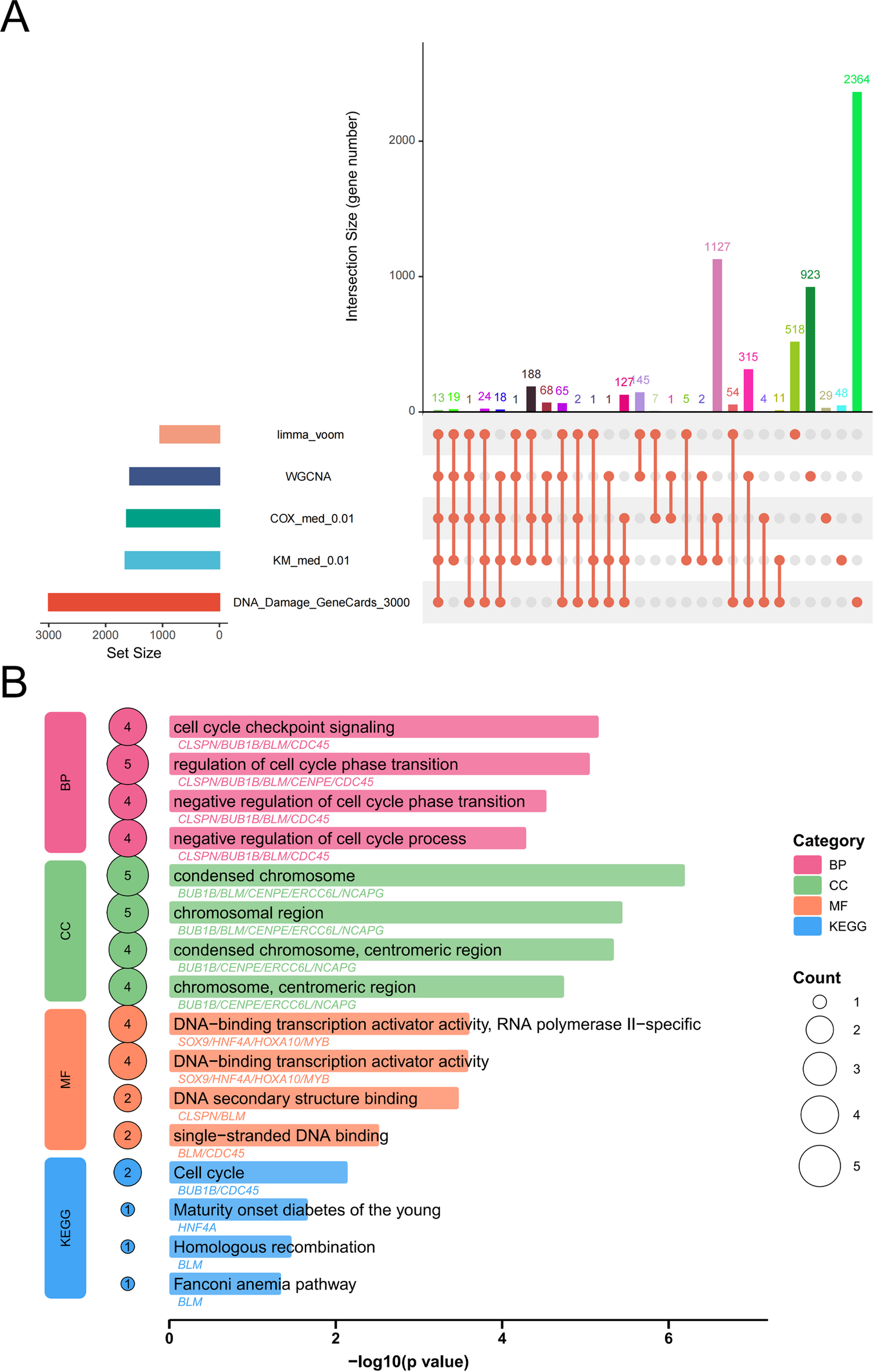
Fig. 3

Candidate Gene Screening and Its Enrichment Analysis. (A) 13 candidate genes were obtained by taking the intersection via UpSet. (B) GO and KEGG enrichment analyses of the 13 candidate genes (In this study, all raw KEGG data used can be accessed via www.kegg.jp/kegg/kegg1.html.).