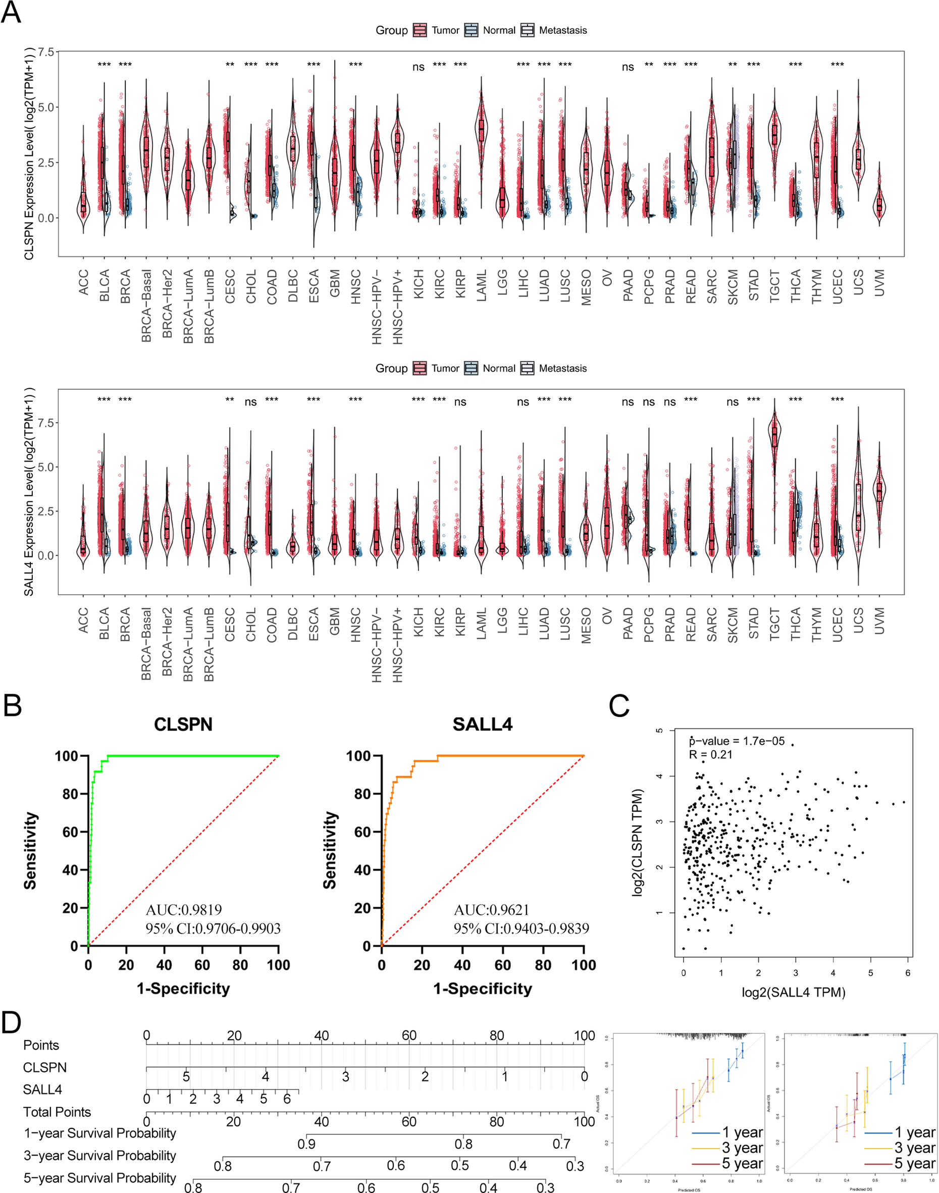
Fig. 5

Profiling pivotal gene expression and establishing nomogram model for GC diagnosis. (A) TIMER3-based pan-cancer assessment shows hub genes frequently altered across major tumor types. (B) Diagnostic values of hub genes. (C) Correlations between hub genes. (D) Nomogram for predicting gastric cancer prognosis and training dataset (left) as well as validation dataset (right) calibration plots for evaluating the predictive performance of the nomogram.