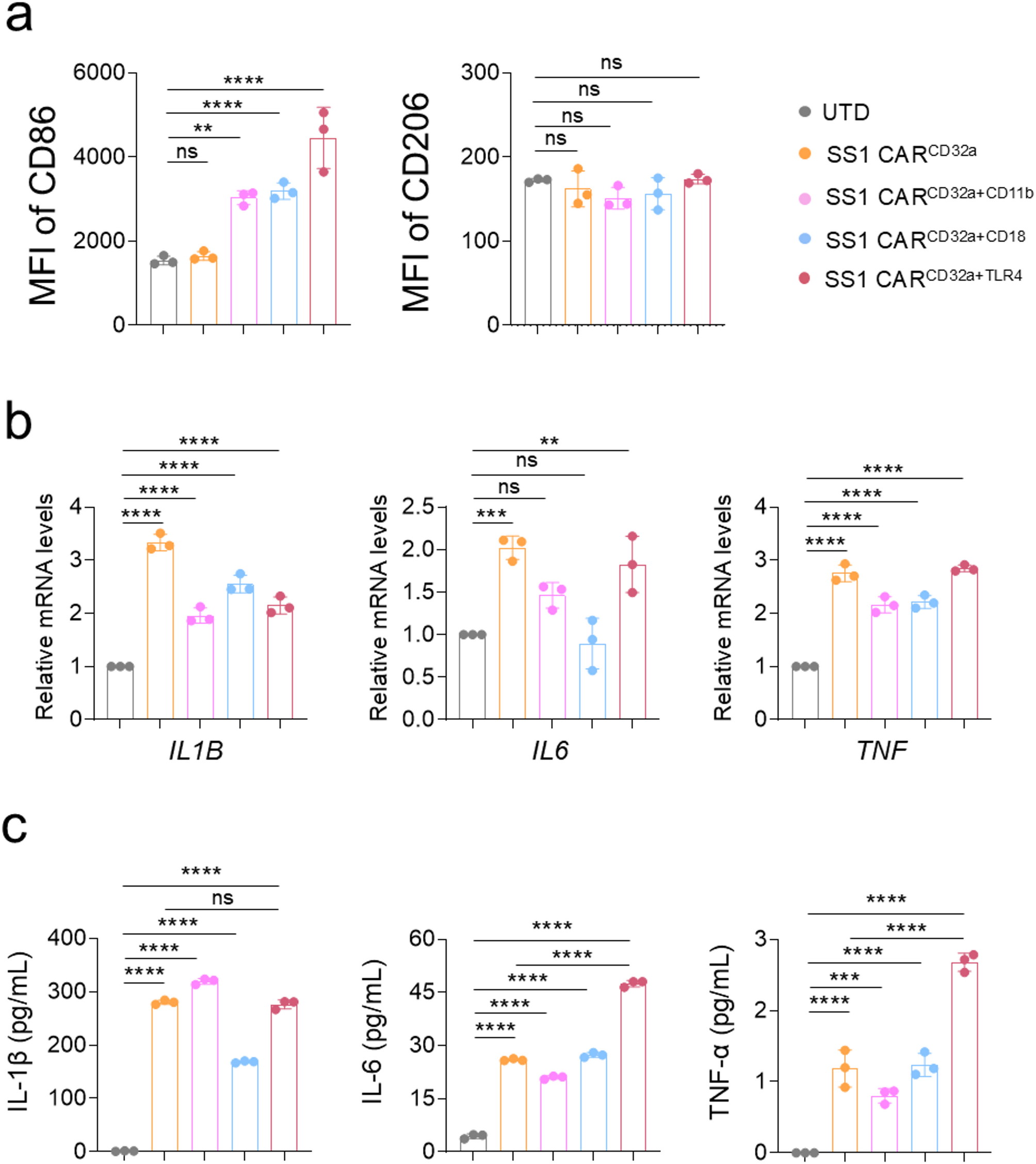
Fig. 8

Enhanced pro-inflammatory phenotype of combinatorial anti-MSLN CAR-M constructs. (a) CD86 and CD206 expression on CAR-M0 was analyzed by flow cytometry after a 24 h co-culture with MSLN+ K562 cells at an E/T ratio of 2:1. (n = 3 biologically independent samples per group). (b) qRT-PCR analysis of immune-related cytokine genes (IL1B, IL6, and TNF). Gene expression levels were measured in CAR-M0 co-cultured with MSLN+ K562 cells at an E/T ratio of 2:1 for 24 h (n = 3 biologically independent samples per group). (c) Quantification of secreted immune-related cytokines (IL-1β, IL-6, and TNF-α) by ELISA. Cytokine secretion was measured from supernatants of CAR-M0 co-cultured with MSLN+ K562 cells at an E/T ratio of 2:1 for 24 h (n = 3 biologically independent samples per group). Data of (a), (b), and (c) were analyzed using GraphPad Prism 8.0.2. Statistical significance was determined by one-way ANOVA with multiple comparisons and is presented as the mean ± s.d. (ns, not significant; *p < 0.05; **p < 0.01; ***p < 0.001; ****p < 0.0001).