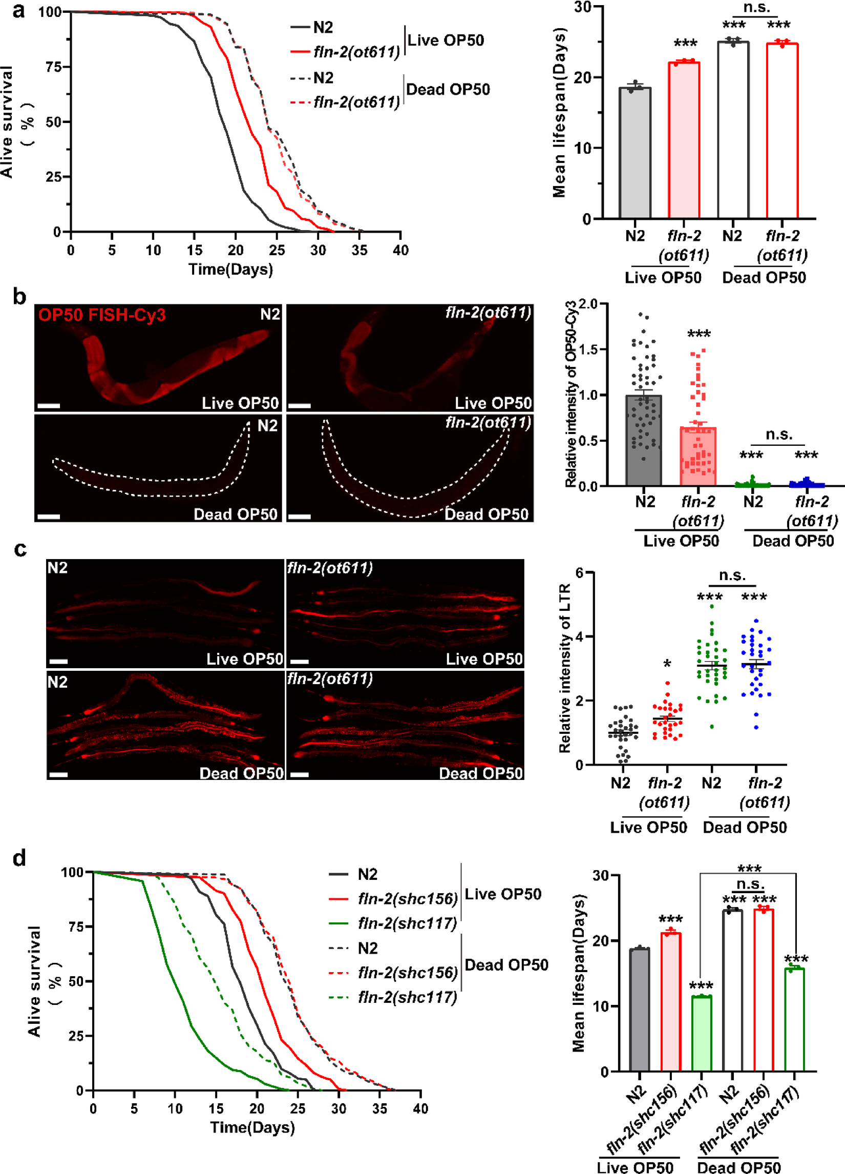
Fig. 6

The longevity of the fln-2a/e/s/t/r/u/v/w(lf) mutants disappeared in heat-inactivated bacteria. a Survival curves of wild-type N2 and fln-2(ot611) fed with normal E. coli or heat-killed E. coli, respectively. The right side shows the summary of mean lifespans. Data are presented as mean lifespan ± SEM. See Supplementary Table 10 for details b Representative fluorescence images of FISH staining of wild-type N2 and fln-2(ot611) animals fed with normal or heat-killed E. coli at the Day 12 stage. The right side shows the relative fluorescence intensity. c Representative fluorescence images of acidic lysosome staining of Day 3 wild-type N2 and fln-2(ot611) fed with normal or heat-killed E. coli, respectively. d Survival curves of wild-type N2, fln-2(shc156), and fln-2(shc117) animals fed with normal or heat-killed E. coli, respectively. The right side shows the summary of mean lifespans. Data are presented as mean lifespan ± SEM. See Supplementary Table 11 for details. The right side shows the relative fluorescence intensity. p-Values in (a, d) were determined using the log-rank test, ***p < 0.001; and n.s., not significant. p-Values in (b, c) were determined using one-way ANOVA with Tukey’s multiple comparison test. *p < 0.05; ***p < 0.001; and n.s., not significant.