Abstract
Climate-Smart Agriculture (CSA) practices can reduce effects of climate change in agriculture by increasing production efficiency. Yet, adoption of CSA practices is not universal on Bangladesh farms. This study aim is to identify determinants of adoption of CSA practices in mushroom farming in Bangladesh using a combination of frequentist approaches and machine learning (ML). A total 150 mushroom farmers were selected from Savar upazila. Farmers were interviewed using a questionnaire, and results were analyzed using a combination of Bayesian and ML approaches. Among respondents, 48% of farmers had adopted at least one CSA practice for mushroom farming. Bayesian analysis revealed that mushroom farmers with secondary education, prior knowledge of CSA, training related to mushroom cultivation, access to climate information and credit were more likely to adopt CSA practice for mushroom production compared to their peers. Additionally, new farmers had higher odds of adopting CSA than their counterparts. In terms of predicting adoption of CSA practices using ML, the support vector machine algorithm slightly outperformed other ML algorithms, with an estimated accuracy of 87.3%, recall of 92%, F-score of 87.9%, g-mean score of 87.7%, Cohen’s Kappa of 74.6%, and Matthews’ correlation coefficient of 74.7%. However, for area under the curve and precision recall curve, gradient boosting machine showed better performance. Consistent with the frequentist approach, prior knowledge of CSA practices was among the most influent factors towards adoption of CSA practices for mushroom farming, followed by access to climate information, farm ownership, training related to mushroom, access to credit and internet. We hypothesize that targeted training, and access to climate information and credit will increase adoption of CSA practices in mushroom farming in Bangladesh.
Introduction
Mushrooms are a relevant source of nutrients, tonics, and medicines1. As mushrooms are grown in vast quantities quickly and offer the highest protein output per unit area among crops, they can help reduce malnutrition2. Due to climate, reduced production costs, availability of growing substrates, and a strong market demand, Bangladesh offers a suitable environment for mushroom cultivation3,4. In Bangladesh, mushroom farming as a business is a growing concept among young, educated people and rural women2. Small family businesses that lack sufficient acreage to cultivate crops and rear animals find intensive mushroom growing to be an excellent source of alternative revenue5.
Climate change is a global threat6. The average temperature in Bangladesh has been trending upward, with the rainy season expected to become wetter and the dry season becoming drier7. Additionally, extreme climate events are more likely in face of climate change. Climate-smart agriculture (CSA) promotes sustainable farming by enhancing productivity, resilience, and environmental sustainability to support global food security8. In this context, CSA ideas and methods are becoming increasingly popular worldwide to meet the challenges in agricultural productivity in face of climate change9,10. Mushroom production significantly contributes to greenhouse gas emissions, mainly from non-renewable energy and transportation11. CSA adoption is associated with lower greenhouse gas emissions and water pollution while increasing rice grain output, decreasing urea prices, and reducing nitrogen loss by 40%12, aligning with the UN sustainable development goals13. To date, research exploring determinants of CSA practice in mushroom production specifically is scarce.
Traditional statistical approaches have also been applied to analyze factors affecting mushroom production and profitability. In Bangladesh, multinomial logistic regression was applied to identify key determinants of mushroom cultivation14, while multiple linear regression examined factors affecting mushroom farm profitability15. Additionally, climate-related studies have explored the relationship between environmental variables and mushroom production. Generalized additive models have been employed to analyze how climate factors affect mushroom production over time16. In Spain, linear regression and correlation analysis examined the relationship between mushroom yields and climatic variables17, while mixed-effects models were utilized to predict annual mushroom occurrence and yield based on weather conditions such as precipitation and soil moisture18. Economic modeling techniques have been used to understand management decisions and consumption behavior in mushroom farming. In Ghana, an ordered probit model was applied to analyze the determinants of mushroom consumption19. Similarly, in Swaziland, two-stage probit least squares and conditional maximum likelihood estimation were used to identify factors influencing farmers’ decisions to produce oyster mushrooms20. Incorporating technologies like artificial intelligence, machine learning (ML), and deep learning (DL) can reduce energy use and improve production and logistics in mushroom cultivation21,22. Artificial Neural Networks, Adaptive Neuro-Fuzzy Inference Systems, and Naïve Bayes (NB) classifiers were used to distinguish between edible and non-edible mushrooms23,24. Convolutional neural network (CNN) algorithms have been employed to predict and classify oyster mushroom diseases25. A systematic review provided insights into ML trends, evaluation techniques, data sources, and methodologies in mushroom farming26.
This study aim is to identify key factors influencing CSA practice adoption among mushroom farmers in Savar Upazila, Bangladesh, using a combination of frequentist and ML approaches, with the goal of identifying elements that can stimulate the increased adoption of CSA practice in mushroom farming in Bangladesh.
Methodology
Sources of data and study period
This cross-sectional study was conducted during 2023–2024, focusing on collecting data from mushroom farmers in the primary mushroom-producing upazilas within the Dhaka district. Since Savar Upazila accounts for a significant proportion of mushroom production in Bangladesh, the study was limited to farmers located in this area (Fig. 1).
Geographic map of Savar Upazila, Dhaka, Bangladesh, showing data collection sites across sub−regions. Map created by the authors using R software (version 4.4.0; https://www.r-project.org/) and the packages sf, ggplot2, cowplot, viridis, and dplyr.
Study type and study population
A cross-sectional survey of mushroom farmers was conducted. The study population consisted of farmers who were directly engaged in mushroom cultivation in the Dhaka district.
Sampling design
The survey used a multistage stratified sampling technique. At the initial stage, Savar Upazila was purposively selected due to the large number of households in the area that rely on mushroom production as their primary source of livelihood.
In the second stage, using a list of farmers obtained from Upazila Agricultural Office in Savar, three major mushroom-producing areas were randomly chosen from Savar Upazila. In the third stage, a random number generator was used to select 60 mushroom farmers from Savar Paurashava area, 46 from Savar area, and 44 from Banagram area.
Sample size
We calculated the minimum required number of completed interviews using the following formula:
Where, n = required sample size.
z = 1.96, corresponding to a 95% confidence level.
p = estimated proportion in the survey = 0.50.
q= (1-p) = 0.50.
d = desired level of precision in the estimate = 0.05.
and deff.= design effect for multistage stratified sampling set at 0.4.
resulting in \(\:\approx\:\)150. Assuming a 10% non-response rate, we therefore targeted 165 farmers; 150 completed interviews were included in the final analysis.
Ethical statement
The Department of Agricultural Statistics, Sher-e-Bangla Agricultural University (SAU), Dhaka-1207, Bangladesh, reviewed and approved this research, confirming its compliance with the ethical guidelines stipulated by the university. The ethical approval was granted under the reference number SAU/AGST/2023/243(1). The goal of this study was explained to all farmers prior to data collection. Farmers’ anonymity and data confidentiality were strictly maintained, and informed consent was obtained from all respondents. All methods were carried out in accordance with the relevant guidelines and regulations, and in compliance with the principles of the Declaration of Helsinki (1975, revised 2013).
Methods of data collection
A paper-based, structured questionnaire was administered to gather relevant information from mushroom farmers. Instructors provided clear explanations of the study’s purpose before asking farmers to complete the questionnaire. The questions were presented in both English and Bengali, languages that respondents were fluent in. Data collection was carried out through face-to-face interviews using the paper-based questionnaire (see the supplementary questionnaires: English, pages 17–19; Bengali, pages 20–23). Before initiating data collection, the questionnaire was reviewed by an expert in CSA (MMRS, Chairman, Department of Agricultural Statistics, SAU) for further refinement.
Pretest the questionnaire
Pre-testing the questionnaire is a critical step in survey development. It allows investigators to evaluate how well respondents understood questions and whether they could provide the required information or complete the tasks as intended. Our initial test focused on clarity of the language, time required for administration, and respondents’ comprehension of general statements. This pre-test was conducted with a group of 10 farmers. Based on their feedback, no major modifications were implemented in the questionnaire, and the document was deemed clear and suitable for the main survey.
Response variable
Based on the literature, we identified key CSA practices for mushroom cultivation (27,28,29,30,31,32; Javier Alejandro33,34,35,36,37,38,39). The binary dependent variable in this study was farmers’ adoption of any CSA practice in mushroom farming. This variable was categorized into two groups: those who adopted at least one CSA practice and those who did not. CSA practices included the following: utilization of an autoclave for sterilizing mushroom substrates, adoption of climate-friendly varieties (oyster mushrooms, and king oyster), use of high yielding mushroom varieties (Pleurotus spp. and Pleurotus eryngii), utilization of Internet of Things (IoT)-based monitoring and control systems, use of organic fertilizer, climate control via heating, ventilation, and air conditioning (HVAC) equipment, adoption of solar energy (e.g., photovoltaic (PV) for mushroom cultivation, use of electric sterilizers (steam) machines for bag filling, humidity control via spraying water mist using spray, utilization of integrated pest management (IPM) practices, use of sprinklers for optimal humidity level, use of media (sawdust and rice straw) as compost for mushroom production, and use of spent mushroom substrate (SMS) as an alternative method for burying media and polythene covers. Non-CSA group included respondents who did not use any CSA practice on their farms.
For descriptive purposes, each listed practice was systematically classified according to the three core CSA pillars based on the FAO definition40 practices that aim to sustainably increase productivity, strengthen resilience (adaptation), or reduce or remove greenhouse gas emissions (mitigation), as supported by literature. Practices such as IoT-based monitoring systems, organic fertilizer application, use of electric steam sterilizers for bag filling, use of media (sawdust and rice straw) as compost for mushroom production, and IPM contribute primarily to adaptation by enhancing resilience and resource efficiency36,41,42,43,44,45. Technologies including solar energy systems, IoT-based monitoring, electric sterilizers, climate-controlled (HVAC) facilities, and use of SMS as an alternative method for burying media and polythene covers were classified under mitigation, as they reduce reliance on non-renewable inputs and lower greenhouse gas emissions28,32,46,47,48,49. Finally, practices such as the adoption of high-yielding and climate-friendly mushroom varieties, use of autoclave sterilizing for substrates, humidity control via water mist spray, and the use of sprinklers for optimal humidity levels were classified under productivity, as they directly enhance yield and efficiency29,36,50,51,52,53,54. The overall classification of all practices under each pillar is presented in Supplemental Fig. 1. The adoption of CSA pillars among mushroom farmers is summarized in Supplemental Table 1. The Adaptation pillar recorded the highest adoption (42.6%), followed by productivity (41.2%), while Mitigation was least adopted (16.2%). At the practice level, the most common measures included high-yielding varieties (44.7%), organic fertilizer use (43.3%), and compost media from sawdust and rice straw (38.7%). In contrast, energy-intensive practices such as IoT-based monitoring systems (4.0%), HVAC control (5.3%), and electric steam sterilizers (5.3%) were less common, indicating that farmers favored low-cost, resilience- and productivity-enhancing practices over capital-intensive mitigation technologies.
Independent variables
In addition to the dependent variable, a range of socio-demographic factors were considered as covariates. These factors included the farmer’s age (< 40 and 40+), education level (no education, primary and secondary+), gender (male and female), family size, area (Savar, Savar Paurashava and Banagram), mushroom farming experience (years) (< 5 and 5+), mushroom farming in own land (no and yes), prior knowledge about CSA practices (no and yes), internet access (no and yes), access to market (no and yes), knowledge about relative humidity and ventilation for mushroom cultivation (no and yes), access to climatic information for mushroom cultivation (no and yes), regular extension visits (no and yes), contract farming (no and yes), transport availability (no and yes), prior training for mushroom farming (no and yes), access to credit (no and yes), membership of farming group (no and yes), mobile phone ownership (no and yes), off farm job opportunity (no and yes) and local storage facilities for mushroom farming(no and yes). Additionally, answers to the following questions were also investigated as independent variables:
-
Do you know the appropriate temperature required for mushroom farming? (no and yes);
-
Do you know the importance of substrate (soil) quality in mushroom cultivation? (no and yes);
-
Do you have access to climatic information (e.g., temperature, humidity) for mushroom cultivation? (no and yes);
-
Do you know the importance of light in mushroom cultivation? (no and yes).
Statistical analysis
Data were thoroughly checked and verified to minimize inconsistencies. Descriptive analysis involved calculating frequency distributions and percentages. To initially assess the association between the response variable and covariates, a chi-square test was applied. Thereafter, we applied the Boruta algorithm for feature selection, and Cramér’s V correlation to identify the associations among the selected covariates. The Boruta algorithm (available in the Boruta package in R) is a feature selection method that uses random forest (RF) to identify all relevant variables in a dataset. Next, two approaches were used to investigate associations between selected features and CSA adoption: Bayesian logistic regression analysis and ML.
Bayesian logistic regression
In the Bayesian model, posterior estimation was performed using the Hamiltonian Monte Carlo (HMC) algorithm within the Markov Chain Monte Carlo (MCMC) framework55,56,57. The PyMC58 and Bambi59and ArviZ60Python packages were used59. If prior knowledge was lacking, we assigned weak prior to regression coefficients- \(\:{\beta\:}_{j\:}\sim\:N\:(0,{\:0.5}^{2})\) where \(\:{\beta\:}_{j\:}\)is the regression coefficient for predictor j with mean 0 and standard deviation 0.5. Similarly, the intercept followed a normal informative prior with mean 0 and standard deviation 0.5. The posterior distributions were consistently narrower and more peaked than priors, indicating that the data substantially reduced uncertainty in parameter estimates (supplemental Fig. 2).
To ensure robust posterior estimation, we utilized an HMC chain with 100,000 iterations per chain. We used four chain and produce total 400,000 posterior samples while for adapting the No-U-Turn Sampler (NUTS) sampler. A random seed (1234) was set.
We used the Gelman-Rubin convergence criterion (\(\:\widehat{R}\)) to determine whether Markov chains have reached stationary distributions. An \(\:\widehat{R}\) value of 1 indicates convergence61. We also monitored effective sample size (n_eff), the R-hat statistic, and trace plots to evaluate model efficiency, convergence and fit62,63,64.
For model fitness we used widely applicable information criterion (WAIC) and leave-one-out cross-validation (LOO-CV). The highest density interval (HDI) is a widely used measure of uncertainty in Bayesian inference65,66. We estimated adjusted odds ratios (aOR) with 95% HDI from the final model. Posterior distribution of parameter estimates are shows in supplemental Fig. 3. Data analysis was conducted using R 4.4.0 (https://www.r-project.org/) and Python package version 3.13.5 (https://www.python.org/).
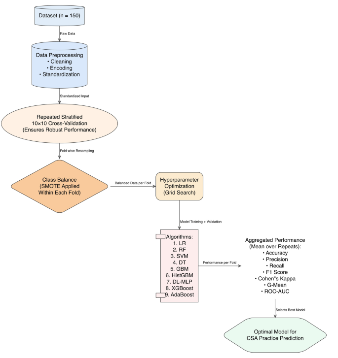
Machine learning
We used nine of the most popular ML algorithms (logistic regression (LR), RF, support vector machine (SVM), decision Tree (DT), gradient boosting machine (GBM), Histogram-based Gradient Boosting Machine (HistGBM), DL-Multilayer Perceptron (DL-MLP), eXtreme Gradient Boosting (XGBoost) and Adaptive Boosting (AdaBoost) to explore determinants of adoption of CSA practices in mushroom cultivation in Savar Upazila.
Data preparation and hyperparameter
Since our sample size was small, we used repeated stratified 10-fold cross-validation (CV) for the ML approach. Data preprocessing was carried out using Python, Scikit-learn, Pandas, and Keras67,68,69. To address class imbalance in the dataset, we applied the Synthetic Minority Over-sampling Technique (SMOTE). SMOTE improves classification on imbalanced data by generating synthetic minority samples through interpolation between existing samples and their nearest neighbors70,71. For hyperparameter tuning, we employed grid search (see supplemental Figs. 4, 5) with CV as it typically provides reliable results72,73,74.
Model evaluation
The test dataset was used to evaluate model performance across various metrics such as accuracy, precision, recall, F1 score, area under curve (AUC), precision-recall (PR) curve, Matthews’ correlation coefficient (MCC) and g-mean score75,76,77,78,79. The ML approach is presented in Fig. 2.
Details view of the selected nine ML framework.
Results
In the univariable analysis, we identified several factors significantly associated with adoption of CSA practices, including the following: farm size, farmer education level, experience in mushroom farming (years), cultivation on owned mushroom land, awareness of CSA practices, knowledge of soil quality, access to climate-related information, frequency of extension visits, participation in mushroom training, access to credit, membership of farming groups, off-farm job opportunities, and availability of local storage facilities. The highest proportion of CSA adoption was observed in Savar Paurashava (65.9%), followed by Savar (48.5%) and Banagram (36.2%) (Table 1). Farmers’ education levels showed a significant positive association with CSA adoption. For instance, farmers with no formal education had the lowest adoption rates, whereas those with secondary education or higher had the highest rates (29.2% vs. 58.3%).
Feature selection
Figure 3 shows the variable importance determined by Z-score variability from the Boruta algorithm. Top factors associated with CSA practices identified through high importance scores (> 10) included the following: knowledge about CSA practice, owning a mushroom farm, training about mushroom and access to climate information.
Boruta plot shows the variables importance score for CSA adoption. Blue boxplots represent minimum, average and maximum Z score of a shadow attribute’s. Confirmed and rejected of Z scores qualitied were represented by green and red boxplots. This study does not contain any unimportant characteristics (red box plot).
Based on the Cramér’s V correlation, the ‘membership of farmer group’ variable was excluded due to its strong correlation with ‘access to credit’ (V = 0.82), and the ‘local storage’ variable was removed because of its moderate correlation with ‘off-farm job’ (V = 0.60) (Fig. 4).
Correlations among categorical features using Cramer’s V correlation coefficient. Cramer’s V scales the Chi−square statistic to a range of 0–1, offering an intuitive measure of association for categorical variables. The vertical axis, with a color gradient from dark blue to yellow, yellow represents positive (upward) correlations among categorical features and darker blue color indicate negative (downward) correlations among categorical.
Determinants of CSA practice among mushroom farmers
For convergence diagnostics, all R-hat values were equal to 1, indicating that chains in our Bayesian model have converged and that the parameter estimates were stable (Table 2). Our Bayesian models revealed that factors such as education status, ownership of land for mushroom farming, knowledge of CSA practice, access to climate information, access to credit, mushroom training and secondary education were statistically significantly associated with adoption of CSA practices (Table 2). For a complete description of model fitting, refer to the supplemental materials (Supplemental Figs. 6, 7, 8, 9, 10 and text, page 07).
Farmers with secondary education were 1.53 times more likely to adopt CSA practices than those with no formal education. Farmers who owned land for mushroom farming had 3.68 times higher odds of adopting CSA practices compared to those without land ownership. Additionally, farmers with knowledge of CSA practices were 3.61 times more likely to adopt it than those without such knowledge.
Mushroom training was also associated with CSA adoption. Farmers who received training on mushroom farming had 3.04 times higher odds of adopting these practices compared to their counterparts. Farmers with access to climate information and credit were 2.69 and 2.79 times more likely, respectively, to adopt CSA practices compared to their counterparts.
Evaluation of prediction performance of ML models
The confusion matrix for classifiers can be seen in Supplemental Fig. 11. Among nine classifiers, the SVM algorithm achieved the best performance for predicting adoption of CSA practices, with an accuracy of 87.3%, Recall of 92%, F1 score of 87.9%, Cohen’s Kappa of 74.6%, MCC of 74.7% and g-mean score of 87.7% (Fig. 5). However, in terms of precision, GBM had greater performance achieving 89.9% precision. Similarly, GBM also shows the second highest performance for, Cohen Kappa (73.2%), MCC (73.4%) and g-mean score (86.2%). The Cohen’s Kappa value for the SVM classifier was 0.746 indicating strong reliability with an agreement level above 74.6% followed by GBM (73.2%) and RF (70.6%; Fig. 6).
Comparative heatmap of ML performance across multiple metrics (accuracy, precision, recall, F1 score, Cohen-Kappa, MCC and g-mean score).
The radar plot illustrates a comparison of the performance of the selected nine algorithms for predicting CSA practice among mushroom farmers. Each model is represented by a separate axis, with values ranging from 0 to 92% for each metric, all converging at the center of the chart. Radar plots are particularly effective for identifying outliers and areas of overlap.
AUC values were calculated for all selected algorithms (Fig. 7). The highest AUC values were estimated for GBM (AUC = 0.951), followed by SVM (AUC = 0.943), HistGBM (AUC = 0.943), XGBoost (AUC = 0.941), LR (AUC = 0.941), AdaBoost (AUC = 0.940), DL-MLP (AUC = 0.938), RF (AUC = 0.918), and DT (AUC = 0.856).
A comparison of ROC curves and AUC values shows the predict CSA practice for mushroom production. These comparisons were made for nine different ML algorithms using SMOTE, repeated stratified 10-fold CV with hyperparameter. For ROC curve, which compares true positive rate (sensitivity against the false positive rate across different thresholds to evaluate algorithm performance. The AUC, ranging from 0 (random guessing) to 1 (excellent performance), quantifies overall discriminative ability.
PR, distribution of accuracy and g-mean scores, decision curve and learning according to CV analysis can be located in the supplemental files (Figs. 12, 13 and 14). In general, the GBM algorithm (average precision (AP) = 0.954) demonstrated the highest discriminatory ability among all tested ML algorithms.
Feature importance
Knowledge about CSA practice was the most influential factor for predicting the adoption of CSA practices for mushroom cultivation followed by access climate information, ownership of farming land, previous training in mushroom farming, and to access credit (Fig. 8).
Feature importance for predict CSA practice based on SVM algorithm. The length of each bar represents the mean importance of the feature.
Discussion
Here we investigated factors that were associated with adoption of CSA practices in mushroom farming in Bangladesh. Bayesian analysis revealed that farmer education, farm ownership, CSA knowledge, mushroom training, climate information access, and credit availability were significant and potential factors influencing CSA practice. In Ghana, smallholder maize farmers adopt CSA practices based on factors like education, farmer group membership, land access, market availability, and production challenges80.
Educational background and farming experience were significantly associated with the adoption of CSA practices. Farmers with secondary or higher education are more likely to adopt CSA, as education enhances comprehension of new technologies and engagement with extension services13,81,82. Higher education enhances farmers’ access to new technology information, increasing their likelihood of adoption83. Farmers with education, drought experience, and awareness of rainfall changes were more likely to adopt CSA practices84. Similar to prior studies suggesting resistance among experienced farmers, our findings indicate that those with five or more years of mushroom farming experience are less receptive to CSA82,85.
Farm ownership emerged as a critical adoption determinant, underscoring the role of tenure security in facilitating long-term sustainability investments. Secure landholders are more inclined to adopt CSA practice due to greater control over land-use decisions and investment planning85,86. Similarly, knowledge and training significantly enhance adoption, aligning with research highlighting the role of awareness and technical exposure in shaping farmer behavior82,87.
Access to climate information was another key factor, supporting that real-time weather forecasts enable informed decision-making and risk management88,89. Access to credit significantly increases the likelihood of adopting CSA practice compared to those without credit access. Farmers with more savings and credit access are more likely to adopt CSA practices86, as financial resources mitigate liquidity constraints and enable investment81,82. Additionally, perceived benefits, such as yield stability and cost savings, strongly drive adoption, reinforcing the economic rationality of farmers in technology uptake90,91.
Interestingly, traditional extension services, mobile phone usage, and off-farm employment were not significantly linked to the adoption of CSA practices in our models. This suggests that conventional extension approaches may be insufficient without interactive, context-specific engagement92. While digital technologies are often emphasized in knowledge transfer, their effectiveness likely depends on service design and alignment with farmers’ learning preferences. The non-significant effect of off-farm employment challenges the notion that income diversification alone enhances adoption, indicating that farmers may prioritize direct on-farm investments over external income sources83.
This study investigates ML approaches to predict the adoption of CSA practices in mushroom growing. In terms evaluation metrics of ML, SVM and GBM shows slightly outperformed other algorithms for predicting the adoption of CSA practices in mushroom farming. CNNs are the most widely algorithms in mushroom farming studies, followed by k-nearest neighbors and NB26. YOLOv5 is utilized to identify ready-to-harvest mushrooms in greenhouses, with an F1-score of up to 76.5% and an accuracy of up to 70% in the final stage of mushroom growth, despite the complexity of used photos93.
Both Bayesian and ML models identified knowledge about CSA practices, access to climate information, training on mushroom cultivation, ownership of land for mushroom farming, access to credit and education as significant predictors of CSA adoption. However, ML models additionally highlighted internet and knowledge about soil quality as an important factor influencing CSA uptake, which likely reflects ML’s strength in uncovering complex, nonlinear patterns94that may be less apparent in traditional analyses.
Our findings have strong potential for guiding agricultural decisions. Understanding factors behind CSA adoption can support policymakers develop focused strategies to stimulate their adoption, such as training programs. Additionally, financial incentives related to land access, as well as improved access to climatic information and CSA resources via the internet, could foster broader participation in CSA initiatives. Nevertheless, this study has limitations. This is a cross-sectional study, which means we cannot establish cause and effect. The binary ‘adoption’ variable, which captures whether respondents adopted at least one CSA practice, does not account for the intensity, diversity, or combined effects of multiple practices. Additionally, the study only covers a single area in Bangladesh. Moreover, while this study focuses exclusively on quantitative analysis, future research could incorporate qualitative approaches (e.g., interviews or focus group discussions) to explore farmers’ perceptions and motivations, providing a deeper contextual understanding of CSA adoption behavior.
Conclusion
Several factors significantly influenced the adoption of CSA practices in mushroom farming in Bangladesh. Farmer education, farm ownership, knowledge about CSA practices, training on mushroom farming, access to climate information, and access to credit were the most influential predictors of the adoption of CSA practices in. Among the nine ML models tested, SVM and GBM outperformed others. ML algorithms also highlighted internet, knowledge about soil quality as relevant features. Based on our findings, farmer education and training related mushroom farming, access to climate information and credit, and strengthening land tenure security will be key elements influencing adoption rates.
Data availability
The datasets used and/or analyzed during the current study are available from the corresponding author on reasonable request.
References
Thakur, M. P. Advances in mushroom production: key to food, nutritional and employment security: A review. Indian Phytopathol. 73 (3), 377–395. https://doi.org/10.1007/s42360-020-00244-9 (2020).
Ferdousi, J., Riyadh, Z. A., Hossain, M. I., Saha, S. R. & Zakaria, M. Mushroom production Benefits, Status, challenges and opportunities in bangladesh: A review. Annual Res. Rev. Biology. https://doi.org/10.9734/arrb/2019/v34i630169 (2020).
Imtiaj, A. & S. A. Rahman Economic viability of mushrooms cultivation to poverty reduction in Bangladesh. Trop. Subtropical Agroecosystems. https://doi.org/10.35648/20.500.12413/11781/ii275 (2008).
Uddin, M. N. et al. Production of oyster mushrooms in different seasonal conditions of Bangladesh. J. Sci. Res. 3 (1), 161. https://doi.org/10.3329/jsr.v3i1.6130 (2010).
Barmon, B. K., Sharmin, I., Abbasi, P. K. & Mamun, A. Economics of mushroom (Agaricus bisporus) production in a selected Upazila of Bangladesh. Agriculturists 10 (2), 77–89. https://doi.org/10.3329/agric.v10i2.13144 (2012).
Molnar, P. & England, P. Late cenozoic uplift of mountain ranges and global climate change: chicken or egg? Nature 346 (6279), 29–34. https://doi.org/10.1038/346029a0 (1990).
Shahid, S. Rainfall variability and the trends of wet and dry periods in Bangladesh. Int. J. Climatol. 30 (15), 2299–2313. https://doi.org/10.1002/joc.2053 (2010).
Pedersen, S. M. et al. Drivers and barriers to climate-smart agricultural practices and technologies adoption: insights from stakeholders of five European food supply chains. Smart Agricultural Technol. 8, 100478 (2024).
Asfaw, S. & Branca, G. Introduction and Overview. In L. Lipper, N. McCarthy, D. Zilberman, S. Asfaw, & G. Branca (Eds.), Climate Smart Agriculture 52 3–12. https://doi.org/10.1007/978-3-319-61194-5_1 (Springer International Publishing, 2018).
Zheng, H., Ma, W. & He, Q. Climate-smart agricultural practices for enhanced farm productivity, income, resilience, and greenhouse gas mitigation: A comprehensive review. Mitig. Adapt. Strat. Glob. Change. 29 (4), 28. https://doi.org/10.1007/s11027-024-10124-6 (2024).
Patel, S. S. et al. Approaches and challenges for a sustainable low-carbon mushroom industry. Renew. Sustain. Energy Rev. 212, 115338 (2025).
Islam, S. M. M. et al. Different nitrogen rates and methods of application for dry season rice cultivation with alternate wetting and drying irrigation: fate of nitrogen and grain yield. Agric. Water Manage. 196, 144–153. https://doi.org/10.1016/j.agwat.2017.11.002 (2018).
Ma, W. & Rahut, D. B. Climate-smart agriculture: Adoption, impacts, and implications for sustainable development. Mitig. Adapt. Strat. Glob. Change. 29 (5), 44. https://doi.org/10.1007/s11027-024-10139-z (2024).
Rahman, M., Islam, M. N., Saha, S., Haq, I. & Hossain, M. I. An empirical analysis of the factors associated with mushroom cultivation: A case of Dhaka. Asian Bus. Rev. 12 (2), 31–36. https://doi.org/10.18034/abr.v12i2.628 (2022).
Dey, B. et al. Strategic insights for sustainable growth of mushroom farming industry in bangladesh: A comprehensive evaluation using SWOT-AHP and TOPSIS frameworks. Heliyon 10 (17), e36956. https://doi.org/10.1016/j.heliyon.2024.e36956 (2024).
Stojek, K., Gillerot, L. & Jaroszewicz, B. Predictors of mushroom production in the European temperate mixed deciduous forest. For. Ecol. Manag. 522, 120451. https://doi.org/10.1016/j.foreco.2022.120451 (2022).
Alday, J. G. et al. Record breaking mushroom yields in Spain. Fungal Ecol. 26, 144–146. https://doi.org/10.1016/j.funeco.2017.01.004 (2017).
Karavani, A., De Cáceres, M., De Martínez, J., Bonet, J. A. & de-Miguel, S. Effect of Climatic and soil moisture conditions on mushroom productivity and related ecosystem services in mediterranean pine stands facing climate change. Agric. For. Meteorol. 248, 432–440. https://doi.org/10.1016/j.agrformet.2017.10.024 (2018).
Iddrisu, S. N., Mensah-Bonsu, A., Egyir, I. S., Asem, F. E. & Ji, S. Analysis of mushroom consumption and its determinants in Ghana. J. Agribusiness Rural Dev. https://doi.org/10.17306/j.jard.2024.01831 (2024).
Mabuza, M. L., Ortmann, G. F. & Wale, E. Determinants of farmers’ participation in oyster mushroom production in swaziland: implications for promoting a non-conventional agricultural enterprise 5.6 MB. https://doi.org/10.22004/AG.ECON.345080 (2013).
Wieme, J. et al. Application of hyperspectral imaging systems and artificial intelligence for quality assessment of fruit, vegetables and mushrooms: A review. Biosyst. Eng. 222, 156–176 (2022).
Yin, H., Yi, W. & Hu, D. Computer vision and machine learning applied in the mushroom industry: A critical review. Comput. Electron. Agric. 198, 107015 (2022).
Chumuang, N. et al. Mushroom classification by physical characteristics by technique of k-nearest neighbor. 2020 15th International Joint Symposium on Artificial Intelligence and Natural Language Processing (iSAI-NLP), 1–6. https://doi.org/10.1109/iSAI-NLP51646.2020.9376820 (2020).
Rahman, H. et al. IoT enabled mushroom farm automation with machine learning to classify toxic mushrooms in Bangladesh. J. Agric. Food Res. 7, 100267. https://doi.org/10.1016/j.jafr.2021.100267 (2022).
Tajudin, A., Patchmuthu, R. K. & Ali, S. M. Classification of Oyster Mushroom Diseases in Brunei. 050003. https://doi.org/10.1063/5.0179745 (2023).
Priyatna, B., Bakar, Z. A., Zamin, N. & Yahya, Y. Machine Learning Trends in Mushroom Agriculture: A Systematic Review Methodology. In H. Badioze Zaman, P. Robinson, A. F. Smeaton, R. L. De Oliveira, B. N. Jørgensen, T. K. Shih, R. Abdul Kadir, U. H. Mohamad, & M. N. Ahmad (Eds.), Advances in Visual Informatics 14322 583–594. https://doi.org/10.1007/978-981-99-7339-2_47 (Springer, 2024).
Cheng, H. et al. Environmental damages, cumulative exergy demand, and economic assessment of Panus giganteus farming with the application of solar technology. Sci. Total Environ. 907, 168020 (2024).
Chong, J. L., Chew, K. W., Peter, A. P., Ting, H. Y. & Show, P. L. Internet of things (IoT)-Based environmental monitoring and control system for home-based mushroom cultivation. Biosensors 13 (1), 98 (2023).
Grimm, D., Sonntag, E. & Rahmann, G. Evaluation of different pasteurization and sterilization methods for oyster mushroom substrates. J. Microbiol. Biotechnol. Food Sci. 13 (5), e10428–e10428 (2024).
Luo, J. & Chen, L. Status and development of spent mushroom substrate recycling: A review. J. Air Waste Manag. Assoc. 74 (12), 843–860 (2024).
Ruba, U. B. et al. The status of implemented climate smart agriculture practices preferred by farmers of Haor area as a climate resilient approach. Heliyon 10 (4). (2024).
Santos, A. F., Gaspar, P. D. & de Souza, H. J. Eco-efficiency in mushroom production: A study on HVAC equipment to reduce energy consumption and CO2 emissions. Appl. Sci. 13 (10), 6129 (2023).
Cikarge, G. P. & Arifin, F. Oyster mushrooms humidity control based on fuzzy logic by using Arduino ATMega238 microcontroller. In Journal of Physics: Conference Series 1140 (1), 012002. (IOP Publishing, 2018).
Trujillo, J. A., Jin, R. K., Tai Moon, H. & M., & Evaluation of promising oyster mushrooms (Pleurotus spp.) for production in tropical regions. J. Mushroom. 20 (4), 193–198 (2022).
Khatri-Chhetri, A., Aggarwal, P. K., Joshi, P. K. & Vyas, S. Farmers’ prioritization of climate-smart agriculture (CSA) technologies. Agric. Syst. 151, 184–191 (2017).
Moonmoon, M., Uddin, M. N., Ahmed, S., Shelly, N. J. & Khan, M. A. Cultivation of different strains of King oyster mushroom (Pleurotus eryngii) on saw dust and rice straw in Bangladesh. Saudi J. Biol. Sci. 17 (4), 341–345 (2010).
Oei, P. Mushroom cultivation with special emphasis on appropriate techniques for developing countries. (1996).
Safina, F. B. & Mushagalusa, G. N. Formation sur la production et la gestion de l’unité de production de Biogaz à Mushweshwe. 7th Report, Pool Environnement; Université Evangélique en Afrique (UEA): Bukavu, Congo. (2016).
Sain, G. et al. Costs and benefits of climate-smart agriculture: the case of the dry corridor in Guatemala. Agric. Syst. 151, 163–173 (2017).
Food and Agriculture Organization of the United Nations (FAO). Climate-Smart Agriculture: Policies, Practices and Financing for Food Security, Adaption and Mitigation (Food and Agriculture Organization of the United Nations, 2010).
Abdelkhalek, S. T. et al. Integrated pest management in edible mushroom cultivation. In Bioactive Compounds in Edible Mushrooms: Sustainability and Health Applications (47–86). Cham: Springer Nature Switzerland. (2025).
Parra-López, C. et al. Integrating digital technologies in agriculture for climate change adaptation and mitigation: state of the Art and future perspectives. Comput. Electron. Agric. 226, 109412 (2024).
Safeer, S., Mastro, G. D. & Pulvento, C. IoT based climate smart agriculture succeeded by blockchain database—A bibliometric analysis. Front. Sustainable Food Syst. 8, 1406871 (2024).
Vinogradov, D. V. & Zubkova, T. V. The use of organic fertilizers based on waste mushroom compost in agricultural crop production technologies. In IOP Conference Series: Earth and Environmental Science 1010 (1), 012013. (IOP Publishing, 2022).
Zhang, J. et al. Achieving the rewards of smart agriculture. Agronomy 14 (3), 452 (2024).
Awtoniuk, M., Daniun, M., Komarchuk, D. & Syrotyuk, S. Predictive modelling for air temperature and humidity in a mushroom production process. In IOP Conference Series: Materials Science and Engineering 710 (1), 012011. (IOP Publishing, 2019).
Chaiwong, T., Pintana, P., Chaichana, T. & Jaisin, C. Solar-powered cultivation and production of straw mushroom in a closed and controlled environment. In AIP Conference Proceedings 2681 (1), 020022. (AIP Publishing LLC, 2022).
Cunha Zied, D., Sánchez, J. E., Noble, R. & Pardo-Giménez, A. Use of spent mushroom substrate in new mushroom crops to promote the transition towards a circular economy. Agronomy 10 (9), 1239 (2020).
Sulistyanto, M. P. T. et al. The controlling and monitoring system in oyster mushroom cultivation using fuzzy logic through web technology integrated with internet of things. In MATEC Web of Conferences 197 15002. (EDP Sciences, 2018).
Aguiar, L. V. B. D. et al. Substrate disinfection methods on the production and nutritional composition of a wild oyster mushroom from the Amazon. Ciência E Agrotecnol. 45, e010321 (2021).
Jarial, R. S., Jarial, K. & Bhatia, J. N. Comprehensive review on oyster mushroom species (Agaricomycetes): Morphology, nutrition, cultivation and future aspects. Heliyon 10 (5). (2024).
Rukhiran, M., Sutanthavibul, C., Boonsong, S. & Netinant, P. IoT-based mushroom cultivation system with solar renewable energy integration: assessing the sustainable impact of the yield and quality. Sustainability 15 (18), 13968 (2023).
Saraswati, I. & Putra, A. R. Monitoring system temperature and humidity of oyster mushroom house based on the internet of things. In 2022 International Conference on Informatics Electrical and Electronics (ICIEE) 1–7. (IEEE, 2022).
Setiawan, R. J., Tarnadi, A. & Surfani, I. Design and manufacture an automatic mushroom sprinkler based internet of things to increase oyster mushroom productivity. JMPM (Jurnal Mater. dan. Proses Manufaktur). 5 (1), 1–9 (2021).
Carpenter, B. et al. Stan: A probabilistic programming Language. J. Stat. Softw. https://doi.org/10.18637/jss.v076.i01 (2017).
Gelman, A. et al. Bayesian Data Analysis 0 edn. https://doi.org/10.1201/b16018 (Chapman and Hall/CRC, 2013).
Kruschke, J. K. Doing Bayesian data analysis: A tutorial with R, JAGS, and Stan (Edition 2). (Academic Press, 2015).
Salvatier, J., Wiecki, T. V. & Fonnesbeck, C. Probabilistic programming in python using PyMC3. PeerJ Comput. Sci. 2, e55. https://doi.org/10.7717/peerj-cs.55 (2016).
Capretto, T. et al. Bambi: A simple interface for fitting bayesian linear models in Python. J. Stat. Softw. https://doi.org/10.18637/jss.v103.i15 (2022).
Kumar, R., Carroll, C., Hartikainen, A. & Martin, O. ArviZ a unified library for exploratory analysis of bayesian models in python. J. Open. Source Softw. 4 (33), 1143. https://doi.org/10.21105/joss.01143 (2019).
Kubsch, M., Stamer, I., Steiner, M., Neumann, K. & Parchmann, I. Beyond p-values: using bayesian data analysis in science education research. Practical Assess. Res. Evaluation. https://doi.org/10.7275/VZPW-NG13 (2021).
Lynch, S. M. (ed) Introduction to Applied Bayesian Statistics and Estimation for Social Scientists https://doi.org/10.1007/978-0-387-71265-9 (Springer, 2007).
Van De Schoot, R. et al. Bayesian statistics and modelling. Nat. Reviews Methods Primers. 1 (1), 1. https://doi.org/10.1038/s43586-020-00001-2 (2021).
Vehtari, A., Gelman, A., Simpson, D., Carpenter, B. & Bürkner, P. C. Rank-Normalization, Folding, and localization: an improved Rˆ for assessing convergence of MCMC (with Discussion). Bayesian Anal. https://doi.org/10.1214/20-BA1221 (2021).
Hespanhol, L., Vallio, C. S., Costa, L. M. & Saragiotto, B. T. Understanding and interpreting confidence and credible intervals around effect estimates. Braz. J. Phys. Ther. 23 (4), 290–301. https://doi.org/10.1016/j.bjpt.2018.12.006 (2019).
Kruschke, J. K. & Liddell, T. M. The bayesian new statistics: hypothesis testing, estimation, meta-analysis, and power analysis from a bayesian perspective. Psychon. Bull. Rev. 25 (1), 178–206. https://doi.org/10.3758/s13423-016-1221-4 (2018).
Bloice, M. D. & Holzinger, A. A Tutorial on machine learning and data science tools with python. In A. Holzinger (Ed.), Machine Learning for Health Informatics 9605 435–480. https://doi.org/10.1007/978-3-319-50478-0_22 (Springer International Publishing, 2016).
Kovač, N., Ratković, K., Farahani, H. & Watson, P. A practical applications guide to machine learning regression models in psychology with python. Methods Psychol. 11, 100156. https://doi.org/10.1016/j.metip.2024.100156 (2024).
Sundaram, J. et al. An exploration of python libraries in machine learning models for data science. In: S. M. Biju, A. Mishra, & M. Kumar (Eds.), Advances in Computational Intelligence and Robotics 1–31. https://doi.org/10.4018/978-1-6684-8696-2.ch001 (IGI Global, 2023).
Chawla, N. V., Bowyer, K. W., Hall, L. O. & Kegelmeyer, W. P. SMOTE: synthetic minority over-sampling technique. J. Artif. Intell. Res. 16, 321–357 (2002).
Wang, S., Dai, Y., Shen, J. & Xuan, J. Research on expansion and classification of imbalanced data based on SMOTE algorithm. Sci. Rep. 11 (1), 24039 (2021).
Ilemobayo, A. et al. Hyperparameter tuning in machine learning: A comprehensive review. J. Eng. Res. Rep. 26 (6), 388–395. https://doi.org/10.9734/jerr/2024/v26i61188 (2024).
Ali, Y., Awwad, E., Al-Razgan, M. & Maarouf, A. Hyperparameter search for machine learning algorithms for optimizing the computational complexity. Processes 11 (2), 349. https://doi.org/10.3390/pr11020349 (2023).
Arnold, C., Biedebach, L., Küpfer, A. & Neunhoeffer, M. The role of hyperparameters in machine learning models and how to tune them. Political Sci. Res. Methods. 12 (4), 841–848. https://doi.org/10.1017/psrm.2023.61 (2024).
Hicks, S. A. et al. On evaluation metrics for medical applications of artificial intelligence. Sci. Rep. 12 (1), 5979. https://doi.org/10.1038/s41598-022-09954-8 (2022).
Khan, M. U. et al. A two-stage classification model integrating feature fusion for coronary artery disease detection and classification. Multimedia Tools Appl. 81 (10), 13661–13690. https://doi.org/10.1007/s11042-021-10805-3 (2022).
Nayan, M. I. H. et al. Comparison of the Performance of Machine Learning-based Algorithms for Predicting Depression and Anxiety among University Students in Bangladesh: A Result of the First Wave of the COVID-19 Pandemic. Asian J. Social Health Behav. 5 (2), 75–84. https://doi.org/10.4103/shb.shb_38_22 (2022).
Rahman, R., Talukder, A., Das, S., Saha, J. & Sarma, H. Understanding and predicting pregnancy termination in bangladesh: A comprehensive analysis using a hybrid machine learning approach. Medicine 103 (26), e38709. https://doi.org/10.1097/MD.0000000000038709 (2024).
Rainio, O., Teuho, J. & Klén, R. Evaluation metrics and statistical tests for machine learning. Sci. Rep. 14 (1), 6086. https://doi.org/10.1038/s41598-024-56706-x (2024).
Asante, B. O., Ma, W., Prah, S. & Temoso, O. Farmers’ adoption of multiple climate-smart agricultural technologies in ghana: determinants and impacts on maize yields and net farm income. Mitig. Adapt. Strat. Glob. Change. 29 (2), 16. https://doi.org/10.1007/s11027-024-10114-8 (2024).
Akter, A. et al. Income and yield effects of climate-smart agriculture (CSA) adoption in flood prone areas of bangladesh: farm level evidence. Clim. Risk Manage. 37, 100455. https://doi.org/10.1016/j.crm.2022.100455 (2022).
Hassan, K. S., Islam, M. N., Billah, M. M., Islam, M. M. & Jahan, M. S. Effective extension and access to education drive optimal adoption of climate-smart agriculture interventions in affected tidal floodplains: A case study. Heliyon 10 (11), e31616. https://doi.org/10.1016/j.heliyon.2024.e31616 (2024).
Shahzad, M. F. & Abdulai, A. The heterogeneous effects of adoption of climate-smart agriculture on household welfare in Pakistan. Appl. Econ. 53 (9), 1013–1038. https://doi.org/10.1080/00036846.2020.1820445 (2021).
Vatsa, P., Ma, W., Zheng, H. & Li, J. Climate-smart agricultural practices for promoting sustainable agrifood production: yield impacts and implications for food security. Food Policy. 121, 102551. https://doi.org/10.1016/j.foodpol.2023.102551 (2023).
Tran, N. L. D. et al. Determinants of adoption of climate-smart agriculture technologies in rice production in Vietnam. Int. J. Clim. Change Strateg. Manag. 12 (2), 238–256. https://doi.org/10.1108/IJCCSM-01-2019-0003 (2019).
Teklu, A., Simane, B. & Bezabih, M. Effectiveness of Climate-Smart agriculture innovations in smallholder agriculture system in Ethiopia. Sustainability 14 (23), 16143. https://doi.org/10.3390/su142316143 (2022).
Zakaria, A., Azumah, S. B., Appiah-Twumasi, M. & Dagunga, G. Adoption of climate-smart agricultural practices among farm households in ghana: the role of farmer participation in training programmes. Technol. Soc. 63, 101338. https://doi.org/10.1016/j.techsoc.2020.101338 (2020).
Hagos, T., Tadesse, T., Berhe, M. & Kassa, B. Access to and level of climate information use: implications for adoption of adaptation and CSA practices. Environ. Manage. 75 (5), 1267–1280. https://doi.org/10.1007/s00267-025-02133-1 (2025).
Mujeyi, A., Mudhara, M. & Mutenje, M. J. Adoption patterns of Climate-Smart agriculture in integrated crop-livestock smallholder farming systems of Zimbabwe. Climate Dev. 14 (5), 399–408. https://doi.org/10.1080/17565529.2021.1930507 (2022).
Galley, S., Saleh, R. & Bottazzi, P. Benefit perceptions and their influence on the willingness to join community supported agriculture (CSA). Clean. Responsible Consum. 17, 100263. https://doi.org/10.1016/j.clrc.2025.100263 (2025).
Meshesha, A. T., Birhanu, B. S. & Bezabih Ayele, M. Effects of perceptions on adoption of climate-smart agriculture innovations: empirical evidence from the upper blue nile highlands of Ethiopia. Int. J. Clim. Change Strateg. Manag. 14 (3), 293–311. https://doi.org/10.1108/IJCCSM-04-2021-0035 (2022).
Kifle, T., Ayal, D. Y. & Mulugeta, M. Factors influencing farmers adoption of climate smart agriculture to respond climate variability in Siyadebrina Wayu District, central Highland of Ethiopia. Clim. Serv. 26, 100290. https://doi.org/10.1016/j.cliser.2022.100290 (2022).
Moysiadis, V. et al. Monitoring mushroom growth with machine learning. Agriculture 13 (1), 223. https://doi.org/10.3390/agriculture13010223 (2023).
Ali, A., Jayaraman, R., Azar, E. & Maalouf, M. A comparative analysis of machine learning and statistical methods for evaluating Building performance: A systematic review and future benchmarking framework. Build. Environ. 252, 111268 (2024).
Acknowledgements
Special thanks go to Sher-e-Bangla Agricultural University Research System (SAURES), Dhaka-1207, Bangladesh.
Funding
This research received from Sher-e-Bangla Agricultural University Research System (SAURES), Dhaka-1207, Bangladesh.
Author information
Authors and Affiliations
Contributions
IH: Conceptualization, Formal analysis, Project administration, Software, Methodology, Data curation, Formal analysis, Visualization, Writing—original draft preparation, Writing—review and editing; MR: Writing—original draft preparation, Writing—review and editing; TD: Data curation, Writing—original draft preparation; MHR: Writing—original draft preparation; and DN: Formal analysis, Validation, Writing—original draft preparation, Writing—review and editing.
Corresponding author
Ethics declarations
Competing interests
The authors declare no competing interests.
Additional information
Publisher’s note
Springer Nature remains neutral with regard to jurisdictional claims in published maps and institutional affiliations.
Supplementary Information
Below is the link to the electronic supplementary material.
Rights and permissions
Open Access This article is licensed under a Creative Commons Attribution 4.0 International License, which permits use, sharing, adaptation, distribution and reproduction in any medium or format, as long as you give appropriate credit to the original author(s) and the source, provide a link to the Creative Commons licence, and indicate if changes were made. The images or other third party material in this article are included in the article’s Creative Commons licence, unless indicated otherwise in a credit line to the material. If material is not included in the article’s Creative Commons licence and your intended use is not permitted by statutory regulation or exceeds the permitted use, you will need to obtain permission directly from the copyright holder. To view a copy of this licence, visit http://creativecommons.org/licenses/by/4.0/.
About this article
Cite this article
Haq, I., Rahman, M., Datta, T. et al. Determinants of adoption of climate-smart agriculture (CSA) practices in mushroom farming in Bangladesh. Sci Rep 16, 9942 (2026). https://doi.org/10.1038/s41598-026-39761-4
Received:
Accepted:
Published:
Version of record:
DOI: https://doi.org/10.1038/s41598-026-39761-4







