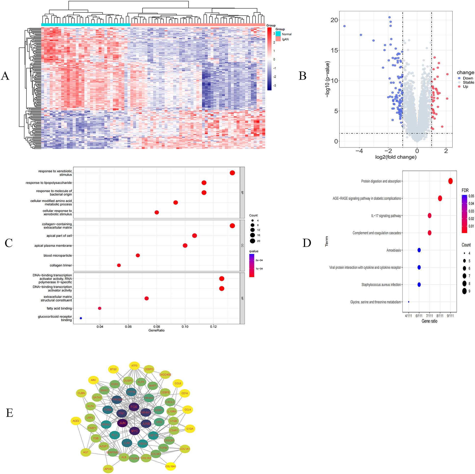
Fig. 1

Identified differentially expressed genes(DEGs) and functional enrichment analyses of DEGs. (A) A heatmap of DEGs. (B) A volcano plot of DEGs. (C) Bubble diagrams of the GO functional analysis of DEGs. (D) Bubble diagrams of the KEGG pathway enrichment analysis of DEGs. (E) The PPI network of DEGs was established using string and Cytoscape, comprised 55 nodes and 166 edges.