Fig. 3
From: FBXO22 targets ubiquitination and degradation of c-Cbl in leukemia

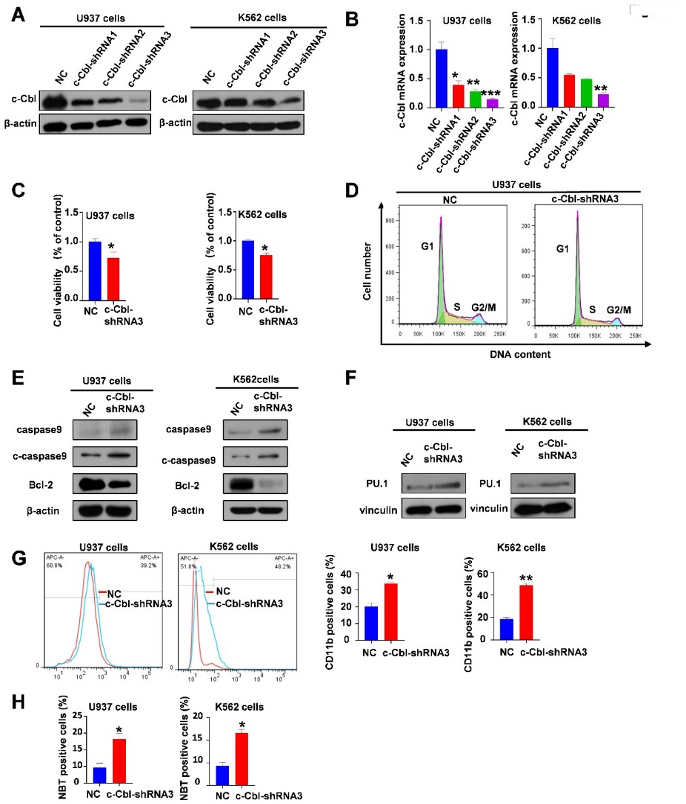
Effects of c-Cbl knockdown on leukemia cell proliferation and differentiation. (A-B) Validation of c-Cbl knockdown by RT-PCR and Western blot. (C) Reduced cell viability by CCK-8 assay. Data are shown as the mean ± SD of three independent experiments. *p < 0.05 compared to NC. (D) G1 phase cell cycle arrest (p < 0.01). (E) Increased apoptosis by Western blot. (F) Upregulated differentiation marker PU.1 expression. (G-H) Enhanced CD11b expression and NBT-positive cells by flow cytometry and NBT assay.