Abstract
Leukemia is a malignant clonal disease originating from hematopoietic stem cells. Uncontrolled proliferation, impaired differentiation and maturation, accompanied by reduced apoptosis is the most significant feature of leukemia. It has been suggested that c-Cbl is involved in the development of myeloid leukemia, but the upstream signal regulating its activity remains unclear. FBXO22 is an E3 ubiquitin ligase belonging to the F-box protein family. We constructed stable cell lines of the overexpression of FBXO22 and c-Cbl, the knockdout of c-Cbl as well as FBXO22 + c-Cbl co-transfection. We used CCK-8 and FACS to measure the cell viability, cell cycle and cell differentiation, respectively. After overexpression of FBXO22, the proliferation of U937 and K562 cells was slowed down, the pro-apoptotic proteins were increased, the anti-apoptotic proteins were decreased, and the cells differentiated into the next stage. The result of c-Cbl knockdown was consistent with that of FBXO22 overexpression. Overexpression of c-Cbl showed the opposite result. In vivo experiments also showed that both FBXO22 overexpression and c-Cbl knockdown could inhibit the occurrence and development of leukemia. Immunoprecipitation result showed that FBXO22 interacted with c-Cbl and promoted ubiquitination and degradation of c-Cbl. Moreover, the results of rescue experiments showed that c-Cbl reversed the function of FBXO22 on leukemia cells. We identified that FBXO22 interacts with c-Cbl and promotes its ubiquitination and degradation to act as a tumor suppressor gene in leukemia. Our studies suggested that FBXO22 plays an anticancer role by mediating ubiquitination and degradation of c-Cbl in leukemia.
Introduction
Leukemia is a term for several cancers derived from the blood cells, mainly including acute lymphocytic leukemia (ALL), chronic lymphocytic leukemia (CLL), acute myeloid leukemia (leukemia), chronic myeloid leukemia (CML). The detailed molecular mechanisms of leukemia development are unclear. The SKP1-Cullin-F-Box (SCF) protein E3 ligase complex consists of four components, including adapter protein SKP1, scaffold protein Cullin1, RING protein RBX1 or RBX2, and F-box protein1,2,3. The first three proteins form a framework that binds to different F-box proteins. In most cases, F-box proteins contain F-box domains at their N-terminus and various types of protein-interaction domains at their C-terminus, which mediate substrate binding4,5. According to the differences in the secondary structure of their C-terminus, F-box proteins can be divided into three categories: FBXL, FBXW and FBXO6,7. FBXO22 is a member of the F-box protein family and has several upstream regulators and downstream targets. For example, p53 and miR-155 are the upstream regulators of FBXO22, while CD147, p57 and p21 are the downstream targets of FBXO228,9,10,11. FBXO22 exerts its function by promoting ubiquitination and degradation of its several substrates8. A recent study has shown that FBXO22 was highly expressed in clinical samples of recurrent chondrosarcoma (CHS) as well as suppressing FBXO22 abated the proliferation of CHS cells12 but FBXO22 inhibit colitis and colorectal carcinogenesis by regulating the degradation of the S2448-phosphorylated form of mTOR13. Thus, FBXO22 may has a dual role in different types of tumors. However, the function and regulatory mechanism of FBXO22 in leukemia are unclear.
Ubiquitination is protein degradation mediated by the ubiquitin-proteasome system (UPS)14. Specifically, under the action of a series of special enzymes, proteins in cells are classified, and target protein molecules are selected and modified specifically, which is one of the key pathways to regulate cell proliferation, apoptosis, death, cell cycle, mitosis and other cell life activities15. In general, three enzymes that are involved in UPS induced protein degradation, namely ubiquitin activator E1, ubiquitin binding enzyme E2 and ubiquitin ligase E3. The E1-E2-E3 cascade reaction is the most common and functional post-translational protein modification in cells. E3 ubiquitin ligase can specifically recognize its substrates and are considered to be the most important component of ubiquitination16,17.
Casitas B-lineage Lymphoma (CBL) encodes a CBL family protein and is E3 ubiquitin ligase18. The CBL protein family consists of three members: Cbl-c, Cbl-b and c-Cbl19. Structurally, all CBL proteins have an N-terminal tyrosine kinase binding (TKB) domain, which binds specifically to the receptor and non-receptor tyrosine kinases. The RING finger (RF) domain mediates ubiquitination of its targets. The C-terminus has a proline rich domain that represents the protein-protein interaction domain and mediates the interaction of c-Cbl with various targets20. The c-Cbl gene was originally identified as a cellular homologue of a virus-transforming gene found in the mouse Cas NS-1 retrovirus21.The complex structure of c-Cbl protein makes it have both the function of adapter and the activity of ubiquitin ligase E322,23,24. c-Cbl promotes PI3K/AKT and c-Met/Crk/JNK signaling pathways, which facilitate oncogenic signaling. By contrast, c-Cbl protein can also act as a tumor suppressor by promoting the degradation of receptor tyrosine kinases25,26. However, the role of c-Cbl in leukemia is largely elusive.
In this study, we investigated the effects of FBXO22 and c-Cbl on proliferation and differentiation of leukemia and their underlying mechanism. We demonstrated that FBXO22 interacts with c-Cbl and regulates the protein level of c-Cbl through the ubiquitination pathway in leukemia. Our results suggested that FBXO22 plays an anticancer role by mediating ubiquitination and degradation of c-Cbl in leukemia.
Materials and methods
Reagents
The Cell Count Kit-8 (CCK-8) was bought from Biosharp (Hefei, Anhui, China). The PCR primers were synthesized and purchased from Sangon Biotech Company (Shanghai, China). The TRIzol Reagent was acquired from TIANGEN (Tianjin, China). RT-PCR kit was purchased from TransGen Biotech company (Beijing, China). The Lipofectamine 3000 reagent was obtained from Invitrogen (Waltham, MA, USA). The BCA kit, SDS-PAGE kit and puromycin were purchased from Beyotime Biotechnology Company (Shanghai, China). The blasticidin (BSD) was obtained from Hanheng Science & Technology Company (Shanghai, China). MG132 were obtained from MedChemExpress Company (Shanghai, China). The following antibodies were purchased from ProteinTech Company (Wuhan, Hubei, China): FBXO22 (13606-1-AP), caspase-9 (10380-1-AP), vinculin (66305-1-Ig), Bcl-2 (12789-1-AP), SPI1(PU.1) (55100-1-AP). Cleaved-caspase 9 (#9509) and c-Cbl (#8447) were purchased from Cell Signaling Technology Company (Danvers, MA, USA). β-actin was obtained from Servicebio Company (Wuhan, Hubei, China). APC mouse anti-human CD11b was purchased from BD Pharmingen™ Company (USA).
Cell lines and cell culture
The U937 and K562 leukemic cells were purchased from Guangzhou Saiku Company (Guangzhou, China). The U937 and K562 cells were maintained in RPMI-1640 supplemented with 10% FBS and 1% penicillin and streptomycin. The HEK293t cells were maintained in DMEM supplemented with 10% FBS and 1% penicillin and streptomycin. All cells were cultured in a humidified incubator at 37 ℃ with 5% CO2.
Construction of stable cell lines
HBLV-ZsGreen-PURO overexpression control and HBLV-h-FBXO22-3×Flag-ZsGreen-PURO lentivirus, HBLV-ZsGreen-BSD overexpression control and HBLV-h-CBL-HA-BSD lentivirus and HBLV- ZsGreen-PURO negative control and HBLV-h-CBL shRNA1- ZsGreen-PURO, HBLV-h-CBL shRNA2- ZsGreen-PURO and HBLV-h-CBL shRNA3- ZsGreen-PURO were designed and synthesized by Hanheng Science & Technology Company (Shanghai, China). The synthesized lentivirus suspension was stored in the − 80 °C refrigerator for use. After cells were infected lentivirus, we used puromycin and blasticidin (BSD) (the concentration started at 2 µg/mL and went up to 8 µg/mL) to select for stably transfected cells for 2 weeks.
Reverse-transcribed polymerase chain reaction (RT-PCR)
The level of FBXO22 and c-Cbl in the U937 and K562 cells was evaluated by reverse-transcribed polymerase chain reaction (RT-PCR). The total RNA was first extracted using TRIzol reagent. The primers used were: FBXO22 (Forward: 5′- CGG AGC ACC TTC GTG TTG A -3′; Reverse: 5′- CAC ACA CTC CCT CCA TAA GCG-3′); c-Cbl (Forward: 5′- TGA ATA GCA GCC CAT TAG TAG G -3′; Reverse: 5′- CAG AGA ATA AAT GGC ATT GGC A -3′); GAPDH (Forward: 5′- CAA TGA CCC CTT CAT TGA CC -3′; Reverse: 5′- GAC AAG CTT CCC GTT CTC AG -3′).
Immunoprecipitation (IP) and immunoblotting (IB)
For IB assay, the HEK293t cells were harvested after transfection, and the U937 and K562 cells were harvested after filling with the culture flask, and the total proteins from the cells were extracted with RIPA buffer with a 1% phosphatase inhibitor. After the total proteins were fully lysed, the suspension was centrifuged at 12,000 × g for 15 min at 4 ℃. Then the protein was quantified according to the bicinchoninic acid (BCA) method (Beyotime Biotechnology) and then boiled. The following IB process was performed as described previously27. For IP assay, the cells were treated with 10 µM MG132 for 8 h before extraction. The protein lysate mixture was NP40 buffer with a 1% phosphatase inhibitor. The magnetic beads were washed with TBST buffer for 3 times. About 10% of the total volume of protein lysate was taken to prepare whole cell lysate (WCL). After protein concentration was quantified, 1–2 mg protein was placed in washed Eppendorf tube equipped with magnetic beads and was incubated at 37 ℃for 2 h in a silent mixer. After incubation, the beads were washed with TBST buffer for 3 times, and then washed with pure water for 3 times. Finally, the protein samples were boiled and electrophoresed on 10% polyacrylamide gels and transferred onto polyvinylidene fluoride (PVDF) membranes. The membranes were finally detected by enhanced chemiluminescence (ECL) method after the series of procedure of blocking, incubating with primary and secondary antibodies and washed with TBST buffer.
Ubiquitination assay
The ubiquitin assay was similarly to the IP assay. The difference was that ubiquitin (Ub) plasmids were used during transfection and Ub antibodies were used during incubation28.
Cell viability assay
U937 and K526 cells were cultured in 96-well plates. After 72 h, CCK-8 reagent was added. The absorbance value at 450 nm was detected as described previously29.
Cell cycle assay
Cells were collected when cell density reached 60–70%, and washed in cold PBS twice, and then they were fixed with precooled ethanol at 4℃ for 12–24 h. After then, cells were stained with 500 µl propidium bromide, at a room temperature for 30 min in the dark. The stained samples were run on a FACSVerse Flow cytometer (Becton Dickinson, USA). The results were analyzed by the software of Flowjo 7.6 (https://www.flowjo.cn/).
Cell differentiation assay
Nitrotetrazolium blue (NBT) reduction assay was assessed in the same manner as described previously30. APC-labeled CD11b antibody was used to detect the expression of differentiation antigen CD11b on U937 and K562 cells. The stained samples were run on a FACSVerse Flow cytometer (Becton Dickinson, USA). The results were analyzed by the software of Flowjo 7.6 (https://www.flowjo.cn/).
10 Tumorigenicity assay
Six-week-old female BALB/c (nu/nu) mice were purchased from Changzhou Kavins Laboratory Animal Co., LTD and were raised in specific pathogen-free rooms of Bengbu Medical University. For the vivo experiment, as the mice adapted to their environment, the mice were divided into cages of five and radiated (3.0 Gy/cage). Then, U937 cells (8.0 × 106) resuspended with phosphate-buffered saline (PBS) were injected into the tail vein of each mouse and the mice were monitored daily. Two weeks later, the joints of the mice legs became red and swollen, and about 1 months later, tumors appeared in the femoral head and in other areas over time, and tumors grew rapidly. After about 6 weeks, the mice began to hunch over and were killed. Then their hearts, liver, lungs, kidneys as well as metastases were removed for further treatment. All animal procedures were approved by the Animal Experimentation Ethics Committee of Bengbu Medical University (Approval No. [2022] 002) and complied with institutional guidelines, the Declaration of Helsinki, and relevant national/international regulations. This study follows the ARRIVE guidelines (https://arriveguidelines.org). Animals were euthanized under deep anesthesia (e.g., sodium pentobarbital, 50 mg/kg i.p.) via cervical dislocation, minimizing distress.
Immunohistochemistry (IHC) and Hematoxylin and Eosin staining (HE)
The mouse metastases were fixed with formalin for 24 h, deparaffinzing and rehydrating the paraffin, antigen retrieval, blocking endogenous peroxidase activity, serum sealing, then blocked primary antibody: CD11b (1:500), next incubated with secondary HRP-conjugated secondary antibody. Antigen detection was performed using diaminobenzidine (DAB) as the chromogen. The spleen tissues of mice were fixed with formalin for 24 h, deparaffinzing and rehydrating the paraffin and then stained with H&E. All sections were photographed with a microscope mounted with a high-resolution spot camera.
Statistical analysis
Data were recorded as the means standard deviation (SD), for cell viability assay, cell cycle assay, RT-PCR, spleen size and tissue weight, the significance was analyzed by two-tailed Student’s t-test for two groups and ANOVA test for multiple groups. P < 0.05 was considered statistically significant. SPSS16.0 and GraphPad Prism 8.3.0 (538) were used for statistical analysis and mapping.
Results
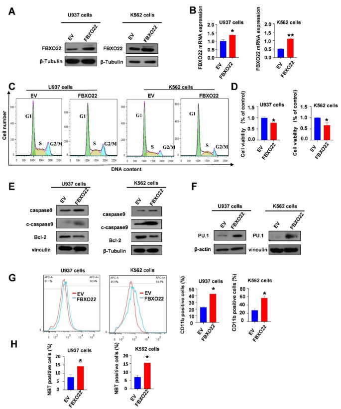
Overexpression of FBXO22 inhibits proliferation and promotes differentiation of leukemia cells
To investigate the impact of FBXO22 on proliferation and differentiation of leukemia cells, we firstly constructed FBXO22-overexpressing stable leukemia cell lines (U937 and K562 cells). RT-PCR and western blot analysis showed that the expression of FBXO22 was significantly increased (Fig. 1A, B). Cell growth undergoes the process of division. During the G1 phase, the DNA content is the lowest (as shown by the flow chart, the first peak is indicated). DNA synthesis begins in the S phase. By the G2/M phase, the cell is in a tetraploid state. Then the cell divides into two and enters the next cycle. Flow cytometry showed that FBXO22-overexpressing cells were arrested in G0/G1 phase, while the proportion of cells in S phase was decreased (Fig. 1C), indicating FBXO22-overexpressing inhibits cell division from entering the next cycle. CCK-8 proliferation assay showed that FBXO22 overexpression inhibited the growth of U937 and K562 cells (Fig. 1D). In addition, we examined the expression of caspase 9, cleaved-caspase 9(c-caspase9) and Bcl-2 by western blot assay, and results showed that the increase of FBXO22 promoted the expression of caspase 9 and c-caspase 9, but decreased the expression of Bcl-2 (Fig. 1E). These results demonstrated that overexpression of FBXO22 inhibited proliferation and promotes apoptosis of U937 and K562 cells.
To further investigate whether overexpression of FBXO22 promotes U937 and K562 cell differentiation, we detected the expression of PU.1 of U937 and K562 cells by western blot. Results showed that FBXO22 overexpression improved the expression of PU.1 of U937 and K562 cells (Fig. 1F). Flow cytometry analysis revealed that FBXO22 overexpression improved the expression of CD11b on U937 and K562 cells surface (Fig. 1G). Similarly, NBT assay also demonstrated that the number of NBT positive cells were increased because of the increase of FBXO22 (Fig. 1H).
Effects of FBXO22 overexpression on leukemia cell proliferation and differentiation. (A-B) FBXO22 expression levels detected by RT-PCR and Western blot. (C) The representative image of cell cycle analysis by flow cytometry. (D) Cell proliferation assessed by CCK-8 assay. Data are shown as the mean ± SD of three independent experiments. *p < 0.05 compared to EV. (E) Apoptosis-related protein expression (caspase 9, cleaved-caspase 9, Bcl-2) by Western blot. (F) Differentiation marker PU.1 expression by Western blot. (G) Surface CD11b expression analyzed by flow cytometry. (H) NBT reduction assay for differentiation assessment.
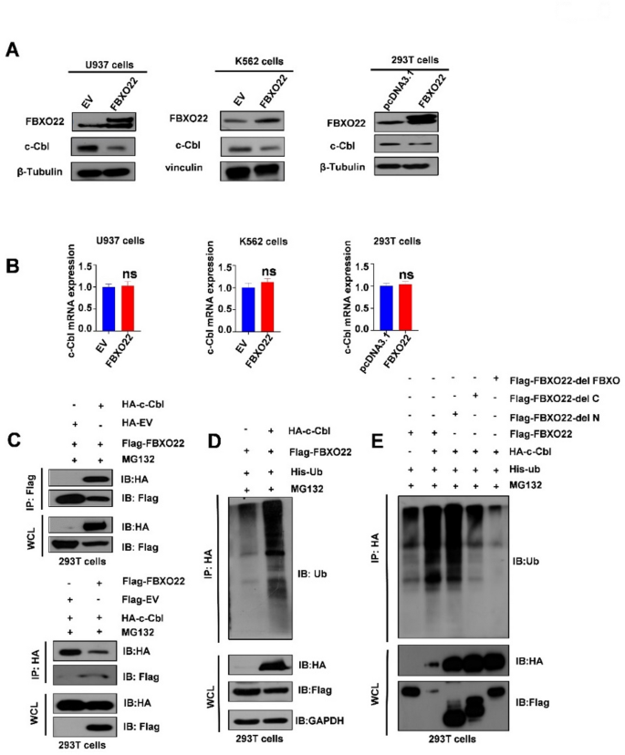
FBXO22 regulates the protein levels of c-Cbl and interacts with c-Cbl
A recent study has shown that FBXO22 interacts with p21 and ubiquitylates p21 via its F-box domain31. Therefore, we next investigated whether FBXO22 interacts with c-Cbl and mediates polyubiquitination c-Cbl in leukemia cell lines. We found that overexpression of FBXO22 reduced the level of c-Cbl protein (Fig. 2A), while c-Cbl mRNA levels were almost unchanged in U937, K562 and 293T cells (Fig. 2B). This suggests that FBXO22 may reduce the level of c-Cbl through post-translational modification. Next, we performed the IP assay and found that FBXO22 interacted with c-Cbl (Fig. 2C) and this interaction was for the △50–90 sequence of FBXO22 (Supplemental Fig. 1). Moreover, FBXO22 mediated the ubiquitination and degradation of c-Cbl (Fig. 2D). It has been reported that FBXO22 can mediate ubiquitination and degradation of its substrates through its F-box. Our results also showed that FBXO22 mediated ubiquitination and degradation of c-Cbl by its F-box (Fig. 2E).
FBXO22 mediates ubiquitination and degradation of c-Cbl in leukemia cells. (A) c-Cbl protein levels upon FBXO22 overexpression. (B) c-Cbl mRNA expression by qRT-PCR. “ns” indicates that the difference is not statistically significant. (C) FBXO22-c-Cbl interaction by co-IP. (D) FBXO22-mediated ubiquitination of c-Cbl. (E) F-box domain-dependent ubiquitination of c-Cbl by FBXO22.
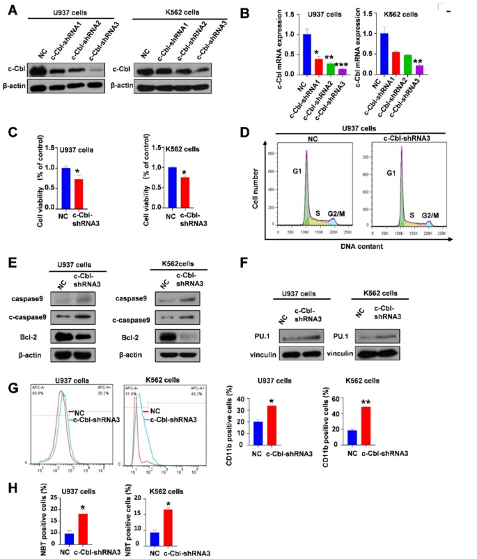
Knockdown of c-Cbl inhibits proliferation and promotes differentiation of leukemia cells
Next, we constructed a stable cell line of c-Cbl knockdown to measure the functions of c-Cbl in leukemia cells. RT-PCR and western blot analysis showed the lower expression of c-Cbl in leukemia transfection cells, indicating that c-Cbl knockdown stable cell lines were successfully constructed (Fig. 3A, B). The proliferation assay using CCK-8 kit showed that downregulation of c-Cbl inhibited the viability of U937 and K562 cells (Fig. 3C), and the cell cycle was arrested at G1 phase (p < 0.01) (Fig. 3D and Supplemental Fig. 2A). Western blot analysis showed that the knockdown of c-Cbl promoted cell apoptosis in the U937 and K562 cells (Fig. 3E).
To explore whether the downregulation of c-Cbl induced cell differentiation in U937 and K562 cells, western blot was used to detect the expression of PU.1. We found that the reduction of c-Cbl expression improved the expression of PU.1 (Fig. 3F). Moreover, we measured the expression of cell surface differentiation antigen CD11b by flow cytometry and the NBT positive cells by NBT reduction assay. We found that the expression of CD11b and the number of NBT positive cells were increased after the downregulation of c-Cbl (Fig. 3G, H).
Effects of c-Cbl knockdown on leukemia cell proliferation and differentiation. (A-B) Validation of c-Cbl knockdown by RT-PCR and Western blot. (C) Reduced cell viability by CCK-8 assay. Data are shown as the mean ± SD of three independent experiments. *p < 0.05 compared to NC. (D) G1 phase cell cycle arrest (p < 0.01). (E) Increased apoptosis by Western blot. (F) Upregulated differentiation marker PU.1 expression. (G-H) Enhanced CD11b expression and NBT-positive cells by flow cytometry and NBT assay.
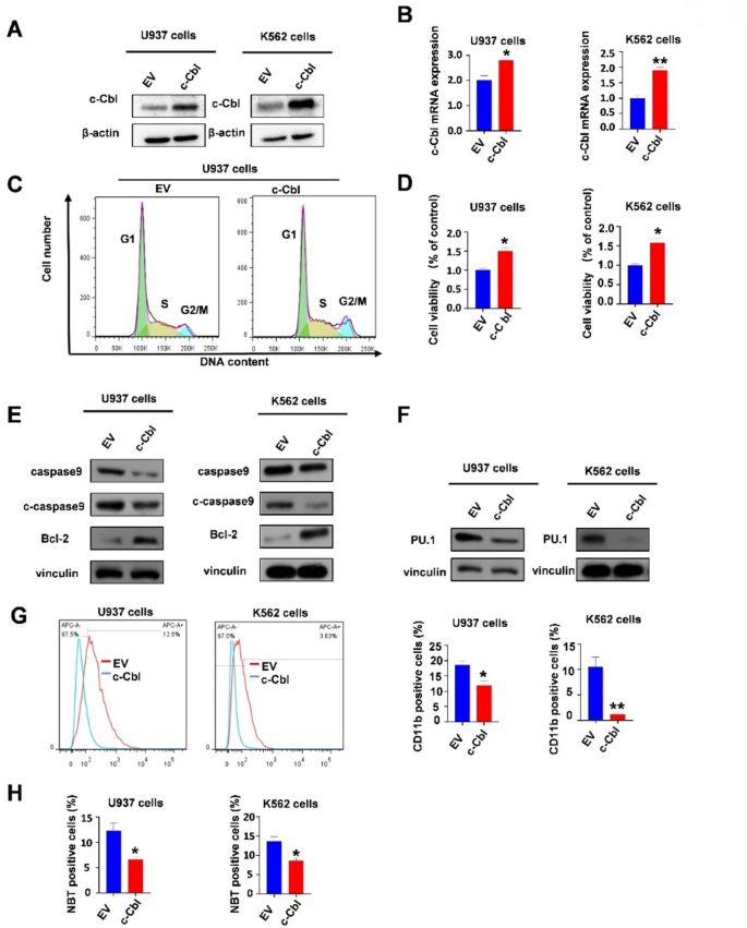
Overexpression of c-Cbl improves proliferation and inhibits differentiation of leukemia cells
To further define the effects of c-Cbl on proliferation and differentiation of leukemia, we also constructed c-Cbl-overexpressing stable cell lines (Fig. 4A, B). CCK-8 assay indicated that the viability of U937 and K562 cells was increased after c-Cbl overexpression (Fig. 4D), and the cell cycle also was proceeded to the S phase (Fig. 4C and Supplemental Fig. 2B). Western blot analysis of apoptosis-related proteins also showed that the increase of c-Cbl in U937 and K562 cells inhibited apoptosis (Fig. 4E). Moreover, the results of cell differentiation experiment indicated that upregulation of c-Cbl inhibited cell differentiation, showing that the expression of PU.1 and differentiation antigen CD11b on cell surface were decreased (Fig. 4F, G), and the number of NBT positive cells were decreased (Fig. 4H). These results suggest that c-Cbl may play a role in proliferation and differentiation of leukemia cells.
Effects of c-Cbl overexpression on leukemia cell proliferation and differentiation. (A-B) c-Cbl overexpression confirmed by RT-PCR and Western blot. (C) Increased S phase cells by cell cycle analysis (*p < 0.05 compared to EV). (D) Enhanced cell viability by CCK-8 assay. Data are shown as the mean ± SD of three independent experiments. *p < 0.05 compared to EV. (E) Reduced apoptosis by Western blot. (F-G) Decreased PU.1 and CD11b expression. (H) Reduced NBT-positive cells.
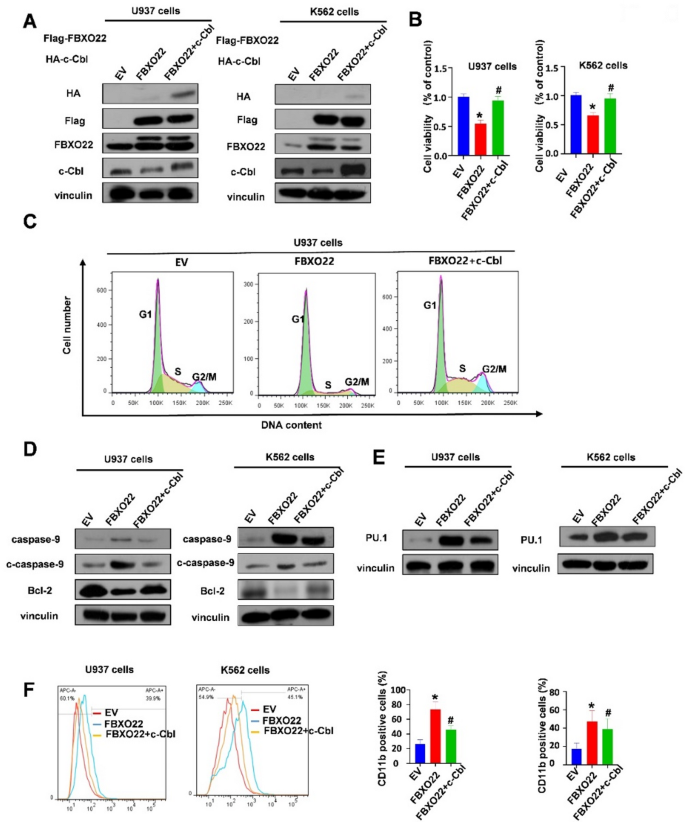
FBXO22 inhibits proliferation and promotes differentiation of leukemia cells by downregulating the levels of c-Cbl
To further determine whether FBXO22 performed its function through c-Cbl in leukemia, we constructed FBXO22 and c-Cbl co-transfection stable cell lines. Compared with the empty vector group, western blot analysis showed the expression of FBXO22 and c-Cbl was increased. Compared with FBXO22 overexpression group, c-Cbl expression was decreased in co-transfection group (Fig. 5A). The CCK8 results showed that c-Cbl alleviated the inhibitory effect of FBXO22 on the proliferation of leukemia cells (Fig. 5B), and promoted the progression of leukemia cell cycle to S phase (Fig. 5C and Supplemental Fig. 2C). In order to further investigate whether c-Cbl can alleviate the promoting effect of FBXO22 on apoptosis of leukemia cells, protein was extracted after U937 and K562 cells of different groups were cultured for 48 h. We found that the expression of caspase-9 and cleaved-caspase-9 was decreased, while the expression of Bcl-2 protein was increased (Fig. 5D) compared to FBXO22 overexpression group, suggesting that c-Cbl mitigated the promoting effect of FBXO22 on apoptosis of leukemia cells. Compared with the FBXO22 overexpression group, the expression of CD11b and PU.1 was decreased in the co-transfection group (Fig. 5E, F). NBT reduction assay also demonstrated that NBT positive cells were decreased in the co-transfection group (Supplemental Fig. 2D). These results suggested that FBXO22 could inhibit proliferation and promote differentiation of leukemia cells by downregulating the levels of c-Cbl.
FBXO22 regulates leukemia cell proliferation and differentiation through c-Cbl. (A) Protein expression in co-transfected cells. (B) CCK-8 assay showing c-Cbl counteracts FBXO22-mediated proliferation inhibition. Data are shown as the mean ± SD of three independent experiments. *p < 0.05 compared to EV, #p < 0.05 compared to FBXO22. (C) Cell cycle analysis demonstrating S phase progression. (D) Apoptosis-related protein expression (caspase-9, cleaved-caspase-9, Bcl-2). (E-F) Differentiation markers (CD11b and PU.1) expression.
Overexpression of FBXO22 and downregulation of c-Cbl alleviate leukemia tumor growth in mice
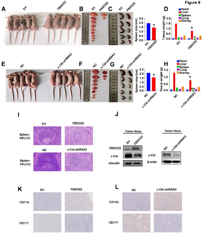
To assess whether the overexpression of FBXO22 and the downregulation of c-Cbl could alleviate leukemia tumor growth, we constructed leukemia model. In brief, U937 cells (8.0 × 106/per mouse) transfected with FBXO22-overexpressing lentivirus or c-Cbl knockdown lentivirus as well as their control cells were injected into the tail vein of BALB/c (nu/nu) mice after 3.0 Gy irradiation. Two weeks after injecting the U937 cells, the joints of the mice’s legs became red and swollen, indicating that U937 cells had accumulated in the bone marrow. After 6 weeks, the mice developed metastatic tumors and were sacrificed. Then the organs, metastases and were collected for further study. Compared with the control group, we found that FBXO22 overexpression group and c-Cbl knockdown group had fewer metastases and smaller tumor sizes (Fig. 6A-B, E-F), and the weight of liver and spleen were decreased (Fig. 6C-D, G-H), suggesting that the overexpression of FBXO22 and the downregulation of c-Cbl could inhibit hepatosplenomegaly metastases growth. Additionally, HE staining of spleen indicated that the U937 cell invasion was reduced (Fig. 6I). Moreover, overexpression of FBXO22 reduced the expression of c-Cbl in tumor tissues (Fig. 6J). Next, we performed western blot and immunohistochemical analysis to determine the expression of CD11b of metastases. We found that the expression of CD11b was increased compared with the control group (Fig. 6K-L). Thus, FBXO22 displayed a significant effect on inhibiting leukemia tumorigenesis in vivo, and the same effect was observed when the expression of c-Cbl was reduced.
Effects of FBXO22 overexpression and c-Cbl knockdown on leukemia progression in vivo. (A-B, E-F) Reduced tumor metastases and sizes in treatment groups. (C-D, G-H) Decreased liver and spleen weights. Data are shown as the mean ± SD of three independent experiments. *p < 0.05 compared to EV, #p < 0.05 compared to NC, ##p < 0.01 compared to NC. (I) HE staining showing reduced U937 cell infiltration in spleen. (J) c-Cbl downregulation in FBXO22-overexpressing tumors. (K-L) Increased CD11b expression by Western blot and IHC.
Discussion
FBXO22 has been identified as the target gene of p5332. Since then, evidence showed that FBXO22 plays an important role in different tumors such as hepatocellular carcinoma31, breast cancer33, epithelial ovarian cancer34 and gastric cancer35, suggesting that FBXO22 may become a potential treatment target for human malignant tumors. However, the specific role of FBXO22 in leukemia remains unclear. Here, we reported that FBXO22 acts as a tumor suppressor in leukemia partly by mediating ubiquitination and degradation of c-Cbl.
FBXO22 has been reported to play a tumor promotive role in various types of human cancers8. However, several studies have shown the antitumor activity of FBXO22 in certain human cancers. For example, one study showed that FBXO22 inhibited migration and invasion of breast cancer cells in vitro and FBXO22 downregulation enhanced breast cancer metastasis in vivo33. Recently, another study reported that the expression of FBXO22 was reduced in renal cell carcinoma tissue and correlated with tumor size, and FBXO22 significantly inhibited migration and invasion of 786-O and ACHN cells36. Moreover, FBXO22 reduced rotenone treatment-mediated cell apoptosis in SH-SY5Y cells and degraded PHLPP1 by ubiquitination to ameliorate rotenone induced neurotoxicity37. Consistent with these studies, we found that FBXO22 inhibited proliferation and induced apoptosis of leukemia cells. FBXO22 also alleviated leukemia tumor growth and hepatosplenomegaly in mice. Unlike other solid tumors, leukemia is a malignant tumor of the blood system38, so we investigated the effect of FBXO22 on leukemia cell differentiation, rather than migration and invasion. CD11b is a marker of partial mature differentiation of granulocytes39,40,41. PU.1 protein is a member of the transcription factor family, which regulates the transcription of a large number of myeloid genes and thus regulates the differentiation of hematopoietic system42. Our research results indicated that FBXO22 enhanced the expression of CD11b and PU.1 in leukemia cells, suggesting that FBXO22 promote the differentiation of leukemia cells to the next stage.
This study also explored the underlying mechanism of FBXO22-mediated anticancer role in leukemia. F-box of FBXO22 protein specifically recognizes substrates, and it has been shown that FBXO22 targets PD-L1 ubiquitination and degradation, thereby increasing the sensitivity of NSCLC cells to DNA damage43. Similarly, one group confirmed that FBXO22 targeted cellular HDM2 for proteolytic degradation33. SHEN Z et al.44 revealed that FBXO22 decreased VHL expression by directly mediating VHL ubiquitination degradation, which ultimately increased HIF-1α and VEGFA expression. LIU X et al. revealed45 FBXO22 promotes pancreatic cancer progression by mediating KLF10 ubiquitination and degradation, thereby impairing its tumor-suppressive functions. FBXO22 is also involved in the ubiquitination and degradation process of FoxO1 in osteosarcoma cells46. Mechanically, ZHANG L et al. revealed that FBXO22 mediated ubiquitination of p21 through its F-box domain31. Our results indicated that FBXO22 interacts with c-Cbl and mediates the ubiquitination and degradation of c-Cbl through its F-box structure(△50–90 sequence of FBXO22). Our results are consistent with those reported in previous literature. Furthermore, the expression of FBXO22 was negatively correlated with c-Cbl expression in mouse tumor tissue.
It is known that c-Cbl is a widely expressed mammalian gene that exhibits anticancer activity in various cancer types via regulation of cell survival, migration and proliferation26. Recently, one group demonstrated that the knockdown of c-Cbl increased the number of capillary-like tubes of mouse retinal microvascular endothelial cells significantly and promoted retinal angiogenesis in oxygen-induced retinopathy mice, suggesting that c-Cbl played an anti-angiogenesis role in retinopathy of prematurity47. The expression of c-Cbl was increased in PMA-activated THP-1 cells infected with HIV-1, thereby fighting against HIV-1 virus infection48. In contrast, several reports showed that c-Cbl played an oncogenic role in primary colorectal cancer49 and cranial base chordomas50. In addition, c-Cbl promoted the invasion of glioma cells through matrix metalloproteinase 2 (MMP-2)51. Moreover, loss of c-Cbl reduced tumor formation of breast cancer cell line in vivo52. Recently, several data showed that c-Cbl was also highly expressed in hematopoietic system and human testicular tissue and mutant c-Cbl proteins as oncogenic drivers in myeloproliferative disorders53,54,55. These studies suggest that c-Cbl exerts tumor suppressive or proto-oncogene effects in different tumors. We demonstrated that knockdown of c-Cbl inhibited proliferation and promoted apoptosis and differentiation of leukemia cells in vitro, while the results was opposite after c-Cbl overexpression. We also demonstrated that downregulation of c-Cbl alleviated leukemia tumor growth in mice. Importantly, c-Cbl reduced the inhibitory effect of FBXO22 on proliferation and differentiation of leukemia cells, suggesting that FBXO22 played a tumor suppressive role by downregulating c-Cbl level in leukemia cells.
This study investigated the roles and possible regulatory mechanisms of FBXO22 and c-Cbl in the development and progression of leukemia in vivo and in vitro. However, our research also has certain limitations. We only used two types of leukemia cell lines, and no clinical specimens were collected for verification. The effects of FBXO22 and c-Cbl on leukemia and the regulatory mechanism between FBXO22 and c-Cbl need to be further explored in a large number of clinical specimens and a variety of leukemia cell lines. In conclusion, we reveal a novel mechanism of FBXO22 plays a tumor suppressor role in leukemia by targeting ubiquitination and degradation of c-Cbl proteins. Our study may offer a glimmer of hope for the treatment of leukemia.
Data availability
Data will be made available from corresponding authors on request.
References
Thompson, L. L. et al. The SCF Complex Is Essential to Maintain Genome and Chromosome Stability [J]. Int. J. Mol. Sci., 22(16). (2021).
Liu, J. et al. Targeting matrix metalloproteinases by E3 ubiquitin ligases as a way to regulate the tumor microenvironment for cancer therapy [J]. Semin Cancer Biol. 86 (Pt 2), 259–268 (2022).
Wang, Z. et al. Roles of F-box proteins in cancer [J]. Nat. Rev. Cancer. 14 (4), 233–247 (2014).
Liu, J. et al. Targeting SCF E3 Ligases for Cancer Therapies [J]. Adv. Exp. Med. Biol. 1217, 123–146 (2020).
Wang, Q. et al. Fbxo45 promotes the malignant development of esophageal squamous cell carcinoma by targeting GGNBP2 for ubiquitination and degradation [J]. Oncogene 41 (43), 4795–4807 (2022).
Nguyen, K. M. & Busino, L. The Biology of F-box Proteins: The SCF Family of E3 Ubiquitin Ligases [J]. Adv. Exp. Med. Biol. 1217, 111–122 (2020).
Yan, L. et al. Emerging roles of F-box proteins in cancer drug resistance [J]. Drug Resist. Updat. 49, 100673 (2020).
Cheng, J. et al. Emerging role of FBXO22 in carcinogenesis [J]. Cell. Death Discov. 6, 66 (2020).
Johmura, Y. et al. FBXO22, an epigenetic multiplayer coordinating senescence, hormone signaling, and metastasis [J]. Cancer Sci. 111 (8), 2718–2725 (2020).
O’rourke, M. et al. Novel gene targets for miRNA146a and miRNA155 in anterior uveitis [J]. Br. J. Ophthalmol. 103 (2), 279–285 (2019).
Lin, M. et al. Fbxo22 promotes cervical cancer progression via targeting p57(Kip2) for ubiquitination and degradation [J]. Cell. Death Dis. 13 (9), 805 (2022).
Xin, B. et al. FBXO22 is a potential therapeutic target for recurrent chondrosarcoma [J]. J. Bone Oncol. 46, 100605 (2024).
Li, M. et al. FBXO22 inhibits colitis and colorectal carcinogenesis by regulating the degradation of the S2448-phosphorylated form of mTOR [J]. Proc. Natl. Acad. Sci. U S A. 121 (45), e2402035121 (2024).
Pérez-Benavente, B., Nasresfahani, A. F. & Farràs, R. Ubiquitin-Regulated Cell Proliferation and Cancer [J]. Adv. Exp. Med. Biol. 1233, 3–28 (2020).
Nakamura, N. Ubiquitin System [J]. Int. J. Mol. Sci., 19(4). (2018).
Han, Z. J. et al. The post-translational modification, SUMOylation, and cancer (Review) [J]. Int. J. Oncol. 52 (4), 1081–1094 (2018).
Damgaard, R. B. The ubiquitin system: from cell signalling to disease biology and new therapeutic opportunities [J]. Cell. Death Differ. 28 (2), 423–426 (2021).
Lupher, M. L. Jr. et al. The c-Cbl oncoprotein [J]. Int. J. Biochem. Cell. Biol. 30 (4), 439–444 (1998).
Leardini, D. et al. Role of CBL Mutations in Cancer and Non-Malignant Phenotype [J]. Cancers (Basel), 14(3). (2022).
Dou, H. et al. Structural basis for autoinhibition and phosphorylation-dependent activation of c-Cbl [J]. Nat. Struct. Mol. Biol. 19 (2), 184–192 (2012).
Langdon, W. Y. et al. The c-cbl proto-oncogene is preferentially expressed in thymus and testis tissue and encodes a nuclear protein [J]. J. Virol. 63 (12), 5420–5424 (1989).
Martini, V. et al. Abnormal regulation of BCR signalling by c-Cbl in chronic lymphocytic leukaemia [J]. Oncotarget 9 (63), 32219–32231 (2018).
Gwon, D., Hong, J. & Jang, C. Y. c-Cbl Acts as an E3 Ligase Against DDA3 for Spindle Dynamics and Centriole Duplication during Mitosis [J]. Mol. Cells. 42 (12), 840–849 (2019).
Duan, J. L. et al. E3 ligase c-Cbl regulates intestinal inflammation through suppressing fungi-induced noncanonical NF-κB activation [J]. Sci. Adv., 7(19). (2021).
Chekmarev, J., Azad, M. G. & Richardson, D. R. The Oncogenic Signaling Disruptor, NDRG1: Molecular and Cellular Mechanisms of Activity [J]. Cells, 10(9). (2021).
Lyle, C. L., Belghasem, M. & Chitalia, V. C. c-Cbl: An Important Regulator and a Target in Angiogenesis and Tumorigenesis [J]. Cells, 8(5). (2019).
Zhang, X. et al. BMP4 overexpression induces the upregulation of APP/Tau and memory deficits in Alzheimer’s disease [J]. Cell. Death Discov. 7 (1), 51 (2021).
Wu, L. et al. Fbxo45 facilitates pancreatic carcinoma progression by targeting USP49 for ubiquitination and degradation [J]. Cell. Death Dis. 13 (3), 231 (2022).
Cao, T. et al. CACNA1C-AS2 inhibits cell proliferation and suppresses cell migration and invasion via targeting FBXO45 and PI3K/AKT/mTOR pathways in glioma [J]. Apoptosis, 27(11–12), 979 – 91. (2022).
Du, Y. et al. ATPR triggers acute myeloid leukaemia cells differentiation and cycle arrest via the RARα/LDHB/ERK-glycolysis signalling axis [J]. J. Cell. Mol. Med. 24 (12), 6952–6965 (2020).
Zhang, L. et al. FBXO22 promotes the development of hepatocellular carcinoma by regulating the ubiquitination and degradation of p21 [J]. J. experimental Clin. cancer research: CR. 38 (1), 101 (2019).
Vrba, L. et al. p53 induces distinct epigenetic states at its direct target promoters [J]. BMC Genom. 9, 486 (2008).
Bai, J. et al. SCF(FBXO22) targets HDM2 for degradation and modulates breast cancer cell invasion and metastasis [J]. Proc. Natl. Acad. Sci. U S A. 116 (24), 11754–11763 (2019).
Li, M. et al. FBXO22 Promotes Growth and Metastasis and Inhibits Autophagy in Epithelial Ovarian Cancers via the MAPK/ERK Pathway [J]. Front. Pharmacol. 12, 778698 (2021).
He, Y. et al. Circular RNA circ_0006282 Contributes to the Progression of Gastric Cancer by Sponging miR-155 to Upregulate the Expression of FBXO22 [J]. Onco Targets Ther. 13, 1001–1010 (2020).
Guo, F. et al. FBXO22 Suppresses Metastasis in Human Renal Cell Carcinoma via Inhibiting MMP-9-Mediated Migration and Invasion and VEGF-Mediated Angiogenesis [J]. Int. J. Biol. Sci. 15 (3), 647–656 (2019).
Zheng, X. et al. FBXO22, ubiquitination degradation of PHLPP1, ameliorates rotenone induced neurotoxicity by activating AKT pathway [J]. Toxicol. Lett. 350, 1–9 (2021).
Pelcovits, A., Niroula, R. & Med, J. Acute Myeloid Leukemia: A Review [J]. R I 2020, 103(3), 38–40. (2013).
Gorczyca, W. et al. Immunophenotypic pattern of myeloid populations by flow cytometry analysis [J]. Methods Cell. Biol. 103, 221–266 (2011).
Huang, Q. et al. Notopterol-induced apoptosis and differentiation in human acute myeloid leukemia HL-60 cells [J]. Drug Des. Devel Ther. 13, 1927–1940 (2019).
Lewis, A. H. et al. Krüppel-like factor 4 promotes survival and expansion in acute myeloid leukemia cells [J]. Oncotarget 12 (4), 255–267 (2021).
Li, G., Hao, W. & Hu, W. Transcription factor PU.1 and immune cell differentiation (Review) [J]. Int. J. Mol. Med. 46 (6), 1943–1950 (2020).
De, S. et al. The ubiquitin E3 ligase FBXO22 degrades PD-L1 and sensitizes cancer cells to DNA damage [J]. Proc Natl Acad Sci U S A, 118(47) (2021).
Shen, Z. et al. FBXO22 promotes glioblastoma malignant progression by mediating VHL ubiquitination and degradation [J]. Cell. Death Discov. 10 (1), 151 (2024).
Liu, X. et al. FBXO22-mediated ubiquitination of KLF10 promoting pancreatic cancer proliferation and invasion [J]. Pancreatology, (2025).
Zhang, H. et al. FBXO22 promotes osteosarcoma progression via regulation of FOXO1 for ubiquitination and degradation [J]. J. Cell. Mol. Med. 28 (16), e70021 (2024).
Chen, S. et al. C-CBL is required for inhibition of angiogenesis through modulating JAK2/STAT3 activity in ROP development [J]. Biomed. Pharmacother. 132, 110856 (2020).
Zhang, H. G. et al. Ubiquitin E3 Ligase c-Cbl Is a Host Negative Regulator of Nef Protein of HIV-1 [J]. Front. Microbiol. 11, 597972 (2020).
Cristóbal, I. et al. Up-regulation of c-Cbl suggests its potential role as oncogene in primary colorectal cancer [J]. Int. J. Colorectal Dis. 29 (5), 641 (2014).
Luo, P. et al. C-Cbl and Cbl-b expression in skull base chordomas is associated with tumor progression and poor prognosis [J]. Hum. Pathol. 74, 129–134 (2018).
Lee, H. & Tsygankov, A. Y. c-Cbl regulates glioma invasion through matrix metalloproteinase 2 [J]. J. Cell. Biochem. 111 (5), 1169–1178 (2010).
Kang, J. M. et al. CBL enhances breast tumor formation by inhibiting tumor suppressive activity of TGF-β signaling [J]. Oncogene 31 (50), 5123–5131 (2012).
Rodriguez-Polo, I. et al. The ubiquitin ligase c-CBL is expressed in undifferentiated marmoset monkey pluripotent stem cells but is not a general stem cell marker [J]. Primate Biol. 4 (2), 231–240 (2017).
Naramura, M. et al. Mutant Cbl proteins as oncogenic drivers in myeloproliferative disorders [J]. Oncotarget 2 (3), 245–250 (2011).
Hecht, A. et al. Molecular and phenotypic diversity of CBL-mutated juvenile myelomonocytic leukemia [J]. Haematologica 107 (1), 178–186 (2022).
Funding
The study was supported by the Nature Science Key Program of College and University of Anhui Province (KJ2021ZD0080, KJ2019A0391) and Natural Science foundation of Anhui Province (1908085MH258), the major Project from The Key Project of Natural Science Foundation of Anhui Provincial Department of Education (2022AH051528). Innovation training project for college students in Anhui province (S202110367132).
Author information
Authors and Affiliations
Contributions
Juan Li, Li Ma, Jing Wang, Wangwang Xu, Yang Cheng, Ruohai Cao, Yingjie Zhang, Yu Wang, Hui Xu performed the experiments, formal analysis and validation. Juan Li and Li Ma wrote the manuscript. Zhiwei Wang and Jialin Zhang edited this manuscript. Yuyun Li edited the manuscript and performed conceptualization and visualization. All authors approved the final version.
Corresponding authors
Ethics declarations
Competing interests
The authors declare no competing interests.
Ethical approval
All animal studies were approved by the Animal Experimentation Ethical Committee of Bengbu Medical University.
Additional information
Publisher’s note
Springer Nature remains neutral with regard to jurisdictional claims in published maps and institutional affiliations.
Supplementary Information
Below is the link to the electronic supplementary material.
Rights and permissions
Open Access This article is licensed under a Creative Commons Attribution-NonCommercial-NoDerivatives 4.0 International License, which permits any non-commercial use, sharing, distribution and reproduction in any medium or format, as long as you give appropriate credit to the original author(s) and the source, provide a link to the Creative Commons licence, and indicate if you modified the licensed material. You do not have permission under this licence to share adapted material derived from this article or parts of it. The images or other third party material in this article are included in the article’s Creative Commons licence, unless indicated otherwise in a credit line to the material. If material is not included in the article’s Creative Commons licence and your intended use is not permitted by statutory regulation or exceeds the permitted use, you will need to obtain permission directly from the copyright holder. To view a copy of this licence, visit http://creativecommons.org/licenses/by-nc-nd/4.0/.
About this article
Cite this article
Li, J., Ma, L., Wang, J. et al. FBXO22 targets ubiquitination and degradation of c-Cbl in leukemia. Sci Rep 16, 11190 (2026). https://doi.org/10.1038/s41598-026-41123-z
Received:
Accepted:
Published:
Version of record:
DOI: https://doi.org/10.1038/s41598-026-41123-z





