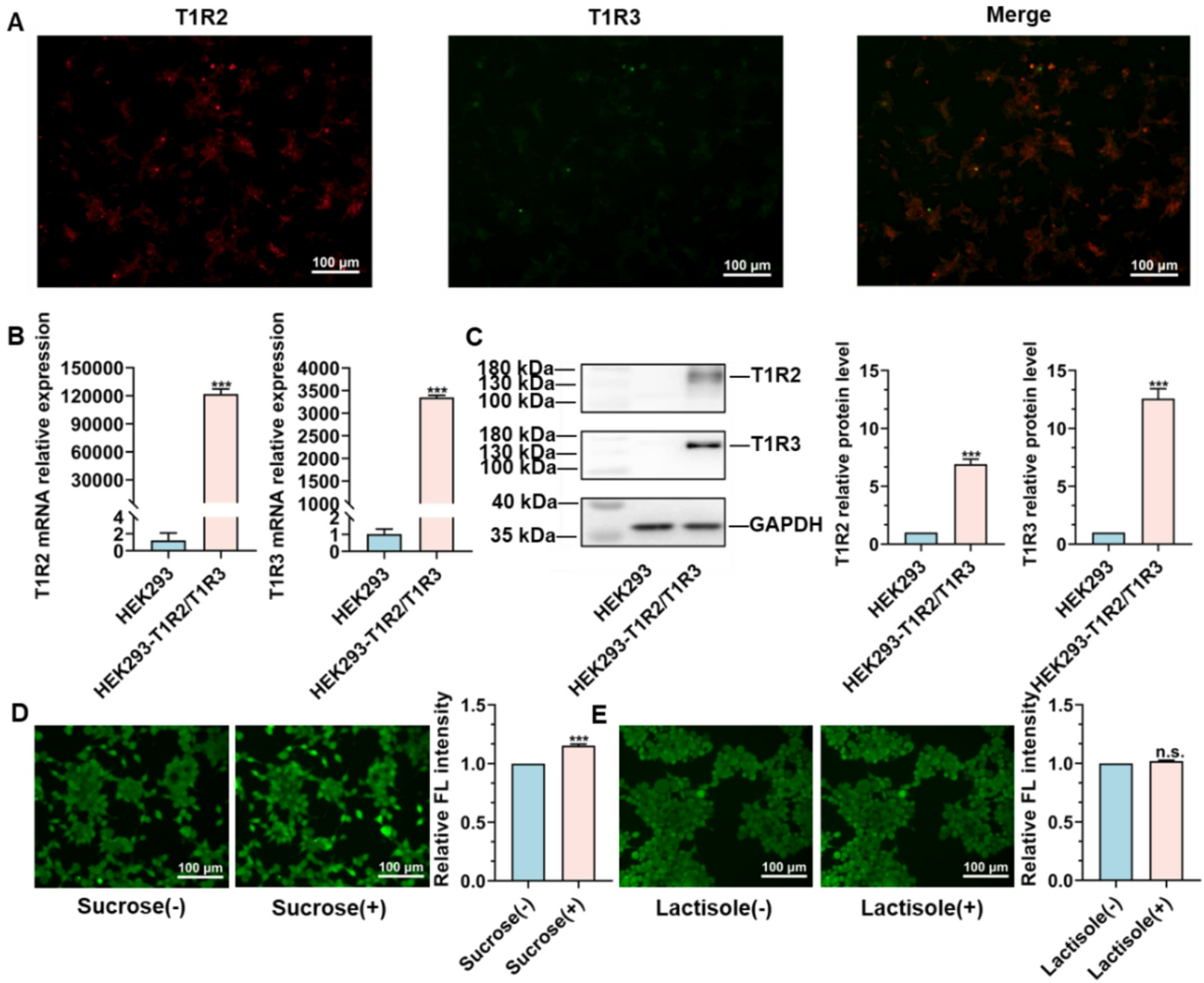
Fig. 2

Validation of HEK293-T1R2/T1R3 cell line. (A) Fluorescence image of HEK-293 cells stably expressing T1R2-mCherry and T1R3-EGFP; (B) The mRNA expression level of T1R2-mCherry and T1R3-EGFP by RT-qPCR; (C) The protein expression level of T1R2-mCherry and T1R3-EGFP by Western blotting, original blots are presented in Supplementary Material Fig. S8-S10; (D) Fluorescence intensity changes before and after sucrose stimulation without lactisole; (E) Fluorescence intensity changes before and after sucrose stimulation with lactisole (Values are mean ± SEM of n = 3 biological replicates. *** p < 0.001).