Abstract
Sweet taste perception is primarily mediated by the T1R2/T1R3 receptor complex and plays a key role in dietary preference and human health. There is a growing significance in studying the relationship between sweet taste perception and metabolic responses. This study aimed to investigate metabolites changes associated with transient stimulation by different sweeteners (sucrose, neotame and sucralose) by a non-targeted metabolomic approach. The differential metabolite analysis and pathway enrichment revealed that different sweeteners activated distinct metabolic pathways and further impacted on cellular activity. As a nutritive sweetener, the transient stimulation by sucrose led to changes in numerous key intermediates in the tricarboxylic acid cycle within cells, suggesting the role of nutritive sweeteners in regulation of cellular energy metabolism. In contrast, many lipids were affected by neotame and sucralose transient stimulation, indicating that these non-nutritive sweeteners could impact cellular signaling and energy homeostasis. Additionally, we can effectively differentiate the metabolic profiles of these three sweeteners within 95% of the confidence interval through partial least squares-discriminant analysis. These findings offer insights into the diverse cellular metabolic responses induced by various sweeteners and provide a deeper understanding of receptor-mediated intracellular signaling.
Introduction
Sweetness is one of the fundamental taste experiences in humans1. Sweetness can provide pleasant and invigorative sensations. In addition, sweetness also plays a crucial role in regulating dietary behavior and overall health2,3,4,5. Sweet taste perception is primarily mediated by heterodimeric G protein-coupled receptors (GPCRs) T1R2 and T1R36,7,8. These receptors have large extracellular domains, including a Venus flytrap domain (VFT) and a cysteine-rich domain (CRD), which connect to seven transmembrane domains (TMD)9,10. The T1R2/T1R3 sweet taste receptor can recognize a range of sweet compounds, including artificial and natural sweeteners11,12,13. Different sweeteners interact with specific sites on the receptor subunits14,15,16. Sweeteners activate two main signal pathways. The first pathway involves cyclic adenosine monophosphate (cAMP). Here, ligand binding activates Gα proteins, which catalyze adenylate cyclase to produce cAMP and activate protein kinase A (PKA). PKA then phosphorylates and closes K+ channels, leading to membrane depolarization and Ca2+ influx17,18. The second pathway, activated by artificial sweeteners, involves inositol trisphosphate (IP3) and diacylglycerol (DAG)19. Ligand binding activates Gα or Gβγ proteins, which in turn activate phospholipase C (PLC), generating IP3 and DAG. IP3 binds to IP3 receptors on the endoplasmic reticulum, releasing Ca2+ from intracellular stores and increasing cytoplasmic Ca2+ levels, which promote neurotransmitter release20,21. Despite a well-established understanding of the mechanisms of sweet taste perception, systematic studies of intracellular metabolic changes during receptor-mediated sweetness are still limited.
Metabolomics, an essential branch of systems biology, involves comprehensive qualitative and quantitative analysis of small molecular metabolites, revealing their dynamic changes and biological functions under various physiological and pathological conditions22,23. Non-targeted metabolomics employs high-throughput detection technologies to identify and quantify metabolites. This includes differential metabolites screening and pathway analysis to elucidate the physiological mechanisms underlying these changes24,25. In recent years, some studies have reported the long-term effects of sweetener intake on metabolic diseases such as type 2 diabetes, obesity, hyperglycemia, and metabolic syndrome26,27,28,29,30. However, the transient effects of sweetener intake on metabolism remain largely unknown. Therefore, there is an urgent need to develop methods capable of analyzing the metabolic changes after the transient stimulation of sweeteners. This is crucial for unraveling the association mechanism between taste and metabolism, clarifying the metabolic pathways of sweeteners, and simultaneously providing a basis for the prevention and treatment of metabolic diseases.
In this study, we developed a cell-based sweet perception model to investigate the intracellular metabolic changes induced by different sweeteners (Fig. 1). The response of the model to sweeteners was confirmed by calcium imaging analysis. Using a non-targeted metabolomics approach, we found that different sweeteners caused various changes in cellular metabolism. Sucrose stimulation altered cellular energy metabolism. However, neotame stimulation led to changes in many lipids, affecting cellular signaling and energy homeostasis. Sucralose stimulation primarily affected lipid metabolic profiles within the cellular model. Through partial least squares-discriminant analysis (PLS-DA), the metabolic profiles of these three sweeteners can be effectively differentiated within a 95% confidence interval. This approach will provide valuable insights into the biological mechanisms of sweetness perception and its applications in the field of taste perception.
A schematic diagram showing the experimental design.
Results
Construction of cell-based sweet perception model
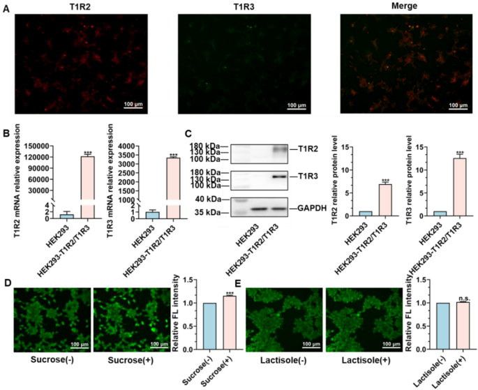
T1R2 and T1R3 are the major sweet taste receptors in humans and have been found to modulate many biological processes. We reason that a systematic study of the metabolomics of sweet taste cells may reveal new functions for these receptors. To this end, we employed lipofection transfection method to construct a cell-based sweet perception model. T1R2 and T1R3 were fused with mCherry and EGFP, respectively. After two weeks of screening, the expression of exogenous genes was confirmed by fluorescence microscopy (Fig. 2A). The expression of recombinant sweet taste receptors in selected monoclonal cells was analyzed by RT-qPCR and Western blotting (Fig. 2B and C). These results indicated that we successfully constructed a cell line expressing recombinant human sweet taste receptors, which was named HEK293-T1R2/T1R3.
Validation of HEK293-T1R2/T1R3 cell line. (A) Fluorescence image of HEK-293 cells stably expressing T1R2-mCherry and T1R3-EGFP; (B) The mRNA expression level of T1R2-mCherry and T1R3-EGFP by RT-qPCR; (C) The protein expression level of T1R2-mCherry and T1R3-EGFP by Western blotting, original blots are presented in Supplementary Material Fig. S8-S10; (D) Fluorescence intensity changes before and after sucrose stimulation without lactisole; (E) Fluorescence intensity changes before and after sucrose stimulation with lactisole (Values are mean ± SEM of n = 3 biological replicates. *** p < 0.001).
To validate the response of the HEK293-T1R2/T1R3 cells to sweeteners, calcium imaging analysis was performed. 300 mM sucrose was chosen to mirror concentrations in common sugar-sweetened beverages for physiological relevance, and to ensure effective T1R2/T1R3 receptor activation in our cellular model31,32,33,34. The cells were incubated with or without lactisole and then stimulated with 300 mM sucrose. Our results showed that without the lactisole incubation, cells exhibited a significant increase in the fluorescence signal. No fluorescence intensity increase was observed after the lactisole incubation. These results indicated that sweetener stimulation can activate the sweet taste pathway and led to the calcium ion release within the cells (Fig. 2D and E). Next, we examined whether other sweeteners could activate the sweet taste pathway. In this vein, we chose two more common non-nutritive sweeteners, including sucralose and neotame. We then titrated the concentration of sweeteners to obtain similar intensity of stimulation with sucrose, sucralose and neotame (Fig. 3). Together, these results support the successful construction of the sweet perception model.
Fluorescence images of HEK293-T1R2/T1R3 cells stimulated by three sweeteners. (A) Fluorescence intensity changes before and after PBS stimulation; (B) Fluorescence intensity changes before and after sucrose stimulation; (C) Fluorescence intensity changes before and after neotame stimulation; (D) Fluorescence intensity changes before and after Sucralose stimulation (Values are mean ± SEM of n = 3 biological replicates. *** p < 0.001).
Identification of significantly differential metabolites after sweeteners stimulation
To gain a comprehensive understanding of the metabolic changes in cells, we performed untargeted metabolomic analysis using a UHPLC-Orbitrap-MS approach with Amide or C18 columns in positive and negative ionization modes. The total ion chromatograms of QC samples showed good reproducibility under all four conditions (Fig. S1), demonstrating that the acquisition methods had strong stability and reproducibility.
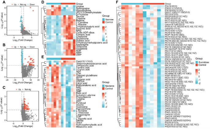
Identification of differential metabolites after sweeteners stimulation. Volcano plots of the differential metabolites of Sucrose vs. Control (A), Neotame vs. Control (B) and Sucralose vs. Control (C). Heatmap of clustering analysis of the differential metabolites between Sucrose vs. Control (D), Neotame vs. Control (E) and Sucralose vs. Control (F).
The volcano plot showed that 362, 489 and 430 metabolites were identified in the sucrose, neotame and sucralose groups respectively, relative to the control. The main identified metabolites included amino acids, natural carbohydrates, organic acids, fatty acids, organic heterocyclic compounds, nucleotides and lipids. We observed that different sweeteners could lead to changes in the different types of metabolites. There were 25 differential metabolites in the sucrose group (5 upregulated, 20 downregulated), while the neotame group exhibited 34 non-lipid metabolites and 54 lipids (32 upregulated and 56 downregulated in total). In the sucralose group, all 60 differential metabolites were lipids and were upregulated (Fig. 4A, B and C). The heatmap analysis showed the changes in differential metabolites after stimulation by the three sweeteners among six parallel experiments (Fig. 4D, E and F and Fig. S2). The Venn diagram showed that there were only 8, 11 and 0 common differential metabolites among sucrose, neotame and sucralose, respectively (Fig. S3). These results revealed that even transient stimulation by different sweeteners can cause various changes in cellular metabolism, especially with non-nutritive sweeteners. The detailed information on the differential metabolites identified in this study is provided in Supplementary Table S2-S5.
To identify the significantly affected metabolic pathways, we performed Kyoto Encyclopedia of Genes and Genomes (KEGG) analysis using MetaboAnalyst (Fig. 5). KEGG enrichment analysis of differential metabolites revealed that the differential metabolites in the sucrose transient stimulation group were mainly enriched in 7 pathways, including alanine, aspartate, and glutamate metabolism; glycine, serine, and threonine metabolism; purine metabolism; pyrimidine metabolism; arginine biosynthesis; butanoate metabolism; and the citrate cycle (Fig. 5A). Differential metabolites in the neotame transient stimulation group were mainly enriched in purine and pyrimidine metabolism, tricarboxylic acid cycle (TCA) cycle and amino acid metabolism pathways associated with oxidative stress (Fig. 5B and Fig. S4). Lastly, in the sucralose transient stimulation group, only two metabolic pathways were affected, involving in phosphatidylinositol phosphate metabolism (Fig. S5). The pathway enrichment analysis of the differential metabolites identified in this study is presented in Supplementary Table S6-S9.
KEGG pathway analysis of differential metabolite components between Sucrose vs. Control (A) and Neotame vs. Control (B). The differential metabolites were annotated using the KEGG Compound database (http://www.kegg.jp/kegg/compound/), and the annotated metabolites were then mapped to the KEGG Pathway database (http://www.kegg.jp/kegg/pathway.html). For previous uses, the Kanehisa laboratory have happily provided permission. (http://www.kegg.jp/kegg/kegg1.html).
Prediction of different sweetener by its metabolic profile
In order to confirm the metabolic differences among sweeteners, PLS-DA was used to separate the metabolic profiles of the cells after transient stimulation with sweeteners. The results showed a clear separation among sucrose, neotame, sucralose transient stimulation under the given analytical conditions, indicating that we can effectively differentiate the metabolic profiles of these three sweeteners within 95% of the confidence interval (Fig. 6).
PLS-DA analysis of cell metabolic profiles stimulated by three sweeteners. (A) PLS-DA analysis of cell metabolic profiles acquisition by Amide column in positive mode; (B) PLS-DA analysis of cell metabolic profiles acquisition by Amide column in negative mode; (C) PLS-DA analysis of cell metabolic profiles acquisition by C18 column in positive mode; (D) PLS-DA analysis of cell metabolic profiles acquisition by C18 column in negative mode.
To assess the performance of these models, 100 permutation tests were conducted for cross-validation. The interpretation rate (R²Y) and the prediction rate (Q²) for each model demonstrated strong explanatory and predictive power (Fig. S6), confirming that the model was not overfitted. The results of permutation tests further validated the reliability of the models. In all four models, the observed test statistics (indicated by red arrows) located outside the distribution of the permuted test statistics with p < 0.01 (Fig. S7). This result indicated that the observed statistics (based on our data) do not belong to the distribution of permuted data, confirming that the clustering patterns are genuine and reflect meaningful metabolic changes rather than being a result of random variance.
Discussion
The complex relationship between sweet taste perception and metabolic responses is becoming increasingly important, particularly regarding dietary interventions and their physiological effects. In this study, we developed a cell-based sweet perception model using HEK-293 cells expressing the T1R2/T1R3 receptor complex. This model enabled us to investigate the immediate metabolic changes induced by transient exposure to three sweeteners: sucrose, neotame, and sucralose. Metabolomics analysis revealed that each sweetener activated distinct metabolic pathways, reflecting their differential impacts on cellular metabolism.
We found that several key metabolites were changed in sucrose transient stimulation group, including sphingosine, taurine, fumarate, L-carnitine, NAD, glutathione, and various amino acids and nucleotides. Glutathione, a thiol-containing metabolite, is essential for antioxidant defense, intracellular signaling, and redox homeostasis maintenance35. The observed reduction suggests that sucrose may induce a pro-oxidant shift in the cellular redox state, potentially disrupting redox homeostasis. The decrease in metabolites, such as L-alanine and 3-hydroxybutyrate indicated alterations in amino acid metabolism, which could influence nitrogen balance and energy metabolism36. Furthermore, numerous key intermediates within the TCA cycle were influenced by transient sucrose stimulation, these changes may affect cellular growth, differentiation, and apoptosis37. If the acute pro-oxidant shift and TCA cycle disruption induced by a single sucrose exposure were to be recurrently activated through dietary patterns, this could potentially exhaust cellular antioxidant defenses and lead to the chronic oxidative stress and mitochondrial dysfunction observed in long-term high-sucrose feeding studies38,39,40.
Neotame, a high-efficiency sweetener, also induced significant metabolic changes. The increase in D-pipecolic acid and oxidized glutathione highlighted a potential enhancement of antioxidant responses, which may mitigate the oxidative stress associated with high sweetener consumption. There are also numerous lipid differential metabolites changes after neotame stimulation, especially in phospholipids and ceramides. Ceramides are not only structural components of cell membranes but also crucial signaling lipids, playing a central role in regulating cellular stress, apoptosis, and insulin sensitivity41,42,43. Following neotame exposure, rapid increases in certain ceramide species such as Cer(d18:1/16:0) and Cer(d18:1/18:0) have been observed. Research confirms these molecules inhibit the insulin signaling pathway via protein kinase B (Akt/PKB) by activating protein phosphatase 2 A (PP2A)44. This inhibition impairs glucose uptake, promotes hepatic gluconeogenesis, and induces cellular insulin resistance45. Long-term studies have demonstrated that sustained ceramide accumulation, driven by similar molecular species, is a key contributor to the pathogenesis of insulin resistance, obesity, and diabetes45,46,47.
Sucralose exposure primarily affected lipid metabolic pathways, with upregulation of various phosphatidylethanolamines, phosphatidylserine and phosphatidylinositol. It indicates an immediate impact on the lipids that constitute cellular membranes and mediate signal transduction. Phosphatidylinositol phosphates (PIPs), derived from phosphatidylinositol, serve as key intracellular second messengers involved in diverse signaling cascades such as insulin receptor transduction and membrane transport48. Given the central role of PIPs in metabolic homeostasis, their precursor’s perturbation by sucralose could constitute an upstream trigger. This early signaling disruption may underpin the metabolic dysregulation observed in long-term studies and epidemiological associations under conditions of chronic exposure49,50. Understanding the effect of sucralose on these metabolic pathways is important for assessing its overall safety and potential health implications.
Previous research had primarily focused on the long-term effects of sweeteners and the molecular mechanisms of the T1R2/T1R3 receptors6,51. These studies often emphasize the long-term impact of sweeteners on metabolic diseases, such as obesity, diabetes, and metabolic syndrome. In contrast, this study developed a cell-based sweet perception model to investigate the transient metabolic responses to sweeteners. By combining this model with non-targeted metabolomics, this study offers a more detailed understanding of intracellular metabolic changes, providing a new perspective on sweet taste perception at the cellular level.
However, this model still has limitations. It lacks taste bud-specific accessory cells, which modulate receptor signaling. Consequently, the model cannot fully replicate the response characteristics of natural taste tissue, nor can it replicate the complexity of native taste bud cells or system interactions. Second, the different expression levels of T1R2/T1R3 compared to endogenous taste cells within this model, potentially leading to biases in ligand sensitivity and functional responses. Given these factors, future research should place a greater focus on native taste bud cells to bridge these molecular findings with their natural physiological context. Furthermore, the exclusion of systemic interactions (such as the gut microbiota) in the experimental design and the use of a single sweetener concentration further limit the physiological relevance of the findings. Future improvements could be achieved by employing co-culture models incorporating supporting cells, conducting in vivo experiments, utilizing multi-omics approaches, and testing sweetener exposure at multiple human-relevant doses. These strategies would enable a deeper understanding of how sweeteners impact metabolism.
Materials and methods
Reagents and Chemicals
Chromatography-grade acetonitrile, methanol, ammonium acetate, protease inhibitor cocktail and formic acid were purchased from Sigma-Aldrich (Darmstadt, Germany). Water was purchased from Watsons Food & Beverage Co., Ltd. (Guangzhou, China). HEK-293 cells were purchased from the Cell Bank of Type Culture Collection, Chinese Academy of Sciences (Shanghai, China). HEK293-T1R2/T1R3 cells were constructed by this study. Dulbecco’s modified Eagle’s medium (DMEM), fetal bovine serum, penicillin, streptomycin, and trypsin were purchased from Thermo Fisher Scientific (Waltham, MA, USA). Sucrose and neotame were purchased from Aladdin (Shanghai, China). TB Green Premix Ex Taq II (Tli RNaseH Plus) were purchased from Takara Biotechnology Co., Ltd. (Dalian, China). Anti- TAS1R2 antibody and Anti-GAPDH antibody were obtained from Proteintech (Hangzhou, China). Anti-GPCR TAS1R3 antibody was obtained from Abcam (Cambridge, UK). G418 and blasticidin (BSD) were purchased from Sigma-Aldrich (Darmstadt, Germany).
Plasmid construction and stable cell line generation
The inserts (T1R2 and T1R3) were synthesized by Tsingke Biotech (Beijing, China). The inserts were ligated into the pcDNA3.1 and pEGFP backbone plasmids. Transfection was conducted using the TransIT-X2 dynamic transfection system (Mirus) for 24 h according to the manufacturer’s instructions. After 24 h, the medium was replaced with selection medium containing 600 µg/mL G-418 and 4 µg/mL BSD. After 14 days, the resistant cells were diluted into 96-wells plate at a density of 2 cells per well. The selected single cell clones were expanded and further analyzed by Western blotting, immunofluorescence and RT-qPCR.
RT-qPCR analysis
Total RNA was extracted using the Total RNA Isolation Kit (Beibei Biotechnology, Zhengzhou, China) following the manufacturer’s instructions. Reverse transcription was performed using the PrimeScript RT Reagent Kit with gDNA Eraser (Takara, Beijing, China). The reverse transcription solution (Takara, Beijing, China) included 2 µL total RNA, 2 µL 5 × gDNA Eraser Buffer, 1 µL gDNA Eraser and 7 µL H2O 42 °C for 2 min, remove genomic DNA reaction. Add 1 µL PrimeScript RT Enzyme Mix I, 1 µL RT Primer Mix, 4 µL 5 × PrimeScript Buffer 2 and 4 µL H2O to the above reaction solution for reverse transcription. The mRNA expression levels of T1R2, T1R3 and β-actin were quantified using the TB Green Premix Ex Taq II Kit (TaKaRa, Beijing, China). The qPCR solution (20 µL) included 1 µL cDNA, 1 µL forward primer, 1 µL reverse primer, 10 µL TB Green Premix Ex Taq II and 7 µL H2O. The amplification program started at 95 °C for 30 s, followed by 45 cycles at 95 °C for 10 s and 60 °C for 30 s. The primer sequences of T1R2, T1R3 and β-actin are listed in Table S1.
Western blotting analysis
The HEK-293 cells were washed twice with PBS and pipetted off from the flask. The cell pellets were lysed with pre-chilled CelLytic M containing protease inhibitor cocktail on ice for 30 min. The cell lysates were then centrifuged at 15,000 × g for 25 min. The supernatant was collected and boiled for 10 min. The resulting proteins were resolved on a 10% SDS-PAGE gel and transferred onto a PVDF membrane. The membrane was blocked with Western blocking solution at room temperature for 30 min. The membrane was subsequently washed by 0.1% TBST (Tris-buffered saline with Tween 20) three times and incubated with primary antibody at 4 °C overnight. The membrane was subsequently washed with 0.1% TBST three times and incubated with HRP-conjugated secondary antibodies at room temperature for 1 h. Chemiluminescent signals were developed by using BeyoECL Plus solution (Beyotime, Shanghai, China) and detected on an Azure 300 Imaging System (Azure Biosystems, California, USA). The following antibodies were used: TAS1R3 (Abcam, ab229015, 1:2,000), TAS1R2 (Proteintech, 29344-1-AP, 1:2,000), GAPDH (Proteintech, 60004-1-Ig, 1:2,000).
Calcium imaging on HEK293-T1R2/T1R3 Cells
HEK293-T1R2/T1R3 cells were seeded into 96-well black-wall plates (Corning, New York, USA), approximately 50,000 cells per well. After 24 h, the cells were washed with PBS (Solarbio, Beijing, China) and incubated with 2 µM Calbryte™ 520 AM at room temperature for 50 min. The probe was then removed and washed with PBS. cells were stimulated with 50 µL of 300 mM sucrose, 50 µL of 30 µM neotame or 50 µL of 500 µM sucralose solution. PBS was used as control group. Fluorescence changes were monitored using an Olympus IX71 fluorescence microscope. In addition, the cells were also incubated with T1R3 inhibitor Lactisole (MCE, Shanghai, China) to validate the function of the sweet taste receptor.
Cell culture and treatment
HEK293-T1R2/T1R3 cells were cultured in DMEM medium, supplemented with 10% fetal bovine serum (v/v), penicillin 100 U/ml and streptomycin 100 µg/ml. The cells were cultured at 37 °C under a 5% CO2 atmosphere. HEK293-T1R2/T1R3 cells (1 × 105 cells) were seeded in 10 cm cell culture dishes (n = 6 biological replicates) and incubated for 48 h. Then, the cells were washed twice with PBS and treated with 300 mM sucrose, 30 µM neotame or 500 µM sucralose solution for 2 min. PBS was used as control group. After stimulation, cells were then washed with ice-cold PBS twice. The cells were harvested by centrifugation at 800 g for 5 min and then quenched in liquid nitrogen. The 300 mM sucrose, 30 µM neotame or 500 µM solution were prepared fresh in PBS before use. The intracellular calcium signals induced by sweeteners typically exhibit a rapid increase within seconds, and then subsequently return to near baseline levels by approximately 2 min. Therefore, setting the stimulation time at 2 min allows us to capture the immediate metabolic changes following receptor activation.
Sample preparation for metabolomics analysis
The cell pellets were lysed with 1 mL of pre-chilled methanol/water (4:1, v/v) solution and vortexed for 5 min. The samples were extracted by freezing and thawing three times in liquid nitrogen and a 37 °C water bath. After centrifugation (15,000 × g, 20 min, 4 °C), supernatants were collected and dried by SpeedVac and stored at -80 °C. The cell metabolites were reconstituted in 100 µL methanol/water (1:1, v/v) and centrifuged at 4 °C, 15,000 rpm for 20 min. The supernatant was collected and filtered through a 0.22 μm membrane. Quality control (QC) samples were prepared by pooling aliquots from all samples into one tube.
LC-MS/MS analysis of metabolomics samples
LC-MS/MS analysis samples were conducted on an Orbitrap Exploris 120 mass spectrometer (Thermo, USA) coupled with a Vanquish UPLC system (Thermo, USA). The following liquid-phase conditions were used for data acquisition.
(1) The LC separation was performed on a C18 Hypersil Gold (2.1 mm × 100 mm, 1.9 μm, Thermo, USA) with a flow rate of 0.3 mL/min at 40 °C. The mobile phases of 0.1% formic acid in water (A) and 0.1% formic acid in acetonitrile (B) A gradient of 0–0.5 min 5% B, 0.5–2 min 5–10% B, 2–5 min 10–50% B, 5–12 min 50–95% B, 12–16 min 95% B, 16–25 min 5% B was used.
(2) The LC separation was performed on an ACQUITY UPLC BEH Amide (2.1 mm × 150 mm, 1.7 μm, Waters, USA) with a flow rate of 0.3 mL/min at 40 °C. Ammonium acetate (5 mM) and formic acid (0.1%) in acetonitrile/water (50:50; v/v) (solvent A) and ammonium acetate (5 mM) and formic acid (0.1%) in acetonitrile/water (95:5; v/v) (solvent B) were employed as mobile phase. A gradient of 0–1 min 95% B, 1–7 min 95 − 50% B, 7–21 min 50–50% B, 21–21.1 min 50–95% B was used.
The mass spectrometer was operated in both positive and negative mode. Metabolites eluted from the analytical column were ionized with electrospray ionization (ESI). The spray voltages were 3.5 kV and 2.8 kV for positive and negative mode, respectively. Vaporizer temperature and transfer capillary temperature were set to 350 °C. Full-scan MS was acquired in the m/z range of 80-1000 at a resolution of 60,000. For MS/MS acquisition, top 4 precursor ions detected in MS were isolated and then fragmented by higher-energy collisional dissociation (HCD) with energies of 20, 40, and 60. MS/MS was obtained at a resolution of 15,000.
Data preprocessing
All operations and raw data acquisition were processed using Xcalibur™ 4.3 software (Thermo, USA). Raw spectral data were preprocessed using the Compound Discoverer 3.3 software package. The preprocessing steps included peak alignment, retention time correction, peak area extraction, gap filling, and normalization. Metabolites were identified by searching the MS/MS data in mzCloud and HMDB databases with a mass tolerance of 0.05 Da. The processed data was analyzed by MetaboAnalyst 6.0 (https://www.metaboanalyst.ca/) and R software including PLS-DA, volcano plot analysis, venn diagram and hierarchical clustering analysis. Differential metabolites were selected with criteria of p < 0.05, FC ≥ 1.5 or FC ≤ 0.67. MetaboAnalyst 6.0 software and KEGG database were utilized for metabolic pathway enrichment analysis52.
The statistical data were processed with SPSS software (Version 16.0, Chicago, IL, USA). The paired t-test was performed to evaluate the content differences. All p values were two-sided and p < 0.05 were considered to have statistical significance.
Conclusions
In summary, we successfully established a cell-based sweet taste perception model and a non-targeted metabolomics approach for the analysis of metabolite changes caused by the transient stimulation of different sweeteners (sucrose, neotame, and sucralose). We found that sweeteners can significantly affect cellular processes through their diverse metabolic actions. Specifically, sucrose changed key intermediates in the tricarboxylic acid cycle, whereas neotame and sucralose affected many lipids. These analysis results suggested that sweeteners, whether nutritive or non-nutritive sweeteners, can all induce rapid and significant cellular metabolic changes. Moreover, partial least squares-discriminant analysis could also effectively distinguish the metabolic profiles of the three sweeteners within a 95% confidence interval. The metabolic profiles of sucrose, neotame and sucralose contributed to a comprehensive understanding of the metabolic changes associated with sweeteners consumption. This cell-based sweet taste model served as a powerful tool for elucidating the complex interactions between sweeteners and metabolic pathways.
Data availability
All data supporting the findings of this study are available within the paper and its Supplementary Information.
References
Wang, P. et al. Recent advancements in the taste transduction mechanism, identification, and characterization of taste components. Food Chem. 433, 137282. https://doi.org/10.1016/j.foodchem.2023.137282 (2024).
Zhao, S. et al. Sweet Taste Receptors and Associated Sweet Peptides: Insights into Structure and Function. J. Agric. Food Chem. 71, 13950–13964. https://doi.org/10.1021/acs.jafc.3c04479 (2023).
Trumbo, P. R. et al. Perspective: Measuring Sweetness in Foods, Beverages, and Diets: Toward Understanding the Role of Sweetness in Health. Adv. Nutr. 12, 343–354. https://doi.org/10.1093/advances/nmaa151 (2021).
Sylvetsky, A. C. & Rother, K. I. Nonnutritive Sweeteners in Weight Management and Chronic Disease: A Review. Obesity 26, 635–640. https://doi.org/10.1002/oby.22139 (2018).
Pepino, M. Y. Metabolic effects of non-nutritive sweeteners. Physiol. Behav. 152, 450–455. https://doi.org/10.1016/j.physbeh.2015.06.024 (2015).
Sukumaran, S. K. & Palayyan, S. R. Sweet Taste Signaling: The Core Pathways and Regulatory Mechanisms. Int. J. Mol. Sci. 23 https://doi.org/10.3390/ijms23158225 (2022).
D’Urso, O. & Drago, F. Pharmacological significance of extra-oral taste receptors. Eur. J. Pharmacol. 910, 174480. https://doi.org/10.1016/j.ejphar.2021.174480 (2021).
Adler, E. et al. A Novel Family of Mammalian Taste Receptors. Cell 100, 693–702. https://doi.org/10.1016/S0092-8674(00)80705-9 (2000).
Winnig, M., Bufe, B., Kratochwil, N. A., Slack, J. P. & Meyerhof, W. The binding site for neohesperidin dihydrochalcone at the human sweet taste receptor. BMC Struct. Biol. 7, 66. https://doi.org/10.1186/1472-6807-7-66 (2007).
Jiang, P. et al. The cysteine-rich region of T1R3 determines responses to intensely sweet proteins. J. Biol. Chem. 279, 45068–45075. https://doi.org/10.1074/jbc.M406779200 (2004).
Belloir, C., Neiers, F. & Briand, L. Sweeteners and sweetness enhancers. Curr. Opin. Clin. Nutr. Metab. Care. 20, 279–285. https://doi.org/10.1097/mco.0000000000000377 (2017).
Servant, G., Kenakin, T., Zhang, L., Williams, M. & Servant, N. The function and allosteric control of the human sweet taste receptor. Adv. Pharmacol. 88, 59–82. https://doi.org/10.1016/bs.apha.2020.01.002 (2020).
Hao, S. et al. Steviol rebaudiosides bind to four different sites of the human sweet taste receptor (T1R2/T1R3) complex explaining confusing experiments. Commun. Chem. 7, 236. https://doi.org/10.1038/s42004-024-01324-x (2024).
Temussi, P. The sweet taste receptor: a single receptor with multiple sites and modes of interaction. Adv. Food Nutr. Res. 53, 199–239. https://doi.org/10.1016/s1043-4526(07)53006-8 (2007).
Kim, S. K., Chen, Y., Abrol, R., Goddard, W. A. 3rd & Guthrie, B. Activation mechanism of the G protein-coupled sweet receptor heterodimer with sweeteners and allosteric agonists. Proc. Natl. Acad. Sci. U S A. 114, 2568–2573. https://doi.org/10.1073/pnas.1700001114 (2017).
Xu, H. et al. Different functional roles of T1R subunits in the heteromeric taste receptors. Proc. Natl. Acad. Sci. U S A. 101, 14258–14263. https://doi.org/10.1073/pnas.0404384101 (2004).
Trubey, K. R., Culpepper, S., Maruyama, Y., Kinnamon, S. C. & Chaudhari, N. Tastants evoke cAMP signal in taste buds that is independent of calcium signaling. Am. J. Physiol. Cell. Physiol. 291, 237–244. https://doi.org/10.1152/ajpcell.00303.2005 (2006).
Chandrashekar, J., Hoon, M. A., Ryba, N. J. & Zuker, C. S. The receptors and cells for mammalian taste. Nature 444, 288–294. https://doi.org/10.1038/nature05401 (2006).
Miyoshi, M. A., Abe, K. & Emori, Y. IP(3) receptor type 3 and PLCbeta2 are co-expressed with taste receptors T1R and T2R in rat taste bud cells. Chem. Senses. 26, 259–265. https://doi.org/10.1093/chemse/26.3.259 (2001).
Liu, D. & Liman, E. R. Intracellular Ca2+ and the phospholipid PIP2 regulate the taste transduction ion channel TRPM5. Proc. Natl. Acad. Sci. U. S. A. 100, 15160–15165 https://doi.org/10.1073/pnas.2334159100 (2003).
Kinnamon, S. C. & Finger, T. E. Recent advances in taste transduction and signaling. F1000Res 8, 2117. https://doi.org/10.12688/f1000research.21099.1 (2019).
Patti, G. J., Yanes, O., Siuzdak, G. & Innovation Metabolomics: the apogee of the omics trilogy. Nat. Rev. Mol. Cell. Biol. 13, 263–269. https://doi.org/10.1038/nrm3314 (2012).
Agin, A. et al. Metabolomics – an overview. From basic principles to potential biomarkers (part 1). Médecine Nucléaire. 40, 4–10. https://doi.org/10.1016/j.mednuc.2015.12.006 (2016).
Smilde, A. K. et al. Dynamic metabolomic data analysis: a tutorial review. Metabolomics 6, 3–17. https://doi.org/10.1007/s11306-009-0191-1 (2010).
Yao, L., Sheflin, A. M., Broeckling, C. D. & Prenni, J. E. Data Processing for GC-MS- and LC-MS-Based Untargeted Metabolomics. Methods Mol. Biol. 1978, 287–299. https://doi.org/10.1007/978-1-4939-9236-2_18 (2019).
Lu, Y. et al. Metabolic signatures and risk of type 2 diabetes in a Chinese population: an untargeted metabolomics study using both LC-MS and GC-MS. Diabetologia 59, 2349–2359. https://doi.org/10.1007/s00125-016-4069-2 (2016).
Quarta, C. et al. GLP-1-mediated delivery of tesaglitazar improves obesity and glucose metabolism in male mice. Nat. Metab. 4, 1071–1083. https://doi.org/10.1038/s42255-022-00617-6 (2022).
Semnani-Azad, Z. et al. Plasma metabolite predictors of metabolic syndrome incidence and reversion. Metabolism 151, 155742. https://doi.org/10.1016/j.metabol.2023.155742 (2024).
Ma, X. et al. Excessive intake of sugar: An accomplice of inflammation. Front. Immunol. 13, 988481. https://doi.org/10.3389/fimmu.2022.988481 (2022).
Walbolt, J. & Koh, Y. Non-nutritive Sweeteners and Their Associations with Obesity and Type 2 Diabetes. J. Obes. Metab. Syndr. 29, 114–123. https://doi.org/10.7570/jomes19079 (2020).
Raganati, F., Procentese, A., Montagnaro, F., Olivieri, G. & Marzocchella, A. Butanol Production from Leftover Beverages and Sport Drinks. Bioenergy Res. 8, 369–379. https://doi.org/10.1007/s12155-014-9531-8 (2015).
Malik, V. S. & Hu, F. B. The role of sugar-sweetened beverages in the global epidemics of obesity and chronic diseases. Nat. Reviews Endocrinol. 18, 205–218. https://doi.org/10.1038/s41574-021-00627-6 (2022).
Li, X. et al. Human receptors for sweet and umami taste. Proc. Natl. Acad. Sci. 99, 4692–4696. https://doi.org/10.1073/pnas.072090199 (2002).
Zhao, G. Q. et al. The Receptors for Mammalian Sweet and Umami Taste. Cell 115, 255–266. https://doi.org/10.1016/S0092-8674(03)00844-4 (2003).
Forman, H. J., Zhang, H. & Rinna, A. Glutathione: overview of its protective roles, measurement, and biosynthesis. Mol. Aspects Med. 30, 1–12. https://doi.org/10.1016/j.mam.2008.08.006 (2009).
Christensen, H. N. Hypothesis: control of hepatic utilization of alanine by membrane transport or by cellular metabolism? Review. Biosci. Rep. 3, 905–913. https://doi.org/10.1007/bf01140659 (1983).
Namikawa-Kanai, H. et al. Comparison of the amino acid profile between the nontumor and tumor regions in patients with lung cancer. Am. J. Cancer Res. 10, 2145–2159 (2020).
Ceriello, A., Ihnat, M. A. & Thorpe, J. E. Clinical review 2: The metabolic memory: is more than just tight glucose control necessary to prevent diabetic complications? J. Clin. Endocrinol. Metab. 94, 410–415. https://doi.org/10.1210/jc.2008-1824 (2009).
Muoio, D. M. Metabolic inflexibility: when mitochondrial indecision leads to metabolic gridlock. Cell 159, 1253–1262. https://doi.org/10.1016/j.cell.2014.11.034 (2014).
Lozano, I. et al. High-fructose and high-fat diet-induced disorders in rats: impact on diabetes risk, hepatic and vascular complications. Nutr. Metab. (Lond). 13, 15. https://doi.org/10.1186/s12986-016-0074-1 (2016).
Jia, M. et al. A high-throughput targeted metabolomics method for the quantification of 104 non-polar metabolites in cholesterol, eicosanoid, and phospholipid metabolism: application in the study of a CCl(4)-induced liver injury mouse model. Analyst 145, 3575–3591. https://doi.org/10.1039/d0an00385a (2020).
Marien, E. et al. Non-small cell lung cancer is characterized by dramatic changes in phospholipid profiles. Int. J. Cancer. 137, 1539–1548. https://doi.org/10.1002/ijc.29517 (2015).
Kanehisa, M., Furumichi, M., Sato, Y., Kawashima, M. & Ishiguro-Watanabe, M. KEGG for taxonomy-based analysis of pathways and genomes. Nucleic Acids Res. 51, 587–592. https://doi.org/10.1093/nar/gkac963 (2023).
Summers, S. A., Garza, L. A., Zhou, H. & Birnbaum, M. J. Regulation of insulin-stimulated glucose transporter GLUT4 translocation and Akt kinase activity by ceramide. Mol. Cell. Biol. 18, 5457–5464. https://doi.org/10.1128/mcb.18.9.5457 (1998).
Holland, W. L. & Summers, S. A. Sphingolipids, insulin resistance, and metabolic disease: new insights from in vivo manipulation of sphingolipid metabolism. Endocr. Rev. 29, 381–402. https://doi.org/10.1210/er.2007-0025 (2008).
Samad, F., Badeanlou, L., Shah, C. & Yang, G. Adipose tissue and ceramide biosynthesis in the pathogenesis of obesity. Adv. Exp. Med. Biol. 721, 67–86. https://doi.org/10.1007/978-1-4614-0650-1_5 (2011).
Chavez, J. A. & Summers, S. A. A ceramide-centric view of insulin resistance. Cell. Metab. 15, 585–594. https://doi.org/10.1016/j.cmet.2012.04.002 (2012).
Di Paolo, G. & De Camilli, P. Phosphoinositides in cell regulation and membrane dynamics. Nature 443, 651–657. https://doi.org/10.1038/nature05185 (2006).
Ceriello, A. The emerging challenge in diabetes: the metabolic memory. Vascul Pharmacol. 57, 133–138. https://doi.org/10.1016/j.vph.2012.05.005 (2012).
Debras, C. et al. Artificial Sweeteners and Risk of Type 2 Diabetes in the Prospective NutriNet-Santé Cohort. Diabetes Care. 46, 1681–1690. https://doi.org/10.2337/dc23-0206 (2023).
Wang, C., Liu, Y., Zhao, X. & Liu, B. Current Advances and Future Aspects of Sweetener Synergy: Properties, Evaluation Methods and Molecular Mechanisms. Appl. Sci. 12, 5096 (2022).
Kanehisa, M., Furumichi, M., Sato, Y., Matsuura, Y. & Ishiguro-Watanabe, M. KEGG: biological systems database as a model of the real world. Nucleic Acids Res. 53. D672–d677. https://doi.org/10.1093/nar/gkae909 (2025).
Funding
This research received no external funding.
Author information
Authors and Affiliations
Contributions
Methodology, Q.Z. and G.Z.; formal analysis, Q.Y., C.H. and P.S.; resources, G.Z. and Q.Y; data curation, Q.Z. and M.C.; writing—original draft preparation, Q.Z. and C.M.; writing—review and editing, D.C. and C.N.; supervision, F.X., C.M. and C.N.; project administration, F.X. and C.N. All authors have read and agreed to the published version of the manuscript.
Corresponding authors
Ethics declarations
Competing interests
The authors declare no competing interests.
Additional information
Publisher’s note
Springer Nature remains neutral with regard to jurisdictional claims in published maps and institutional affiliations.
Supplementary Information
Below is the link to the electronic supplementary material.
Rights and permissions
Open Access This article is licensed under a Creative Commons Attribution-NonCommercial-NoDerivatives 4.0 International License, which permits any non-commercial use, sharing, distribution and reproduction in any medium or format, as long as you give appropriate credit to the original author(s) and the source, provide a link to the Creative Commons licence, and indicate if you modified the licensed material. You do not have permission under this licence to share adapted material derived from this article or parts of it. The images or other third party material in this article are included in the article’s Creative Commons licence, unless indicated otherwise in a credit line to the material. If material is not included in the article’s Creative Commons licence and your intended use is not permitted by statutory regulation or exceeds the permitted use, you will need to obtain permission directly from the copyright holder. To view a copy of this licence, visit http://creativecommons.org/licenses/by-nc-nd/4.0/.
About this article
Cite this article
Zhu, Q., Xie, F., Zhao, G. et al. Development of a cell-based sweet perception model to study the metabolic effect of different sweeteners. Sci Rep 16, 11196 (2026). https://doi.org/10.1038/s41598-026-41678-x
Received:
Accepted:
Published:
Version of record:
DOI: https://doi.org/10.1038/s41598-026-41678-x





