Correction to: Scientific Reports https://doi.org/10.1038/s41598-025-98085-x, published online 18 April 2025
The original version of this Article contained an error in Figure 2 and Figure 4, where during figure assembly, the panels in Figure 2C, Figure 4C and Figure 4F were incorrectly duplicated.
The original Figure 2 and 4 and its accompanying legend appear below.
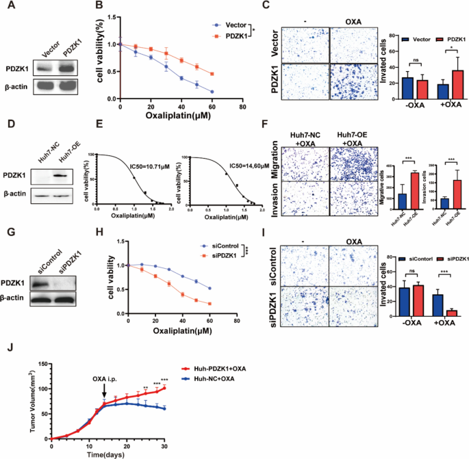
PDZK1 suppresses OXA chemosensitivity of hepatocellular carcinoma. A Western Blot (cropped images) analysis of PDZK1 expression in PDZK1-overexpressed and control HepG2 cells. B Cell viability of OXA treated PDZK1-overexpressed and control HepG2 cells. Repeated measurement ANOVA, * p < 0.05. C Transwell invasion assay of OXA treated PDZK1-overexpressed and control HepG2 cells. Unpaired t-test, ns represents p>0.05, * p < 0.05. D Western Blot (cropped images) analysis of PDZK1 expression of PDZK1 stable overexpression (Huh7-PDZK1-OE) and control (Huh7-PDZK1-NC) cells. E Cell viability and IC50 value of Huh7-PDZK1-NC (left) and Huh7-PDZK1-OE (right) cells treated with OXA concentration gradient for 48 h. F Transwell migration and invasion assay of OXA-treated Huh7-PDZK1-NC and Huh7-PDZK1-OE cells. Unpaired t-test, *** p < 0.001. G Western Blot (cropped images) analysis of PDZK1 expression in siPDZK1 and control HepG2 cells. H Cell viability of OXA treated siPDZK1 and control cells. Repeated measurement ANOVA, *** p < 0.001. I Transwell invasion assay of OXA treated siPDZK1 and control cells. Unpaired t-test, ns represents p>0.05, *** p < 0.001. J Subcutaneous transplantation tumor model detection of Huh7-NC and Huh7-PDZK1 chemotherapy sensitivity to OXA. Two-way ANOVA, * p < 0.05, ** p < 0.01, *** p < 0.001.
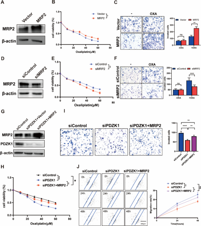
PDZK1 inhibits OXA chemosensitivity through MRP2. A MRP2 protein expression levels as shown by Western Blot (cropped images) in transient MRP2 overexpression HepG2 cells. B Cell viability of OXA treated MRP2-overexpressed and control HepG2 cells. Repeated measurement ANOVA, * p < 0.05. C Transwell invasion assay of OXA treated MRP2-overexpressed and control HepG2 cells. Unpaired t-test, ns represents p>0.05, ** p < 0.01. D MRP2 protein expression levels as shown by Western Blot (cropped images) in siMRP2 and control HepG2 cells. E Cell viability of OXA treated siMRP2 and control HepG2 cells. Repeated measurement ANOVA, **p < 0.01. F Transwell invasion assay of OXA treated siMRP2 and control HepG2 cells. Unpaired t-test, ns represents p>0.05, **** p < 0.0001. G Western Blot (cropped images) analysis of PDZK1 and MRP2 expression in co-transfection of PDZK1 small interfering RNA and MRP2 plasmid and control HepG2 cells. H Cell viability were used to detected cell function of sicontrol, siPDZK1 and siPDZK1 + MRP2. Post-hoc test with repeated measurement ANOVA., *p < 0.05, **p < 0.01, ***p < 0.001. I Transwell invasion assay were used to detected cell function of sicontrol, siPDZK1 and siPDZK1 + MRP2. Post-hoc test with one-way ANOVA, ns represents p>0.05, **** p < 0.0001. J Wound healing assay were used to detected cell function of sicontrol, siPDZK1 and siPDZK1 + MRP2. Post-hoc test with repeated measurement ANOVA, ns represents p>0.05, * p < 0.05, **p < 0.01.
The original Article has been corrected.
Author information
Authors and Affiliations
Corresponding authors
Rights and permissions
Open Access This article is licensed under a Creative Commons Attribution-NonCommercial-NoDerivatives 4.0 International License, which permits any non-commercial use, sharing, distribution and reproduction in any medium or format, as long as you give appropriate credit to the original author(s) and the source, provide a link to the Creative Commons licence, and indicate if you modified the licensed material. You do not have permission under this licence to share adapted material derived from this article or parts of it. The images or other third party material in this article are included in the article’s Creative Commons licence, unless indicated otherwise in a credit line to the material. If material is not included in the article’s Creative Commons licence and your intended use is not permitted by statutory regulation or exceeds the permitted use, you will need to obtain permission directly from the copyright holder. To view a copy of this licence, visit http://creativecommons.org/licenses/by-nc-nd/4.0/.
About this article
Cite this article
Duan, Z., Li, J., Ren, C. et al. Correction: PDZK1 inhibits MRP2-mediated oxaliplatin chemosensitivity in hepatocellular carcinoma. Sci Rep 16, 9799 (2026). https://doi.org/10.1038/s41598-026-43128-0
Published:
Version of record:
DOI: https://doi.org/10.1038/s41598-026-43128-0

