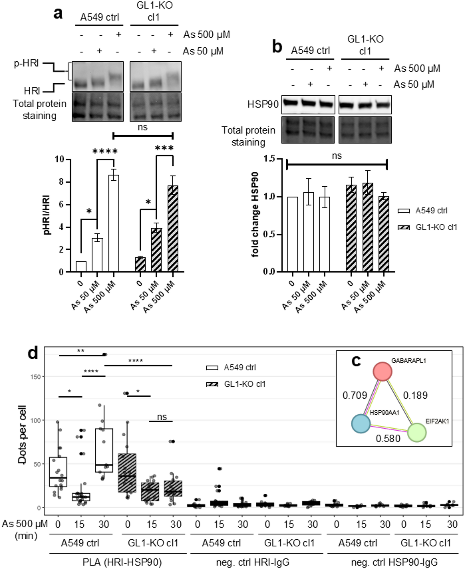
Fig. 3

GABARAPL1-KO impaired the full activation of the stress oxidative kinase HRI by preventing the HSP90-HRI interaction. (a,b) Cells treated with 50 or 500 µM arsenite for 30 min. Results are presented as the mean of four independent experiments. Test: Anova two-way followed by Bonferroni post-hoc. (a) Expression and quantification of phosphorylated HRI kinase. (b) Expression and quantification of HSP90. (c) STRING-database interaction between GL1, HSP90 and HRI/eIF2AK1. Numbers represent the interaction score, the closer the score is to 1, the more interaction is possible. pink: experimentally determined, green: text mining, black: co-expression. (d) HSP90-HRI interaction by proximity ligation labelling after 15–30 min of 500 µM arsenite in A549 control and KO-GL1 clone 1 cells. Points are the number of acquisitions counted comprising the three independent experiments. Test: Anova two-way followed by Turkey post-hoc. Original blots are presented in Supplementary Fig. 15.