Abstract
Sodium arsenite is known to activate the integrated stress response pathway, through the activation of the heme-regulated inhibitor kinase (HRI). Upon activation, HRI phosphorylates the α subunit of the translation initiation factor eIF2, resulting in cap-dependent translation arrest. As a consequence, untranslated mRNAs will be condensed into non-membranous cytoplasmic structures called stress granules, which will protect them in favor of the stress response. GABARAPL1 belongs to the ATG8 protein family involved in and out of the stress response mechanism so called autophagy. In this study, we investigated the role of the GABARAPL1 protein during the sodium arsenite stress response in A549 cells. Interestingly, in the absence of GABARAPL1, we observed a decrease in eIF2α phosphorylation, as well as a defect in stress granules formation. We therefore propose a new model in which GABARAPL1 facilitates the interaction between HSP90 and HRI, which is required for full activation of this kinase during the p-eIF2α-dependent stress response upon exposure to sodium arsenite.
Introduction
Among its other effects, sodium arsenite (hereafter referred to as arsenite, As) induces apoptosis, cell cycle arrest, inhibits cell proliferation, as well as induces stress response1. The integrated stress response (ISR) comprises four kinases that are specialized in response to different stresses: the heme-regulated inhibitor kinase (HRI), which responds to oxidative, thermal and heme deficiency stresses; the general control nonderepressible 2 kinase (GCN2), which responds to amino acid deprivation and metabolic stresses; the protein kinase R (PKR), which responds to viral infection and inflammatory cytokines; and the PKR-like endoplasmic reticulum kinase (PERK) which responds to osmotic and reticulum stresses2,3,4.
Arsenite-mediated oxidative stress leads to the activation of HRI. This kinase was first discovered in rabbit reticulocyte lysates, where it was shown to be regulated by the presence of heme. Its activity as a kinase regulating the phosphorylation of eIF2α, a key factor in translation initiation, was identified approximately twenty years later5,6,7.
The complete mechanism by which HRI is activated under arsenite stress remains unclear. Upon synthesis, HRI interacts with HSP90 and other chaperones. These interactions are transient and essential for HRI to reach its active kinase conformation8,9,10,11. The HRI kinase requires several trans autophosphorylations for its activation, ending with the phosphorylation of the Thr485 residue12. Recent studies in non-reticulocyte cells have shown that, in the presence of heme, HRI can be activated in the event of mitochondrial dysfunction via the OMA1 and DELE-1 proteins. OMA-1, a protease located on the inner membrane of the mitochondria, is capable of cleaving DELE-1, and the small C-terminal fragment can migrate and accumulate in the cytoplasm, promoting its interaction with HRI and the activation of the latter13,14. Unlike the inactive dimeric form of HRI which is stable, the activated dimeric form undergoes UBR4-mediated ubiquitination and subsequent proteasomal degradation15,16.
The activation of one of the four ISR kinases is always followed by the phosphorylation of the key translation initiation factor eIF2 on its α subunit at the Ser51 residue. Phosphorylated eIF2α then inhibits the formation of the ternary initiation complex (eIF2/tRNAiMet/GTP), thereby preventing global cap-dependent translation. Untranslated mRNAs accumulate in the cytosol and assemble into non-membranous structures known as stress granules (SGs)17. SGs are mostly composed of RNA-binding proteins, including some of the most studied ones including Ras-GTPase-activating protein SH3-domain-binding protein (G3BP1), T-cell-restricted intracellular antigen 1 (TIA-1), and TIA-1-related protein (TIAR). The formation of SGs is a consequence of cap-dependent translation inhibition, and represents a mechanism by which non-canonical translation can be programmed in response to stress in order to promote survival18,19. Their assembly is driven by RNA inclusion parameters such as the length of the coding and untranslated regions (UTRs), or their low translatability20.
The formation and disappearance of SGs are highly dynamic processes that are difficult to follow and can vary depending on the applied stress. One mechanism that can degrade SGs is macroautophagy (hereafter referred to as autophagy)21,22. It is a catabolic pathway that degrades various cellular components, such as misfolded proteins and organelles, and which involves the fusion of autophagosomes and lysosomes. The ATG8 family, involved on autophagosome formation and maturation, is divided into two subfamilies: (i) the GABARAP (gamma-aminobutyric acid receptor-associated protein) family, which contains three members: GABARAP, GABARAPL1 and GABARAPL2; and (ii) the MAP-LC3 (microtubule-associated protein light chain 3) family, commonly referred to as LC3 which comprises four members: LC3A, LC3B, LC3B2, and LC3C23.
The ATG8 protein family can also be involved in selective autophagy, which degrades specific cargos. In 2013, Buchan and colleagues first described the degradation of SGs by autophagy in yeast and mammalian cells22. RNA granules can interact with LC3, a protein belonging to the ATG8 family, to induce their selective degradation by autophagy24,25. Using the APEX (ascorbate peroxidase proximity labelling) technique, several ATG8 proteins, including GABARAPL2, GABARAPL1 and MAPLC3A, were identified in the SG proteome, highlighting their strong connectivity to SG proteins26. Furthermore, inhibiting genes related to the initiation of autophagy, such as ATG5 and ATG16, disrupted SG formation induced by arsenite or MG13227. The mechanisms underlying these results are still unknown, suggesting a complex role for autophagy in SG dynamics.
In this study, we therefore investigated the impact of the GABARAPL1 (GL1) protein on arsenite stress and on SG formation in A549 cells. Our results revealed an unexpected role for GABARAPL1, since we observed an impairment of SG formation and a decrease of eIF2α phosphorylation in its absence. We attributed this effect to an inhibition of the full activation of the HRI kinase. These results suggested that GABARAPL1 might act as an early regulator of the arsenite integrated stress response pathway.
Results
GABARAPL1 depletion impaired arsenite-mediated stress granule formation
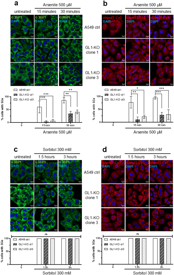
To assess the function of the GABARAPL1 protein in SG dynamics within a cell model, A549 control cells and CRISPR-Cas9 GL1-KO clones 1 and 3 were used after the confirmation of GL1 depletion (Supplementary Figure S1)28. Cells were subjected to 500 µM arsenite-mediated oxidative stress for 15 to 30 min and SG formation was analyzed using two techniques: anti-G3BP1 immunofluorescence (a well-characterized SGs marker) and an RNA-FISH probe targeting poly(A)+ mRNAs (Fig. 1a,b). As expected, unstressed control cells showed a diffuse cytoplasmic G3BP1 labelling, and a poly(A)+ mRNA staining distributed throughout the cells (Fig. 1a,b). A549 control cells incubated with arsenite showed the apparition of G3BP1 and poly(A)+ mRNA-positive SGs after 15 and 30 min of stress. Interestingly, the proportion of A549 GL1-KO clone 1 and 3 cells displaying SGs was much lower than in the A549 control cells. As a fact, after 15 min of arsenite, 50% of the control cells presented G3BP1-positive SGs, compared to 15% in the GL1-KO cells (Fig. 1a). These results were confirmed by FISH since after 15 min of arsenite stress 75% of control cells presented poly(A)+ mRNA-positive granules compared to 20% in GL1-KO cells (Fig. 1b). Taken together, these results demonstrated that GABARAPL1 was implicated in the formation of SGs during arsenite stress.
The absence of GL1 impaired SG formation during arsenite-induced stress compared to sorbitol-induced stress. Percentage of cells with SGs: (a,b) Cells treated with 500 µM arsenite for 15 to 30 min or (c,d) 300 mM sorbitol for 1.5 to 3 h. (a,c) Immunofluorescence against G3BP1 (green) or (b,d) FISH using oligo-dT probes (red). Nuclei were stained using DAPI (blue). Results are presented as the mean of three independent experiments ± SEM. Test: Anova two-way followed by Bonferroni post-hoc. Scale bar: 10 μm.
In order to determine whether the observed phenotype is stress-dependent, we used another inducer of SG formation: sorbitol-mediated hyperosmotic stress29. A549 cells were subjected to 300 mM sorbitol for 1.5 to 3 h (Fig. 1c,d). In contrast to arsenite treatment, sorbitol induced SGs formation to a similar extent in both control and GL1-KO cell lines. To go further, the implication of GL1 was studied during the recovery time of SGs. Briefly, A549 control and GL1-KO cells were incubated with sorbitol for 1.5 h, washed and fresh medium without sorbitol was added for 10 to 30 min (Supplementary Figure S2). During this period, the recovery of SGs was similar in the control and GL1-KO cell lines. Taken together, these results supported the idea that GL1 was not involved in the dynamics of SGs induced by sorbitol and that the observed phenotype was specific of arsenite stress. Overall, these results suggested that GL1 played a major role during arsenite-induced stress.
GABARAPL1 depletion abolished eIF2α phosphorylation-dependent stress response under arsenite
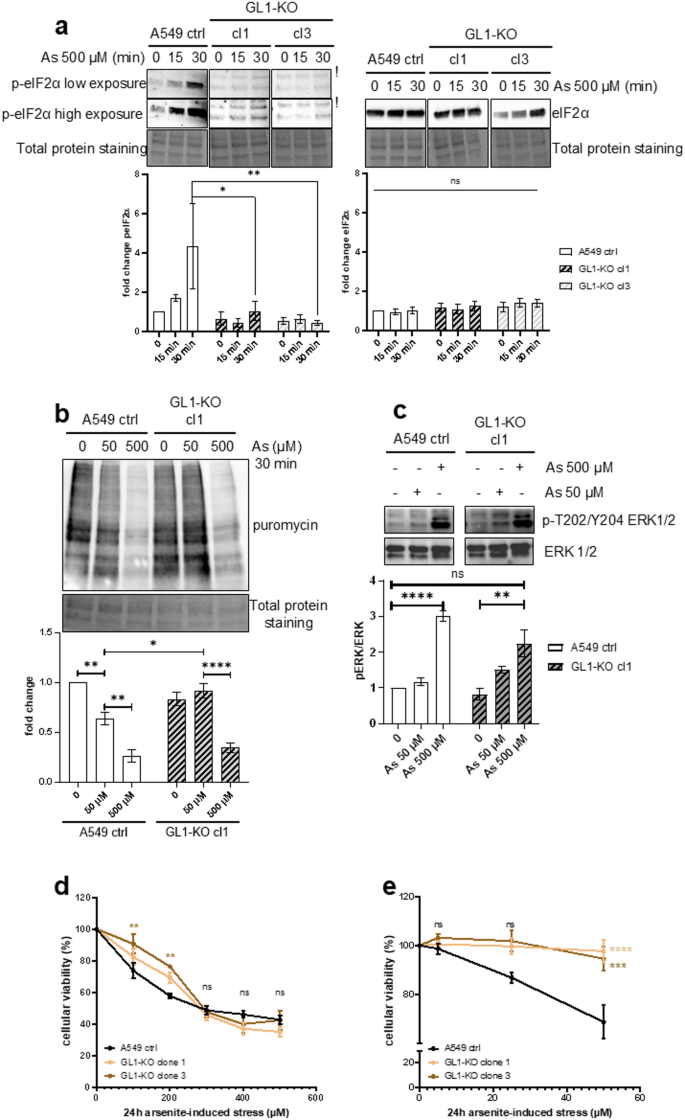
In order to better understand how GL1-KO could decrease SG formation during arsenite treatment, we studied the eIF2α phosphorylation-dependent stress response pathway. The phosphorylated form of eIF2α and the total form were monitored after incubation of A549 control and GL1-KO cells with 500 µM arsenite for 15 to 30 min (Fig. 2a). The expression of total eIF2 was not altered during arsenite-induced stress in both cell lines. However, in control cells a four-fold increase in eIF2α phosphorylation was observed, indicating that the stress response was indeed activated. On the contrary, the levels of p-eIF2α were very low in GL1-KO cells and could explain the absence of SG formation previously observed. To verify that the results were not due to a clonal effect of CRISPR-Cas9 GL1-KO, A549 wild-type (WT) cells were transfected with control or GL1 siRNA and challenged with arsenite (Supplementary Figure S3, a-b). Similar results between CRISPR and siRNA transfected cells were observed, confirming the CRISPR-Cas9 results.
GL1-KO impaired eIF2α phosphorylation-dependent stress response leading to decreased SG formation during arsenite-induced stress. (a) Monitoring eIF2α phosphorylation levels and total eIF2α during 500 µM arsenite-mediated stress over 15 to 30 min. Results are presented as the mean of three independent experiments ± SEM. Test: Anova two-way followed by Bonferroni post-hoc.!: non-specific bands (b) Quantification of global cap-dependent translation in A549 control and GL1-KO cells after 30 min incubation with 50 or 500 µM arsenite using SUNSET technique. Results are presented as the mean of three independent experiments ± SEM. Test: Anova two-way followed by Bonferroni post-hoc (c) Capacity of cells to uptake arsenite after treatment with 50 or 500 µM arsenite for 30 min. Results are presented as the mean of four independent experiments. (d,e) MTT assay of A549 control and KO-GL1 cl1/cl3 after 24 h incubation with various concentrations of arsenite (d) up to 500 µM or (e) up to 50 µM. Results are presented as the mean of three independent experiments ± SEM. Test: Anova two-way followed by Bonferroni post-hoc. Original blots are presented in Supplementary Fig. 14.
The low level of p-eIF2α prompted us to investigate global translation in these cells since it is linked to the cap-dependent translation arrest. To achieve this, we used the SUnSET technique on treated A549 control and GL1-KO clone 1 cells with 50 or 500 µM arsenite for 30 minutes (Fig. 2b). These concentrations are considered mild and acute stresses, respectively30. Puromycin mimics the 3’ end of a tRNA and causes early termination of mRNA translation. The amount of puromycin-labelled peptides detected by western blot therefore correlated with the translation levels. In control cells, increasing the arsenite concentration led to a strong decrease in global translation. Interestingly, translation was inhibited to a lesser extent in GL1-KO cells than in control cells at 50 µM arsenite. At 500 µM, a decrease in global translation was observed in both cell lines but did not seem to be linked to p-eIF2α (Fig. 2, a). We also studied p-eIF2α and the global translation arrest during sorbitol-mediated stress (Supplementary Figure S4). The p-eIF2α inhibition and global translation arrest were similar in both cell lines, demonstrating the dispensability of GL1 in the response to sorbitol stress. In order to investigate why global translation was arrested in GL1-KO cells at the concentration of 500 µM arsenite, we examined 4EBP1 phosphorylation, a key factor in mTORC1-dependent regulation of translation. When mTORC1 is inhibited, 4EBP1 binds to eIF4E, thereby blocking cap-dependent translation31. Cells were exposed to 50 or 500 µM arsenite, as well as sorbitol and H2O2, known to inhibit mTORC1 pathway and levels of p-4EBP1 were quantified32(Supplementary Figure S5). p-4EBP1 was observed in cells treated with sorbitol and H2O2 but not in cells treated with arsenite. This result demonstrated that translation arrest at 500 µM was independent of mTORC1 signaling. We therefore hypothesized that the stress intensity, likely too strong, might have activated other pathways leading to global translation arrest. As a conclusion, the canonical ISR pathway did not appear to function normally in GL1-KO cells, which might explain the weaker translation decrease, reduced eIF2α phosphorylation, and lack of SG formation under these conditions.
We then wondered whether arsenite could properly enter GL1-KO cells. To answer this question, we checked for one of the known activated and phosphorylated target of arsenite: MAPK ERK1/2 (Fig. 2c)33. We also treated cells with sorbitol and H₂O₂ as positive controls of ERK1/2 phosphorylation and observed their activation (Supplementary Figure S6)34,35. Interestingly, ERK1/2, was found to be similarly phosphorylated in both cell lines in a concentration-dependent manner during arsenite treatment, suggesting that arsenite was able to efficiently enter GL1-KO cells. This result reflected the fact that other arsenite-activated kinases are not disrupted in GL1-KO cells and that the problem is more likely related to the ISR. To conclude, GL1-KO cells treated with arsenite were unable to form SGs, exhibited a decrease of eIF2α phosphorylation and a less pronounced global translation arrest. Given the absence of stress markers in KO cells, we hypothesized that GL1 depletion may confer arsenite resistance.
To assess this arsenite resistance, cellular viability of A549 cell models was studied using MTT assay (Fig. 2d,e). At first, cells were incubated with various concentrations of arsenite ranging from 100 to 500 µM for 24 h (Fig. 2d). Up to 200 µM, control cell line viability was decreased compared to GL1-KO clone 3 cells, indicating a greater resistance of GL1-KO cells to arsenite. We focused our next experiments on very low arsenite concentrations up to 50 µM for 24 h (Fig. 2e). At the 50 µM concentration, GL1-KO clone 1 and clone 3 cells displayed no viability changes compared to the control cell line. As a comparison, and consistently with our previous results, the viability of A549 cells following sorbitol incubation was decreased similarly between cell lines (Supplementary Figure S7). These results suggested that GL1-KO cells can absorb arsenite and might reduce their metabolic activity, making them more resistant than control cells.
GABARAPL1 depletion prevented the full activation of the oxidative-stress kinase HRI in response to arsenite treatment
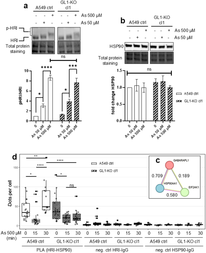
eIF2α phosphorylation is part of the ISR governed by the HRI/eIF2AK1 kinase during arsenite stress36,37. Our next studies focused on the phosphorylation state of the HRI kinase. To achieve this, A549 control and GL1-KO clone 1 cells were incubated with 50 or 500 µM arsenite for 30 min (Fig. 3, a). Upward shifts were largely observed in cells treated with 500 µM arsenite compared to 50 µM, representing autophosphorylated forms of HRI and indicating that it had initiated its activation. The same HRI profile was observed when A549 WT cells transfected with control or GL1 siRNA were treated with arsenite (Supplementary Figure S3, c). These results suggested that the eIF2α phosphorylation defect in GL1-KO cells could be linked to a blockade of the full activation of HRI.
GABARAPL1-KO impaired the full activation of the stress oxidative kinase HRI by preventing the HSP90-HRI interaction. (a,b) Cells treated with 50 or 500 µM arsenite for 30 min. Results are presented as the mean of four independent experiments. Test: Anova two-way followed by Bonferroni post-hoc. (a) Expression and quantification of phosphorylated HRI kinase. (b) Expression and quantification of HSP90. (c) STRING-database interaction between GL1, HSP90 and HRI/eIF2AK1. Numbers represent the interaction score, the closer the score is to 1, the more interaction is possible. pink: experimentally determined, green: text mining, black: co-expression. (d) HSP90-HRI interaction by proximity ligation labelling after 15–30 min of 500 µM arsenite in A549 control and KO-GL1 clone 1 cells. Points are the number of acquisitions counted comprising the three independent experiments. Test: Anova two-way followed by Turkey post-hoc. Original blots are presented in Supplementary Fig. 15.
Previous literature described HRI in untreated cells as a protein which needs to interact with chaperone HSP90 throughout the activation steps of HRI until reaches its full active state9,11. Interestingly, it has been previously published that HSP90 and GL1 also interact in the cells38. We then analyzed the levels of HSP90 and observed that it was expressed at a similar extent in both control and GL1-KO cells in every condition without any variation, meaning that GL1 depletion did not have any effect on its expression (Fig. 3b).
Moreover, we used the STRING-database to determine the possibility of an interaction between these three proteins (Fig. 3c)39. It appeared that the interaction between HRI and GL1 could be the least accurate and might have never been experimentally proved (interaction score of 0.189 close to 0), compared to GL1-HSP90 and HRI-HSP90 interactions the two other interactions (interaction score of 0.709 and 0.580, respectively, and close to 1). To determine whether the interaction between HRI and HSP90 could be modified within 15 to 30 min of exposure to 500 µM arsenite in the A549 GL1-KO cell models, we used the PLA technique (Fig. 3d and Supplementary Figure S8). Irrelevant IgG combined with one of the target proteins were used as negative controls and were validated. In both unstressed cell lines, an interaction between HSP90 and HRI was observed and was lost at the initiation of the stress. After 30 min of stress, the interaction between HSP90 and HRI was renewed in control cells compared to GL1-KO cells. Our results suggested that the interaction between HSP90 and HRI did not imply GABARAPL1 in contrast to stress conditions. To confirm that these observations were specifically linked to the ISR, we repeated the PLA experiments using a lower arsenite concentration (50 µM). Although the signals were less intense, we confirmed that the absence of GL1 prevented the HSP90-HRI interaction (Supplementary Figure S9). Collectively, these results suggest that GABARAPL1 acts as a scaffold or cofactor for HSP90, facilitating its association with HRI kinase during arsenite stress.
Discussion
The aim of our study was to determine the role of the GABARAPL1 protein during the sodium arsenite stress response and SG formation. We propose a new model in which GL1 plays a key role during arsenite stress by directly influencing activation of the HRI kinase (Fig. 4). HRI is a dimeric kinase that dynamically interacts with molecular chaperones such as HSP90 and HSP7037. In the presence of arsenite, it can undergo autophosphorylation via intermolecular trans-autophosphorylations12. In our model, a similar HRI phosphorylation pattern was observed in both control and GL1-KO cell lines, suggesting that initial HRI activation steps are preserved. However, during stress HRI kinase requires a de novo interaction with HSP90 to efficiently trigger the integrated stress response. Our PLA results suggest that GL1 acts as a cofactor facilitating this interaction (Fig. 3)9,11,36. Full activation of HRI requires multiple phosphorylation events, concluding with the phosphorylation of the Thr485 residue, which has been described as critical for its kinase activity12. Our data suggests that, in the absence of GL1, HRI fails to reach its fully active kinase state, thereby preventing the phosphorylation of its substrate eIF2α (Fig. 2). This indicates that GL1 might be necessary for the full functional activation of the HRI kinase. Analysis of Thr485 phosphorylation in control and GL1-KO cells under arsenite stress would therefore be of particular interest to further refine this model. Previous studies have shown that HSP90-associated cofactors regulate HRI stability and activation, such as cdc37 during heme deficiency or PP5 in an HSP90-depandent-manner, supporting the idea that GL1 represents additional regulatory component of this pathway40,41.
GABARAPL1 is a cofactor of HSP90 necessary for the activation of the HRI kinase during arsenite-mediated stress. In the absence of stress, HRI kinase is inactive and chaperoned by HSP90. Upon arsenite entry into cells, HRI undergoes trans-autophosphorylation, thereby becoming catalytically active. Under stress conditions, GABARAPL1 acts as a cofactor of HSP90, facilitating its interaction with HRI and promoting full kinase activation. Activated HRI phosphorylates eIF2α, leading to inhibition of cap-dependent mRNA translation and consequent SG formation.
GL1 appears to be specifically involved in the ISR during arsenite stress as ERK1/2 phosphorylation, a known arsenite-responsive signaling pathway, was unaffected in GL1-KO cells. Because of incomplete HRI activation, p-eIF2α was impaired, resulting in defective ISR signaling. These observations were confirmed in both CRISPR-Cas9 GL1-KO and siRNA-based models, strengthening the robustness of the phenotype. Due to ISR impairment, the number of cells presenting SGs was reduced, as confirmed by complementary approaches. GL1 does not appear to be involved in the recruitment of G3BP1 to SG but rather acts upstream by regulating ISR activation required for SG assembly. Variations in the percentage of SG-positive cells over time likely reflect the highly dynamic nature of SGs42.
To further assess whether this regulatory function was shared by other autophagy-related proteins, we examined the role of another ATG8 family member, LC3-B (Supplementary Figure S10). A549 WT cells transfected with LC3-B siRNA and treated with 500 µM arsenite exhibited an intermediate phenotype between WT and GL1-KO cells. In these cells, HRI was phosphorylated, eIF2α phosphorylation was reduced, and SG formation was partially impaired. This suggests that LC3-B may contribute to HRI activation, supporting the notion of functional redundancy among ATG8 family members. It remains unclear whether LC3-B can interact with HSP90. This was not the first time that ATG8 proteins have been described to regulate kinase activity. In response to starvation, GABARAPs (GABARAP and GABARAPL1) and LC3s (B and C only) have been shown to play opposite roles on the ULK1 complex kinase by interacting with its components and regulating autophagy43. Based on these considerations, other proteins of the GABARAP subfamily (GABARAP and GABARAPL2) could also be involved in the stress response, as our modeling analyses indicate that these two proteins are able to interact with HSP90 (not shown). However, KO experiments would be necessary to determine their implication in the ISR.
Although GL1 belong to the ATG8 family, its absence in A549 GL1-KO cells does not alter basal autophagic flux and is not compensated by other ATG8 members28. Since LC3-B knock down and GL1-KO cells presented similar phenotypes during arsenite stress response, we wondered whether the autophagy mechanism would be induced in A549 control and GL1-KO cells when treated with 500 µM arsenite for 30 min (Supplementary Fig. 11). The lipidated form of LC3B-II was quantified after incubation with NH4Cl to inhibit autophagosome fusion with lysosome and therefore prevent LC3-B degradation. Arsenite treatment, at the chosen duration and concentration, did not particularly activate autophagy in both control and GL1-KO cells. This observation can be explained by the lack of decrease of p-4EBP1 resulting from mTORC1 activation (Supplementary Figure S5). However, the literature on the activation of the autophagy mechanism by arsenite is often contradictory and highly dependent on the type of cell, the time and the concentration of stress used.
Finally, other stress conditions failed to reproduce the GL1-dependent phenotype observed during arsenite treatment (Supplementary Figure S12). Oxidative stress induced by H2O2 or osmotic stress induced by sorbitol led to normal eIF2α phosphorylation and SG formation in GL1-KO cells. These findings suggest that GL1 acts as a stress-specific regulator required for the cellular response to arsenite. It is complicated to compare these arsenite and H2O2 stresses because introducing a reactive oxygen species (ROS) into the cells is a different process from using arsenite. It seems, by our quantification of ROS, that the two stresses result in different ROS concentrations (Supplementary Figure S13). We assume that during arsenite stress, ROS production might not explain the effect on the ISR and on HRI activation. In our model, the increase of p-eIF2α after H2O2 treatment was not linked to an increase of HRI phosphorylation (Supplementary Figure S12, d). Differences in ROS levels and the activation of alternative ISR kinases such as GCN2 or PERK may explain the preserved ISR under these conditions44. In certain types of stress that induce lysosomal damage, Ca2+ release activates PKR kinase, leading to eIF2α phosphorylation and SG formation. GABARAP subfamily proteins are also recruited to damaged lysosomes, where they recruited SG proteins such as G3BP1 to promote lysosomal repair at the expense of SG assembly. However, although Ca2+ signaling may contribute to the stress response in this context, it is unlikely to be involved in SG formation in our cellular model, since arsenite does not induce lysosomal damage45,46.
Overall, our results support the idea that GL1 is implicated in the arsenite-induced ISR and can be considered as a new cofactor of HSP90 necessary for the full activation of HRI during arsenite stress. Further studies will nevertheless be required to elucidate the complex mechanism underlying the complete activation of the HRI oxidative stress kinase in response of arsenite and the involvement of GABARAPL1 during its activation.
Materials and methods
Reagents and antibodies
Arsenite (As, 1062771000), sorbitol (S3889), hydrogen peroxide (H2O2, H1009) and ammonium chloride (NH4Cl, A0171) were purchased from Sigma-Aldrich. Bortezomib (sc-217785) was purchased from Santa Cruz Biotechnology.
The following antibodies were used for western blot experiments: polyclonal anti-eIF2α (Cell Signaling, #9722, 1:1000), monoclonal anti-phospho-eIF2α (Ser51) (Cell Signaling, #3398, 1:1000), monoclonal anti-puromycin clone 12D10 (Sigma-Aldrich, MABE343, 1:1000), polyclonal anti-LC3B (Cell Signaling, #2775, 1:1000), monoclonal anti-GABARAPL1 (Cell Signaling, #26632), polyclonal anti-HRI (Proteintech, 20499-1-AP), polyclonal anti-4EBP (Cell Signaling, #9644), monoclonal anti-HSP90 (Cell Signaling, #4877), polyclonal anti-ERK1/2 (Cell Signaling #9102), monoclonal anti-phospho-ERK1/2 (Cell Signaling #9106), polyclonal anti-rabbit coupled HRP (Abliance, BI2407, 1:10000), polyclonal anti-mouse coupled HRP (Abliance, BI2413C, 1:10000).
The following antibodies were used for confocal experiments: monoclonal anti-G3BP1 (Santa Cruz Biotechnology, sc-365338, 1:100), monoclonal anti-HSP90 (Abcam, ab13492), polyclonal anti-HRI (Proteintech, 20499-1-AP), Alexa Fluor 488 goat anti-mouse (Invitrogen, A21422, 1:1000).
Cell cultures, treatments, and transfection
The following cell lines were previously obtained in our laboratory (UMR RIGHT 1098): lung cancer cells A549 wild type (WT) (ATCC, CCL-185), A549 CRISPR-Cas9 GABARAPL1-KO clones 1 and 3 (GL1-KO cl1 and cl3) and A549 control (ctrl)28. Cells were cultured in Dulbecco’s minimum essential medium (DMEM) (L006-500, Dutscher) supplemented with 100 µg/mL penicillin/streptomycin (Dutscher, P06-07100) and 10% fetal bovine serum (FBS) (Grosseron, Serum Cell Sera South Africa origin lot S00SY) in a 5% CO2 incubator at 37 °C. Mycoplasma contamination was verified by PCR (GGCGAATGGGTGAGTAACACG/CGGATAACGCTTGCGACCTATG). In the event of contamination, the cells were treated with Plasmocure™ (InvivoGen, ant-pc) according to the supplier’s recommendations. Loss of GABARAPL1 expression in the cells was routinely verified. The cells were incubated for 2 h with 20 mM NH4Cl to inhibit autophagic flux or with 50 nM bortezomib for 6 h. For the SUrface SEnsing of Translation (SUnSET) technique47, puromycin was used at a concentration of 10 µM for 5 min at the end of the incubation period. The time and concentration of each treatment for every experiment are referenced in the Results section.
For transient transfection, 40 pmol of GABARAPL1 siRNA (GAG-GAC-GCC-UUA-UUC-UUC-UUU-GUC) and LC3B siRNA (Dharmacon, ON-TARGETplus Human MAP1LC3B (81631) siRNA-SMARTpool) were used; Lipofectamine 2000 (ThermoFisher, 11668019) was employed as the transfection agent, according to the manufacturer’s protocol.
Immunofluorescence, fluorescent in situ hybridization (FISH), proximity ligation assay (PLA) and confocal microscopy
The cells were seeded onto coverslips in 24-well plates at a density of 75,000 cells per well. The next day, they were treated with different reagents at various times as referenced in the Results section.
For immunofluorescence, cells were washed with cold PBS 1X, fixed with 4% paraformaldehyde (Euromedex, EM-15714-S) in cold PBS 1X for 15 min at room temperature, and permeabilized using PBS 1 × 0.2% Triton X-100. The coverslips were then saturated with 1% BSA (Euromedex, 04–100-812-C) in PBS 1 × 0.1% Tween20 (PBST) for 1 h at 37 °C. The primary antibody was diluted in PBST and incubated overnight at 4 °C. The cells were then washed with PBST before being incubated for 1 h incubation at 37 °C with a fluorescent secondary antibody. The nuclei were stained with DAPI (1:6000, Euromedex, 1050-A), after which the cells were mounted using Fluoromount Aqueous Mounting Medium (F4680, Sigma-Aldrich).
FISH was performed using the manufacturer’s protocol: https://biosearch-cdn.azureedge.net/assetsv6/bti_stellaris_protocol_adherent_cell.pdf. Oligo d(T)30-Cy3 was purchased from Eurogentec.
For the proximity ligation assay (PLA), the cells were washed and fixed/permeabilized as before. The PLA staining was performed using the Duolink In Situ Detection Reagents Red kit (Sigma, DUO92008), following the manufacturer’s instructions. Nuclei were stained using DAPI and mounted as previously described. Negative controls tests were composed of each antibody against HSP90 or HRI incubated with an irrelevant IgG from the other species (rabbit IgG, Diagenode, C15410206 and mouse IgG, Diagenode, C15400001).
All the images were acquired using a Zeiss LSM 800 Airyscan confocal microscope (63× objective) and Zeiss software at the DImaCell platform. For FISH and immunofluorescence, analyses were performed using ImageJ version 1.54d software and approximately 30–75 cells per coverslip were counted per experiment. For the FISH analysis, nuclear granules were not counted. For PLA analysis, nucleic and cytoplasmic red puncta were counted using CellProfiler version 4.2.6 (www.cellprofiler.org) and graphic were generated using a custom Rstudio script.
Western blotting
Cells were seeded in 6-well plates at a density of 600,000 cells per well. They were cultured in DMEM supplemented with 1% FBS for the study of phosphorylation only. The next day, the cells were treated at various time points as referenced in the Results section.
The cells were scraped, harvested and lysed in a lysis buffer (Tris-HCl 50 mM pH8, NaCl 150 mM, 0.1% SDS, 1% Triton, 0.5% DOCA) supplemented with protease inhibitors (Euromedex, SE-B14002) and phosphatase inhibitors (Thermoscientific, 78420) for 30 min on ice and then sonicated for 20 s. Total protein extracts were quantified using the Bradford method48. Proteins (20–30 µg) were separated on TGX acrylamide gels (Bio-Rad, 161018) using a Protean 3 system (Bio-Rad). These were then transferred onto TransBlot Turbo PVDF membranes (Bio-Rad, 1620177) using the TransBlot Turbo Transfer System (Bio-Rad) according to the manufacturer’s recommendations. The membranes were blocked with 5% BSA in Tris-buffered saline containing 0.1% Twen-20 (TBS-T) for 1 h at room temperature, after which they were incubated with the primary antibodies at the previously described dilutions overnight at 4 °C. The membranes were washed three times for 5 min with TBS-T and incubated with secondary anti-goat, anti-mouse or anti-rabbit HRP-coupled antibodies for 1 h. Next, they were washed three times for 10 min with TBS-T and incubated with the Clarity Western ECL substrate (Bio-Rad, #1705061). Chemiluminescence was monitored using Bio-Rad ChemiDoc MP. Protein levels were quantified using the Image Lab version 6.1 software and normalization was performed using the Stain-Free technology (Bio-Rad).
MTT assays
The cells were seeded in 96-well plates at a density of 20,000 cells per well. The cells were treated at different times and concentrations before being incubated with 0.5 mg/mL solution of MTT (3-(4,5-dimethylthiazol-2-yl)−2,5-diphenyltetrazolium bromide) (Euromedex, 4022) diluted in Hank’s solution. After incubating 2 h at 37 °C and 5% CO2, the plates were centrifuged for 3 min at 900 g, after which the formazan crystals were dissolved in dimethyl sulfoxide (DMSO, Euromedex, UD8050-05-B). Absorbance was measured at 492 nm using a microplate reader (Allensheng, AMR-100).
Reactive oxygen species quantification
The cells were seeded in 96-well plates at a density of 25,000 cells per well. The following day, the ROS detection assay kit (Canvax, CA093) was used to quantify ROS during different treatments according to the manufacturer’s protocol. Fluorescence was quantified using a microplate reader (HTX, SYNERGY) and the Gen3.10 software from the EPIGENExp plateform. The mean RFU of four replicates per condition was quantified at five different points for each well.
Statistics
Statistical tests used for every experiment have been reported in each figure. GraphPad Prism 8.3.0 software was used for all tests. ns: not significant; *p < 0.05; **p < 0.01; ***p < 0.001, ****p < 0.0001.
Data availability
The datasets generated during and/or analyzed during the current study are available from the corresponding author on reasonable request.
References
Yancy, S. L., Shelden, E. A., Gilmont, R. R. & Welsh, M. J. Sodium arsenite exposure alters cell migration, focal adhesion localization and decreases tyrosine phosphorylation of focal adhesion kinase in H9C2 myoblasts.. Toxicol. Sci. 84, 278–286 (2005).
Pakos-Zebrucka, K. et al. The integrated stress response.. EMBO Rep. 17, 1374–1395 (2016).
Donnelly, N., Gorman, A. M., Gupta, S. & Samali, A. The eIF2α kinases: Their structures and functions. Cell. Mol. Life Sci. 70, 3493–3511 (2013).
Proud, C. G. eIF2 and the control of cell physiology.. Semin. Cell Dev. Biol. 16, 3–12 (2005).
Kruh, J. & Borsook, H. Hemoglobin synthesis in rabbit reticulocytes in vitro. J. Biol. Chem. 220, 905–915 (1956).
Ranu, R. S. & London, I. M. Regulation of protein synthesis in rabbit reticulocyte lysates: Purification and initial characterization of the cyclic 3’:5’-AMP independent protein kinase of the heme-regulated translational inhibitor.. Proc. Natl. Acad. Sci. U. S. A. 73, 4349–4353 (1976).
Fagard, R. & London, I. M. Relationship between phosphorylation and activity of heme-regulated eukaryotic initiation factor 2 alpha kinase. Proc. Natl. Acad. Sci. U. S. A. 78, 866–870 (1981).
Matts, R. L. & Hurst, R. Evidence for the association of the heme-regulated eIF-2 alpha kinase with the 90-kDa heat shock protein in rabbit reticulocyte lysate in situ.. J. Biol. Chem. 264, 15542–15547 (1989).
Uma, S., Hartson, S. D., Chen, J. J. & Matts, R. L. Hsp90 is obligatory for the heme-regulated eIF-2α kinase to acquire and maintain an activable conformation. J. Biol. Chem. 272, 11648–11656 (1997).
Uma, S., Thulasiraman, V. & Matts, R. L. Dual role for Hsc70 in the biogenesis and regulation of the heme-regulated kinase of the α subunit of eukaryotic translation initiation factor 2. Mol. Cell. Biol. 19, 5861–5871 (1999).
Berwal, S. K. et al. Activation of HRI is mediated by Hsp90 during stress through modulation of the HRI-Hsp90 complex. Int. J. Biol. Macromol. 118, 1604–1613 (2018).
Rafie-Kolpin, M., Han, A. P. & Chen, J. J. Autophosphorylation of threonine 485 in the activation loop is essential for attaining eIF2α kinase activity of HRI. Biochemistry 42, 6536–6544 (2003).
Fessler, E. et al. A pathway coordinated by DELE1 relays mitochondrial stress to the cytosol. Nature 579, 433–437 (2020).
Guo, X. et al. Mitochondrial stress is relayed to the cytosol by an OMA1-DELE1-HRI pathway. Nature 579, 427–432 (2020).
Cervia, L. D. et al. A ubiquitination cascade regulating the integrated stress response and survival in carcinomas. Cancer Discov. 13, 766–795 (2023).
Haakonsen, D. L. et al. Stress response silencing by an E3 ligase mutated in neurodegeneration. Nature 626, 874–880 (2024).
Anderson, P. & Kedersha, N. Visibly stressed: The role of eIF2, TIA-1, and stress granules in protein translation. Cell Stress Chaperones 7, 213–221 (2002).
Aulas, A. et al. G3BP1 promotes stress-induced RNA granule interactions to preserve polyadenylated mRNA. J. Cell Biol. 209, 73–84 (2015).
Del Gatto-Konczak, F. et al. The RNA-binding protein TIA-1 is a novel mammalian splicing regulator acting through intron sequences adjacent to a 5′ splice site. Mol. Cell. Biol. 20, 6287–6299 (2000).
Khong, A. et al. The stress granule transcriptome reveals principles of mRNA accumulation in stress granules. Mol. Cell 68, 808-820.e5 (2017).
Ryan, L. & Rubinsztein, D. C. The autophagy of stress granules. FEBS Lett. 598, 59–72 (2024).
Buchan, J. R., Kolaitis, R.-M., Taylor, J. P. & Parker, R. Eukaryotic stress granules are cleared by autophagy and Cdc48/VCP function. Cell 153, 1461–1474 (2013).
Jacquet, M., Guittaut, M., Fraichard, A. & Despouy, G. The functions of Atg8-family proteins in autophagy and cancer: Linked or unrelated? Autophagy 17, 599–611 (2020).
Buchan, J. R. & Parker, R. Eukaryotic stress granules: The ins and outs of translation. Mol. Cell 36, 932–941 (2009).
Chitiprolu, M. et al. A complex of C9ORF72 and p62 uses arginine methylation to eliminate stress granules by autophagy. Nat. Commun. 9, 2794 (2018).
Markmiller, S. et al. Context-dependent and disease-specific diversity in protein interactions within stress granules. Cell 172, 590–604e13 (2018).
Seguin, S. J. et al. Inhibition of autophagy, lysosome and VCP function impairs stress granule assembly. Cell Death Differ. 21, 1838–1851 (2014).
Jacquet, M. et al. GABARAPL1 inhibits EMT signaling through SMAD-tageted negative feedback. Biology 10, 956 (2021).
Tolay, N. & Buchberger, A. Comparative profiling of stress granule clearance reveals differential contributions of the ubiquitin system. Life Sci. Alliance 4, e202000927 (2021).
Sfakianos, A. P. et al. The mTOR-S6 kinase pathway promotes stress granule assembly. Cell Death Differ. 25, 1766–1780 (2018).
Yang, M., Lu, Y., Piao, W. & Jin, H. The translational regulation in mTOR pathway. Biomolecules 12, 802 (2022).
Emara, M. M. et al. Hydrogen peroxide induces stress granule formation independent of eIF2α phosphorylation. Biochem. Biophys. Res. Commun. 423, 763–769 (2012).
Juan, W. et al. Arsenic compounds activate MAPK and inhibit Akt pathways to induce apoptosis in MA-10 mouse Leydig tumor cells. Cancer Medicine 12, 3260–3275 (2022).
Godisela, K. K. et al. Role of sorbitol-mediated cellular stress response in obesity-associated retinal degeneration. Archives of Biochemistry and Biophysics 679, 108207 (2020).
Mehdi, M. Z., Pandey, N. R., Pandey, S. K. & Srivastava, A. K. H2O2-induced phosphorylation of ERK1/2 and PKB requires tyrosine kinase activity of Insulin Receptor and c-Src. Antioxidants & Redox Signaling 7, 1014–1020 (2005).
Chen, J.-J. HRI protein kinase in cytoplasmic heme sensing and mitochondrial stress response: Relevance to hematological and mitochondrial diseases. J Biol Chem 301, 108494 (2025).
Lu, L., Han, A.-P. & Chen, J.-J. Translation initiation control by heme-regulated eukaryotic initiation factor 2α kinase in erythroid cells under cytoplasmic stresses. Mol Cell Biol 21, 7971–7980 (2001).
Seguin-Py, S. et al. Identification of HSP90 as a new GABARAPL1 (GEC1)-interacting protein. Biochimie 94, 748–758 (2012).
Szklarczyk, D. et al. The STRING database in 2023: Protein–protein association networks and functional enrichment analyses for any sequenced genome of interest. Nucleic Acids Res 51, D638–D646 (2022).
Hartson, S. D. et al. p50cdc37 is a nonexclusive Hsp90 cohort which participates intimately in Hsp90-mediated folding of immature kinase molecules. Biochemistry 39, 7631–7644 (2000).
Shao, J., Hartson, S. D. & Matts, R. L. Evidence that protein phosphatase 5 functions to negatively modulate the maturation of the Hsp90-dependent heme-regulated eIF2α kinase. Biochemistry 41, 6770–6779 (2002).
Marcelo, A., Koppenol, R., de Almeida, L. P., Matos, C. A. & Nóbrega, C. Stress granules, RNA-binding proteins and polyglutamine diseases: Too much aggregation?. Cell Death Dis. 12, 1–17 (2021).
Grunwald, D. S., Otto, N. M., Park, J.-M., Song, D. & Kim, D.-H. GABARAPs and LC3s have opposite roles in regulating ULK1 for autophagy induction. Autophagy 16, 600–614 (2019).
Lennicke, C. & Cochemé, H. M. Redox metabolism: ROS as specific molecular regulators of cell signaling and function. Mol. Cell. 81, 3691–3707 (2021).
Jia, J. et al. Stress granules and mTOR are regulated by membrane atg8ylation during lysosomal damage. J. Cell Biol. 221, e202207091 (2022).
Duran, J. et al. Calcium signaling from damaged lysosomes induces cytoprotective stress granules. EMBO J. 43, 6410–6443 (2024).
Piecyk, M., Fauvre, J., Duret, C., Chaveroux, C. & Ferraro-Peyret, C. SUrface SEnsing of Translation (SUnSET), a method based on Western blot assessing protein synthesis rates in vitro. Bio-protocol 14, e4933 (2024).
Bradford, M. M. A rapid and sensitive method for the quantitation of microgram quantities of protein utilizing the principle of protein-dye binding. Anal. Biochem. 72, 248–254 (1976).
Acknowledgements
We thank Marion Tissot from the DimaCell platform for her technical support during confocal experiments and the EPIGENExp plateform for their technical support during ROS quantifications. We thank Oscar Antoine for making MTT experiments of Figure 3. We thank Mia Triot-Sassolat for its assistance in producing the 50 µM PLAs.
Funding
Sarah Campenet was supported by a fellowship from the “Région Bourgogne Franche-Comté (2022Y-23577).” This work also received support from a “Chrysalide” call for proposals fellowship from the University of Marie and Louis Pasteur, as well as from the “Ligue contre le Cancer” (OPE-2025-0835).
Author information
Authors and Affiliations
Contributions
GD and AB proposed, developed, supervised the project and revised the manuscript. SC performed experiments as well as data analysis and wrote/revised the manuscript. ML performed and analyzed most of all transfected experiments from Supplementary Figs.3 and 9 excepted immunofluorescences. VP helped perform experiments. JD analyzed data from Fig. 3 d creating custom Cellprofiler and R scripts and revised the latest version of the manuscript. PP, RDM and MG revised the latest version of the manuscript. All authors read and approved the submitted version.
Corresponding author
Ethics declarations
Competing interests
The authors declare no competing interests.
Additional information
Publisher’s note
Springer Nature remains neutral with regard to jurisdictional claims in published maps and institutional affiliations.
Supplementary Information
Below is the link to the electronic supplementary material.
Rights and permissions
Open Access This article is licensed under a Creative Commons Attribution-NonCommercial-NoDerivatives 4.0 International License, which permits any non-commercial use, sharing, distribution and reproduction in any medium or format, as long as you give appropriate credit to the original author(s) and the source, provide a link to the Creative Commons licence, and indicate if you modified the licensed material. You do not have permission under this licence to share adapted material derived from this article or parts of it. The images or other third party material in this article are included in the article’s Creative Commons licence, unless indicated otherwise in a credit line to the material. If material is not included in the article’s Creative Commons licence and your intended use is not permitted by statutory regulation or exceeds the permitted use, you will need to obtain permission directly from the copyright holder. To view a copy of this licence, visit http://creativecommons.org/licenses/by-nc-nd/4.0/.
About this article
Cite this article
Campenet, S., Lamarre, M., Durand, J. et al. GABARAPL1 is important for the activation of HRI during eIF2α phosphorylation-dependent stress response to sodium arsenite. Sci Rep 16, 10818 (2026). https://doi.org/10.1038/s41598-026-44621-2
Received:
Accepted:
Published:
Version of record:
DOI: https://doi.org/10.1038/s41598-026-44621-2



