Abstract
Offshore infrastructure operates in harsh environments where timely monitoring, maintenance planning, and safety management are essential for operational reliability. This study evaluates how Internet of Things (IoT) enabled monitoring systems influence offshore infrastructure management performance. A questionnaire survey of offshore professionals was analyzed to examine the relationships between IoT implementation and operational outcomes including real-time monitoring capability, predictive maintenance practices, safety compliance, and structural resilience. The results indicate that IoT implementation significantly improves monitoring visibility, supports data-driven maintenance decisions, and enhances safety compliance processes. Improvements in resilience are primarily associated with early fault detection and proactive maintenance planning rather than direct structural diagnostics. The findings demonstrate that integrated digital monitoring environments strengthen operational awareness and reduce the likelihood of unexpected failures in offshore operations. The study contributes by empirically modeling IoT as an operational management capability linking monitoring information to maintenance and safety performance within offshore infrastructure systems.
Introduction
Offshore structures play a critical role in global energy production and marine infrastructure development, operating under highly complex and uncertain environmental conditions1. These structures are continuously exposed to dynamic loading, corrosion, fatigue, and extreme weather events, all of which significantly affect their structural integrity and operational reliability2. Traditional inspection-based maintenance strategies, which rely on periodic manual assessments, are increasingly inadequate in addressing the real-time monitoring and decision-making requirements of modern offshore systems. As a result, there is a growing shift toward digital and data-driven approaches that enable continuous condition monitoring and proactive maintenance planning2,3.
In recent years, the integration of the Internet of Things (IoT), advanced sensing technologies, and data analytics has transformed offshore structural health monitoring practices. IoT-enabled systems facilitate real-time data acquisition from distributed sensor networks, allowing for continuous tracking of structural performance and environmental conditions2,4. These developments have further enabled the emergence of predictive maintenance strategies, where data-driven models are used to anticipate failures and optimize maintenance schedules, thereby reducing operational downtime and costs3. Additionally, advancements in digital monitoring systems, including digital twins and intelligent sensing architectures, have enhanced the ability to simulate, analyze, and manage offshore structural behaviour in real time5.
Despite these advancements, existing research remains largely fragmented across distinct technological domains, with many studies focusing on isolated aspects such as sensor-based monitoring, predictive analytics, or cybersecurity challenges in offshore environments6,7,8. While these contributions have significantly advanced the state of knowledge, there is still limited research that integrates these operational and technological dimensions into a unified analytical framework capable of supporting holistic offshore structure management. Moreover, many studies adopt standard analytical approaches without explicitly addressing how multiple operational constructs collectively influence system performance within offshore contexts.
To address these limitations, this study develops an integrated framework that examines the role of key operational constructs including real-time monitoring, predictive maintenance, and data-driven decision support in enhancing offshore structural management. It is important to note that the methodological approach employed in this study is grounded in established analytical techniques commonly used in technology adoption and management research. However, the primary contribution of this research lies not in methodological novelty, but in the contextual and integrative advancement of offshore structural management by systematically combining multiple operational constructs within a single structural model.
Specifically, this study contributes to the existing body of knowledge in three key ways. First, it contextualizes digital monitoring and predictive maintenance within the domain of offshore structural integrity management, providing a focused application of these technologies in a high-risk and dynamic environment. Second, it integrates multiple operational constructs into a comprehensive analytical model, offering a more holistic understanding of their combined impact on system performance. Third, it provides empirical insights that support the practical implementation of data-driven monitoring and maintenance strategies in offshore infrastructure systems.
The remainder of this paper is structured as follows: Section “Literature review” reviews the relevant literature on offshore monitoring systems, predictive maintenance, and digital infrastructure. Section “Methodology” outlines the research methodology and model development. Section “Results and evaluation” presents the results and analysis, followed by a discussion of findings in Section “Discussion”. Finally, Section “Conclusion” concludes the study and highlights future research directions.
Literature review
Offshore structural monitoring and integrity management
Offshore structures operate in highly aggressive marine environments characterized by cyclic wave loading, corrosion, biofouling, and extreme weather conditions, which significantly accelerate structural degradation and increase failure risks9. Traditional inspection-based approaches, which rely on periodic manual assessments, are often insufficient due to their inability to provide continuous condition awareness and real-time decision support10. Recent studies emphasize the growing importance of structural health monitoring (SHM) systems that integrate sensor networks to capture real-time data on stress, vibration, corrosion, and environmental conditions, thereby enabling continuous assessment of structural integrity11.
Advancements in offshore monitoring technologies have led to the deployment of multi-dimensional sensing systems capable of capturing complex structural responses under dynamic loading conditions12. These systems provide critical insights into fatigue damage accumulation, which is a primary cause of failure in offshore platforms. However, limitations remain in terms of spatial sensor coverage, data integration, and the ability to accurately represent structural behaviour across unmonitored regions13. Consequently, there is an increasing shift toward integrated monitoring frameworks that combine field data with simulation models to enhance structural reliability assessment and long-term performance prediction.
Digital monitoring systems and smart offshore infrastructure
The emergence of digital technologies has significantly transformed offshore infrastructure monitoring, enabling the transition from conventional inspection-based approaches to data-driven and intelligent monitoring systems. In particular, digital twin (DT) technology has gained substantial attention for its ability to create a virtual representation of physical assets, facilitating real-time synchronization between physical structures and digital models14.
Recent research demonstrates that digital twin-enabled monitoring systems enhance the accuracy of structural condition assessment by integrating real-time sensor data with high-fidelity simulation models. These systems enable continuous tracking of structural responses, early identification of damage hotspots, and improved decision-making for maintenance planning15. For instance, DT-based frameworks have been successfully applied to offshore platforms for real-time fatigue damage prediction, providing a more accurate and dynamic representation of structural behaviour under multi-sea conditions11,12.
Moreover, intelligent monitoring architectures incorporating multimodal sensor fusion and edge computing have been proposed to address challenges related to data latency and environmental uncertainty in offshore settings16. Such systems integrate multiple sensing modalities, including vibration, stress, and ultrasonic sensors, with distributed processing capabilities to enable real-time damage detection and diagnosis17. This approach enhances robustness and accuracy in complex marine environments, supporting the development of smart offshore infrastructure aligned with Industry 4.0 paradigms.
Predictive maintenance and AI-driven monitoring approaches
Predictive maintenance has emerged as a critical strategy for improving the operational reliability and cost-efficiency of offshore assets. Unlike traditional reactive or preventive maintenance approaches, predictive maintenance leverages real-time data and advanced analytics to anticipate potential failures before they occur18.
Recent studies highlight the application of artificial intelligence (AI) and machine learning (ML) techniques in offshore predictive maintenance systems43. These approaches utilize historical and real-time sensor data, including vibration, temperature, and corrosion indicators, to detect anomalies and predict equipment failures12. AI-driven predictive maintenance frameworks have demonstrated significant improvements in maintenance scheduling efficiency and reductions in unplanned downtime, with reported improvements of up to 30–45% in operational efficiency10.
In addition, AI-integrated monitoring systems contribute to enhanced decision-making by enabling condition-based maintenance strategies. These systems reduce inspection costs and operational disruptions while improving the accuracy of fault diagnosis. Empirical evidence indicates that AI-based predictive maintenance can reduce inspection costs by over 20% and significantly decrease unexpected failures in offshore energy systems, thereby supporting sustainable asset management9,13.
Integration challenges and research gap
Despite significant advancements in offshore monitoring and predictive maintenance technologies, several challenges persist. First, many existing studies focus on isolated aspects such as sensor-based monitoring, digital twins, or predictive analytics, without fully integrating these components into a unified operational framework. Second, there is limited research that combines real-time monitoring, predictive maintenance, and structural integrity management into a comprehensive model that supports decision-making in offshore environments.
Furthermore, while digital and AI-driven approaches have demonstrated strong potential, their practical implementation in offshore settings remains constrained by issues related to data integration, system interoperability, and environmental uncertainty. These limitations highlight the need for integrated frameworks that bridge the gap between technological capabilities and operational requirements.
Therefore, this study addresses this gap by developing a comprehensive model that integrates key operational constructs related to monitoring, predictive maintenance, and structural management within a unified analytical framework. This integrative approach contributes to the advancement of offshore structure management by providing a holistic understanding of how digital monitoring systems and predictive strategies influence overall operational performance.
To synthesize the diverse body of literature discussed above, it is evident that existing studies have extensively explored individual dimensions of offshore structural monitoring, including IoT-enabled sensing, predictive maintenance, cybersecurity, and data analytics. However, these contributions remain largely fragmented, with limited integration across operational, technological, and decision-support perspectives. While prior research highlights the effectiveness of real-time monitoring systems and predictive approaches in enhancing structural reliability and maintenance efficiency, there is still a lack of unified frameworks that consolidate these elements within offshore structural management contexts. Therefore, Table 1 provides a structured overview of key related studies, summarizing their core concepts, methodological approaches, and identified research directions, thereby reinforcing the need for an integrated and holistic analytical model as proposed in this study.
Integration of IoT in offshore structures’ management will go a long way in making these crucial assets more resilient and operationally efficient. It is expected that the capabilities for IoT, together with real-time monitoring, predictive maintenance, and data-driven decisions, will result in optimized operations offshore. There are several challenges to be addressed to realize the complete potential of IoT in the offshore environment, particularly to do with sensor reliability and cybersecurity. Future work is poised to address these difficulties with the prospect of developing more robust, secure, and effective IoT systems that can better handle offshore realities in order to gain long-term benefits.
In this study, IoT implementation is conceptualized as an integrated operational capability rather than a set of independent technological components. Although IoT systems consist of multiple technological elements such as sensors, communication infrastructure, data platforms, and cybersecurity mechanisms, offshore operators typically deploy these technologies as part of a unified monitoring and management system. The objective of the present research is not to evaluate adoption readiness of individual technologies but to examine the operational impact of a functioning IoT-enabled monitoring environment on offshore structure management outcomes.
Therefore, IoT implementation is modelled as a higher-level organizational implementation construct representing the extent to which real-time data acquisition, connectivity, and digital monitoring practices are operationalized within offshore infrastructure management. From a system perspective, once deployed, these technological components operate interdependently and collectively influence monitoring capability, maintenance analytics, safety management, and structural resilience. Consequently, a single exogenous construct appropriately captures the overall operational state of IoT-enabled management rather than the maturity of individual technical subsystems.
Methodology
This study employs a quantitative research methodology, to identify and assess the principal factors of construction activities in oil & gas industry. Questionnaires as used in this study are part of the data collection methodology and also serve to capture the perceptions and experiences of the relevant construction workers. Data analysis will be carried out employing advanced statistical methods, where SEM (Structural Equation Modeling) is applied via Smart PLS 4.1, while additional analysis will be performed using SPSS 26.0. This will ensure a full analysis of both Measurement Models and Structural Models for their reliability, validity, and predictive power of the constructs. In addition, this study has been enhanced by Correlation Studies, enabling an assessment of relationships among key variables and providing valuable insight into the complex dynamics of construction management in the oil & gas industry.
Questionnaire survey and data collection
A Comprehensive Questionnaire survey was designed to gauge the perceptions and experiences of construction workers specifically working on oil and gas construction. Each of the questions was based on a 5-point Likert Scale starting from ‘Strongly Disagree’ (1) to ‘Strongly Agree’(5)29. This scale is widely applied in social science research to measure attitudes and opinions, where the respondent can choose from a range of options reflecting different degrees of agreement or disagreement.
A total of 290 construction workers was involved in the questionnaire’s distribution process; purposive sampling was used, which is a non-probability method of sampling where respondents are selected based on their specific characteristics and relevance to the research. This was to ensure that the sample correctly represents the population of workers in oil and gas construction activities.
Of the 290 questionnaires, 168 were duly filled out and hence valid for the analysis, indicating a response rate of about 57.93%. The response rate of this study is sufficient for valid conclusions according to the study30.
Sample size adequacy for PLS-SEM
The adequacy of the sample size was evaluated following established recommendations for variance-based structural equation modeling (PLS-SEM). First, the commonly applied “10-times rule” was considered, which states that the minimum sample size should be at least ten times the maximum number of structural paths directed at any latent construct in the model31. In the proposed model, the maximum number of arrows pointing at a single endogenous construct is one (from IoT implementation to each outcome construct). Therefore, the minimum required sample size would be 10 observations, and the collected sample of 168 responses substantially exceeds this threshold32.
Second, statistical power considerations were assessed using the minimum sample size recommendations based on multiple regression analysis. For a medium effect size (f2 = 0.15) and a significance level of 0.05 with statistical power of 0.80, the required sample size for models with up to six predictors is approximately 97 observations30. The final dataset of 168 valid responses therefore provides adequate statistical power to detect meaningful relationships within the structural model.
Accordingly, the available sample size is sufficient for reliable estimation of both the measurement model and the structural relationships, and it satisfies both rule-of-thumb and statistical power-based PLS-SEM sample size criteria.
Measurement model analysis
The analysis of the measurement model in this study was done through the use of Structural Equation Modeling to test the reliability and validity of the constructs.
The reliability of the constructs was tested using Cronbach’s Alpha (CA) as a measure of internal consistency. Normally, a construct is said to be reliable if its Cronbach’s Alpha for the scale is 0.7 and above32. Construct variables with their CA values falling below this critical level may be unsafe constructs and have some serious rethinking to review them or eliminate.
The convergent validity was checked using composite reliability (CR) and the average variance extracted (AVE). For a construct to have good convergent validity, the value of the CR should be greater than 0.7, and the value of AVE should be more than 0.5. This ensures that the two constructs explain the variance in the observed variables to that extent and that the items within each construct are quite interrelated32.
The discriminant validity was checked by the use of three types of tests: the Heterotrait-Monotrait (HTMT) ratio, Fornell-L. The discriminant validity will be confirmed if the value of the HTMT ratio is under 0.8530. If the square root of AVE of a construct is greater than the other correlations among constructs, then it meets Fornell-Larcker’s criterion. Cross-loadings can be characterized as the comparison of each indicator loading on its designated construct against its loading on other constructs. Indicators should exhibit a higher loading on their own respective constructs than on others, in order for discriminant validity to be confirmed.
Structural modelling analysis
The structural model analysis was performed using SEM, which studies the relationships among the latent variables. Two main analyses were carried out:
Path Loading Model with P values: This is one model in which the degree of relationships and their significance between constructs are analyzed. Since the path coefficients are deduced from the sample at hand, it is then tested for its significance or insubstantial level using P values. So, the relationships that have an effect with P < 0.05 are taken as significant33.
Path Loading Model with T-values: It is in this model that the strength of the relationship that exists among constructs is based on T-values. A T-value larger than 1.96 indicates that the path is significant at 0.05.
For the measurement of the accuracy of parameter estimates in the SEM analysis, this study adopts the bootstrapping resampling technique. It means generating many subsamples from which the calculation of original sample, mean, standard deviation, and P values is established. Bootstrapping analysis does give robust estimates of model parameters, hence validating the result.
Empirical correlation analysis
An empirical correlation analysis was conducted by studying the relationships developed among constructs in the model. A heat map has been drawn to visually depict the strengths and directions of relationships between constructs. The darker the color intensity within the heat map, the greater the strength of the correlation between two given constructs. Apart from this, other criteria like Pearson’s correlation coefficients were calculated to reveal a more elaborate sense of the relations among the variables. The correlation coefficient that is more than 0.7 corresponds to a very strong positive relation, and that less than − 0.7 is very strong and negative34.
Predictive relevance
The Q2 statistic also checked the predictive relevance of the model and is a measure of how a model may predict observed values. The consideration is thus made for the model to have predictive relevance when the Q2 value exceeds zero. Importantly, this statistic is useful because it helps SEM analysis determine if the model would be useful for predicting outcomes in other contexts. In summary, this research uses solid data collection methods and advanced statistical analysis to ensure the credibility and validity of the findings. A more rigorous test for reliability and validity in SEM will be set, which is a major cause of added stringency; extensive empirical correlation analysis and predictive relevance assessment have been provided, adding greater depth to the analysis, with credible and meaningful results.
Results and evaluation
Demographic details of respondents
Most respondents in the study were males, making up 86.3%, which is representative of the construction industry and the oil and gas sector. Further analysis indicates that the highest percentage falls between the ages of 26 to 35 years, with 40.5%, followed by 36 to 45 years with 26.8% shown in Table 2. This points to a relatively young but at the same time experienced workforce, since the years of experience spread as 31.0% from 5–10 years and 26.8% from 11–15 years. Education-wise, a massive number of respondents had acquired their master’s degrees: 38.7%. This is an educated lot, whereas 36.3% had a bachelor’s degree, and 10.1% had got a PhD. A small percentage possessed a Diploma/Certificate (10.7%) or High School qualification (4.2%). In considering the working roles of the respondents, we have many site engineers (25.0%) and construction workers (28.6%), followed by project managers (20.8%) and safety officers (16.7%). This allocation indicates the diversity and wide-ranging nature of the study, which will tap into the views of professionals in various cadres in the oil and gas construction industry.
Measurement model development
The measurement model was evaluated to assess internal consistency reliability and convergent validity of the constructs using Cronbach’s Alpha (CA), Composite Reliability (CR), and Average Variance Extracted (AVE). Following standard PLS-SEM guidelines, acceptable reliability is indicated by CA and CR values greater than 0.70, while convergent validity is confirmed when AVE exceeds 0.50.
Prior to final estimation, the outer loadings of all indicators were examined. Indicators with loadings below the recommended threshold of 0.60 were removed to improve measurement accuracy and reduce measurement error. Specifically, one indicator from the Real-Time Monitoring construct (RTM-2) and one indicator from the Improved Safety and Compliance construct (IS&C-1) exhibited insufficient loadings and were therefore eliminated. After this measurement purification step, the model was re-estimated and all remaining indicators demonstrated acceptable loadings.
The results of the final measurement model are presented in Table 3. All constructs achieved satisfactory internal consistency reliability. Automated Response Systems (CA = 0.844), Data Analysis & Maintenance (CA = 0.827), Improved Safety and Compliance (CA = 0.880), Resilience Against Harsh Conditions (CA = 0.806), Structural Health Monitoring (CA = 0.721), and Real-Time Monitoring (CA = 0.774) all exceeded the recommended threshold of 0.70, indicating reliable measurement of their respective latent constructs.
Composite Reliability values further confirmed reliability, with all constructs exceeding the acceptable level (CR range: 0.762–0.943). In addition, the AVE values ranged from 0.615 to 0.892, all above the 0.50 threshold, demonstrating adequate convergent validity. These findings indicate that the retained indicators sufficiently represent their associated constructs and that the measurement model is both reliable and valid.
The removal of low-loading indicators did not affect the conceptual meaning of the constructs. The remaining Real-Time Monitoring indicators continued to capture sensor-based monitoring and environmental condition tracking, thereby preserving construct validity while improving statistical reliability.
Because the study uses reflective measurement models, indicator quality was evaluated using outer loadings, internal consistency reliability (CA/CR), and convergent validity (AVE). Following established PLS-SEM guidance, indicators with weak outer loadings were considered for removal to improve indicator reliability; however, elimination decisions were not made purely to optimize statistics. Indicators were removed only when they (i) exhibited insufficient outer loadings and (ii) their deletion improved (or did not reduce) CR and AVE beyond recommended thresholds, while (iii) preserving theoretical domain coverage to avoid construct underrepresentation30,35. The final model therefore reflects a measurement purification process that strengthens reliability and validity without altering the conceptual meaning of the constructs.
Three indicators (ARS-3, IS&C-1, RTM-2) were removed due to loadings below the accepted threshold. After refinement, each construct still retained adequate conceptual breadth. Automated Response Systems continued to represent both alarm-based and autonomous response capability; Improved Safety and Compliance continued to capture safety alerting and regulatory compliance monitoring; and Real-Time Monitoring continued to capture sensor-enabled monitoring and environmental condition tracking. Thus, the indicator refinement process improved measurement quality while maintaining content validity and minimizing the risk of construct underrepresentation.
Discriminant validity implies that each construct of the model is different and only slightly correlated with others, which confirms that the items represent their intended constructs well. In SEM, it is very vital to determine how the concept constructs’ measurement is uniquely carried out. There were several methods used for determining the discriminant validity of this study: the correlations between constructs, the Fornell-Larcker criterion, and cross-loadings.
Checking the inter-construct correlations was the first approach taken. These should ideally be less than 0.85, which means the constructs are adequately different from each other. In this study, the correlations between the constructs were generally much below the specified level. For example, the correlation among Automated Response Systems (ARS) and other constructs varied from 0.176 to 0.341. However, the DA&M and RTM constructs showed relatively high correlation at 0.739, which is below 0.85, suggesting that there was overlap between the constructs, but they are sufficiently distinct constructs shown in Table 4.
The Fornell-Larcker criterion further solidifies the support for discriminant validity by comparing the square root of the average variance extracted for each construct with the correlations between constructs. To confirm the discriminant validity of a construct, a square root of the AVE is supposed to be greater than the correlations with other constructs.
The results show that most of the constructs satisfied this condition because the square root of AVE is equal to 0.93 for ARS and 0.862 for DA&M. However, in the case of RTM, although its square root of AVE was higher than its relationships with most other variables, it was also very close to the relationships of IS&C (0.758). This suggests potential problems of discriminant validity for the RTM to suggest that it may have shared some common variance with the IS&C.
Although the correlation between Real-Time Monitoring (RTM) and Data Analysis & Maintenance (DA&M) is relatively strong (0.739), these constructs represent conceptually distinct dimensions within IoT-enabled offshore structure management. RTM reflects the operational capability of capturing, transmitting, and visualizing real-time structural and environmental data through sensors and monitoring systems. In contrast, DA&M represents the analytical capability that transforms collected data into actionable insights through big data analytics, predictive maintenance algorithms, and maintenance optimization strategies.
The observed association between the two constructs is theoretically expected because real-time data streams serve as the foundational input for analytics-driven maintenance decisions. In other words, monitoring enables analytics; however, sensing and data acquisition (RTM) are functionally different from data interpretation and maintenance execution (DA&M). Thus, the correlation reflects a sequential operational dependency rather than conceptual redundancy.
Discriminant validity was further assessed using the Heterotrait–Monotrait (HTMT) ratio, which is recommended as a more sensitive criterion for evaluating construct distinctiveness in variance-based SEM. The HTMT value between RTM and DA&M remains below the commonly accepted threshold of 0.85, indicating adequate discriminant validity and confirming that the constructs measure related but distinct conceptual domains (Henseler et al., 2015; Hair et al., 2022).
Therefore, both constructs are retained as separate first-order dimensions to preserve theoretical clarity and to allow independent evaluation of monitoring capability and analytics-driven maintenance performance within offshore IoT systems.
To further ensure construct separation, discriminant validity was additionally evaluated using the bootstrapped HTMT inference procedure. Recent variance-based SEM literature recommends HTMT inference as a more rigorous approach because it tests whether the confidence interval of the HTMT statistic includes the value of 1. If the interval does not include 1.0, discriminant validity between constructs is confirmed30,36.
Bootstrapping with resampling was performed using the same resampling procedure applied in the structural model evaluation. The results indicated that the confidence interval for the relationship between Real-Time Monitoring and Improved Safety and Compliance did not include 1.0, demonstrating that the constructs are empirically distinct despite their conceptual association.
The relatively stronger association between RTM and IS&C is theoretically reasonable in offshore IoT systems. Real-time monitoring enables safety alert generation and regulatory tracking; however, monitoring activities represent operational sensing capability, whereas safety and compliance represent managerial and regulatory performance outcomes. Therefore, the relationship reflects functional interaction rather than measurement redundancy.
Because discriminant validity criteria were satisfied using HTMT ratios and HTMT inference, alternative measurement specifications such as construct merging or higher-order restructuring were not adopted. Maintaining separate constructs allows the model to distinguish between monitoring capability and safety management performance, which represent different managerial mechanisms within offshore structure management.
Structural model development
Figure 1 represents the structural equation model used in this study to evaluate the influence of IoT implementation on the management of offshore structures. It involves different key constructs: DA&M, RTM, SHM, ARS, IS&C, and RAHC. Each construct is reflected by various indicators (e.g., DA&M-1, RTM-1) whose respective loadings have been shown next to it. All the loadings are significant at the 0.000 level, which shows that there is a very strong relationship between the indicators and their underlying constructs. The model implies a good positive relationship between these constructs and the core concept of the optimization of offshore structure management through the implementation of IoT, as revealed by path coefficients between the constructs and the overall management outcome. This configuration tests the reliability and validity of the model in representing the diversity of dimensions characterizing IoT’s role in enhancing offshore structure resilience and operational efficiency.
Structural equation model showing standardized indicator loadings with corresponding p values (in parentheses). All loadings are statistically significant (p < 0.05).
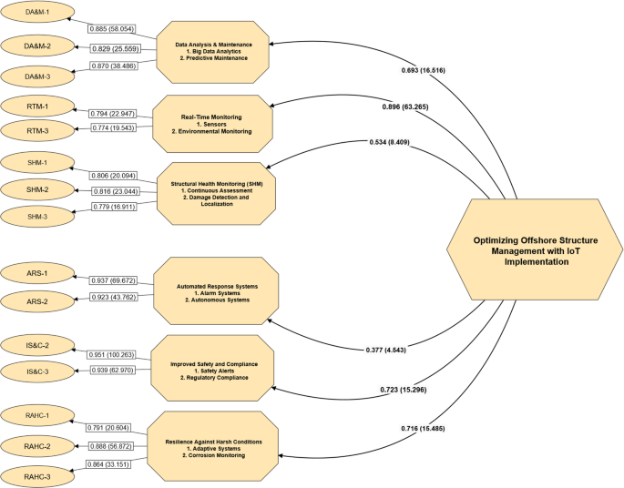
Figure 2 presents the structural equation model (SEM) with additional details, including the T-values in parentheses alongside the standardized loadings. The constructs—Data Analysis & Maintenance (DA&M), Real-Time Monitoring (RTM), Structural Health Monitoring (SHM), Automated Response Systems (ARS), Improved Safety and Compliance (IS&C), and Resilience Against Harsh Conditions (RAHC)—are each represented by multiple indicators, with strong and significant loadings (all significant at the 0.000 level). The path coefficients along with the T-values reinforce significance in the paths that address the strength of the relationships between the constructs for optimizing offshore structure management with IoT implementation. For instance, the T-values for ARS-1 (69.672) and ARS-2 (43.762) contribute quite strongly to the overall model build of the Automated Response Systems. The inclusion of such T-values further adds to the support of the model, ensuring that the indicators with constructs relationships are significant and strong, making the model an ideal instrument for impact determination on offshore structure management.
Structural equation model showing standardized indicator loadings and corresponding t-values (in parentheses) obtained via bootstrapping (5000 samples).
Results of structural model analysis explain, in detail, the relationships between key constructs involved in optimizing offshore structure management with IoT implementation. It is found that the relationship between IoT implementation and Automated Response Systems is positive and moderately strong, with a path coefficient at 0.377 can be seen in Table 5. This implies that this relationship is statistically significant, as the value of the T-statistic is 4.543 and much higher than the critical value of 1.96, which shows indeed IoT implementation improves alarm and autonomous systems. The impact of IoT on data analytics and maintenance is relatively strong, with a path coefficient of 0.693.
This is an extremely important relationship with a T-statistic of 16.516 and establishes the fact that IoT implementation drastically improves big data analytics and predictive maintenance processes for offshore structures. Similarly, the relationship of IoT implementation with Improved Safety and Compliance shows strong positive relation, having a path coefficient of 0.723 and a T-statistic of 15.296, which in other words means IoT contributes a lot toward improvement in safety alerts and improved compliance with regulatory matters. Real-time monitoring has the highest relationship with the implementation of IoT, where the path coefficient is 0.896 and T-statistic is 63.265; the result accentuates the important role that IoT plays in effecting real-time monitoring through sensors and environmental monitoring systems, crucial for maintaining the safety and integrity of offshore structures.
The relationship between IoT and Resilience Against Harsh Conditions is also strong; for example, the path coefficient is calculated at 0.716, and the T-statistic is at 15.485, pointing to an important role of IoT in enhancing adaptive systems and corrosion monitoring. Finally, the relationship between IoT implementation and SHM is positive, and the path coefficient takes 0.534; T-statistic is 8.409. This relationship, though slightly weak compared to the others, is still statistically significant and indicates that IoT contributes to continuous assessment and damage detection within SHM processes. Generally, from this analysis, it can be confirmed that IoT implementation significantly influences almost all the studied characteristics of offshore structure management but with varying degrees of influence among constructs.
The correlation matrix for the indicators associated with constructs embedded in the model is shown in Fig. 3 using color gradients to represent strength. Here, the values range from -1 (very strong negative correlation) to 1 (very strong positive correlation), with blue hues representing lower or negative correlations and red hues used to show higher positive correlations. The key important observations were strong correlations between indicators of the same construct, like ARS-1 and ARS-2, with a value of 0.73, and IS&C-2 and IS&C-3, with a value of 0.79, establishing internal consistency for these constructs. The other one is relatively low correlations among different constructs; for instance, the correlation between ARS-1 and DA&M-1 is 0.20, indicating good discriminant validity of the constructs in measuring different aspects of the model. The heat map visualizes a strong reinforcement for the model’s reliability and validity: one can infer the existence of strong internal correlations within constructs and weak correlations across different constructs.
Empirical correlation analysis through heat map.
In addition to path coefficients and predictive relevance, the explanatory power of the structural model was evaluated using the coefficient of determination (R2). The R2 value represents the proportion of variance in each endogenous construct explained by IoT implementation. In PLS-SEM, R2 values of approximately 0.25, 0.50, and 0.75 are commonly interpreted as weak, moderate, and substantial explanatory power, respectively30.
The results indicate that IoT implementation explains a meaningful proportion of variance across all outcome constructs, including Automated Response Systems, Data Analysis & Maintenance, Improved Safety and Compliance, Real-Time Monitoring, Resilience Against Harsh Conditions, and Structural Health Monitoring. Higher R2 values observed for Real-Time Monitoring and Improved Safety and Compliance suggest that IoT-enabled monitoring systems strongly contribute to operational visibility and regulatory performance, whereas comparatively lower R2 values for Structural Health Monitoring indicate that additional organizational or engineering factors beyond IoT deployment also influence structural diagnostics.
Overall, the R2 results demonstrate that the proposed structural model possesses satisfactory explanatory capability, complementing the predictive relevance (Q2) findings and confirming that IoT implementation meaningfully contributes to offshore structure management performance.
The relationship between IoT implementation and Structural Health Monitoring (SHM), although statistically significant, was comparatively weaker than other constructs and should be interpreted cautiously. The lower predictive relevance does not necessarily indicate a technological limitation of IoT systems. Instead, several alternative explanations may exist. SHM in offshore environments is typically a specialized engineering activity involving diagnostics, damage localization, and integrity assessment that is often performed by dedicated structural or inspection teams; therefore, many operational respondents may not directly interact with SHM outputs in daily operations. Additionally, SHM processes are technically complex and less visibly observable compared to real-time monitoring alerts or maintenance notifications, which may lead to conservative perception-based evaluations in questionnaire responses. The result may also reflect measurement limitations, as survey indicators are more suited to capturing operational monitoring functions than advanced engineering diagnostics. Furthermore, in many offshore workflows, real-time monitoring data are collected continuously, whereas structural integrity assessments are conducted periodically using additional analytical tools, meaning IoT contributes indirectly rather than immediately to SHM outcomes. Consequently, the weaker SHM relationship is better interpreted as arising from operational visibility and respondent awareness factors rather than a deficiency in IoT-enabled monitoring capabilities (Table 6).
Discussion
A key finding of this study is that IoT implementation significantly enhances offshore structural management by improving real-time monitoring, data-driven decision-making, automated response systems, and resilience under harsh marine conditions. Beyond the statistical relationships identified in the model, these results provide important practical implications for offshore engineering operations. IoT-enabled sensing systems facilitate continuous monitoring of critical structural parameters, including vibration, strain, temperature fluctuations, and corrosion progression. In real offshore environments, such continuous data acquisition enables early detection of structural anomalies, such as fatigue crack initiation, joint instability, and localized corrosion in high-risk zones. Consequently, this shifts maintenance practices from conventional periodic inspection approaches toward proactive, condition-based strategies, allowing operators to intervene at early stages of deterioration and prevent potential structural failures.
Predictive maintenance supported by data analytics further improves operational resilience by shifting maintenance strategies from reactive repair to condition-based intervention. For example, abnormal vibration patterns in rotating equipment or support members can indicate impending mechanical failure, allowing planned shutdown rather than emergency stoppage37. This reduces downtime, prevents cascading damage, and minimizes safety hazards for offshore personnel. Similarly, corrosion monitoring sensors can indicate material degradation rates, enabling timely application of protective coatings or localized reinforcement before significant section loss occurs38.
IoT-enabled safety and compliance systems also contribute directly to resilience. Automated alerts from gas leakage detectors, pressure sensors, or environmental monitoring devices enable immediate response to hazardous conditions, reducing the probability of catastrophic incidents39. In this way, resilience improvement is not only theoretical but operationally measurable through reduced unplanned shutdowns, improved inspection efficiency, extended component service life, and enhanced worker safety40. Therefore, IoT implementation enhances offshore structural resilience by improving early fault detection, enabling proactive maintenance planning, and supporting rapid operational response, which together strengthen the ability of offshore infrastructure to withstand and recover from harsh environmental and operational stresses41.
IoT in general and its potential for providing information to help with Data Analysis & Maintenance (DA&M) have also emerged as an important factor. With a substantial path coefficient and Q2 value, IoT technologies improve the use of large datasets and predictive maintenance; in accordance, recent research made a similar argument23. To be precise, IoT-enabled predictive maintenance will lead to significantly reduced downtime and maintenance expenditures and effectively forecast machinery breakdowns before they occur.
Automated Response Systems (ARS) have a moderate association with the implementation of IoT, but it still means that automation will have a significant role to play while responding to changes in the environment and potential threats in offshore structures. The lower Q2 value of ARS indicates that, although IoT has a positive influence, there could be other sources of variation that might impact the effectiveness of the automated response systems42.
Study limitations and future research
This study should be interpreted in light of several limitations. First, the sampling approach relied on purposive sampling within a single regional offshore context. Although this approach ensured that respondents possessed relevant expertise and practical experience with offshore operations and digital monitoring technologies, it limits the generalizability of the findings beyond the specific operational and regulatory environment examined. Offshore infrastructure management practices, regulatory frameworks, and levels of technological adoption may vary across regions and industries; therefore, the relationships identified in this study should be interpreted as context-dependent rather than universally generalizable.
Second, the data were collected within one regional offshore ecosystem characterized by specific organizational structures, safety standards, and digitalization maturity levels. The strength and configuration of relationships between IoT monitoring, predictive maintenance, and safety compliance may differ under alternative regulatory regimes, technological readiness levels, or operational risk conditions.
Future research should extend this work by employing multi-region or multi-country samples, as well as cross-sector comparisons including offshore wind farms, maritime infrastructure, and other marine energy systems. Comparative studies would enable assessment of the robustness of the proposed IoT management framework across diverse institutional and technological contexts. Additionally, probability-based sampling strategies or longitudinal data collection designs could enhance external validity and allow examination of how IoT-enabled resilience evolves over time.
Conclusion
This study examined the role of IoT implementation in enhancing offshore structural management by integrating key operational constructs, including real-time monitoring, safety and compliance, data analysis and maintenance, automated response systems, and resilience under harsh environmental conditions. The findings demonstrate that IoT adoption significantly contributes to improving operational efficiency, structural reliability, and safety performance in offshore environments.
Importantly, the contribution of this study does not lie in methodological novelty, as the analytical approach is consistent with established practices in technology adoption research. Rather, the primary contribution is the integration of multiple operational constructs within a unified structural model, providing a holistic understanding of how IoT-enabled systems collectively influence offshore structure management. This integrative perspective offers both theoretical and practical value by bridging fragmented research areas into a coherent analytical framework.
The results indicate that real-time monitoring and predictive data analytics are the most influential factors, emphasizing the importance of continuous data acquisition and condition-based maintenance strategies in offshore operations. Additionally, IoT-driven systems play a critical role in enhancing safety and regulatory compliance, thereby reducing operational risks. However, comparatively moderate effects observed in automated response systems and structural health monitoring suggest that further advancements are needed in system integration, automation capabilities, and intelligent decision support.
Overall, this study provides practical insights for offshore operators and engineers by highlighting the importance of adopting integrated IoT-enabled monitoring and maintenance frameworks. Future research should focus on improving interoperability between monitoring systems, advancing AI-driven predictive models, and validating these frameworks through real-world offshore implementations.
Data availability
The data supporting the findings of this study are available on reasonable request from corresponding author through email [hus.alaidrous@ahgaff.edu](mailto:hus.alaidrous@ahgaff.edu).
References
Pacheco-Blazquez, R., García-Espinosa, J., Di Capua, D. & Pastor-Sánchez, A. A digital twin for assessing the remaining useful life of offshore wind turbine structures. J. Mar. Sci. Eng. https://doi.org/10.3390/jmse12040573 (2024).
Zhang, Y., Beer, M. & Quek, S. Long-term performance assessment and design of offshore structures. Comput. Struct. https://doi.org/10.1016/j.compstruc.2015.02.029 (2015).
Nassar, N. Corrosion in marine and offshore steel structures: Classification and overview. Int. J. Adv. Eng. Sci. Appl. 3, 7–11. https://doi.org/10.47346/ijaesa.v3i1.80 (2022).
Brijder, R. et al. Review of corrosion monitoring and prognostics in offshore wind turbine structures: Current status and feasible approaches. Front. Energy Res. 10(September), 1–22. https://doi.org/10.3389/fenrg.2022.991343 (2022).
Gbadamosi, A.-Q., Oyedele, L., Mahamadu, A.-M., Kusimo, H. & Olawale, O. The role of Internet of Things in delivering smart construction. In CIB World Building Congress 17–21. (2019).
Kochovski, P. & Stankovski, V. Building applications for smart and safe construction with the DECENTER fog computing and brokerage platform. Autom. Constr. https://doi.org/10.1016/j.autcon.2021.103562 (2021).
Demirkesen, S. & Tezel, A. Investigating major challenges for industry 4.0 adoption among construction companies. Eng. Constr. Archit. Manag. https://doi.org/10.1108/ECAM-12-2020-1059 (2022).
Sun, H. & Liu, Z. Research on intelligent dispatching system management platform for construction projects based on digital twin and BIM technology. Adv. Civ. Eng. https://doi.org/10.1155/2022/8273451 (2022).
Zhu, J. Review on structural health monitoring of offshore platform. J. Phys. Conf. Ser. 2014, 12019. https://doi.org/10.1088/1742-6596/2014/1/012019 (2021).
Xu, J. T. et al. Structural health monitoring of offshore wind turbines using distributed acoustic sensing (DAS). J. Civ. Struct. Health Monit. 15(2), 445–463. https://doi.org/10.1007/s13349-024-00883-w (2025).
Yang, Y., Liang, F., Zhu, Q. & Zhang, H. An overview on structural health monitoring and fault diagnosis of offshore wind turbine support structures. J. Mar. Sci. Eng. https://doi.org/10.3390/jmse12030377 (2024).
Pezeshki, H., Adeli, H., Pavlou, D. & Siriwardane, S. C. State of the art in structural health monitoring of offshore and marine structures. Proc. Inst. Civ. Eng. Marit. Eng. 176(2), 89–108. https://doi.org/10.1680/jmaen.2022.027 (2023).
Dai, T., Jiang, W. & Jia, Z. A review on environmental load identification and structural health monitoring of offshore structures. Adv. Struct. Eng. https://doi.org/10.1177/13694332261420440 (2025).
Wang, M. et al. Structural health monitoring on offshore jacket platforms using a novel ensemble deep learning model. Ocean Eng. 301, 117510. https://doi.org/10.1016/j.oceaneng.2024.117510 (2024).
Sibille, L., Nord, T. S., Frøseth, G. T., Fenerci, A. & Siedziako, B. Characterization and analysis of ferry impacts on the Magerholm ferry quay. Measurement 257, 118551. https://doi.org/10.1016/j.measurement.2025.118551 (2026).
Al-Janabi, Y. T. An overview of corrosion in oil and gas industry: Upstream, midstream, and downstream sectors. Corros. Inhib. Oil Gas Ind. https://doi.org/10.1002/9783527822140.ch1 (2020).
Zolfaghari, R. et al. Asset integrity inspection with AI for topside offshore structures & marine terminals. Proc. Annu. Offshore Technol. Conf. https://doi.org/10.4043/32654-MS (2023).
Alexander, C. & Ochoa, O. O. Extending onshore pipeline repair to offshore steel risers with carbon-fiber reinforced composites. Compos. Struct. 92(2), 499–507. https://doi.org/10.1016/j.compstruct.2009.08.034 (2010).
Begić, H. & Galić M. A systematic review of construction 4.0 in the context of the BIM 4.0 premise. https://doi.org/10.3390/BUILDINGS11080337 (2021).
Soori, M., Arezoo, B. & Dastres, R. Internet of things for smart factories in industry 4.0, a review. Internet Things Cyber-Phys. Syst. 3, 192–204. https://doi.org/10.1016/j.iotcps.2023.04.006 (2023).
Xu, G., Shi, Y., Sun, X. & Shen, W. Internet of Things in marine environment monitoring: A review. Sensors https://doi.org/10.3390/s19071711 (2019).
Khan, N., Awang, A. & Abdul Karim, S. A. Security in Internet of Things: A review. IEEE Access https://doi.org/10.1109/ACCESS.2022.3209355 (2022).
Koc, E., Pantazis, E., Soibelman, L. & Gerber, D. J. Emerging trends and research directions. In Construction 4.0 (2020). https://doi.org/10.1201/9780429398100-23.
Muttillo, M. et al. Structural health monitoring: An IoT sensor system for structural damage indicator evaluation. Sensors 20, 4908. https://doi.org/10.3390/s20174908 (2020).
Lee, J., Ni, J., Djurdjanović, D., Qiu, H. & Liao, H. Intelligent prognostics tools and e-maintenance. Comput. Ind. 57, 476–489 (2006).
Johare, K. P., Wagh, V. G. & Shaligram, A. D. Scope and impact of Internet of Things (IoT) and artificial intelligence (AI) in the global construction industry. Int. J. Innov. Res. Eng. Multidiscip. Phys. Sci. https://doi.org/10.37082/ijirmps.2022.v10i04.012 (2022).
Durlik, I. et al. Navigating the sea of data: A Comprehensive review on data analysis in maritime IoT applications. Appl. Sci. https://doi.org/10.3390/app13179742 (2023).
Khan, W. Z. et al. Industrial Internet of Things: Recent advances, enabling technologies, and open challenges. Comput. Electr. Eng. https://doi.org/10.1016/j.compeleceng.2019.106522 (2019).
Waqar, A., Qureshi, A. H., Almujibah, H. R., Tanjung, L. E. & Utami, C. Evaluation of success factors of utilizing AI in digital transformation of health and safety management systems in modern construction projects. Ain Shams Eng. J. 14(11), 102551. https://doi.org/10.1016/j.asej.2023.102551 (2023).
Hair, J. F., Hult, G. T. M., Ringle, C. M. & Sarstedt, M. A Primer on Partial Least Squares Structural Equation Modeling (PLS-SEM) (SAGE Publications, 2021).
Waqar, A. et al. Assessment of barriers to robotics process automation (RPA) implementation in safety management of tall buildings. Buildings 13(7), 1663. https://doi.org/10.3390/buildings13071663 (2023).
Waqar, A., Othman, I., Shafiq, N. & Mansoor, M. S. Evaluating the critical safety factors causing accidents in downstream oil and gas construction projects in Malaysia. Ain Shams Eng. J. 15, 102300. https://doi.org/10.1016/j.asej.2023.102300 (2023).
Ali, A. H., Gruchmann, T. & Melkonyan, A. Assessing the impact of sustainable logistics service quality on relationship quality: Survey-based evidence in Egypt. Clean. Logist. Supply Chain https://doi.org/10.1016/j.clscn.2022.100036 (2022).
Waqar, A., Hannan Qureshi, A., Othman, I., Saad, N. & Azab, M. Exploration of challenges to deployment of blockchain in small construction projects. Ain Shams Eng. J. 15, 102362. https://doi.org/10.1016/j.asej.2023.102362 (2023).
Sarstedt, M., Ringle, C. M., Smith, D., Reams, R. & Hair, J. F. Partial least squares structural equation modeling (PLS-SEM): A useful tool for family business researchers. J. Fam. Bus. Strateg. 5(1), 105–115. https://doi.org/10.1016/j.jfbs.2014.01.002 (2014).
Henseler, J. R. C. M. & Sarstedt, M. A new criterion for assessing discriminant validity in variance-based structural equation modeling. J. Acad. Mark. Sci. 43(1), 115–135 (2015).
Waqar, A., Othman, I., Saad, N., Azab, M. & Khan, A. M. BIM in green building: Enhancing sustainability in the small construction project. Clean. Environ. Syst. 11, 100149. https://doi.org/10.1016/j.cesys.2023.100149 (2023).
Waqar, A. et al. Factors influencing adoption of digital twin advanced technologies for smart city development: Evidence from Malaysia. Buildings 13(3), 775. https://doi.org/10.3390/buildings13030775 (2023).
Waqar, A., Othman, I., Shafiq, N. & Mansoor, M. S. Applications of AI in oil and gas projects towards sustainable development: a systematic literature review. Artif. Intell. Rev. https://doi.org/10.1007/s10462-023-10467-7 (2023).
Waqar, A., Qureshi, A. H. & Alaloul, W. S. Barriers to building information modeling (BIM) deployment in small construction projects: Malaysian construction industry. Sustainability https://doi.org/10.3390/su15032477 (2023).
Waqar, A. et al. Assessment of challenges to the adoption of IOT for the safety management of small construction projects in Malaysia: Structural equation modeling approach. Appl. Sci. https://doi.org/10.3390/app13053340 (2023).
Schuck, T. M. Cybernetics, complexity, and the challenges to the realization of the Internet-of-Things. Procedia Comput. Sci. https://doi.org/10.1016/j.procs.2021.05.040 (2021).
Waqar, A. Intelligent decision support systems in construction engineering: An artificial intelligence and machine learning approaches. Expert Syst. Appl. 249(PA), 123503. https://doi.org/10.1016/j.eswa.2024.123503 (2024).
Funding
This research received no internal or external funding.
Author information
Authors and Affiliations
Contributions
Conceptualization: Abdullah Alsehaimi, Badr T. Alsulami; Methodology: Abdullah O. Baarimah, Al-Hussein M. H. Al-Aidrous; Formal analysis: Madhusudhan Bangalore Ramu, Muhammad Usman Ghani; Investigation: Al-Hussein M. H. Al-Aidrous, Abdullah O. Baarimah; Data curation: Abdullah O. Baarimah, Madhusudhan Bangalore Ramu; Writing – Original Draft: Abdullah Alsehaimi; Writing – Review & Editing: Muhammad Usman Ghani, Madhusudhan Bangalore Ramu, Abdullah O. Baarimah, Al-Hussein M. H. Al-Aidrous; Supervision: Abdullah Alsehaimi, Badr T. Alsulami.
Corresponding author
Ethics declarations
Competing interests
The author(s) declare(s) that there is no conflict of interest regarding the publication of this paper.
Ethical approval
The study protocol was reviewed and approved by the Institutional Review Committee (Ethics Committee) of Al-Ahgaff University, Yemen. All methods were carried out in accordance with relevant institutional and national ethical guidelines and regulations.
Informed consent
Informed consent was obtained from all participants prior to their participation in the study.
Additional information
Publisher’s note
Springer Nature remains neutral with regard to jurisdictional claims in published maps and institutional affiliations.
Rights and permissions
Open Access This article is licensed under a Creative Commons Attribution-NonCommercial-NoDerivatives 4.0 International License, which permits any non-commercial use, sharing, distribution and reproduction in any medium or format, as long as you give appropriate credit to the original author(s) and the source, provide a link to the Creative Commons licence, and indicate if you modified the licensed material. You do not have permission under this licence to share adapted material derived from this article or parts of it. The images or other third party material in this article are included in the article’s Creative Commons licence, unless indicated otherwise in a credit line to the material. If material is not included in the article’s Creative Commons licence and your intended use is not permitted by statutory regulation or exceeds the permitted use, you will need to obtain permission directly from the copyright holder. To view a copy of this licence, visit http://creativecommons.org/licenses/by-nc-nd/4.0/.
About this article
Cite this article
Alsehaimi, A., Alsulami, B.T., Ghani, M.U. et al. IoT enabled offshore infrastructure management and its impact on monitoring maintenance safety compliance and structural resilience. Sci Rep 16, 10777 (2026). https://doi.org/10.1038/s41598-026-45774-w
Received:
Accepted:
Published:
Version of record:
DOI: https://doi.org/10.1038/s41598-026-45774-w


