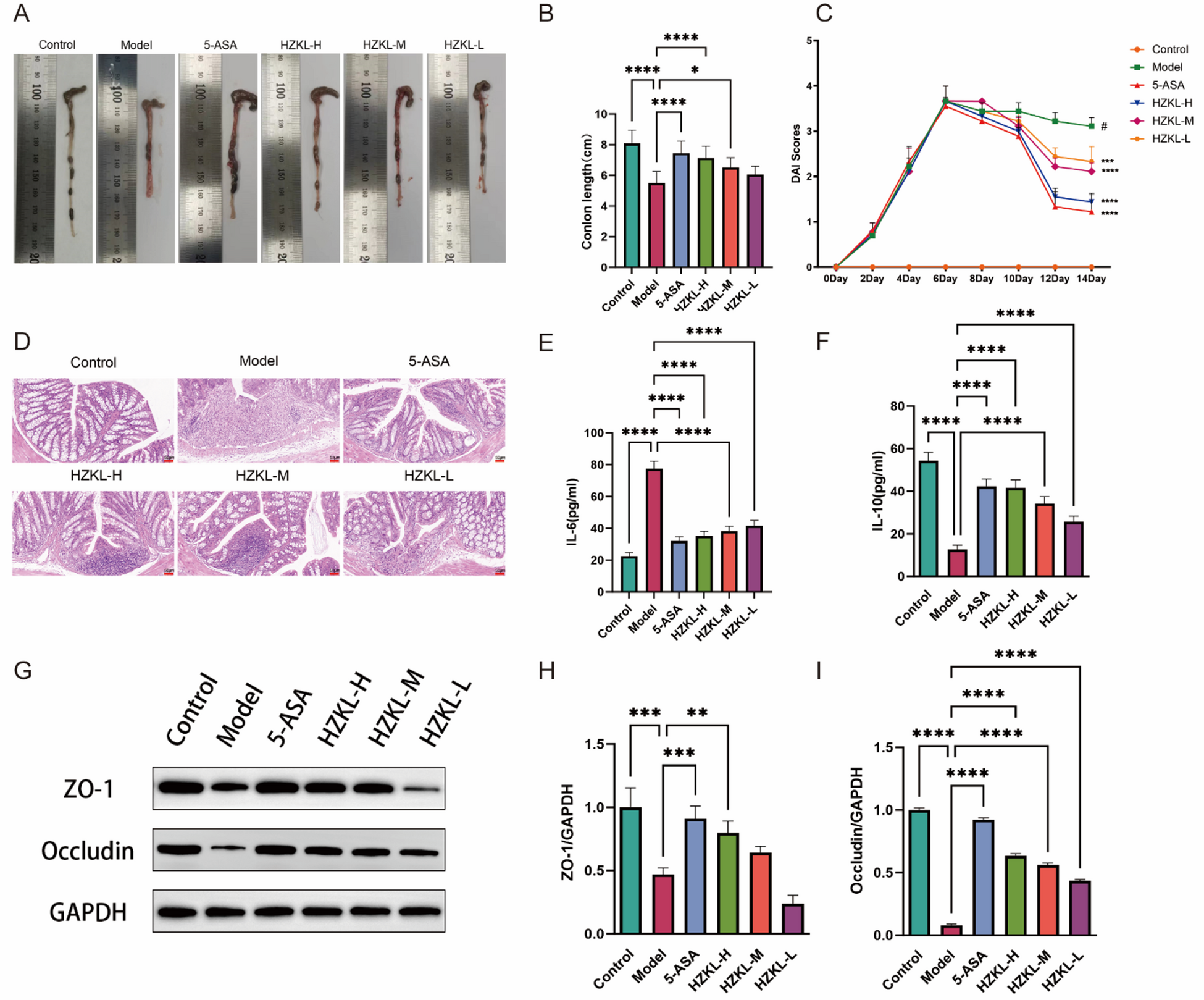
Fig. 1

HZKL alleviates DSS-induced UC in mice by improving clinical symptoms, histopathology, and molecular markers. (A) Representative images of colons from the control group, DSS model group, mesalazine (5-ASA) reference group, and HZKL treatment groups (high, medium, and low doses). (B) Quantitative analysis of colon length (mean ± SEM, n = 6–8 mice per group). (C) DAI scores assessed during DSS induction. (D) Representative images of HE–stained colon sections showing epithelial integrity, crypt architecture, and inflammatory cell infiltration (scale bar: 50 μm). (E,F) Serum IL-6 and IL-10 levels measured by ELISA (mean ± SEM, n = 7 mice per group). (G–I) Western blot analysis of ZO-1 and Occludin expression in colonic tissues, with GAPDH as a loading control, and corresponding densitometric quantification (mean ± SEM, n = 3 independent biological replicates). Statistical significance was determined by one-way ANOVA followed by Tukey’s multiple comparison test. *p < 0.05, **p < 0.01, ***p < 0.001, ****p < 0.0001.