Abstract
Ulcerative colitis (UC) is characterized by chronic intestinal inflammation and epithelial barrier dysfunction. Although HuaZhuoKeLi (HZKL) has been clinically used for UC management, its underlying mechanism remains incompletely understood. Lipocalin-2 (LCN2) has been implicated in inflammation-associated cell death, including the NLRP3 inflammasome-mediated pyroptosis. This study aimed to investigate whether HZKL ameliorated UC by modulating LCN2-associated pyroptosis. Integrated bioinformatics analyses were performed using GEO datasets (GSE48959 and GSE75214 as the discovery set; GSE48958 as the validation set). Pyroptosis-related differentially expressed genes (DEGs) were identified using limma and sva normalization, followed by WGCNA to identify UC-associated gene modules. Hub genes were screened via LASSO regression and evaluated by ROC analysis. A dextran sulfate sodium (DSS)-induced UC mouse model was established to assess the effects of HZKL at different doses, using mesalazine as a reference treatment. Drug-containing serum was prepared for in vitro experiments using lipopolysaccharide (LPS)-stimulated Caco-2 cells with LCN2 overexpression or inhibition. Inflammation, pyroptosis, and barrier function were evaluated by histological staining, transmission electron microscopy (TEM), Western blotting, ELISA, qPCR, immunofluorescence, TUNEL assay, CCK-8 assay, and flow cytometry. HZKL notably alleviated colonic inflammation, improved intestinal barrier integrity, and reduced epithelial ultrastructural damage in DSS-induced UC mice. Bioinformatics analyses identified several UC-associated pyroptosis-related genes (LCN2, ZBP1, CD55, and S100A8), all of which exhibited diagnostic potential. Functional experiments demonstrated that HZKL attenuated pyroptosis-related signaling, predominantly accompanied by downregulation of LCN2, reduced inflammatory responses, and enhanced proliferation and migration of intestinal epithelial cells. This study identified LCN2 as a key drug-responsive regulator associated with pyroptosis in UC. HZKL attenuated intestinal inflammation and promoted barrier repair by modulating, at least in part, the LCN2-associated pyroptosis pathway. These findings may provide a mechanistic basis for the therapeutic effects of HZKL, while also highlighting LCN2 as a novel target for further investigation in UC treatment.
Introduction
Ulcerative colitis (UC) is a chronic and recurrent inflammatory bowel disease (IBD) primarily involving the colonic and rectal mucosa, characterized by persistent mucosal inflammation, ulcer formation, and impaired intestinal barrier integrity1. Clinical manifestations include diarrhea, abdominal pain, mucopurulent bloody stools, and weight loss. In severe cases, some complications such as intestinal perforation may occur, significantly affecting patients’ quality of life2. In recent years, the incidence of UC has gradually increased, with its pathogenesis related to genetic susceptibility, intestinal flora disorders, and immune dysregulation3,4,5,6. Current treatment mainly relies on aminosalicylic acid, glucocorticosteroid (corticosteroid hormone secreted by the adrenal cortex), Immunosuppressants, and biologics, yet these approaches face challenges such as unstable efficacy, significant side effects, drug resistance, and high recurrence rates, with some patients exhibiting poor treatment response. Therefore, developing safer and more effective therapeutic strategies remains a critical research hotspot.
Traditional Chinese medicine (TCM) has emerged as a complementary therapeutic tool, showing unique advantages in UC treatment through holistic regulation and individualized treatment7,8. Previous clinical observations and reports have suggested that HuaZhuoKeLi (HZKL) can alleviate symptoms such as abdominal pain, diarrhea, and bloody mucopurulent stools in UC patients, consistent with TCM therapeutic principles9,10. However, the specific mechanism underlying its efficacy is still unclear and warrants further in-depth research.
In recent years, cellular pyroptosis has played an important role in UC development11. Cell pyroptosis is a mode of programmed cell death depending on inflammasome activation (e.g., NLRP3) and is characterized by the formation of cell membrane pores and massive release of pro-inflammatory cytokines (e.g., IL-1β, IL-18)12,13. This process not only leads to cell lysis and content leakage, but also amplifies local inflammation through inflammatory cytokine diffusion. It has been shown that cellular pyroptosis contributes to UC progression by disrupting the intestinal epithelial barrier, promoting the over-activation of immune cells, and inducing disturbances in the intestinal microenvironment14. Although the relationship between cellular pyroptosis and UC has been preliminarily established, the specific mechanisms and regulatory pathways involved remain unclear. Therefore, in-depth exploration of the mechanism of cellular pyroptosis and its regulatory targets in UC may provide valuable insights into the pathogenesis of UC and support the development of novel therapeutic strategies.
Lipocalin-2 (LCN2), a member of the Lipocalin family, is a secreted glycoprotein involved in the transport of lipid molecules and participates in biological processes such as inflammatory response, iron regulation, and immune response. LCN2 is mainly secreted by neutrophils and intestinal epithelial cells15,16,17. In UC patients, LCN2 expression is significantly elevated and closely correlated with disease activity, suggesting an important role in UC pathogenesis. Notably, LCN2 has been shown to regulate cellular focal death in various diseases. For example, in diseases such as cerebral haemorrhage, diabetes mellitus, and spinal cord injury, LCN2 regulates pyroptosis through inflammatory signalling pathways, thereby exacerbating tissue damage and inflammatory responses18,19,20. These studies suggest that LCN2 may serve as a key molecule linking inflammation and cellular pyroptosis. However, whether HZKL could play a role in UC pyroptosis by modulating LCN2 remains unclear.
In this study, the therapeutic efficacy of HZKL on UC was evaluated through animal experiments. Additionally, its protective effect on the intestinal barrier and the regulatory mechanism of cellular death was examined21. Integrated bioinformatics analysis identified LCN2 as a key target of HZKL. Subsequent cell model experiments were conducted to verify whether HZKL exerted its therapeutic effects by inhibiting the expression of LCN2 and regulating pyroptosis. Our results confirmed that HZKL could effectively reduce colitis symptoms, improve intestinal barrier function, and exert significant protective effects in vivo. Moreover, HZKL suppressed cellular pyroptosis, improved the ultrastructure of intestinal epithelial cells, and reduced the intestinal mucosal damage in the UC model. Further cellular experiments demonstrated that HZKL significantly inhibited LCN2 expression through inhibiting NLRP3 inflammasome activation and Gasdermin D (GSDMD)-mediated cellular pyrolysis, thus mitigating cellular damage in UC models22. HZKL also regulated the balance of inflammatory factors, which significantly promoted cell proliferation and migration23. Collectively, this study elucidated a molecular mechanism underlying HZKL’s therapeutic effect in UC and highlights a potential research direction and targets for UC treatment.
Materials and methods
Bioinformatics analysis
The NCBI Gene Expression Omnibus database (GEO database, https://www.ncbi.nlm.nih.gov/GEO/) were utilized for data acquisition. Datasets GSE48959 (7 UC vs. 8 normal) and GSE75214 (74 UC vs. 11 normal) were used as the experimental set, while GSE48958 (7 UC vs. 6 normal) served as the validation set. Datasets GSE48959 and GSE75214 were combined, and batch effects were adjusted using limma and sva packages. Pyroptosis-related genes were retrieved from the GeneCards (https://www.genecards.org/) database using the keyword ‘pyroptosis’. RNA-seq data from colon biopsies of UC patients and healthy controls were processed using the limma package, and significantly differentially expressed genes (DEGs) were identified with the thresholds of adjusted p < 0.05 and |log2(FoldChange)| ≥1. Functional enrichment analysis of UC DEGs was performed using the clusterProfiler package for the R language24. GO analysis elucidated the roles of genes in biological processes, cellular components, and molecular functions25. KEGG analysis highlighted the involvement of these genes in different metabolic pathways26.
Weighted gene co-expression network analysis (WGCNA) was performed using the WGCNA package. Prior to network construction, principal component analysis (PCA) was conducted to reject abnormal samples. A weighted gene co-expression network was then built by calculating pairwise Pearson correlation coefficients. An appropriate soft threshold β was determined to optimize the neighbour-joining matrices. Gene modules were calculated by dynamic tree-cutting, with the modular genes having the highest correlation with UC filtered for further analysis. UC-associated DPRGs were defined as the intersection of pyrotosis-related genes, DEGs, and WGCNA modular genes (venn package). The glmnet package was employed to perform Lasso regression with 10-fold cross-validation (optimizing λ) to screen for diagnostic hub genes. Expression levels of hub genes in UC versus normal samples were visualized using boxplots (ggpubr package). ROC curves and AUC values were calculated using the pROC package to assess the diagnostic efficacy27,28,29,30.
Finally, after standardization of the GSE48958 validation set, hub gene expression differences and diagnostic performance were confirmed through boxplot (ggpubr) and ROC curve (pROC) analyses, as described above.
Preparation of HZKL
HZKL granules were supplied by Shijiazhuang Yiling Pharmaceutical Co., Ltd. (China) and consisted of 12 herbal components: Angelica sinensis (No. B2312003), Paeonia lactiflora (No. B2304004), Saxifrage (No. B2306003), Atractylodes macrocephala (No. B2304006), Patchouli (No. B2311002), Pseudostemma alba (No. B2303003), Perilla frutescens (No. B2301001), Bran-fried Citrus aurantium (No. B2305002), Balsam of Vinegar (No. B2301001), Semen Aesculi (No. B2208002), Cicada Molts (No. B2303003), and Whole Scorpion (No. B2303003).
Animal and cellular experiments
Mice and cells
A total of 60 SPF-grade male C57BL/6J mice (18–22 g, 6 weeks) and 24 SPF-grade male Sprague-Dawley (SD) rats (180–220 g, 6–8 weeks) were obtained from Beijing Spectrum Bio-Technology Co., Ltd. (China; Certificate No. SCXK (Beijing) 2019-00010). All animals were acclimatized for 7 days under standard laboratory conditions before experimentation. All animal procedures were approved by the Ethics Committee of Hebei Provincial Hospital of Traditional Chinese Medicine (Ethical Review Nos. IACUC-HPHCM-2024004 and IACUC-HPHCM-2024018) and were conducted following the institutional Guide for the Care and Use of Laboratory Animals. All experimental procedures and reporting complied with the ARRIVE guidelines. Caco-2 cells were purchased from Hunan Fenghui Biotechnology Co., Ltd. (China) and cultured as instructed by the supplier.
All experimental procedures were performed in accordance with relevant guidelines and regulations, and all methods adhered to the ARRIVE guidelines.
Animal experiment and grouping
Sixty mice were randomly assigned into six groups (n = 10 per group): normal control, DSS model, mesalazine treatment, and three HZKL treatment groups receiving high, medium, or low doses. Experimental colitis was induced by administering 3% (w/v) dextran sulfate sodium (DSS; MP Biomedicals, USA) in drinking water ad libitum for 7 consecutive days, with the DSS solution prepared freshly and replaced daily. Mice in the normal control group received standard drinking water. After DSS-induced colitis was established, mice were treated by oral gavage once daily for 7 consecutive days. HZKL was administered at doses of 31.66 g/kg (high), 15.83 g/kg (medium), and 7.92 g/kg (low), with a gavage volume of 10 mL/kg. Mesalazine suspension (Sunflower Pharmaceutical Group Co., Ltd.; No. 210817) was administered at 0.3 g/kg/day as a clinically established reference treatment to provide a benchmark for therapeutic efficacy, rather than for direct mechanistic comparison. Mice in the normal control and DSS model groups received an equal volume of saline. During the modeling and treatment periods, mouse body weight changes, stool consistency, and fecal bleeding were assessed every two days. The disease activity index (DAI) scores were calculated based on weight loss, stool morphology, and fecal blood (scoring range: 0–4). At the end of the experiment, mice were euthanized, with their colons harvested for length measurement and subsequent analyses.
Preparation of drug-containing sera
In this study, 24 SD rats were randomly assigned into 4 groups (n = 6 per group): a control group and 3 HZKL treatment groups with high, medium, and low doses. Rats in the high (21.92 g/kg), medium (10.96 g/kg), and low (5.48 g/kg) dosage groups were treated based on “Methodology of Pharmacological Research of Traditional Chinese Medicines”. The dosage was calculated using the conversion factor between the body surface area of humans and experimental animals. HZKL was administered to rats daily via oral gavage in a volume of 10 mL/kg for 7 continuous days. Two hours after the final gavage, rats were anesthetized by intraperitoneal injection of 3% sodium pentobarbital. The abdominal cavity was opened and the abdominal aorta was exposed. The blood was collected from the abdomen and centrifuged, with the serum collected and stored until use as a cell-culture substrate.
Cell transfection
Twenty-four hours before transfection, CACO-2 cells were cultured and seeded into 6-well plates (BIOFIL, Shanghai, China). Next, 300 µL of cell suspension was added to each well, and cells were cultured upon reaching 70%-80% confluency. For transfection, Solution A (3 µg plasmid) and Solution B (3 µL liposome) were diluted with Opti-DMEM (GIBCO BRL, USA). The two solutions were then gently mixed and incubated (20 min, room temperature). Subsequently, 100 µL of the transfection mix was added to each well. Cells were maintained in an incubator (37 °C, CO2; Lishen Scientific Instrument Co. Ltd., Shanghai, China) for 4 h. After that, the medium was replaced with fresh DMEM supplemented with 10% FBS (GIBCO).
Cell culture and membrane creation
Caco-2 cells were removed from liquid nitrogen and then rapidly thawed at 37 °C, followed by centrifugation to remove the supernatant, resuspension, and inoculation (37 °C, 5% CO2) in 25T culture flasks (CORNING, USA), and the fluid was changed periodically. Upon reaching 80–90% confluence, cells were washed with PBS (XP Biomed Ltd., Shanghai, China) and digested using trypsin (Beijing Solarbio Science & Technology Co., Ltd., Beijing, China). After the termination of digestion, the cells were counted and reseeded at a density of 3–5 × 105 cells/mL for continued incubation. Following centrifugation, cells were resuspended in freezing solution at a density of 1–3 × 106 cells/mL. The freezing tube was divided and stored at -80 °C overnight before transfer to liquid nitrogen. Regarding the modelling, cells in the logarithmic growth phase were inoculated at 60–70% density, and received different treatments according to the following groups: blank group (Caco-2 cells + blank control serum), model group [lipopolysaccharide (LPS)+ Caco-2 cells + blank control serum], HZKL group (LPS + Caco-2 cells + HZKL-containing serum), LCN2-OE group (LPS + Caco-2 cells + LCN2 transfection), LCN2-OE + HZKL group (LPS + Caco-2 cells + LCN2 transfection + HZKL), and LCN2-OE + anti-LCN2 group (LPS + Caco-2 cells + LCN2 transfection + ZINC00784494).
Histopathological examination
Colon tissue samples were fixed in 4% paraformaldehyde (PFA) (Servicebio, Wuhan, China) for 24 h, paraffin-embedded, and sectioned. Subsequently, the sections were deparaffinized using xylene (Sinopharm Chemical Reagent Co., Ltd., Shanghai, China) and rehydrated through a graded series of ethanol (Sinopharm) (100%, 95%, and 75%). Hematoxylin and eosin (HE; Servicebio) staining was then performed. After that, the sections were dehydrated, visualized, and sealed. The images were captured and observed using a light microscope (Nikon Eclipse E100, Nikon, Japan).
Transmission electron microscopy (TEM)
Fresh colon tissue was cut into 1 mm³ pieces within 1–3 min and quickly immersed in pre-prepared electron microscopy fixative (Servicebio) for cutting and fixation. Afterwards, the sections were rinsed with 0.1 M phosphate buffer (pH 7.4), followed by post-fixation and rinsing in 1% osmium acid (Ted Pella Inc, USA). Next, the samples were dehydrated (room temperature) using a graded series of ethanol and acetone. Tissue blocks were then infiltrated with acetone (Sinopharm Chemical Reagent Co., Ltd., Shanghai, China) and embedded in 812 (SPI, USA) embedding agents, followed by polymerization (60 °C, 48 h). Ultrathin sections were obtained by cutting the resin block and stained with uranyl acetate (SPI) and lead citrate solution (Sigma, USA). The dried sections were observed and analyzed under a TEM (HITACHI, Japan).
Western blotting
Appropriate amounts of colon tissue or cell samples were lysed with RIPA lysis buffer (Servicebio), followed by centrifugation to remove insoluble materials. Specifically, for cellular samples, after 2–3 washes with PBS (Servicebio), samples were added with RIPA lysate containing protease inhibitors and lysed on ice for 30 min; the lysate was collected using a cell scraper. For tissue samples, tissues were washed 1–2 times with PBS, minced, and then homogenized using a tissue grinder (Servicebio) in ice-cold RIPA lysis buffer containing grinding beads (Servicebio). The buffer was added at a volume equivalent to 10 times the tissue weight. The homogenate was subsequently incubated on ice for 30 min for complete lysis. Each sample was centrifuged (12,000 rpm, 4 °C, 10 min), with the supernatant collected as the total protein extract. Protein concentration was determined using a BCA assay. Samples were then mixed with 5× loading buffer at a 4:1 ratio, heated at 95 °C for 10 min, and stored. The unfolded proteins were separated using SDS-PAGE and then transferred onto PVDF membranes (Servicebio) via wet transfer at 300 mA for 30 min. After blocking (30 min) with 5% skimmed milk in TBST (Servicebio), the membranes were exposed to the primary antibody overnight at 4 °C. Following this, the membrane was rinsed three times with TBST, followed by incubation (30 min, room temperature) with the HRP-conjugated secondary antibody. Next, the membranes were washed again and then developed with ECL reagent (Servicebio), and the signal intensity of the protein bands was recorded and analyzed.
Chemiluminescence signals were detected using different methods according to the sample origin. For cell samples, signals were captured using X-ray film. After ECL development, the PVDF membranes and photosensitive film (FUJIFILM Business Innovation, Shanghai, China) were immediately placed in an exposure box in a darkroom and tightly sealed (3–5 s), and then exposed for 1 min. The film was then developed, rinsed, and fixed. After water washing, the film was dried at room temperature, and digitized using an Epson Perfection V39II scanner. For animal tissue samples, signals were acquired using a chemiluminescence imaging system (Servicebio). After ECL development, residual liquid was removed from the membrane surface, and the membrane was placed flat on the instrument’s darkroom tray. Automatic exposure was performed, and the image was saved in TIFF format.
The primary antibodies utilized included ZO-1 (AF5145, Affinity, USA), Occludin (DF7504, Affinity), ZBP1 (13285-1-AP, Proteintech Group, USA), CD55 (AF5259, Affinity), LCN2 (26991-1-AP, Proteintech), S100A8 (DF6556, Affinity), NLRP3 (DF7438, Affinity), Caspase-1 (HA722222, HUABIO, Hangzhou, China), GSDMD (AF4012, Affinity), ASC (DF6304, Affinity), GSDMD-N (DF13758, Affinity), pro-Caspase-1 (HA722222, HUABIO), and GAPDH (ab181602, Abcam, UK).
ELISA
The frozen serum samples were thawed at room temperature and mixed thoroughly. ELISA was performed as per the kit’s protocol. Briefly, standard working solution and washing solution were prepared as specified. Afterwards, samples were diluted appropriately and added to the pre-coated plate, followed by incubation at the recommended temperature and the addition of secondary antibody. Finally, the OD value of each well was measured at 450 nm using a microplate reader. The specific concentration of inflammatory factors in serum was calculated by checking against a standard curve.
For the cell experiments, the cell supernatants were collected, centrifuged (3000 × g, 20 min) to remove impurities, and dispensed for subsequent use. Before the experiment, the kit and samples were equilibrated to room temperature, and the standards were diluted according to the instructions to prepare the standard curve. Next, the standards and samples were added to the plate. Biotin-labeled antibody was added to the sample wells and mixed, followed by the addition of enzyme reagent to each well (except the blank wells). After incubation (37 °C, 30 min), the plate was washed 5 times. Developers A and B were added, and color was developed in the dark for 10 min before the reaction was terminated with termination solution. The OD value was measured at 450 nm, and the concentration was calculated according to the standard curve.
Real-time PCR (qPCR)
For RNA extraction, 5–20 mg of tissue was placed in a pre-cooled grinding tube, added with RNA extraction solution (Servicebio), milled, and centrifuged. The supernatant was collected, mixed with chloroform (Servicebio), and allowed to stand. Following centrifugation, the supernatant was taken and added with isopropanol (Sinopharm Chemical Reagent Co., Ltd., Shanghai, China) to precipitate RNA. Next, the precipitated RNA was centrifuged at -20 °C, washed twice with 75% ethanol, air-dried, and then lysed in RNA lysate (Servicebio). RNA concentration was measured using Nanodrop, and samples were diluted to 200 ng/µL for subsequent analysis. Regarding reverse transcription, 20 µL of the reaction system was prepared according to the kit, mixed, and centrifuged. Reverse transcription was completed on a PCR instrument (Eastwin Life Sciences Inc., Beijing, China). Quantitative PCR was performed with each sample run in triplicate. Following PCR amplification, relative gene expression was calculated using the 2−ΔΔCT method: 2−[ΔCT(experimental group)−ΔCT(control group)]. Primer sequences used in this study are shown in Table 1.
Immunofluorescence and immunohistochemistry
Paraffin-embedded colon tissue sections were first cleaned using an eco-friendly dewaxing solution (Servicebio) (10 min ×3), followed by dehydration in a graded ethanol series (ethanol Ⅰ/Ⅱ/Ⅲ; Servicebio, 5 min each) and rehydration in distilled water. Next, antigen retrieval was performed using EDTA buffer (pH = 8.0; Servicebio) using a microwave (medium heat for 8 min, pause for 8 min, and medium-low heat for 7 min). After cooling, the sections were washed 3 times with PBS (Servicebio; 5 min each). Endogenous peroxidase activity was eliminated by incubating sections with 3% hydrogen peroxide (ANNJET, Shandong, China). Non-specific binding sites were blocked with 3% BSA (Servicebio) for 30 min. Subsequently, the sections were incubated overnight at 4 °C with the primary antibody (diluted in PBS). After washing, the secondary antibody was applied and incubated (50 min, room temperature). In the end, the nuclei were stained with DAPI (Servicebio) and incubated (10 min) in the dark. Autofluorescence was eliminated and the sections were washed under running water for 10 min. Finally, the sections were sealed with anti-fluorescence attenuation sealer (Servicebio) and observed under a fluorescence microscope. In cellular immunofluorescence assays, cells were fixed with 4% PFA for 30 min, rinsed with PBS, and blocked for 1 h. Primary antibody (diluted 1:100) was applied overnight. On the following day, after washing, fluorescent labelled secondary antibody (diluted 1:200) was added for incubation (90 min) away from light. Finally, the nuclei were stained using DAPI and sealed with anti-fluorescence attenuation sealer, followed by observation and photograph under a fluorescence microscope, with signals distinguished based on their different fluorescein labels: DAPI (blue), FITC (green), CY3 (red), and CY5 (far-red).
TUNEL
The tissues were fixed in 4% PFA (30–60 min), rinsed once with PBS, and treated (2 min) with PBS containing 0.1% Triton X-100 on ice. After two additional PBS washes, the TUNEL reaction mixture (Servicebio) (a combination of labeling buffer and enzyme solution) was applied for incubation (60 min, 37 °C), in the dark. Following 3 washes with PBS, the sections were sealed with anti-fluorescence quenching sealing solution (Servicebio), and then observed under a fluorescence microscope.
Cell counting kit-8 (CCK-8) assay
UC cells and LCN2 + UC cells were adjusted to the appropriate concentration and seeded (100 µL, 10,000 cells/well) into 96-well plates. Cells were cultured (5% CO2, 37 °C) overnight. After cell recovery, cells were treated with drug-containing medium at the indicated final concentrations for incubation for 0, 24, and 48 h. At each time point, 10 µL of CCK-8 solution (Beyotime) was added per well, followed by incubation in the cell culture incubator for 1 h. The OD value was determined at 450 nm.
Flow cytometry
Cells (1 × 106) were seeded into 6-well plates and incubated overnight until the state was restored for experimental treatment. Cells were digested and 5 × 105 cells were resuspended in 500 µL PBS. Next, the cell suspension was stained with 5 µL 7-AAD and 10 µL PI staining solution (Servicebio), gently mixed, and then incubated (30 min, room temperature) on ice away from light. Subsequently, cells were detected using a flow cytometer (BD Biosciences, USA), and the data were analyzed using FlowJo 10 software.
Cell proliferation assay
Cells were seeded into 24-well plates and cultured until fully adherent. The cell culture medium was replaced with fresh medium containing 20µM EdU working solution (Beyotime), and cells were incubated for 2 h. After removing the culture medium, cells were fixed in 4% PFA (Beyotime) for 15 min and washed 3 times with PBS containing 3% BSA. Permeabilization (10–15 min) was performed using PBS with 0.3% Triton X-100. After that, cells were washed and incubated with the click reaction cocktail for 30 min at room temperature in the dark. After 3 washes, nuclei were counter-stained with Hoechst solution for 10 min. After washing, the coverslips were sealed and examined using a fluorescence microscope. EdU-positive cells exhibited green fluorescence, while nuclei were stained blue by Hoechst.
Scratch wound healing assay
The cells of each group were cultured until fusion. A scratch was created across the monolayer using a sterile pipette tip. After washing with PBS for 3 times, fresh medium was added. Cells were then incubated (37 °C, 5% CO2) and photographed and recorded at 0 h and 24 h, respectively.
Statistical analysis
Statistical analyses were performed using IBM SPSS version 27.0 (IBM, USA). All quantitative data were presented as mean ± standard error of the mean (SEM). Sample sizes for animal experiments were provided in the corresponding figure legends, and each experimental group consisted of independent biological replicates. Data distribution was assessed for normality prior to analysis. For multi-group comparisons, one-way analysis of variance (ANOVA) was used, followed by Tukey’s multiple comparison test to control type I error. When normality assumptions were not satisfied, appropriate non-parametric tests were applied. A two-sided p < 0.05 was considered statistically significant.
Results
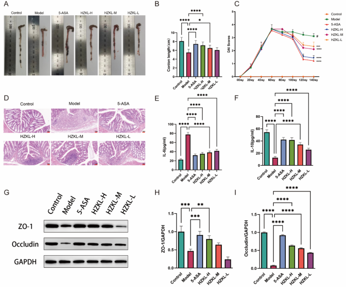
HZKL alleviates DSS-induced UC in mice by improving clinical signs, histopathology, and molecular markers
To assess the protective effect of the TCM HZKL granules on UC mice, we conducted systematic tests at the level of overall symptoms, histopathology, and molecular alterations. Colon length is an important indicator for assessing the degree of inflammatory damage in UC, with colon shortening usually reflecting inflammation severity and treatment efficacy31. It has been shown that the DAI score evaluates the disease activity and inflammation degree of UC through three parameters (weight loss, fecal character, and fecal blood), and the dynamic change of DAI in 14 days can quantitatively monitor disease progression and therapeutic effect32. Additionally, HE staining could visualize the structural changes in the colonic mucosa, including epithelial integrity, glandular morphology, cup cell number, and inflammatory cell infiltration, providing a histological basis for assessing tissue damage and repair33. In the present study, compared with the normal control group, mice in the model group exhibited significant colonic shortening (Fig. 1A,B) and markedly elevated DAI score (Fig. 1C), as well as disorganized colonic tissue, glandular disruption, epithelial cell detachment, and extensive inflammatory cell infiltration (Fig. 1D). Moreover, it’s well-established that IL-6 is a key pro-inflammatory cytokine, with its elevation usually correlating with the severity of inflammatory response34. By contrast, IL-10 is an important anti-inflammatory cytokine that plays an important role in regulating inflammation and maintaining immune homeostasis35. IL-6 and IL-10 levels can accurately quantify the inflammation state and its regulatory mechanisms, while intuitively reflecting the effect of experimental treatments on the balance of pro- and anti-inflammatory36. In this study, it was found that serum IL-6 levels were notably increased and IL-10 levels were significantly decreased in the model group mice (Fig. 1E-F). Additionally, a previous study has revealed that disrupted intestinal barrier function is a central feature of UC pathophysiology; ZO-1 and Occludin are key proteins of tight junctions, which are directly involved in maintaining intestinal epithelial barrier integrity and preventing the leakage of pathogens and toxins from the lumen37. Quantifying the expression levels of ZO-1 and Occludin could help assess the recovery of intestinal barrier function impairment after experimental treatment (Fig. 1G-I)38.
HZKL alleviates DSS-induced UC in mice by improving clinical symptoms, histopathology, and molecular markers. (A) Representative images of colons from the control group, DSS model group, mesalazine (5-ASA) reference group, and HZKL treatment groups (high, medium, and low doses). (B) Quantitative analysis of colon length (mean ± SEM, n = 6–8 mice per group). (C) DAI scores assessed during DSS induction. (D) Representative images of HE–stained colon sections showing epithelial integrity, crypt architecture, and inflammatory cell infiltration (scale bar: 50 μm). (E,F) Serum IL-6 and IL-10 levels measured by ELISA (mean ± SEM, n = 7 mice per group). (G–I) Western blot analysis of ZO-1 and Occludin expression in colonic tissues, with GAPDH as a loading control, and corresponding densitometric quantification (mean ± SEM, n = 3 independent biological replicates). Statistical significance was determined by one-way ANOVA followed by Tukey’s multiple comparison test. *p < 0.05, **p < 0.01, ***p < 0.001, ****p < 0.0001.
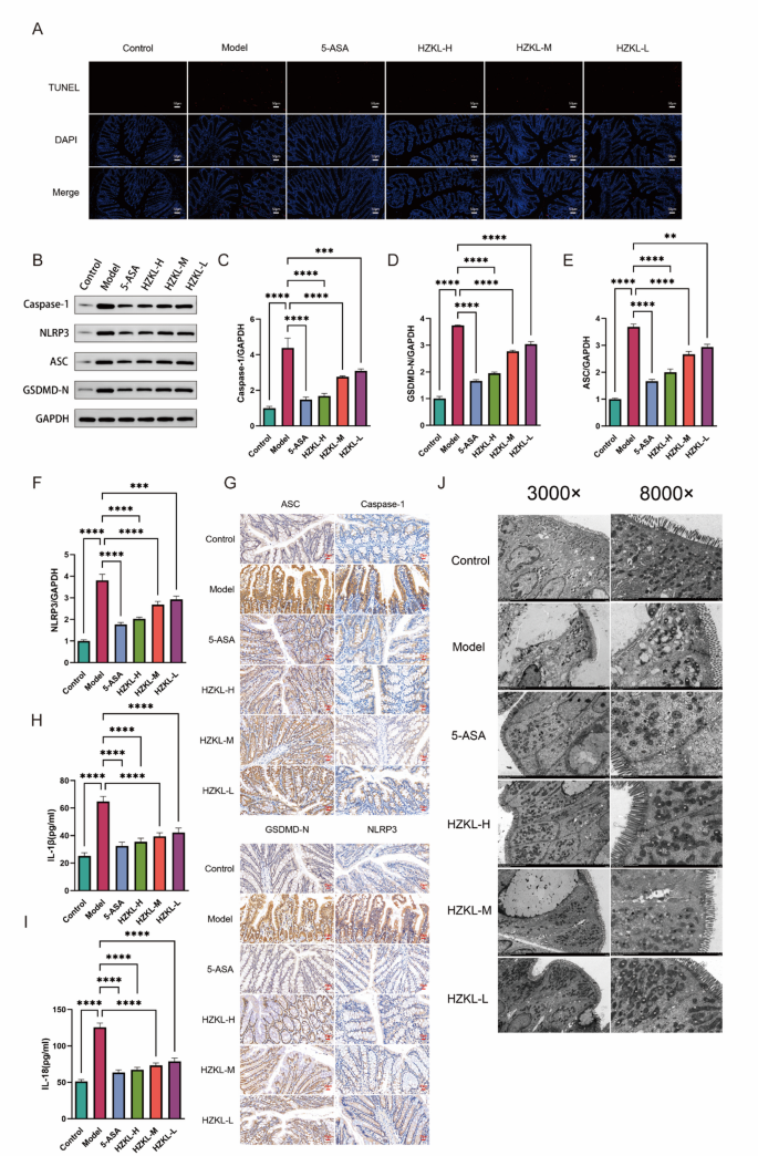
HZKL alleviates DSS-induced UC by inhibiting cellular pyroptosis
Accumulating studies have shown that abnormal increase in apoptosis in UC lesions is a key cause of inflammatory injury and impaired intestinal barrier function; proper regulation of apoptosis can promote intestinal epithelial repair and alleviate inflammation39,40,41. In the present study, cell apoptosis was detected by TUNEL assay. The results showed that the number of positive cells in the model group was remarkably increased compared with that in the blank group; HZKL intervention could notably decrease the number of positive cells (Fig. 2A). This suggested that HZKL caused a decrease in DNA breakage and apoptosis.
HZKL alleviates DSS-induced ulcerative colitis by inhibiting cellular pyroptosis. (A) Representative TUNEL fluorescence staining of colonic tissues. Red fluorescence indicates TUNEL-positive nuclei (DNA fragmentation); blue fluorescence indicates DAPI-stained nuclei (scale bar: 50 μm). (B) Western blot analysis of GSDMD-N, ASC, NLRP3, and Caspase-1 expression in colonic tissues, with GAPDH as a loading control. (C–F) Densitometric quantification of protein expression levels shown in (B) (mean ± SEM, n = 3 independent biological replicates). (G) Representative immunohistochemical staining of GSDMD-N, ASC, NLRP3, and Caspase-1 in colonic tissues (brown indicates positive staining; nuclei counterstained with hematoxylin; scale bar: 20 μm). (H,I) Serum IL-1β and IL-18 levels measured by ELISA (mean ± SEM, n = 7 mice per group). (J) TEM images showing ultrastructural changes in colonic epithelial cells, including tight junction integrity, mitochondrial morphology, and rough endoplasmic reticulum (scale bar: 5 μm in the upper panel, 2 μm in the lower panel). Statistical significance was determined by one-way ANOVA followed by Tukey’s multiple comparison test. *p < 0.05, **p < 0.01, ***p < 0.001, ****p < 0.0001.
NLRP3 acts as a core sensor of the inflammasome, with its activation by sensing danger signals and binding to the adaptor protein ASC driving the assembly of the inflammasome42,43. It has been shown that ASC promotes functional activation of inflammasome and downstream signaling through its structural domain bridging NLRP3 and Caspase-144. Activated Caspase-1 cleaves the precursors of the pro-inflammatory cytokines IL-1β and IL-18 to generate biologically active mature forms, while cleaving GSDMD and releasing its N-terminal fragment (GSDMD-N), which forms pores in cell membranes, thereby inducing cellular pyroptosis45,46. Additionally, according to Western blot and quantitative analyses, GSDMD-N, ASC, NLRP3, and Caspase-1 expression levels were notably higher in the model group compared with those in the blank group (p < 0.01); however, their protein expression levels were significantly decreased in the western medicine group and the HZKL treatment groups (p < 0.01) (Fig. 2B-F).
Furthermore, our immunohistochemistry results verified that the blank group showed weaker protein expression and sparse areas of brown-yellow staining; by contrast, the model group exhibited notably enhanced protein expression and remarkably increased brown-yellow positive staining area. The expression level of GSDMD-N, ASC, NLRP3, and Caspase-1 proteins was significantly reduced in the HZKL intervention group, along with notably reduced expression levels in the intestinal epithelial cells (Fig. 2G). Additionally, according to ELISA results, the expression level of IL-1β and IL-18 was markedly higher in the model group (p < 0.01) (Fig. 2H-I), suggesting the cellular pyroptosis pathway activation and the release of large amounts of pro-inflammatory factors (IL-1β and IL-18). Western drug treatment and HZKL treatments could effectively reduce IL-1β and IL-18 levels (p < 0.01), suggesting that HZKL could regulate the release of IL-1β and IL-18 by inhibiting the pyroptosis pathway. TEM plays a crucial role in UC research by enabling direct visualization of key ultrastructural changes. It can reveal mitochondrial swelling and rupture caused by pyroptosis, as well as increased cytoplasmic density and disorganization. Furthermore, TEM allows assessment of intestinal barrier function through observation of the disruption of the tight junctions and inflammatory damage to the structure of microvilli. In this study, as revealed by TEM results (Fig. 2J), the blank group showed mildly damaged intestinal mucosal epithelial cells, intact cell membranes, uniform stromal electron density, normally distributed organelles, neatly arranged microvilli, and intact intercellular junctions; additionally, mitochondria showed minor alterations, including altered membrane permeability, lipid droplet infiltration, and mildly disorganized cristae; no obvious abnormalities were observed in the rough endoplasmic reticulum and Golgi apparatus. By contrast, in the model group, intestinal epithelial cells exhibited severe damage with obvious signs of cell death, manifested by the dissolution of small areas of the cell membrane, uneven electron density of the matrix, and low electron density vacuoles; additionally, the organelles were fragmented, the microvilli were sparse and disorganized, and the dense area of the tight junctions was blurred and dispersed, accompanied by widened cell gap, indicating abnormal intestinal barrier structure; a large number of mitochondria were disintegrated, with broken membrane, altered permeability, lipid droplets penetrated into the membrane, matrix leakage, reduced cristae, rough endoplasmic reticulum dissolution, and unclear structure. Western medicine treatment and HZKL treatments could significantly improve intestinal epithelial cell ultrastructure, and reduce the cell death phenomenon, along with neatly arranged microvilli, restored the connection between epithelial cells, normal mitochondrial morphology, and basically intact rough endoplasmic reticulum. Furthermore, these improvement effects were more obvious in the high-dose HZKL group, suggesting that HZKL could effectively protect the intestinal epithelial cells and alleviate pyroptosis-caused ultrastructural damage.
Taken together, the above results suggested that HZKL can inhibit pyroptosis, improve intestinal epithelial cell ultrastructure, and reduce the intestinal mucosal damage in the UC model.
The action target of HZKL in inhibiting cellular pyroptosis in UC is screened
A total of 799 UC DEGs (235 upregulated and 564 downregulated) were preliminarily identified. WGCNA was performed with a soft threshold of 28 (topological fit index R2 = 0.85, slope=-1.18), and the yellow modules were identified as the most strongly associated with UC phenotypes (p < 0.001). Further intersection of DEGs, module genes, and pyroptosis-related genes yielded 6 candidate genes. Furthermore, 4 key genes (LCN2, ZBP1, CD55, and S100A8) were identified by LASSO regression (binomial deviation optimal λ = 4). According to our validation experiment results, the expression of the above genes in the model group was notably higher than that in the blank group (histogram, p < 0.001). Additionally, ROC curve analysis indicated excellent discriminatory efficacy (all AUC > 0.9), highlighting these genes as potential biomarkers for UC (Figure S1). Moreover, key genes were further identified from the four genes (LCN2, CD55, S100A8, and ZBP1). Specifically, in the present study, WB and qPCR were used to detect their expression levels in the colon tissues of mice. It was found that among the six groups of mice, these four genes were significantly upregulated in the model groups; however, LCN2 was downregulated by Western medicine and HZKL treatment groups, while CD55, S100A8, and ZBP1 were not affected. This indicated that high expression of LCN2 was not only closely related to disease state, but also represented a key drug-responsive target (Fig. 3A-I). The potential role of LCN2 in UC pyroptosis was further explored. Specifically, LCN2/NLRP3 and LCN2/ASC co-localization analysis was performed using immunofluorescence double staining. The results showed significant co-localization of LCN2 with ASC/ and NLRP3 in the UC model, as indicated by increased yellow merged signals in cells. This suggested that LCN2 may be involved in cellular pyroptosis activation and inflammation through its interactions with key molecules related to cellular pyroptosis (ASC and NLRP3) (Fig. 3J-K). Taken together, LCN2 may be an important target in the cellular pyroptosis pathway in UC. Further investigation of its mechanism will help to reveal UC pathogenesis and potential therapeutic targets.
The target of HZKL in inhibiting cellular pyroptosis in UC is screened. (A) Western blot analysis of ZBP1, CD55, S100A8, and LCN2 protein expression in colonic tissues, with GAPDH as a loading control. (B–E) Densitometric quantification of protein expression levels shown in (A) (mean ± SEM, n = 3 independent biological replicates). (F–I) Quantitative real-time PCR analysis of ZBP1, CD55, S100A8, and LCN2 mRNA expression levels in colonic tissues (mean ± SEM, n = 3 independent biological replicates). (J,K) Immunofluorescence co-localization analysis showing LCN2 (green) with ASC or NLRP3 (red) in colonic tissues; nuclei were counterstained with DAPI (blue). Yellow signals indicate co-localization (scale bar: 50 μm). Statistical significance was determined by one-way ANOVA followed by Tukey’s multiple comparison test. *p < 0.05, **p < 0.01, ***p < 0.001, ****p < 0.0001.
In conclusion, among the four genes (LCN2, CD55, S100A8, and ZBP1) screened from bioconfidence analysis, LCN2 was identified as a core gene in the cellular pyroptosis pathway of UC. LCN2 was highly expressed in UC models and significantly downregulated by drug interventions; it participated in pyroptosis activation and inflammation regulation through co-localization with NLRP3 and ASC, highlighting its value as a critical molecular target. High expression of LCN2 in the UC model could be significantly regulated by drug intervention.
HZKL inhibits cellular pyroptosis by regulating LCN2 expression
In this study, the role of HZKL in regulating the pyroptosis pathway was investigated in a model of UC. It has been shown that PI/7-AAD can mark cells with a loss of membrane integrity by detecting changes in membrane permeability, which is especially important for detecting necrosis and other forms of membrane rupture-associated death (e.g. pyroptosis)47. Additionally, NLRP3 inflammasome activation during cellular pyroptosis has been shown to trigger GSDMD-mediated perforation of the cell membrane, leading to loss of membrane integrity48. In this study, the transfection efficiency and appropriate drug-containing serum concentration were confirmed before cell experiments. As revealed by Western blot analysis, LCN2 protein level in the transfected group was significantly elevated compared with that in the control group (untransfected cells) (p < 0.01). This indicated that the LCN2 overexpression model was successfully established (Fig. 4A). Consistently, qPCR results further confirmed that LCN2 mRNA expression was notably upregulated in the transfected group relative to that in the control group (p < 0.01), confirming that the transfection efficiency met the requirements for subsequent experiments (Fig. 4B). Furthermore, cell viability was assessed using the CCK-8 assay, and it was revealed that cell viability was remarkably enhanced at the medium-dose HZKL-containing serum concentration (Fig. 4C, D). The level of cellular pyroptosis (proportion of PI+/7-AAD+ cells) and its modulation under different treatments were assessed by dual staining with 7-AAD and PI, providing an initial estimation of pyroptosis levels. Flow cytometry analysis showed (Fig. 4E-G) that the rate of pyroptosis was significantly higher in the UC model group compared with that in the blank control group (p < 0.01). After the intervention of HZKL, the rate of cell pyroptosis was notably reduced (p < 0.05), indicating that HZKL could inhibit cell pyroptosis in the UC model. Additionally, the pyroptosis rate was further elevated in the LCN2 overexpression group (LCN2-OE) compared to that in the model group (p < 0.05), whereas this rate was remarkably reduced in the LCN2 inhibition group (p < 0.01). Western blot was used to further examine pyroptosis-associated proteins. In addition to NLRP3, Caspase-1, ASC, and GSDMD-N proteins examined in the previous section, pro-Caspase-1 and GSDMD proteins were also measured. pro-Caspase-1 is a precursor for the cleavage of NLRP3 inflammasome activation to active Caspase-1, reflecting inflammasome activation; GSDMD is the core execution protein of pyroptosis, and its cleavage product GSDMD-N can form membrane pores and directly drive pyroptosis49. Simultaneous detection of pro-Caspase-1 and GSDMD expression and cleavage enables verification of the pyroptosis pathway from upstream inflammasome activation to downstream effector execution. This approach helps distinguish pyroptosis from other forms of cell death and confirms the regulatory targets of potential regulatory molecules or drugs50. In the present study, the expression of pyroptosis-related proteins (NLRP3, GSDMD-N, and Caspase-1) was significantly elevated in the UC model group compared with that in the blank control group (Fig. 4H-N) (p < 0.01). HZKL intervention could effectively downregulate the levels of these proteins (p < 0.05). Further analysis revealed that LCN2 overexpression significantly increased the expression of pyroptosis-associated proteins (p < 0.05), while LCN2 inhibition caused the opposite effects (p < 0.05). This suggested that LCN2 may be involved in the activation process of pyroptosis in the UC model by promoting the expression of pyroptosis-related proteins. Subsequently, to further verify whether LCN2 has spatial co-localization with key pyroptosis pathway molecules NLRP3 and GSDMD, and thus to explore its mechanism in cellular pyroptosis, the present study performed fluorescence double staining of LCN2/NLRP3 and LCN2/GSDMD. The results showed (Fig. 4O-P) that the co-localization signals of LCN2 with GSDMD and LCN2 with NLRP3 in the cytoplasm were significantly enhanced in the UC model group, suggesting that LCN2 may contribute to pyroptosis onset through its interaction with GSDMD and NLRP3. The above results indicated that HZKL may inhibit the pyroptosis pathway activation by disrupting the interaction of LCN2 with GSDMD and NLRP3.
HZKL inhibits cellular pyroptosis by regulating LCN2 expression. (A,B) Validation of LCN2 overexpression in Caco-2 cells by Western blot (A) and qPCR (B) (mean ± SEM, n = 3 independent biological replicates). (C,D) Effects of HZKL on Caco-2 cell viability in the UC model and UC + LCN2 overexpression model assessed by CCK-8 assay. Groups included Blank, HZKL-L, HZKL-M, and HZKL-H (mean ± SEM, n = 5 independent experiments). (E) Flow cytometric analysis of cell death using 7-AAD/PI double staining in different treatment groups (Control, Model, HZKL, Model + LCN2-OE, Model + LCN2-OE + HZKL, Model + LCN2-OE + anti-LCN2). (F,G) Quantitative analysis of 7-AAD and PI-positive cell populations (mean ± SEM, n = 3 independent biological replicates). (H) Western blot analysis of pyroptosis-related proteins (NLRP3, ASC, Pro-Caspase-1, Caspase-1, GSDMD, and GSDMD-N) with GAPDH as a loading control. (I–N) Densitometric quantification of protein expression levels shown in (H) (mean ± SEM, n = 3 independent biological replicates). (O,P) Immunofluorescence double staining showing co-localization of LCN2 (green) with GSDMD or NLRP3 (red); nuclei were counterstained with DAPI (blue). Yellow signals indicate co-localization (scale bar: 100 μm). Statistical significance was determined by one-way ANOVA followed by Tukey’s multiple comparison test. *p < 0.05, **p < 0.01, ***p < 0.001, ****p < 0.0001.
Taken together, HZKL effectively inhibited NLRP3 inflammasome and GSDMD-mediated cellular pyroptosis by downregulating LCN2 expression, thereby attenuating cellular damage in the UC model and demonstrating their potential therapeutic effects.
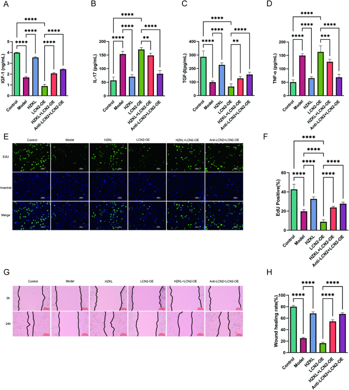
HZKL modulates inflammatory factors and promotes epithelial repair through LCN2 regulation
Based on our previous findings that HZKL modulated pyroptosis by regulating LCN2 expression, we further investigated the therapeutic effects of HZKL on UC-related inflammatory responses and epithelial repair. As has been evidenced previously, insulin-like growth factor-1 (IGF-1) and transforming growth factor-β (TGF-β) are key mediators of epithelial regeneration and tissue repair, whereas interleukin-17 (IL-17) and tumor necrosis factor-α (TNF-α) are representative pro-inflammatory cytokines that exacerbate intestinal inflammation and barrier disruption in UC51. In autoimmune diseases (including UC), these four indicators have important physiological and pathological significance. Specifically, IGF-1 and TGF-β levels reflect enhanced tissue repair, and IL-17 and TNF-α levels directly reflect the intensity of inflammatory response52,53,54.
As shown in Fig. 5A-D, HZKL treatment markedly modulated the inflammatory cytokine profile in experimental UC. Specifically, compared with the model group, HZKL treatment increased the levels of the repair-associated factors IGF-1 (Fig. 5A) and TGF-β (Fig. 5C), while notably reducing the expression of the pro-inflammatory cytokines IL-17 (Fig. 5B) and TNF-α (Fig. 5D). In contrast, LCN2 overexpression disrupted this cytokine balance by further elevating IL-17 and TNF-α levels and suppressing IGF-1 and TGF-β levels. Notably, HZKL treatment partially reversed these LCN2-induced alterations, indicating that HZKL restored the balance between pro-inflammatory and anti-inflammatory mediators, at least in part, through regulation of LCN2 expression.
HZKL ameliorates DSS-induced UC in mice by modulating inflammatory factors and promoting repair. (A–D) Levels of inflammation- and repair-associated cytokines in colonic tissues measured by ELISA (mean ± SEM, n = 6 mice per group): (A) IGF-1, (B) IL-17, (C) TGF-β, and (D) TNF-α. (E) Representative EdU fluorescence staining images showing proliferating Caco-2 cells; EdU-positive nuclei are shown in green and DAPI-stained nuclei in blue (scale bar: 100 μm). (F) Quantification of EdU-positive cells (mean ± SEM, n = 5 independent experiments). (G) Representative images of scratch wound assays assessing Caco-2 cell migration after 24 h of treatment (scale bar: 200 μm). (H) Quantitative analysis of wound closure rates (mean ± SEM, n = 3 independent biological replicates). Statistical significance was determined by one-way ANOVA followed by Tukey’s multiple comparison test. *p < 0.05, **p < 0.01, ***p < 0.001, ****p < 0.0001.
In the study of UC, EdU detection can determine whether HZKL promotes intestinal epithelial cell proliferation and repair capacity, thus further verifying its role in restoring intestinal barrier function55,56. EDU assay results (Fig. 5E-F) showed that HZKL significantly increased the proportion of EDU-positive cells compared with the model group, suggesting that HZKL could markedly promote the proliferation ability of Caco-2 cells. In the LCN2 overexpression group, cell proliferation ability was noticeably inhibited, but HZKL could substantially alleviate this inhibition, further verifying its mechanism of action in promoting cell proliferation.
In UC research, the scratch wound-healing assay enables us to observe whether HZKL could promote the migration of intestinal epithelial cells towards the damaged area, thereby evaluating its potential to accelerate intestinal healing and tissue regeneration57,58. Our scratch assay (Fig. 5G-H) results showed that HZKL noticeably accelerated the rate of scratch healing in Caco-2 cells compared with the model group, suggesting a strong pro-migratory effect. LCN2 overexpression markedly decreased cell migration ability, but HZKL treatment could partially restore the migration ability, further indicating its ability to counteract LCN2-mediated migration inhibition.
In conclusion, by downregulating LCN2 expression, HZKL not only regulated inflammatory cytokine balance, but also significantly enhanced the proliferation and migration of Caco-2 cells. These findings highlighted LCN2 as a potential target and offer a new strategy for the treatment of UC.
Discussion
UC is a chronic and recurrent inflammatory bowel disease with a complex etiology. If not effectively controlled, long-term inflammation can increase the risk of colorectal cancer and severely impair patients’ quality of life and long-term health59,60. Although various therapeutic agents have been applied in the clinical management of UC, their efficacy remains limited in a subset of patients, and long-term use is often accompanied by considerable adverse effects. Therefore, developing safe and effective therapeutic strategies remains a key clinical priority. HZKL, a TCM compound, has been used clinically in UC management. Prior clinical observations and reports have suggested its potential therapeutic benefits. However, its molecular mechanisms have not been fully elucidated21. In the present study, the therapeutic effects and potential mechanisms of HZKL in experimental UC were systematically investigated. The results demonstrated that HZKL efficiently improved colon length, reduced DAI scores, and restored colonic histological architecture in DSS-induced UC mice. Meanwhile, HZKL modulated the intestinal inflammatory environment by regulating the expression of inflammatory cytokines (including IL-6 and IL-10), and enhanced intestinal barrier integrity through upregulation of tight-junction proteins (ZO-1 and Occludin)38. Moreover, HZKL reduced IL-1β and IL-18 expressions, decreased the proportion of TUNEL-positive cells, and ameliorated ultrastructural epithelial damage, suggesting an inhibitory effect on excessive inflammatory cell death16.
Accumulating evidence has indicated that pyroptosis, a form of inflammasome-mediated programmed cell death, plays a crucial role in UC pathogenesis by promoting epithelial injury and amplifying mucosal inflammation61,62. Consistently, our findings indicated that HZKL attenuated key molecular and ultrastructural features of pyroptosis. Bioinformatics analyses identified LCN2 as a UC-associated gene closely related to pyroptosis-related pathways. Further experimental validation confirmed that HZKL downregulated LCN2 expression, accompanied by reduced activation of pyroptosis-associated signaling molecules (including NLRP3, ASC, and GSDMD-N), thereby alleviating inflammation and tissue injury. Additionally, we observed significant co-localization of LCN2 with core pyroptosis-related proteins (ASC, NLRP3, and GSDMD)63, supporting a functional association between LCN2 expression and inflammasome-mediated pyroptosis.
These observations suggested that LCN2 may contribute to NLRP3 inflammasome–mediated pyroptosis and UC progression by facilitating inflammatory cell death64. However, it should be emphasized that the present study does not demonstrate a direct molecular interaction or a definitive regulatory hierarchy among LCN2, NLRP3, and GSDMD. Instead, our data support a functional association in which LCN2 expression correlates with the activation state of pyroptosis-related signaling. Accumulating studies have demonstrated that NLRP3 inflammasome activation is regulated at multiple levels beyond transcription, including post-transcriptional and translational control. For example, Chen et al. have reported that WTAP promotes NLRP3 protein translation in an m6A-YTHDF1-dependent manner, thereby aggravating pyroptosis-related tissue damage and highlighting the complexity of NLRP3 regulation in inflammatory disease65. Elevated LCN2 expression has been shown to induce NLRP3 inflammasome activation through mechanisms involving oxidative stress and dysregulated iron metabolism64. Therefore, LCN2 may act as an amplifier of inflammatory signaling rather than a direct upstream initiator of pyroptosis.
Therefore, the role of LCN2 in UC may not be limited to pyroptosis alone but may also involve other forms of regulated cell death (such as ferroptosis, apoptosis, or necrosis). By modulating iron metabolism, LCN2 may promote ferroptosis, and the resulting excessive reactive oxygen species (ROS) may further activate the NLRP3 inflammasome, indirectly promoting pyroptosis66. Although oxidative stress- and ferroptosis-related indicators were not directly evaluated in the present study, the significant association between LCN2 expression and pyroptosis-related molecules (including ASC and GSDMD-N) indirectly supports that LCN2 may exacerbate intestinal inflammation through multiple interconnected cell death pathways. Future studies incorporating ROS and ferroptosis-related markers will help to further clarify these mechanisms.
In addition to its potential involvement in inflammasome activation, LCN2 may also participate in the execution phase of pyroptosis. The observed co-localization of LCN2 with GSDMD suggested that LCN2 may influence GSDMD cleavage or the function of its active GSDMD-N fragment, thereby accelerating pyroptotic membrane pore formation. Consistently, Huang et al. have demonstrated that c-FLIP regulates pyroptosis via a GSDMD-dependent mechanism, underscoring the central role of GSDMD-mediated membrane pore formation as the execution step of pyroptotic cell death67. This hypothesis warrants further validation using functional approaches, such as genetic knockdown or knockout models of LCN2 to assess its impacts on GSDMD cleavage and membrane permeabilization. Moreover, inflammatory cytokines (including TNF-α, IL-1β, and IL-6) have been reported to induce LCN2 expression, with IL-1β exerting a particularly strong effect on LCN2 production and secretion68. These findings raise the possibility of a positive feedback loop in which inflammatory cytokines released during pyroptosis may further upregulate LCN2 expression through paracrine or autocrine mechanisms, thereby amplifying the inflammatory cascade. This potential “LCN2–pyroptosis–inflammation” amplification loop may represent a key mechanism underlying persistent inflammation in UC.
Preservation of intestinal barrier integrity is a central therapeutic objective in UC. Excessive pyroptosis can directly disrupt epithelial tight junctions via membrane rupture and cell death, and indirectly impair barrier function through the release of large amounts of inflammatory mediators (such as IL-1β, and IL-18), which can suppress tight junction protein expression via signaling pathways including NF-κB69. In the present study, HZKL markedly restored ZO-1 and Occludin expressions in colonic tissues, suggesting that inhibition of pyroptosis-associated inflammation may contribute to intestinal barrier repair. These findings indicated that HZKL may exert a multi-target protective effect by simultaneously inhibiting inflammatory cell death and enhancing epithelial barrier stability (Fig. 6, the schematic was created using BioRender.com.).
Schematic diagram of the potential mechanism by which HZKL inhibits the cell death of intestinal epithelial cells by regulating the LCN2/NF-κB/NLRP3 pathway. Based on the experimental results and the literature, HZKL may act through the following mechanisms: (1) HZKL inhibits the expression of LCN2 protein and then downregulates the phosphorylation level of NF-κB, reducing the transcription of pro-inflammatory factors (e.g., TNF-α, IL-6); (2) HZKL blocks κB nuclear translocation and reduces the transcription of pro-inflammatory factors (e.g., TNF-α, IL-6); (3) HZKL inhibits the NF-κB signaling, leading to reduced expression of NLRP3 inflammatory vesicle genes and reduced synthesis of NLRP3, ASC, and Pro-Caspase-1; (4) Decreased activity of NLRP3 inflammatory vesicles inhibits Caspase-1 activation, reducing GSDMD cleavage to generate GSDMD-N, thus preventing cell membrane pore formation and IL-1β/IL-18 release; (5) Pyroptosis inhibition attenuates epithelial cell lysis and promotes expression of tight junction proteins (ZO-1, Occludin), which repairs intestinal barrier function. Schematic labelling: downward and upward arrows indicate experimentally confirmed HZKL inhibitory/promotional effects.
Nevertheless, several limitations of this study should be acknowledged. First, although multiple in vivo assessments related to pyroptosis were performed (including TUNEL staining, expression analysis of NLRP3, ASC, Caspase-1, and GSDMD-N, inflammatory cytokine measurements, and ultrastructural evaluation by TEM), the mechanistic conclusions are primarily based on associative and functional evidence rather than definitive causal validation. Direct molecular interactions between LCN2 and pyroptosis-related components were not examined, and other forms of cell death potentially contributing to UC pathogenesis were not comprehensively investigated. Future studies employing genetic manipulation or targeted inhibition of LCN2 in animal models, together with systematic profiling of multiple cell death pathways, will be important to further clarify the in vivo role of HZKL in pyroptosis regulation.
In summary, the present study demonstrates that HZKL ameliorates experimental UC, which is associated with attenuation of excessive pyroptosis, modulation of inflammatory responses, and improvement of intestinal barrier integrity. LCN2 emerges as a key drug-responsive regulator functionally associated with inflammasome-mediated pyroptosis. These findings provide mechanistic insight into the therapeutic effects of HZKL and support further investigation of LCN2-centered pathways in UC.
Conclusion
In conclusion, the present study demonstrated that HZKL ameliorated experimental UC by attenuating excessive pyroptosis, improving intestinal barrier integrity, modulating inflammatory cytokine balance, and promoting intestinal tissue repair. LCN2 was identified as a key drug-responsive regulator functionally associated with inflammasome-mediated pyroptosis in UC. These findings provide mechanistic insights into the therapeutic action of HZKL and support further investigation of HZKL- and LCN2-centered pathways as potential targets in UC treatment. Nevertheless, further studies, particularly those incorporating genetic or targeted approaches and clinical validation, will be required to fully elucidate the causal mechanisms and translational potential of HZKL in UC.
Data availability
The datasets used and/or during the current study are available from the corresponding author on reasonable request. All data during this study are publicly available from the GEO database under accession numbers[GSE48959, GSE75214, GSE48958].
Abbreviations
- UC:
-
Ulcerative colitis
- LCN2:
-
Lipocalin-2
- IBD:
-
Inflammatory bowel disease
- GEO database:
-
Gene Expression Omnibus database
- PCA:
-
Principal component analysis
- pROC:
-
ROC curve
- PFA:
-
Paraformaldehyde
- qPCR:
-
Real-time PCR
- DAI:
-
Disease Activity Index
- GSDMD:
-
Gasdermin D
- GSDMD-N:
-
N-terminal fragment
- TEM:
-
Transmission electron microscopy
- WGCNA:
-
Weighted gene co-expression network analysis
References
Cleveland, N. K., Torres, J. & Rubin, D. T. What does disease progression look like in ulcerative colitis, and how might it be prevented? Gastroenterology 162, 1396–1408 (2022).
Shah, S. C. & Itzkowitz, S. H. Colorectal cancer in inflammatory bowel disease: mechanisms and management. Gastroenterology 162, 715–730 (2022). e713.
Mikami, Y. et al. Significance of 5-aminosalicylic acid intolerance in the clinical management of ulcerative colitis. Digestion 104, 58–65 (2023).
Ben-Horin, S. et al. Corticosteroids and mesalamine versus corticosteroids for acute severe ulcerative colitis: a randomized controlled trial. Clin. Gastroenterol. Hepatol. 20, 2868–2875 (2022). e2861.
Chen, Y., Wang, P., Zhang, Y., Du, X. Y. & Zhang, Y. J. Comparison of effects of aminosalicylic acid, glucocorticoids and immunosuppressive agents on the expression of multidrug-resistant genes in ulcerative colitis. Sci. Rep. 12, 20656 (2022).
Siegel, C. A., Yang, F., Eslava, S. & Cai, Z. Treatment pathways leading to biologic therapies for ulcerative colitis and Crohn’s disease in the United States. Clin. Translational Gastroenterol. 11, e00128 (2020).
Hou, W., Han, T., Xu, T., Wang, J. & Li, J. Research progress on Traditional Chinese Medicine regulating intestinal microecology to alleviate ulcerative colitis. Chin. J. Integr. Traditional Western Med. Digestion ;946–950. (2023).
Spleen and Stomach Diseases Branch of Chinese Association of Chinese Medicine, Li, J., Tang, X., Shi, R. & Shen, H. Expert consensus on TCM diagnosis and treatment of ulcerative colitis (2023). China J. Traditional Chin. Med. Pharm. ;288–296. (2024).
Li BoLin, L. B. et al. C.C. Clinical effect of Huazhuo Jiedu Recipe on ulcerative colitis and its influence on nerve-endocrine-immune network. (2019).
Qian, Y. et al. The clinical effect of Huazhuo Jiedu prescription on ulcerative colitis and its effect on neuroendocrine factors. Chin. J. Integr. Tradit West. Med. Dig. 27, 247–250 (2019).
Liu, P. et al. The role of pyroptosis in ulcerative colitis and advances in traditional Chinese medicine treatment. World J. Integr. Trad West. Med. ;2327–2332. (2023).
Huang, Y., Xu, W. & Zhou, R. NLRP3 inflammasome activation and cell death. Cell. Mol. Immunol. 18, 2114–2127 (2021).
Brydges, S. D. et al. Divergence of IL-1, IL-18, and cell death in NLRP3 inflammasomopathies. J. Clin. Investig. 123, 4695–4705 (2013).
Chen, K. et al. Identification and exploration of pharmacological pyroptosis-related biomarkers of ulcerative colitis. Front. Immunol. 13, 998470 (2022).
Xiao, X., Yeoh, B. S. & Vijay-Kumar, M. Lipocalin 2: an emerging player in iron homeostasis and inflammation. Annu. Rev. Nutr. 37, 103–130 (2017).
Bhusal, A., Lee, W. H. & Suk, K. Lipocalin-2 in diabetic complications of the nervous system: physiology, pathology, and beyond. Front. Physiol. 12, 638112 (2021).
Yang, H. H. et al. Lipocalin family proteins and their diverse roles in cardiovascular disease. Pharmacol. Ther. 244, 108385 (2023).
Luo, C. et al. Lipocalin-2 and cerebral stroke. Front. Mol. Neurosci. 15, 850849 (2022).
Suk, K. Lipocalin-2 as a therapeutic target for diabetes neurological complications. Expert Opin. Ther. Targets. 28, 1031–1037 (2024).
Behrens, V. et al. Lipocalin 2 as a putative modulator of local inflammatory processes in the spinal cord and component of organ cross talk after spinal cord injury. Mol. Neurobiol. 58, 5907–5919 (2021).
Liu, Y. et al. Potential activity of traditional Chinese medicine against ulcerative colitis: a review. J. Ethnopharmacol. 289, 115084 (2022).
Xu, X. et al. Berberine ameliorates dextran sulfate sodium-induced ulcerative colitis and inhibits the secretion of gut lysozyme via promoting autophagy. Metabolites 12 (8), 676 (2022).
Fan, M., Ru, J. & Wang, S. Research progress of traditional Chinese medicine in the treatment of endocrine metabolic diseases in 2023. Tradit Med. Res. 9, 72 (2024).
Zhang, D., Yan, P., Han, T., Cheng, X. & Li, J. Identification of key genes and biological processes contributing to colitis associated dysplasia in ulcerative colitis. PeerJ 9, e11321. (2021).
Chandak, P., Huang, K. & Zitnik, M. Building a knowledge graph to enable precision medicine. Sci. Data. 10, 67 (2023).
Chen, L. et al. Prediction and analysis of essential genes using the enrichments of gene ontology and KEGG pathways. PloS one 12, e0184129. (2017).
Bao, Q. et al. Using weighted gene co-expression network analysis (WGCNA) to identify the hub genes related to hypoxic adaptation in yak (Bos grunniens). Genes genomics. 43, 1231–1246 (2021).
McNeish, D. M. Using lasso for predictor selection and to assuage overfitting: A method long overlooked in behavioral sciences. Multivar. Behav. Res. 50, 471–484 (2015).
Zhang, J. et al. Identified potential biomarkers may predict primary nonresponse to infliximab in patients with ulcerative colitis. Autoimmunity 55, 538–548 (2022).
Tan, Z. et al. Based on weighted gene co-expression network analysis reveals the hub immune infiltration-related genes associated with ulcerative colitis. J. Inflamm. Res., 357–370. (2024).
Xie, Q. et al. Effect of Coptis chinensis franch and Magnolia officinalis on intestinal flora and intestinal barrier in a TNBS-induced ulcerative colitis rats model. Phytomedicine 97, 153927 (2022).
Bencardino, S. et al. Fecal, Blood, and Urinary Biomarkers in Inflammatory Bowel Diseases. J. Translational Gastroenterol. 2, 61–75 (2024).
Liu, Z. et al. Dyslipidaemia is associated with severe disease activity and poor prognosis in ulcerative colitis: a retrospective cohort study in China. Nutrients 14, 3040 (2022).
Del Giudice, M. & Gangestad, S. W. Rethinking IL-6 and CRP: Why they are more than inflammatory biomarkers, and why it matters. Brain. Behav. Immun. 70, 61–75 (2018).
Wei, W., Zhao, Y., Zhang, Y., Jin, H. & Shou, S. The role of IL-10 in kidney disease. Int. Immunopharmacol. 108, 108917 (2022).
Fiedorczuk, P. et al. Investigating the role of serum and plasma IL-6, IL-8, IL-10, TNF-alpha, CRP, and S100B concentrations in obstructive sleep apnea diagnosis. Int. J. Mol. Sci. 24, 13875 (2023).
Xie, J. & Sun, T. Effect of Changyuening on the expression of claudin-1, ZO-1 and Occludin proteins in colon tissue of rats with ulcerative colitis model. Chin. J. Gen. Pract. 19, 1447–1450577 (2021).
Ren, S. et al. MiR-18a aggravates intracranial hemorrhage by regulating RUNX1-Occludin/ZO-1 axis to increase BBB permeability. J. Stroke Cerebrovasc. Dis. 30, 105878 (2021).
Wang, Y. Study on the protective effect and mechanism of Naoshuantong Capsule on cerebral and intestinal barrier function in rats with cerebral small vessel disease based on the toxin damaging brain collaterals theory (Beijing University of Chinese Medicine, 2023).
Barcena, C. et al. Healthspan and lifespan extension by fecal microbiota transplantation into progeroid mice. Nat. Med. 25 (8), 1234–1242 (2019).
Huang, Z. et al. Research progress on plant-derived extracellular vesicle-like particles in prevention and treatment of intestinal and liver diseases from the perspective of gut-liver axis. Chin. Tradit Herb. Drugs ;709–720. (2025).
Fu, J. & Wu, H. Structural mechanisms of NLRP3 inflammasome assembly and activation. Annu. Rev. Immunol. 41, 301–316 (2023).
Swanson, K. V., Deng, M. & Ting, J. P. Y. The NLRP3 inflammasome: molecular activation and regulation to therapeutics. Nat. Rev. Immunol. 19, 477–489 (2019).
Lin, Y. C. et al. Syk is involved in NLRP3 inflammasome-mediated caspase-1 activation through adaptor ASC phosphorylation and enhanced oligomerization. J. Leucocyte Biology. 97, 825–835 (2015).
Exconde, P. M. et al. The tetrapeptide sequence of IL-18 and IL-1beta regulates their recruitment and activation by inflammatory caspases. Cell. Rep. 42, 113581. https://doi.org/10.1016/j.celrep.2023.113581 (2023).
Sun, G. et al. Cheng’s Juanbi decoction inhibits tnf-α-induced pyroptosis in synovial fibroblasts via downregulating NLRP3/Caspase-1 signaling pathway. J. Hubei Univ. Chin. Med. ;10–14. (2023).
Cui, W. What is the principle of flow cytometric analysis of apoptosis using annexin V combined with PI or 7-AAD double staining? Chin. J. Lab. Med. 27 (3), 143 (2004).
Liu, L. et al. The pathogenic role of NLRP3 inflammasome activation in inflammatory bowel diseases of both mice and humans. J. Crohns Colitis. 15 (5), 831–846 (2021).
Mankan, A. K., Dau, T., Jenne, D. & Hornung, V. The NLRP3/ASC/Caspase-1 axis regulates IL‐1β processing in neutrophils. Eur. J. Immunol. 42, 710–715 (2012).
Shi, J. et al. Cleavage of GSDMD by inflammatory caspases determines pyroptotic cell death. Nature 526, 660–665 (2015).
Wang, Z., Wu, Y. & Du, S. Serum IL-6, IL-17, and TNF-α in ulcerative colitis: correlation with disease severity and combined diagnostic value. J. Pract. Med. Tech. 30, 636–638 (2023).
Guijarro, L. G. et al. Relationship between IGF-1 and body weight in inflammatory bowel diseases: Cellular and molecular mechanisms involved. Biomed. Pharmacother. 144, 112239. https://doi.org/10.1016/j.biopha.2021.112239 (2021).
Sedda, S., Marafini, I., Dinallo, V., Di Fusco, D. & Monteleone, G. The TGF-beta/Smad System in IBD Pathogenesis. Inflamm. Bowel Dis. 21, 2921–2925. https://doi.org/10.1097/MIB.0000000000000542 (2015).
Zhao, Q. et al. Intestinal dysbiosis exacerbates the pathogenesis of psoriasis-like phenotype through changes in fatty acid metabolism. Signal. Transduct. Target. Ther. 8, 40. https://doi.org/10.1038/s41392-022-01219-0 (2023).
Xu, W., Li, B., Xu, M., Yang, T. & Hao, X. Traditional Chinese medicine for precancerous lesions of gastric cancer: a review. Biomed. Pharmacother. 146, 112542 (2022).
Yang, H., Xu, L. & Sun, J. Jianpi Huazhuo decoction regulates gut-liver axis in metabolic dysfunction-associated steatotic liver disease rats. Mod. J. Integr. Tradit West. Med. 30 (24), 2623–302696 (2021).
Yu, S. Tounong powder and ferulic acid in ulcerative colitis: Experimental and clinical studies via TXNIP/NLRP3 (Thioredoxin-interacting protein/NOD-like receptor protein 3) pathway. PhD dissertation. Nanjing: Nanjing University of Chinese Medicine; (2022).
Wang, J. W. et al. Fecal microbiota transplantation for refractory immune checkpoint inhibitor-associated colitis. Nat. Med. 29 (5), 1259–1269 (2023).
Cai, Y., Zhang, L., Zhang, Y. & Lu, R. Plant-derived exosomes as a drug-delivery approach for the treatment of inflammatory bowel disease and colitis-associated cancer. Pharmaceutics 14, 822 (2022).
Vuyyuru, S. K., Kedia, S., Sahu, P. & Ahuja, V. Immune-mediated inflammatory diseases of the gastrointestinal tract: Beyond Crohn’s disease and ulcerative colitis. JGH Open. 6, 100–111 (2022).
Zhang, S., Liang, Y., Yao, J., Li, D. F. & Wang, L. S. Role of Pyroptosis in Inflammatory Bowel Disease (IBD): From Gasdermins to DAMPs. Front. Pharmacol. 13, 833588. https://doi.org/10.3389/fphar.2022.833588 (2022).
Cruz, H. et al. Pyroptosis in ulcerative colitis: biomarkers and therapeutic targets. J. Biomed. Sci. 32, 106. https://doi.org/10.1186/s12929-025-01206-x (2025).
Xu, L. et al. The monomer derivative of paeoniflorin inhibits macrophage pyroptosis via regulating TLR4/NLRP3/GSDMD signaling pathway in adjuvant arthritis rats. Int. Immunopharmacol. 101, 108169 (2021).
Wen, Y. et al. Gandouling regulates ferroptosis and improves neuroinflammation in wilson’s disease through the LCN2/NLRP3 signaling pathway. J. Inflamm. Res., 5599–5618. (2024).
Chen, Y. et al. WTAP participates in neuronal damage by protein translation of NLRP3 in an m6A-YTHDF1-dependent manner after traumatic brain injury. Int. J. Surg. 110, 5396–5408. https://doi.org/10.1097/JS9.0000000000001794 (2024).
Gupta, U. et al. Increased LCN2 (lipocalin 2) in the RPE decreases autophagy and activates inflammasome-ferroptosis processes in a mouse model of dry AMD. Autophagy 19, 92–111. https://doi.org/10.1080/15548627.2022.2062887 (2023).
Huang, Y. et al. c-FLIP regulates pyroptosis in retinal neurons following oxygen-glucose deprivation/recovery via a GSDMD-mediated pathway. Ann. Anat. 235, 151672. https://doi.org/10.1016/j.aanat.2020.151672 (2021).
M’bondoukwé, N. P. et al. D.P., and Circulating IL-6, IL-10, and TNF-alpha and IL-10/IL-6 and IL-10/TNF-alpha ratio profiles of polyparasitized individuals in rural and urban areas of gabon. PLoS Negl. Trop. Dis. 16, e0010308. (2022).
Li, Y. et al. Porphyromonas gingivalis lipopolysaccharide affects oral epithelial connections via pyroptosis. J. Dent. Sci. 16, 1255–1263. https://doi.org/10.1016/j.jds.2021.01.003 (2021).
Acknowledgements
I would like to thank all the teachers and students of the First Affiliated Hospital of Hebei University of Traditional Chinese Medicine for their support and help.
Funding
This work was supported by the Science and Technology Project of the State Administration of Traditional Chinese Medicine (GZY-KJS-2023-025); the Central Guided Local Science and Technology Special Project Grant of Hebei Province (No. 246Z7708G); the Natural Science Foundation of Hebei Province (H2023423001); and the Provincial Science and Technology Programme Grant of Hebei Province (246W7701D).
Author information
Authors and Affiliations
Contributions
Conception, Liu Yang, Shaopo Wang, and Diangui Li; Methods, Diangui Li, Liu Yang and Yuewei Yang; Verification, Boling Li, Yangyang Ma, Linyu Duan, and Jiaxuan You; Writing-original draft preparation, Liu Yang; Writing-reviewing and editing, Diangui Li, and Yuewei Yang; Obtaining of funding, Shaopo Wang and Diangui Li. All authors have read and agreed to the published version of the manuscript.
Corresponding authors
Ethics declarations
Competing interests
The authors declare no competing interests.
Ethics approval and consent to participate
This animal experiment was approved by the Ethics Committee of Hebei Provincial Hospital of Traditional Chinese Medicine (Ethical Review No. IACUC-HPHCM-2024004, Ethical Review No. IACUC-HPHCM-2024018), in compliance with institutional Guide for the Care and Use of Laboratory Animals.
Additional information
Publisher’s note
Springer Nature remains neutral with regard to jurisdictional claims in published maps and institutional affiliations.
Supplementary Information
Below is the link to the electronic supplementary material.
Rights and permissions
Open Access This article is licensed under a Creative Commons Attribution-NonCommercial-NoDerivatives 4.0 International License, which permits any non-commercial use, sharing, distribution and reproduction in any medium or format, as long as you give appropriate credit to the original author(s) and the source, provide a link to the Creative Commons licence, and indicate if you modified the licensed material. You do not have permission under this licence to share adapted material derived from this article or parts of it. The images or other third party material in this article are included in the article’s Creative Commons licence, unless indicated otherwise in a credit line to the material. If material is not included in the article’s Creative Commons licence and your intended use is not permitted by statutory regulation or exceeds the permitted use, you will need to obtain permission directly from the copyright holder. To view a copy of this licence, visit http://creativecommons.org/licenses/by-nc-nd/4.0/.
About this article
Cite this article
Yang, L., Wang, S., Ma, Y. et al. Study on the mechanism of action of HuaZhuoKeLi in modulating LCN2-mediated cellular pyroptosis to ameliorate ulcerative colitis. Sci Rep 16, 10754 (2026). https://doi.org/10.1038/s41598-026-45841-2
Received:
Accepted:
Published:
Version of record:
DOI: https://doi.org/10.1038/s41598-026-45841-2





