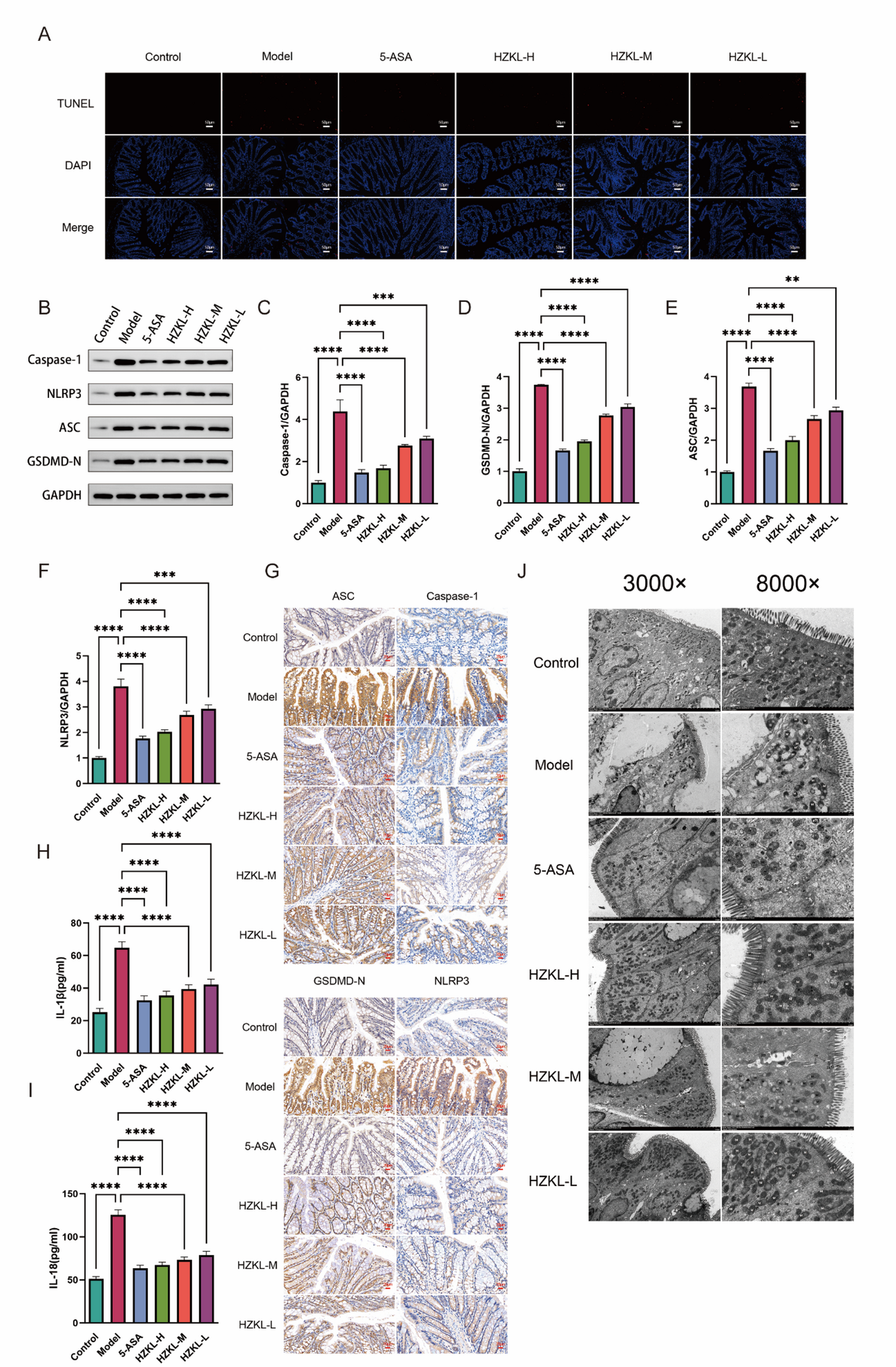
Fig. 2

HZKL alleviates DSS-induced ulcerative colitis by inhibiting cellular pyroptosis. (A) Representative TUNEL fluorescence staining of colonic tissues. Red fluorescence indicates TUNEL-positive nuclei (DNA fragmentation); blue fluorescence indicates DAPI-stained nuclei (scale bar: 50 μm). (B) Western blot analysis of GSDMD-N, ASC, NLRP3, and Caspase-1 expression in colonic tissues, with GAPDH as a loading control. (C–F) Densitometric quantification of protein expression levels shown in (B) (mean ± SEM, n = 3 independent biological replicates). (G) Representative immunohistochemical staining of GSDMD-N, ASC, NLRP3, and Caspase-1 in colonic tissues (brown indicates positive staining; nuclei counterstained with hematoxylin; scale bar: 20 μm). (H,I) Serum IL-1β and IL-18 levels measured by ELISA (mean ± SEM, n = 7 mice per group). (J) TEM images showing ultrastructural changes in colonic epithelial cells, including tight junction integrity, mitochondrial morphology, and rough endoplasmic reticulum (scale bar: 5 μm in the upper panel, 2 μm in the lower panel). Statistical significance was determined by one-way ANOVA followed by Tukey’s multiple comparison test. *p < 0.05, **p < 0.01, ***p < 0.001, ****p < 0.0001.