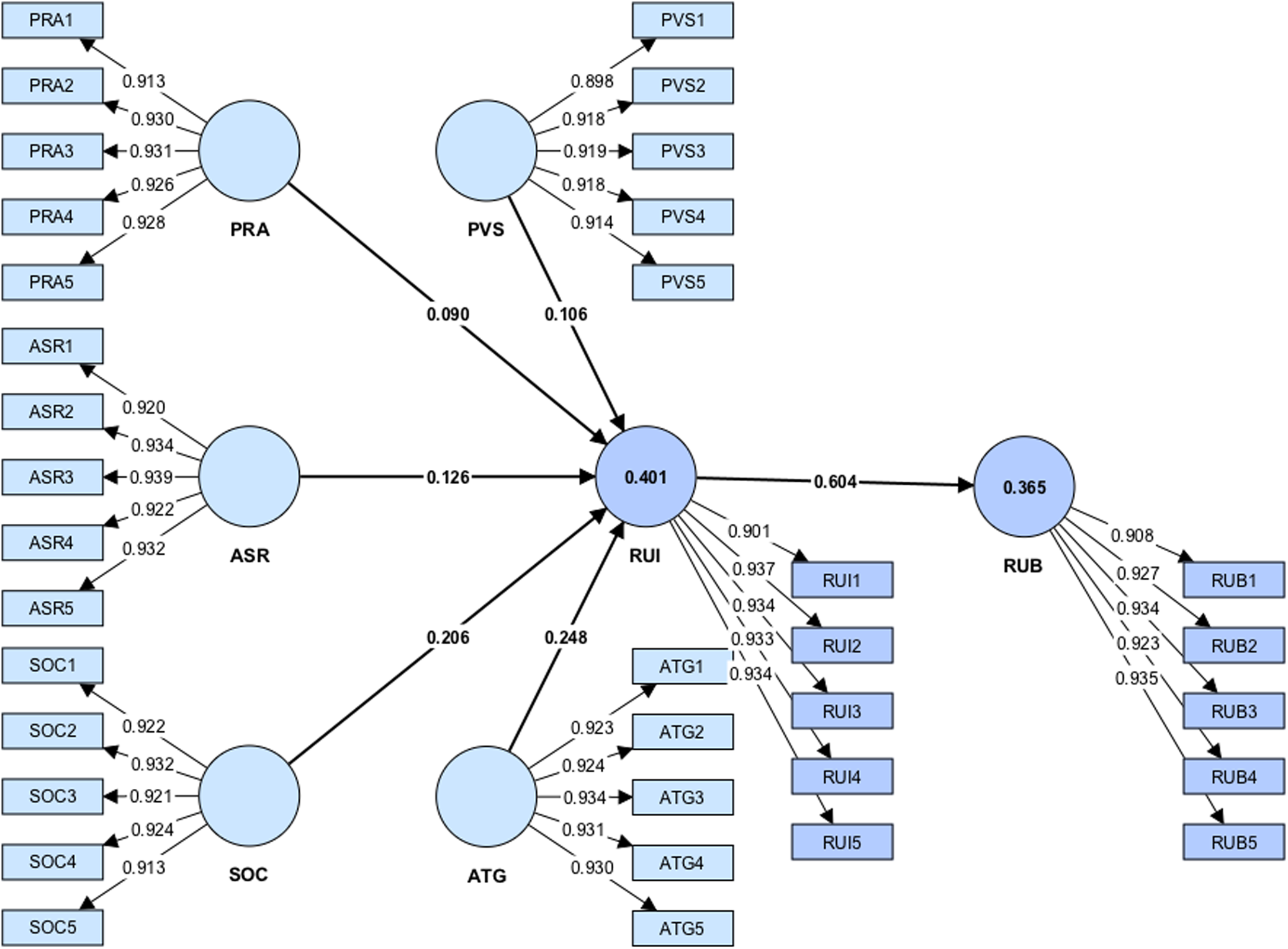
Fig. 1
From: Modeling the reuse intention and practices of secondhand clothing: evidence from a developing nation

Framework and Findings.
From: Modeling the reuse intention and practices of secondhand clothing: evidence from a developing nation

Framework and Findings.