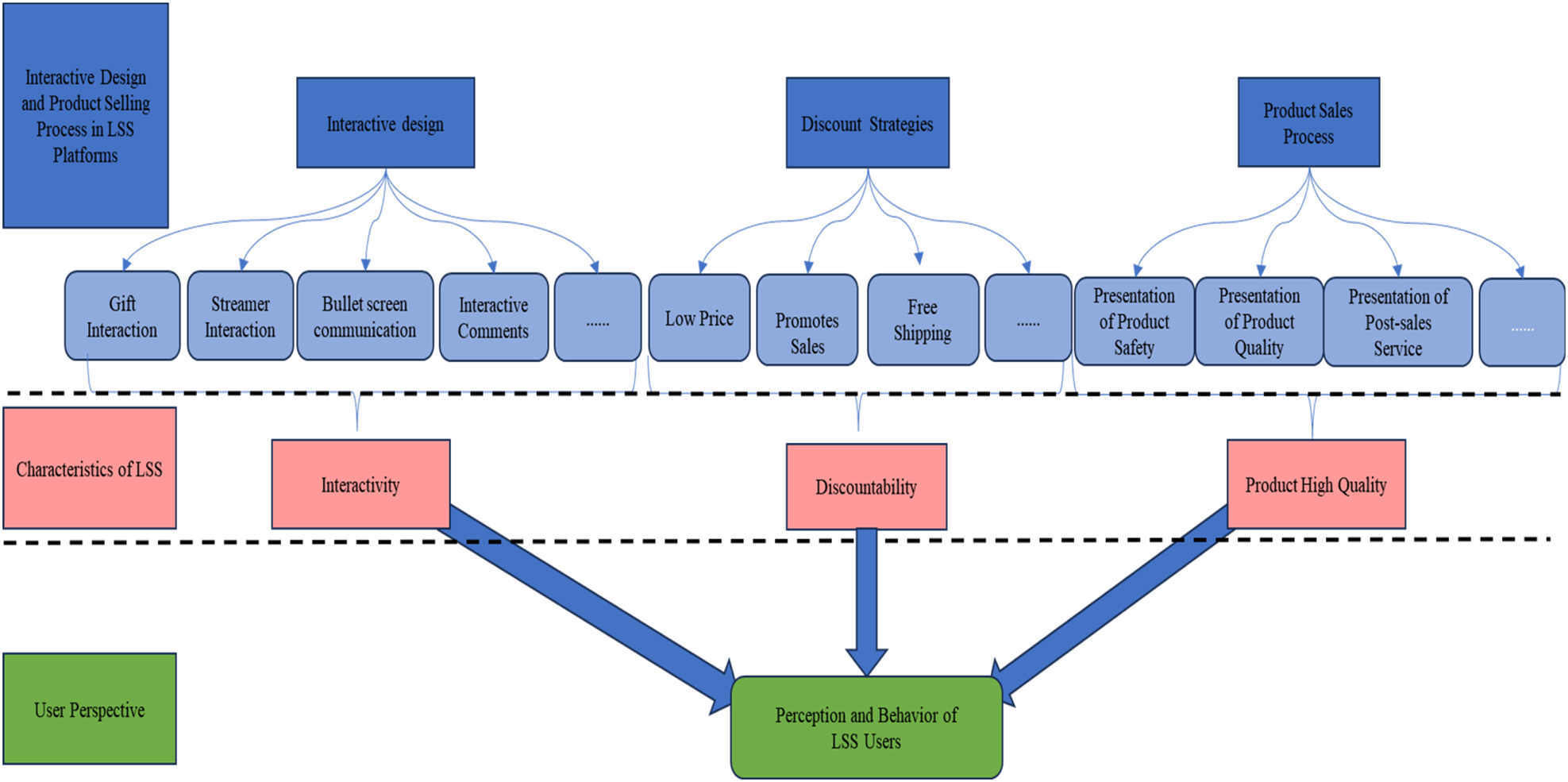
Fig. 3: Compilation of LSS Attributes.

This figure reveals the unique shopping experience provided for users by the interactivity, discounting, and product high quality of LSS.

This figure reveals the unique shopping experience provided for users by the interactivity, discounting, and product high quality of LSS.