Fig. 4
From: Investor attention and consumer price index inflation rate: Evidence from the United States

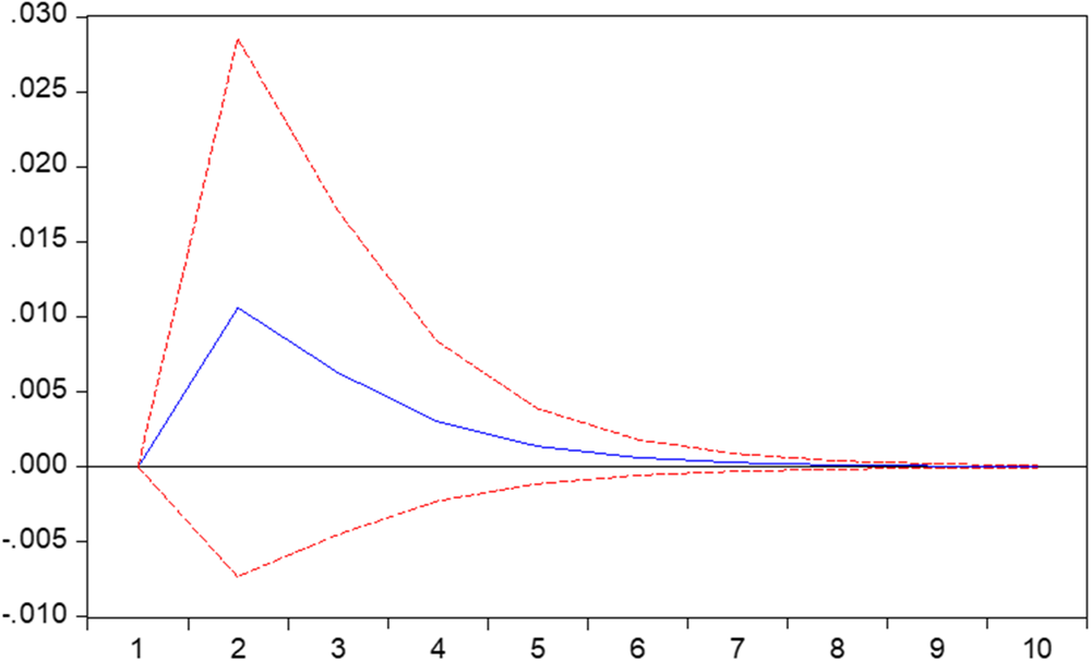
Response of investor attention to the inflation rate from January 2004 to August 2016 under VAR model.
From: Investor attention and consumer price index inflation rate: Evidence from the United States

Response of investor attention to the inflation rate from January 2004 to August 2016 under VAR model.