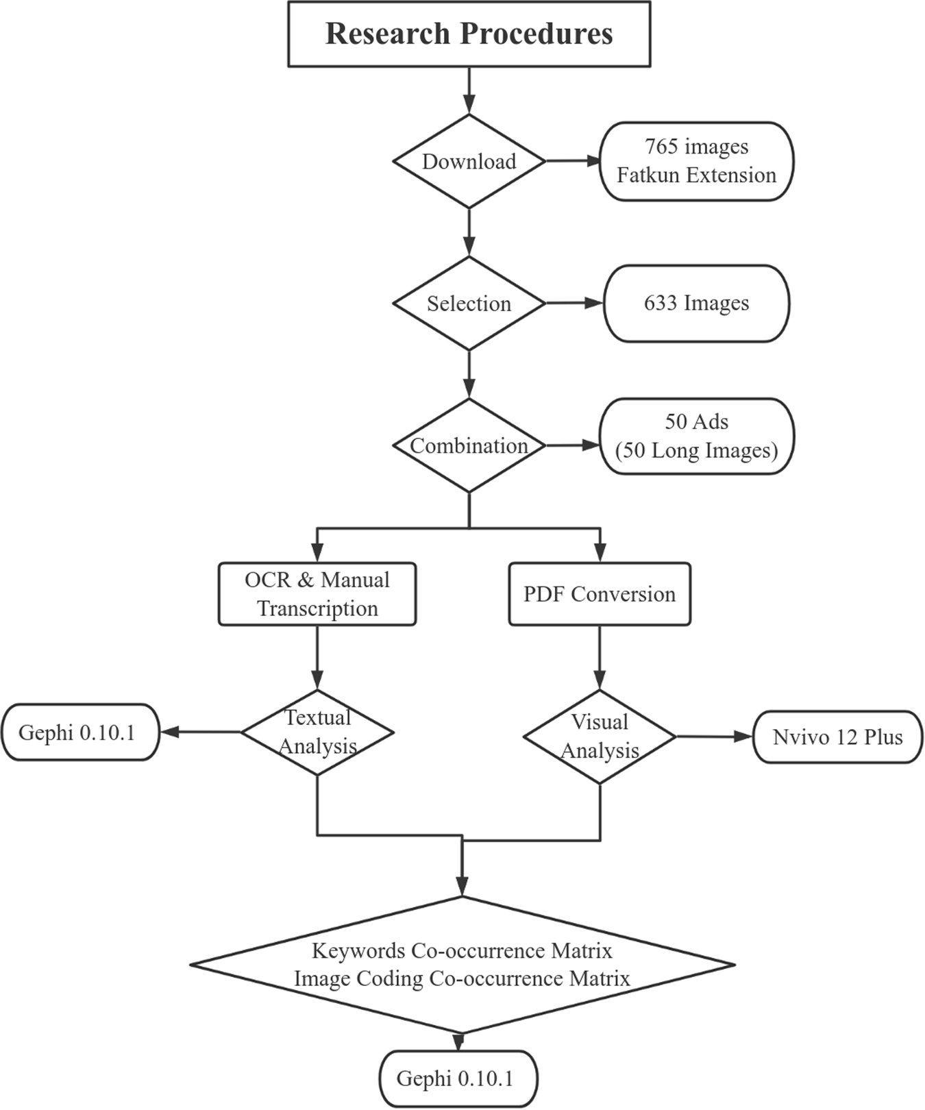
Fig. 3: Procedures of data collection.

This figure shows the whole procedures of how data is collected and analyzed in detail, including tools adopted in each step. This figure is created by Qian Yong, Xiaoqin Rao and is not covered by the Creative Commons Attribution 4.0 International License. Copyright Qian Yong, Xiaoqin Rao, all rights reserved.