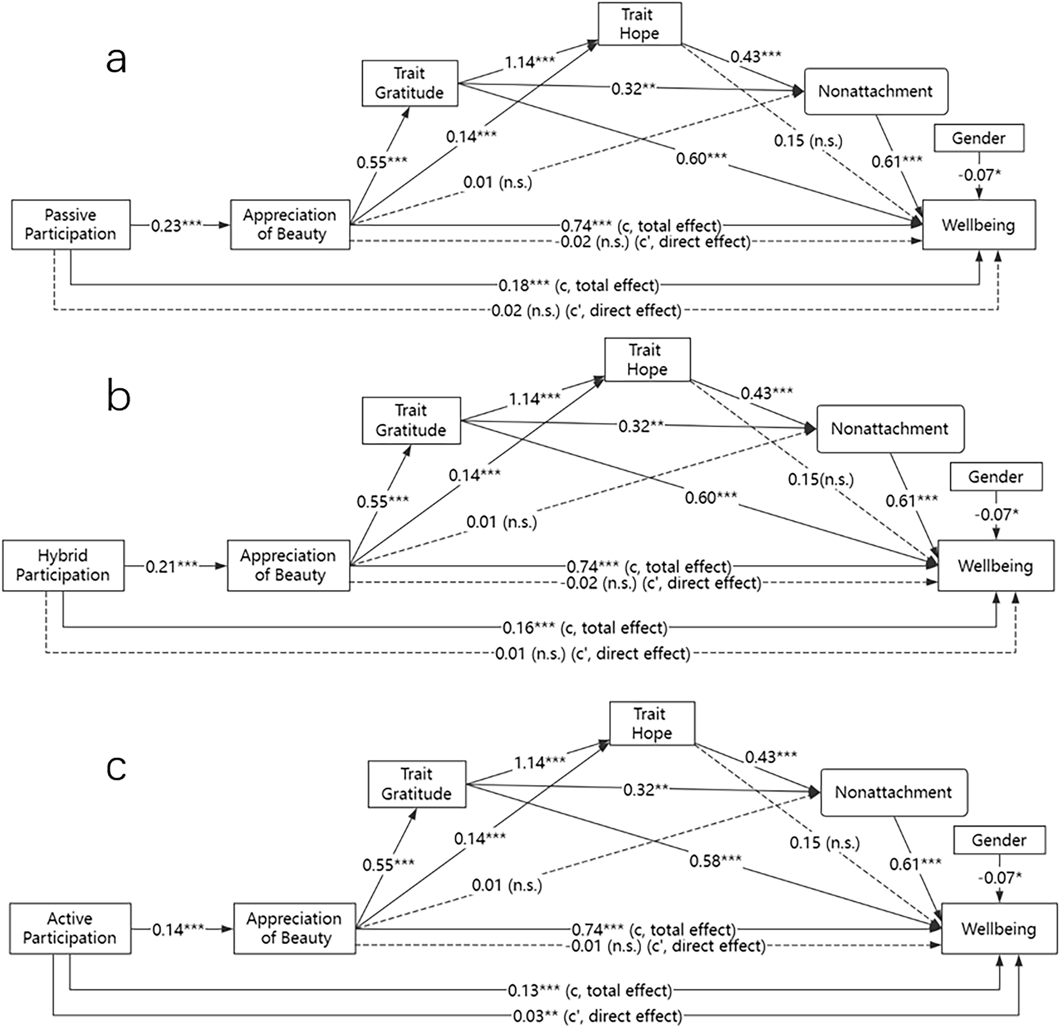
Fig. 4: Resulting models for different types of cultural participation with unstandardized path coefficients for direct effects and bootstrap regression coefficients based on 5000 bootstrap samples for total effects.
From: Cultural participation and psychological wellbeing: the mediating role of transcendence

a The Path model for passive participation. b The Path model for hybrid participation. c The Path model for active participation. Dashed lines represented paths that were not statistically significant (n.s). Gender was dummy coded (female = 0; male = 1). n.s. p > 0.05; *p < 0.05; **p < 0.01; ***p < 0.001.