Fig. 5
From: Benefits of servant leadership for teachers: a systematic review

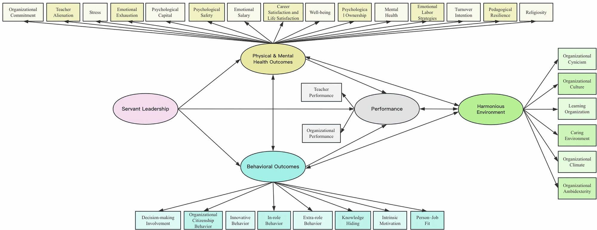
A conceptual framework of the benefits of servant leadership for teachers.
From: Benefits of servant leadership for teachers: a systematic review

A conceptual framework of the benefits of servant leadership for teachers.