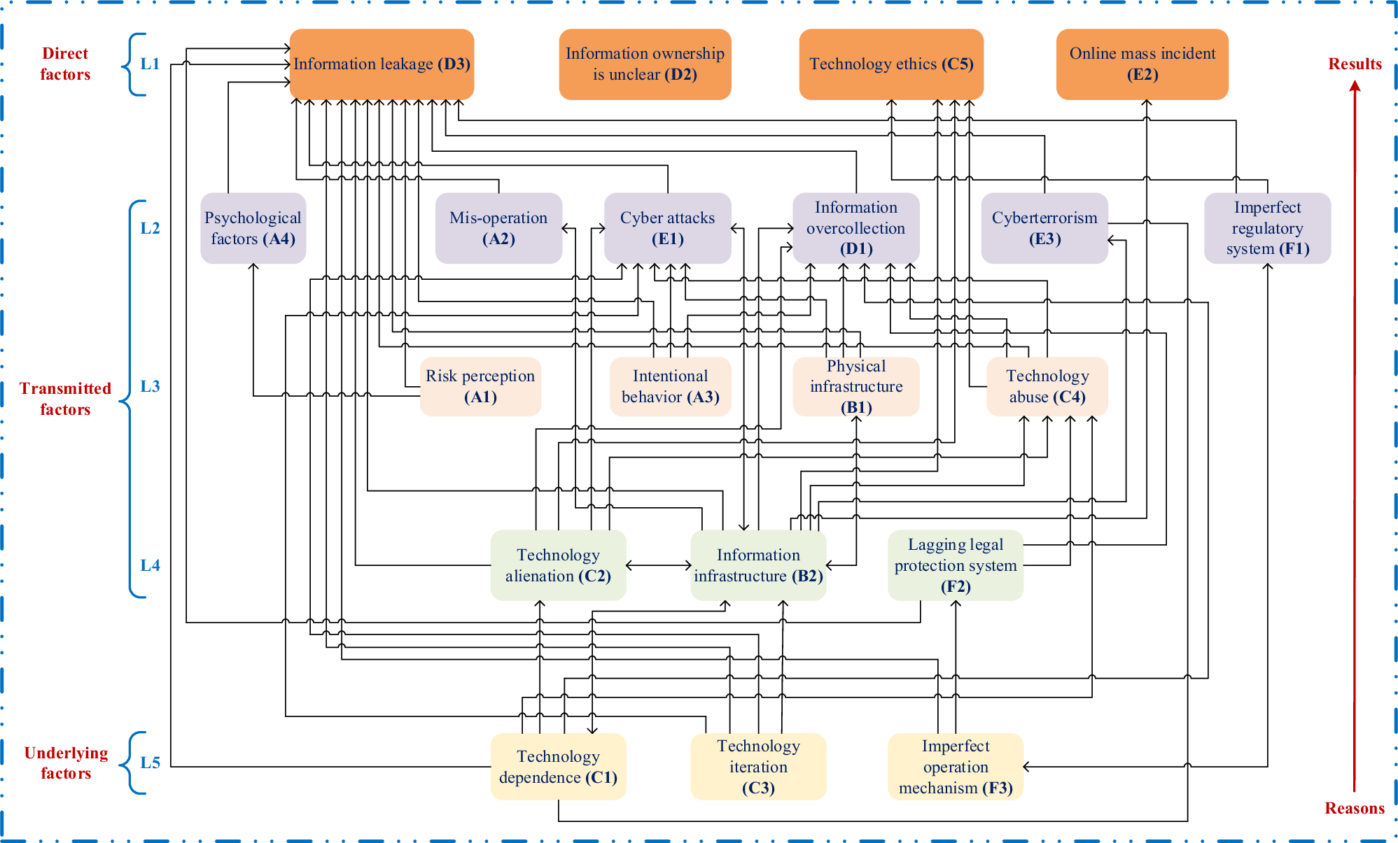
Fig. 4: An ISM of new disaster risk factors for smart cities.

An ISM of new risk factors for smart cities, which shows the action mechanism among the new risk factors of smart cities. Specifically, direct factors directly affect the new disaster risks of smart cities, transmitted factors involve the possible ways and types of the occurrence of new risk for smart cities, and has a moderating effect on the occurrence of new disaster risks for smart cities, underlying factors have a more fundamental impact on the new risk of smart cities and directly or indirectly affects factors in other level.