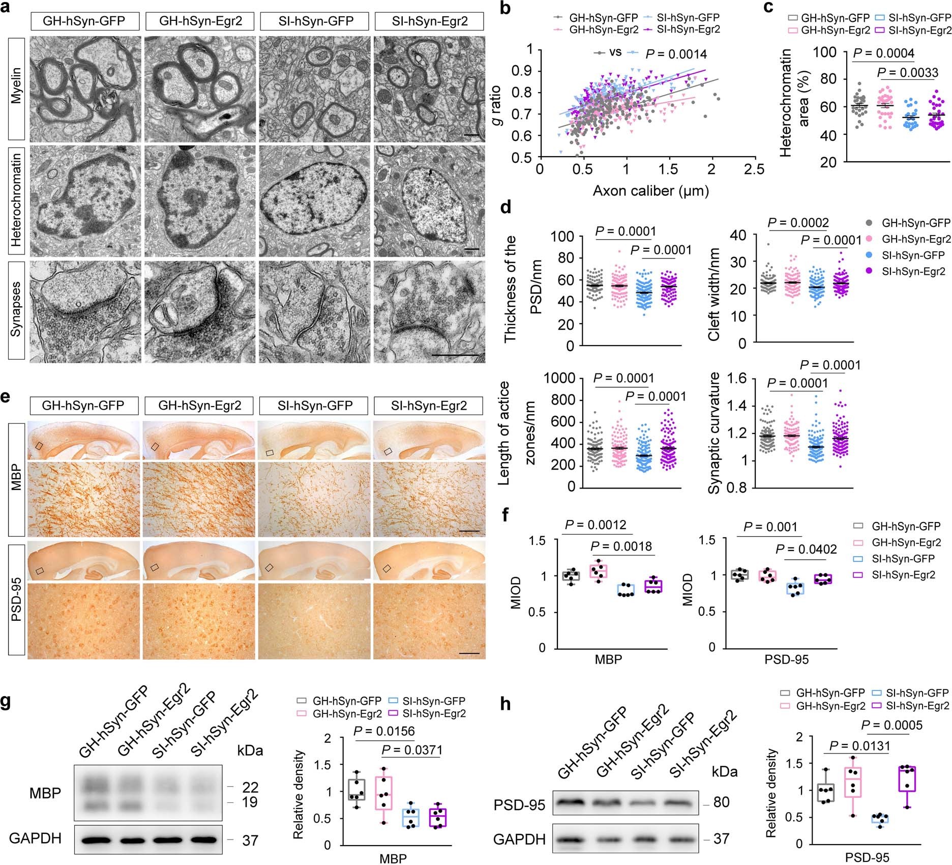
Extended Data Fig. 10: Specifically overexpressing Egr2 in neurons ameliorates impairments of synapses but not myelination in the mPFC of SI mice.
From: Early growth response 2 in the mPFC regulates mouse social and cooperative behaviors

a, Representative EM images showing myelin (in the top panel), oligodendrocyte nuclear heterochromatin (in the middle panel) and synaptic morphology (in the bottom panel) in the mPFC, respectively. Scale bar, 500 nm. b, Scatter plot of g ratios with linear least squares fitting in GH-hSyn-GFP (175 axons), GH-hSyn-Egr2 (171 axons), SI-hSyn-GFP (193 axons), and SI-hSyn-Egr2 (157 axons) mice (n = 5 per group). c, Graphs showing altered percentage of oligodendrocyte nuclear heterochromatin in GH-hSyn-GFP (27 nuclei), GH-hSyn-Egr2 (30 nuclei), SI-hSyn-GFP (25 nuclei), and SI-hSyn-Egr2 (29 nuclei) mice (n = 5 per group). d, Graphs showing quantified analysis of postsynaptic dense, synaptic cleft width, length of the active zones and synaptic curvature in GH-hSyn-GFP (102 synapses), GH-hSyn-Egr2 (106 synapses), SI-hSyn-GFP (138 synapses), and SI-hSyn-Egr2 (125 synapses) mice (n = 5 per group). e-h, Immunohistology (e, f) and Western blot (g, h) showing MBP and PSD-95 expression in the mPFC (n = 6 for each group). Scale bar, 50 µm. Data are represented as mean ± SEM in c and d; and medians and IQR in f-h. Data in b-d and f-h were analyzed by two-way ANOVA followed by Tukey’s post hoc test. GH-hSyn-GFP: GH mice with AAV-hSyn-GFP virus injection (P61); GH-hSyn-Egr2: GH mice with AAV-hSyn-Egr2 virus injection (P61); SI-hSyn-GFP: SI mice with AAV-hSyn-GFP virus injection (P61); SI-hSyn-Egr2: SI mice with AAV-hSyn-Egr2 virus injection mice (P61).