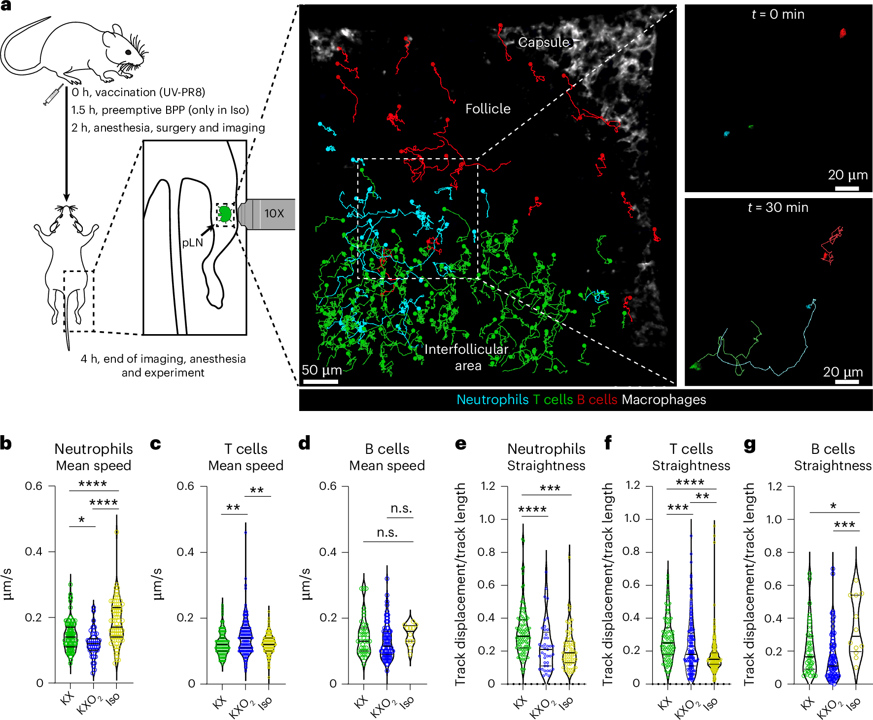
Fig. 5: Dynamic behavior of neutrophils, T cells and B cells after anesthesia.

a, A schematic representation of the experimental design for the 2P-IVM experiments and data generation. b–d, Quantification of the mean speed, measured in micrometers per second, of neutrophils (b), T cells (c) and B cells (d). e–g, Quantification of the straightness, measured as the ratio between track displacement and track length, of neutrophils (e), T cells (f) and B cells (g). Within the violin plots, circles indicate individual values, while lines indicate mean and quartiles of distribution. ***P < 0.001.