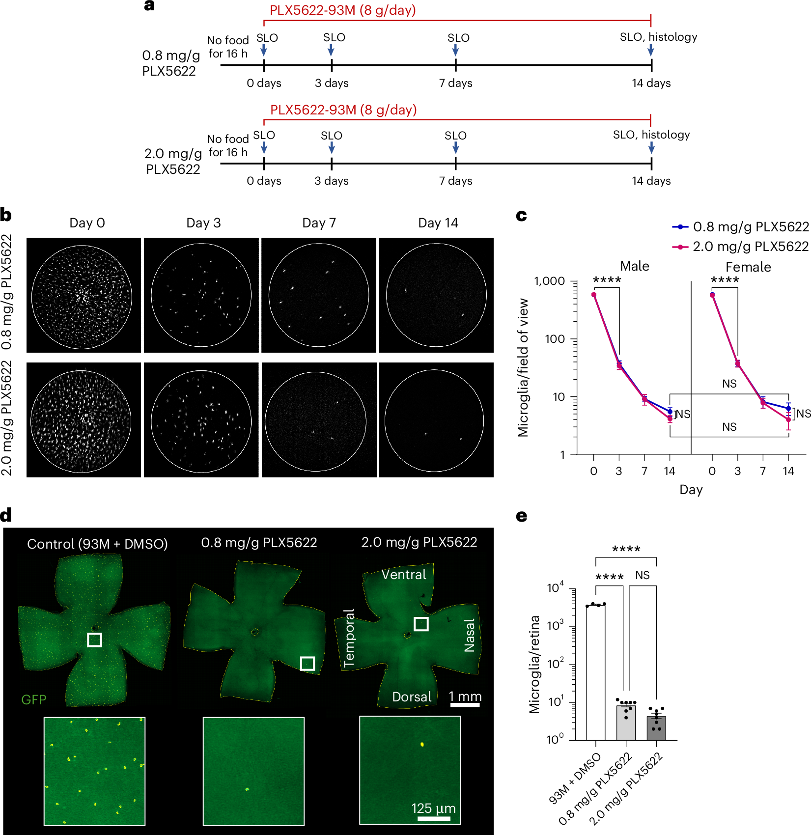
Fig. 2: Feasibility and efficacy evaluation of PLX5622-infused 93M for retinal microglia depletion in GFP-expressing microglia reporter mice.

a, Experimental design with two PLX5622-93M dosage groups (0.8 mg/g and 2.0 mg/g) in heterozygous B6.129P2(Cg)-Cx3cr1tm1Litt/J mice receiving 8 g/day over 14 days, including daily body weight and unconsumed food measurements. SLO was performed on days 0, 3, 7 and 14. n = 8 mice (4 males, 4 females) per PLX5622 dosage group. b, Representative longitudinal SLO image series per treatment group shows retinal microglia depletion in vivo. c, Quantification of microglia counts in SLO images per sex and dosage group (n = 8 eyes per group and sex). d, Representative endpoint histology (day 14) of whole-mounted retina per dosage group, including a control retina treated with DMSO-infused 93M. The inset shows a magnified section with masked microglia (yellow boundary) for better visualization. e, Quantification of microglia counts in retinal whole mounts over both sexes per dosage group (n = 8), including a DMSO-infused control group (n = 4). Two-way ANOVA with Tukey’s multiple comparisons test were performed for c and one-way ANOVA with Tukey’s multiple comparisons test for e. The results are shown as mean ± s.e.m. ****P < 0.0001. NS, not significant.