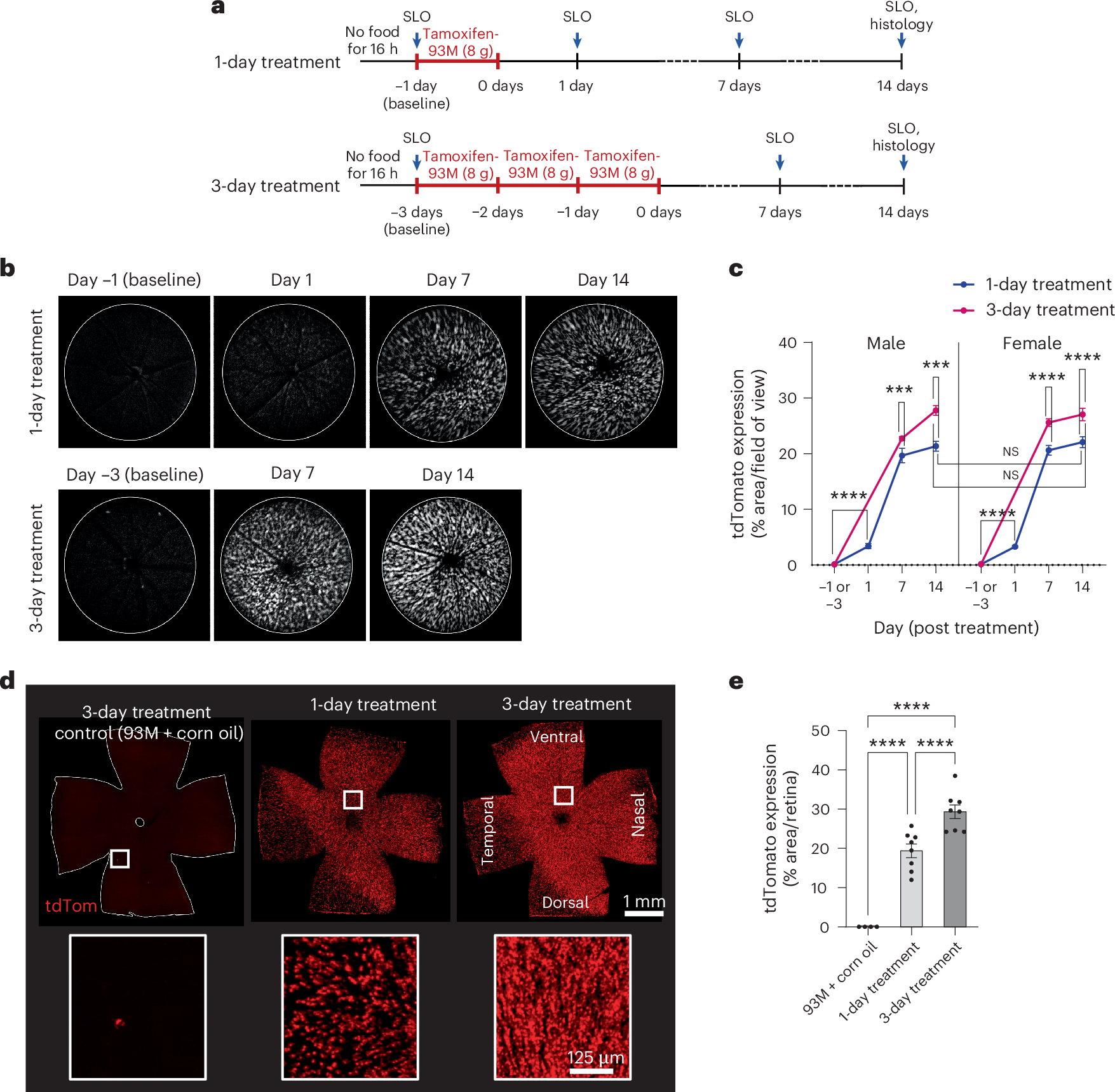
Fig. 3: Feasibility and efficacy evaluation of tamoxifen-infused 93M for Cre recombination using a mouse line with inducible tdTomato expression in retinal Müller glia.

a, Experimental design for 1-day and 3-day tamoxifen-93M treatment groups in Rlbp1-CreERT2;Rosaai14 mice. Both groups received 8 g/day with an equal tamoxifen concentration of 312.5 µg/g. The body weight and unconsumed tamoxifen-93M were measured after each feeding cycle. SLO was performed for the 1-day treatment on days −1 (baseline), 1, 7 and 14, and on days −3 (baseline), 7 and 14 for the 3-day treatment. n = 8 mice (4 males, 4 females) per tamoxifen treatment group. b, Representative longitudinal SLO image series per treatment group shows tdTomato expression induction in vivo. c, Quantification of the TdTomato expression as an area fraction of positive pixels in SLO images per sex and treatment group (n = 8 eyes per group and sex). d, Representative endpoint histology (day 14) of whole-mounted retina per treatment group, including a control retina treated with corn oil-infused 93M. The reduced tdTomato expression in the dorso-temporal area is a feature of the Rlbp1-CreERT2;Rosaai14 line that is independent of tamoxifen administration route (unpublished data). e, Quantification of tdTomato expression as an area fraction of positive pixels in retinal whole mounts over both sexes per treatment group (n = 8), and a 93M + corn oil control group (n = 4). Two-way ANOVA with Tukey’s multiple comparisons test was performed for c and one-way ANOVA with Tukey’s multiple comparisons test for e. The results are shown as mean ± s.e.m. ***P < 0.001, ****P < 0.0001.