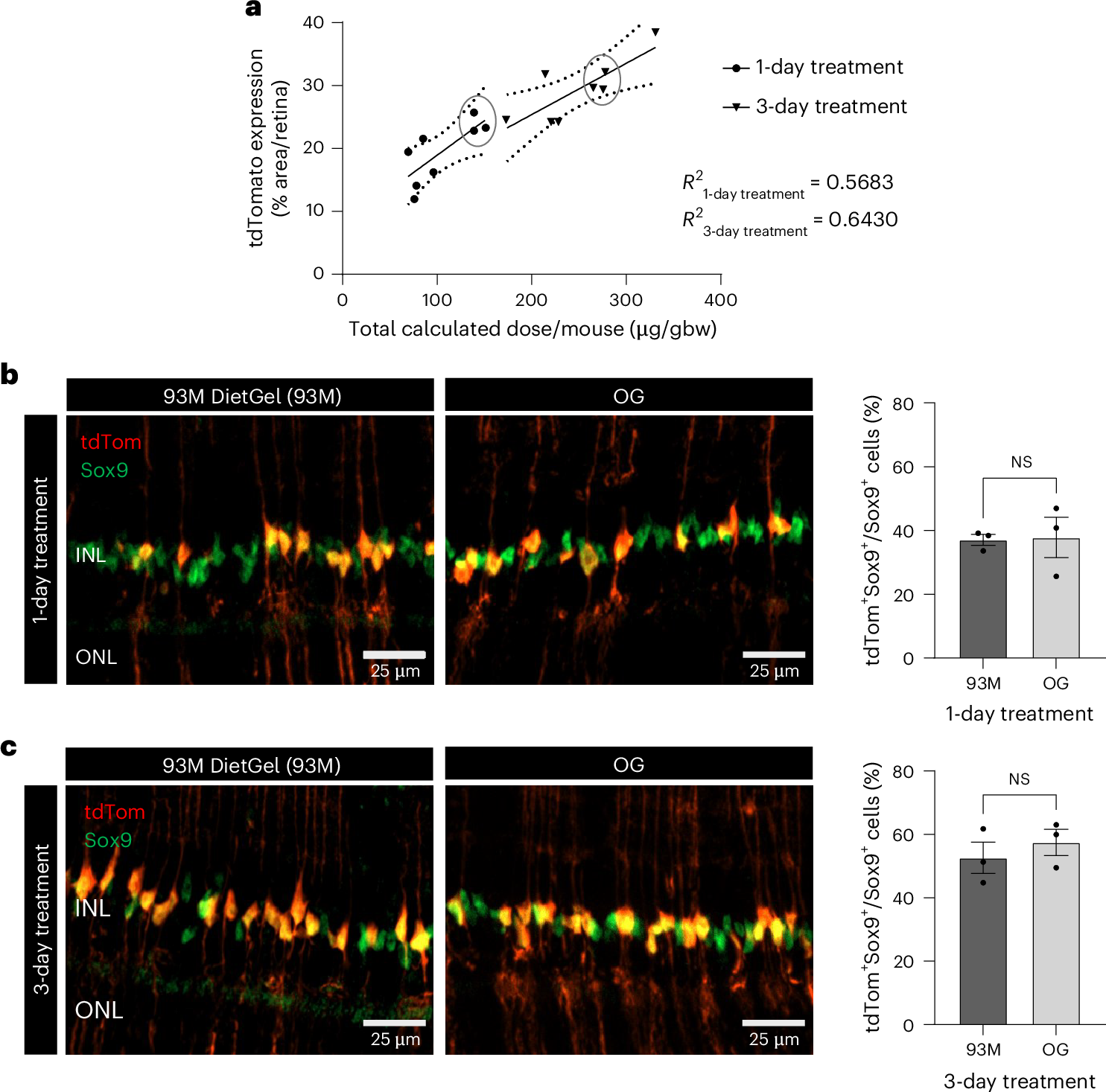
Fig. 4: Dose–response curve of tamoxifen-infused 93M and efficacy evaluation.

a, Linear regression analysis of the calculated total dose of tamoxifen for each animal (µg/gbw) versus the tdTomato expression level present in the retinal whole mounts of the 1-day and 3-day treatment groups on day 14 (n = 16). The total tamoxifen dose per mouse (µg/gbw) was calculated based on the total amount (g) of consumed tamoxifen-93M and the averaged body weights over the treatment time (1 or 3 days). The R2 for both treatment groups and 95% confidence intervals are shown. b,c, Tamoxifen-induced Cre recombination efficacy comparison between the 93M DietGel (93M) and the OG drug delivery system. For each 93M treatment regime (1-day and 3-day), three animals with similar tamoxifen doses were identified in a (circled dots or triangles, respectively), with an average dose of 143 µg/gbw for the 1-day treatment (b) and an average cumulated dose of 273 µg/gbw for the 3-day treatment (c), respectively. The doses for the OG comparison groups were matched (n = 3 mice per group), with the 3-day treatment group receiving three gavages with 91 µg/gbw, each given 24 h apart. The efficacies for the 1-day (b) and the 3-day (c) treatment groups were calculated by the percentage of nuclear Müller glia marker Sox9+ and tdTomato+ cells over all Sox9+ cells in retinal sections of the right eye (n = 3 mice per condition). A two-tailed Mann−Whitney U test was performed for b and c. The results are shown as mean ± s.e.m. INL, inner nuclear layer; ONL, outer nuclear layer of the retina.