Abstract
NCCN guidelines for first-line treatment of advanced non-squamous non-small-cell lung cancer (NSCLC) patients without targetable driver alterations includes either immunotherapy alone or in combination with chemotherapy. In this study, we investigated genomic predictors of survival after immunotherapy to guide this treatment decision. Cox proportional hazards regression was used to identify genomic correlates of survival in a cohort of EGFR/ALK-, non-squamous NSCLC patients treated with first-line pembrolizumab monotherapy (mono-IO) or pembrolizumab in combination with carboplatin/cisplatin and pemetrexed (chemo-IO) within a real-world clinico-genomic database. The effect of deletions on 9p21 was further evaluated in five additional tumor types. Among mono-IO treated non-squamous NSCLC patients, tumors with 9p21.3 gene deletions (CDKN2A, CDKN2B, MTAP) were associated with worse survival compared to the corresponding deletion-negative tumors (CDKN2A deletion HR = 1.8, P = 0.001). However, this association was not observed among chemo-IO treated patients (CDKN2A deletion HR = 1.1, P = 0.4). This finding remained after adjusting for clinical and genomic features including TMB and PD-L1. Deletions at 9p21.3 were not associated with differences in TMB, PD-L1, or tumor inflammation. Due to the high incidence of 9p21.3 deletions across tumor types, we performed a pan-cancer analysis and found CDKN2A deletion-positive tumors had worse survival following first-line immunotherapy treatment in multiple tumor types (HR = 1.4, P < 0.001). These results indicate deletions at 9p21.3 are a putative negative predictor of clinical benefit from first-line immune checkpoint inhibitors and may have utility in choosing between mono-IO vs chemo-IO regimens in NSCLC.
Similar content being viewed by others
Introduction
Immune checkpoint inhibitors (ICIs) have transformed clinical care of cancer patients. Since the first approval in 2015, ICI therapy targeting PD-1/PD-L1 has been established as the standard of care for patients with advanced non-small-cell lung cancer (NSCLC)1. The KEYNOTE-024/042 and KEYNOTE-189 clinical trials established the clinical utility of checkpoint inhibitor blockade as a monotherapy and in combination with chemotherapy in the first-line setting for patients with advanced non-squamous NSCLC that lack targetable alterations2,3,4. While both ICI monotherapy and ICI chemotherapy combination are recommended first-line treatments these treatments have not been directly compared in a clinical trial.
Tumor PD-L1 expression, tumor mutational burden (TMB), and microsatellite instability are FDA-approved biomarkers for anti-PD-1 therapy5. While each of these biomarkers enrich for improved patient outcomes, a significant number of biomarker negative patients respond to therapy. A better understanding of the molecular determinants of immunotherapy response is needed to identify patients who will benefit from ICI treatment and to guide treatment decisions between ICI monotherapy and chemo combination regimens for advanced non-squamous NSCLC patients.
To overcome the knowledge gaps left by clinical trials, we utilized a real-world clinico-genomic database (CGDB) to compare outcomes of advanced non-squamous NSCLC patients treated with mono-immunotherapy versus chemo-immunotherapy. We identified deletions at the 9p21.3 locus (CDKN2A, CDKN2B, and MTAP) as negative genomic predictors of survival to single-agent immunotherapy. In lung adenocarcinoma specimens, no relationship was observed between CDKN2A deletion and immune-inflamed phenotype, unlike PD-L1, suggesting it may be a mechanistically distinct predictor of checkpoint inhibitor efficacy. Finally, we extended the NSCLC findings by demonstrating an association between CDKN2A deletion and survival in ICI-treated patients across multiple cancer types.
Results
Non-squamous NSCLC patient characteristics
This study included advanced non-squamous NSCLC patients without EGFR mutations or ALK rearrangements (EGFR/ALK-) treated with first-line pembrolizumab monotherapy between 2016 and 2020 (mono-IO cohort, n = 442) or first-line pembrolizumab plus chemotherapy between 2017 and 2020 (chemo-IO cohort, n = 915) within the real-world CGDB (Fig. 1a). Patients in the mono-IO cohort were older (median age: 72 years vs 68 years), more likely to be female (57% vs 47%), and more likely to have a history of smoking (95% vs 90%) compared to patients in the chemo-IO cohort (Table 1). A higher proportion of mono-IO treated patients had non-advanced stage at initial diagnosis (32% vs 16%) and poor ECOG PS (≥2: 24% vs 16%) compared to chemo-IO treated patients. 49% of patients in the mono-IO cohort had tumors with high TMB (≥10 mut/Mb) compared to 36% of patients in the chemo-IO cohort. Almost all (93%) mono-IO treated patients had PD-L1-positive (PD-L1+) tumors, compared to 62% of chemo-IO treated patients. Median overall survival (mOS) for the mono-IO and chemo-IO cohort was 15.7 [13.4–22.3] months and 12.3 [10.5–14.0] months respectively.
a Flowchart depicting clinical cohort selection. The NSCLC CGDB included 6678 patients who had a medical record-confirmed diagnosis of advanced non-squamous NSCLC, received care within the Flatiron Health network between January 2011 and December 2020, and underwent tissue-based CGP by Foundation Medicine during their cancer care. Among these patients, 4979 had documentation of initiation of at least one line of systemic therapy after advanced diagnosis. This study was limited to advanced non-squamous NSCLC patients whose tumor did not harbor an EGFR short variant or ALK rearrangement, and received first-line treatment with pembrolizumab monotherapy or first-line treatment with pembrolizumab plus pemetrexed and platinum-based chemotherapy. b Bar chart of the prevalence of gene alterations by treatment cohort. *FDR p-value < 0.05.
Gene-level alterations associated with survival in immunotherapy-treated patients
We analyzed genes altered in 5% or more of tumors in either treatment cohort. The prevalence of alterations in STK11 (11% vs 28%) and SMARCA4 (4% vs 12%) was lower in the mono-IO cohort compared to the chemo-IO cohort, while the prevalence of alterations in RBM10 was higher in the mono-IO cohort compared to the chemo-IO cohort (12% vs 7%) (Fig. 1b, Supplementary Fig. 1, FDR p-value < 0.05). The observation that STK11 alterations are more frequent among patients treated with chemo-IO is consistent with the known relationship between STK11 and PD-L1 status6.
We next assessed associations between gene-level alterations and overall survival. In the mono-IO cohort, 208 (47%) deaths occurred with a median follow-up of 8.3 months and in the chemo-IO cohort 457 (50%) deaths occurred with a median follow-up time of 8.2 months. In the mono-IO cohort, tumors with alterations in CDKN2A (HR = 1.7 [1.2–2.2]) or CDKN2B (HR = 1.8 [1.3–2.5]) were associated with worse survival compared to the corresponding wild-type tumors (Fig. 2a, FDR p-value < 0.05). Interestingly, this association was not observed in the chemo-IO cohort (CDKN2A HR = 1.2 [1.0–1.4], uncorrected p-value=0.1; CDKN2B HR = 1.1 [0.8–1.3], uncorrected p-value = 0.7). Among chemo-IO treated patients, STK11, SMARCA4, and KEAP1 altered tumors were associated with worse survival compared to the corresponding wild-type tumors (Fig. 2b, FDR p-value < 0.05). While SMARCA4 did not pass the statistical significance threshold in the mono-IO cohort, the effect size was similar to the chemo-IO cohort (mono-IO HR = 2.3 [1.3–4.2], p-value = 0.007, FDR p-value = 0.07; chemo-IO HR = 1.8 [1.4–2.3], p-value < 0.001).
Gene deletions on chromosome 9p21.3 are negative predictors of clinical benefit from mono-immunotherapy in patients with NSCLC
We next investigated whether different types of alterations at chromosome 9p21.3 (CDKN2A, CDKN2B, MTAP) were associated with differential survival after immunotherapy. We considered deleterious short variants and indels, truncating rearrangements, and homozygous deletions (referred to as deletions, see “Methods”). Our findings were most pronounced for CDKN2A deletion (mono-IO HR = 1.8 [1.3–2.5], p-value = 0.001; chemo-IO HR = 1.1 [0.9–1.4]; p-value = 0.4) and CDKN2B deletion (mono-IO HR = 1.8 [1.3–2.6], p-value = 0.001; chemo-IO HR = 1.1 [0.8–1.4], p-value = 0.6) (Fig. 3a). In an interaction model, we found a statistically significant interaction between CDKN2A deletion and treatment, and CDKN2B deletion and treatment (Fig. 3a, interaction p-value = 0.01). CDKN2A is also commonly mutated; however, this alteration had less of an association with survival (Fig. 3a). MTAP deletion-positive tumors were associated with worse survival in the mono-IO cohort but not the chemo-IO cohort compared to deletion-negative tumors (mono-IO HR = 1.7 [1.0–2.8], p-value = 0.05; chemo-IO HR = 0.9 [0.7–1.3], p-value = 0.7), although this gene was not baited on all samples which reduced statistical power. Co-deletion of CDKN2A, CDKN2B, and MTAP was similarly predictive of poor survival in mono-IO treated patients (Fig. 3a). In total, these findings suggests that patients whose tumors harbor a deletion on 9p21.3 may have worse outcomes when treated with a single-agent checkpoint inhibitor.
a Forest plot of hazard ratios and 95% CIs for overall survival according to specific gene alterations at chromosome 9p21.3. b–d Kaplan–Meier plot of overall survival for mono-IO (top) and chemo-IO (bottom) treated patients according to CDKN2A deletion status. For c, analyses are restricted to PD-L1-positive patients. In d, overall survival is further stratified by TMB status. Forest plot of hazard ratios and 95% CIs for overall survival from multivariable model for e mono-IO and f chemo-IO treated patients. TMB-high (≥10 mut/Mb), TMB-low (<10 mut/Mb).
To investigate these survival findings in more detail, we chose to focus on patient subgroups defined by CDKN2A deletion given the slightly higher patient count and equivalent effect size as CDKN2B. In the mono-IO cohort, patients with CDKN2A deletion-positive (CDKN2A del+) tumors had decreased mOS compared to CDKN2A deletion-negative (CDKN2A del−) tumors (Fig. 3b (top), CDKN2A del+ mOS (months) = 7.2 [5.0–20.1]; CDKN2A del− mOS (months) = 19.0 [14.3–24.5]). In the chemo-IO cohort, median OS was 10.3 and 12.4 months for CDKN2A del+ and CDKN2A del− tumors respectively (Fig. 3b (bottom)). We also investigated the impact of PD-L1 and TMB, known predictors of immunotherapy response, on these results. When restricting to patients with PD-L1 + tumors, the relationship between CDKN2A deletion and survival in the mono-IO cohort remained (Fig. 3c, p-value = 0.04). TMB-high tumors (≥10 mut/Mb) were associated with better survival compared to TMB-low tumors (<10 mut/Mb) in both the mono-IO cohort (HR = 0.7 [0.6–1.0], p-value = 0.02) and the chemo-IO cohort (HR = 0.8 [0.7–1.0], p-value = 0.02). Overall, the TMB-high, CDKN2A del− group had the longest mOS of 23.8 [17.2–33.6] months, while the TMB-low, CDKN2A del+ group has the shortest mOS of 5.2 [3.1–25.1] months for patients treated with mono-IO (Fig. 3d). Among patients treated with mono-IO, the hazard ratio comparing CDKN2A del+ vs CDKN2A del− tumors was 1.9 [1.2, 3.1] and 1.7 [1.1, 2.9] for TMB-low and TMB-high patient populations respectively. Furthermore, adjusting for TMB status did not alter the CDKN2A deletion findings (Fig. 3e, f).
We applied a multivariable analysis to investigate whether CDKN2A could serve as a predictive biomarker independent of clinical and tumor characteristics. Patient characteristics were largely similar between CDKN2A del+ and CDKN2A del− patient populations (Supplementary Table 1). TMB and PD-L1 were not different between the cohorts (Supplementary Table 1). After multivariable adjustment for clinical and tumor features (see “Methods”), CDKN2A deletion remained predictive of survival after mono-IO treatment with an adjusted hazard ratio of 1.9 [1.3–2.7] and 1.1 [0.8–1.4] for mono-IO and chemo-IO cohorts respectively.
We evaluated time to next treatment (TTNT) as a proxy for progression. CDKN2A del− tumors has significantly reduced TTNT compared to CDKN2A del+ tumors in the mono-IO cohort (p-value = 0.03) but not in the chemo-IO cohort (p-value = 0.6) (Supplementary Fig. 2). Mono-IO treated patients with CDKN2A del+ tumors had a shorter median TTNT (mTTNT) than patients with CDKN2A del− tumors (CDKN2A del+ mTTNT (months) = 5.8 [4.8–14.9]; CDKN2A del− mTTNT (months) = 9.3 [8.0–11.8]). Among chemo-IO treated patients, median TTNT was similar between CDKN2A del+ and CDKN2A del− groups (CDKN2A del− mTTNT (months) = 7.1 [5.7–10.3]; CDKN2A del− mTTNT (months) = 7.9 [7.1–9.2]).
Thus, real-world datapoints indicative of progression align with our survival results and in total suggest that CDKN2A deletion is a potential biomarker for selecting between mono-IO and chemo-IO regimens in advanced non-squamous NSCLC.
Biomarker associations with CDKN2A deletion
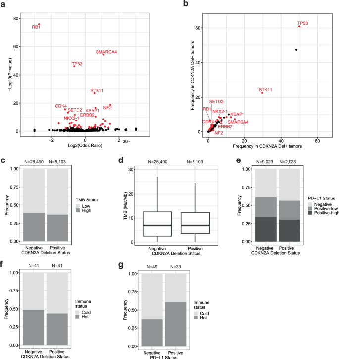
We sought to characterize the genomic landscape associated with CDKN2A deletion in EGFR/ALK- lung adenocarcinoma specimens using the Foundation Medicine genomic dataset. Among 31,600 tumor samples (12,051 with PD-L1 IHC), 5103 (16%) were CDKN2A del+ and 26,497 (84%) were CDKN2A del−. CDKN2A del+ tumors were highly enriched for CDKN2B and MTAP deletion alterations. Additional genes enriched in CDKN2A del+ tumors included SMARCA4, STK11, NF2, KEAP1, whereas alterations in RB1, TP53, CDK4, SETD2, NKX2-1, ERBB2 were enriched in CDKN2A del− tumors (Fig. 4a, b; FDR p-value < 0.05).
a Volcano plot demonstrating genomic enrichment according to CDKN2A deletion status. b Scatter plot of gene frequencies in CDKN2A del+ tumors versus CDKN2A del− tumors. Fisher’s exact test was used to calculate the odds ratio and p-value for the association between gene alteration and CDKN2A deletion. Genes with a positive odds ratio are more frequently altered in CDKN2A del+(versus CDKN2A del−) samples and genes with a negative odds ratio are more frequently altered in CDKN2A del− (versus CDKN2A del+) samples. Significant genes after Benjamini–Hochberg correction (FDR p-value < 0.05) are colored in red. The top ten genes according to p-value are labeled. CDKN2B and MTAP are not included. c Bar chart showing frequency of TMB-high (≥10 mut/Mb) and TMB-low (<10 mut/Mb) tumors by CDKN2A deletion status. d Box plot of TMB values by CDKN2A deletion status. The boxplot shows the 1st and 3rd quartiles (upper and lower bounds), 2nd quartile (center), and minimum and maximum values (1.5*interquartile range, whiskers). Outliers are excluded. e Bar chart showing frequency of PD-L1-positive and PD-L1-negative tumors by CDKN2A deletion status. f Bar chart showing frequency of immune hot and cold tumors by CDKN2A deletion status. g Bar chart showing frequency of immune hot and cold tumors by PD-L1 status. PD-L1 negative (<1% TPS), PD-L1 positive-low (1–49% TPS), and PD-L1 positive-high (≥50 TPS).
We next explored the relationship between CDKN2A deletion and TMB and PD-L1. The median TMB value was 7.5 mut/Mb in both CDKN2A del+ and CDKN2A del− tumors (Fig. 4d). 37% of CDKNA del+ tumors were TMB-high (≥10 mut/Mb) compared to 39% of CDKN2A del− tumors, which was statistically significant despite only a 2% difference (Fig. 4c, p-value = 0.003). Similarly, PD-L1 positivity was observed in 57% of CDKN2A del+ and 62% of CDKN2A del− tumors, which was statistically significant despite the small effect size (Fig. 4e, p-value < 0.001).
We also investigated the relationship between CDKN2A deletion and the presence or absence of TILs in the tumor microenvironment. A blinded pathologist evaluated 82 samples for immune cell infiltration (50:50 CDKN2A del+:del−). Overall, 38 (46%) tumors were categorized as hot (immune-inflamed) and 44 (54%) tumors were categorized as cold (immune-excluded/immune-desert). The percentage of hot/inflamed tumors was similar in both groups at 44% and 49% for CDKN2A del+ and CDKN2A del− tumors respectively (Fig. 4f, p-value = 0.8). As expected, we did observe a higher percentage of hot/inflamed tumors among tumor specimens with PD-L1+ tumor expression compared to PD-L1− tumor expression. 61% of PD-L1+ tumors were inflamed compared to 37% of PD-L1− tumors (Fig. 4g, p-value = 0.04). These data suggest that CDKN2A loss is not associated with immune infiltration in the tumor microenvironment.
CDKN2A deletion is associated with worse survival following first-line immunotherapy treatment across various cancer types
Deletions at 9p21.3 are common in multiple cancer types. To explore the generalizability of our findings, we examined the association between CDKN2A deletion and survival following first-line immunotherapy treatment across various cancer types in CGDB including NSCLC (squamous and non-squamous), melanoma, urothelial cancer, renal cell cancer, head and neck cancer, and gastric cancer. Across cancers, patients in the CDKN2A del+ group had shorter survival, which was statistically significant in NSCLC, melanoma, renal cell cancer, and head and neck cancer (Fig. 5a, b; p-value < 0.05). A significant association was observed for non-squamous NSCLC patients (HR = 1.5 [1.2–1.9]); however, no association was observed for those with squamous NSCLC (HR = 1.1 [0.8, 1.6]). In a meta-analysis of all six cancer types, the overall hazard ratio was 1.4 [1.2–1.6] (Fig. 5a). Excluding NSCLC, the largest immunotherapy treated patient population, the association between CDKN2A deletion and survival remained (HR = 1.4 [1.1–1.8]).
a Forest plot of hazard ratios and 95% CIs of overall survival according to CDKN2A deletion status in immune checkpoint inhibitor-treated patients across cancer types. Hazard ratios and 95% CIs from each study were used to calculate a pooled HR. The pooled estimate was calculated using a random-effects meta-analysis. Statistical heterogeneity was assessed using the Cochran’s Q test and I2 statistic. b–g Kaplan–Meier plot of overall survival according to CDKN2A deletion status in immune checkpoint inhibitor-treated patients with b NSCLC, c melanoma, d urothelial cancer, e renal cell cancer, f head and neck cancer, and g gastric cancer.
Discussion
There are multiple first-line treatment options for patients with PD-L1+, EGFR/ALK-, non-squamous NSCLC including monotherapy targeting PD-1/PD-L1, as well as blockade of PD-1/PD-L1 in combination with chemotherapy or CTLA-4 blockade. The pivotal trials for these regimens all used platinum doublet chemotherapy as the comparator, making it difficult to choose between these different regimens1. Current guidelines for immunotherapy treatment selection are based on PD-L1 tumor expression levels and physicians often use patient health as another clinical factor when selecting therapies (see age and ECOG biases in Table 1)1.
In this work, we utilized a large cohort of lung cancer patients in the real-world setting to assess genomic markers that may have utility in selecting mono-IO vs chemo-IO regimens in non-squamous NSCLC. Patients with tumors that harbored deletions at the chromosome locus 9p21.3 (CDKN2A/CDKN2B/MTAP) had statistically significant worse outcomes when treated with mono-IO but not chemo-IO, which suggests these patients may benefit from more aggressive therapy. Our finding that PD-L1 and CDKN2A status are uncorrelated provides an opportunity to combine these biomarkers in making treatment decisions. A meta-analysis across six different cancer types highlights the potential pan-cancer relevance of CDKN2A deletion as a negative indicator of clinical benefit after immunotherapy.
We assessed multiple potential biomarkers involving genes at 9p21.3. Deletions at this locus almost always include both CDKN2A and CDKN2B, which explains why deletion biomarkers for each of these genes produced equivalent results. MTAP is also frequently lost; however, it was not baited for in all test samples which reduced statistical power. CDKN2A is also frequently mutated, but the effect of CDKN2A mutation on outcome was less and not significant. While we defined the biomarker as CDKN2A deletion for simplicity, these findings suggest that it is a deletion in 9p21.3, which likely affects multiple genes, that is the relevant biomarker. In addition to the genes evaluated, interferon (IFN) and related pathway genes are also clustered in the 9p21.3 chromosome region and have been implicated in the antitumor immune response7. IFN genes are not included on our targeted assay so a direct association between these genes and outcomes cannot be examined.
Recent studies have also highlighted the potential utility of 9p21.3 and CDKN2A as a biomarker of immunotherapy outcomes8,9,10,11,12,13,14,15,16. Banchereau et al. showed a significant association between elevated expression of CDKN2A and improved overall survival following mono-immunotherapy treatment for urothelial cancer and NSCLC12. Gene expression is regulated by a multitude of factors; however, it is likely that samples with a deletion at 9p21.3 lack expression of CDKN2A. In a pan-cancer study, Han et al. found significantly lower response rates to anti-PD-1/PD-L1 monotherapy for patients with solid tumors that harbored a 9p21 loss, including melanoma, urothelial, and NSCLC14. The authors showed 9p21 loss was associated with reduced abundance of TILs inferred from gene expression data and lower PD-L1 positivity; however, the strength of this finding varied by cancer type and patient cohort. We did not find evidence that 9p21 loss is associated with a “cold” tumor-immune phenotype in our study which was focused on EGFR/ALK- lung adenocarcinoma specimens and acknowledge that there are potentially significant tumor type differences in this relationship that need to be explored. Adib et al. demonstrated an association between CDKN2A loss of function alterations and poor outcomes in ICI-treated patients in urothelial and melanoma cancer13. They did not observe an association with NSCLC which may be due to several differences (1) the inclusion of mutations in their biomarker definition, which we observed had a weaker effect than deletions, (2) the fraction of squamous cancers in the dataset since we observed no effect of CDKN2A deletion in squamous lung cancer, (3) the inclusion of EGFR/ALK+ patients which we excluded, or (4) inclusion of multiple lines of therapy since we analyzed only first-line patients and found the effect weakened in later lines (data not shown). Gutiontov et al. demonstrated an association between CDKN2A loss-of-function and worse outcomes among immunotherapy treated patients with advanced NSCLC15. In this study, immunotherapy treatment included both immunotherapy alone or in combination with chemotherapy; however, the authors noted that the effect of CDKN2A loss-of-function on disease control rate was observed in patients receiving mono-immunotherapy and not for those who received combination therapy which is in agreement with our findings. Finally, Alhalabi et al. demonstrated that MTAP deficiency commonly due to 9p21 loss was associated with inferior outcomes in a cohort of patients with metastatic urothelial cancer treated with immunotherapy and standard-of-care chemotherapy16. We did not observe an association between 9p21 deletions (CDKN2A, CDKN2B, MTAP) and survival in non-squamous NSCLC patients treated with chemotherapy-immunotherapy combination treatment. It has been shown that conventional chemotherapy enhances the effects of immunotherapy by inducing immunogenic cell death and inducing an antitumor immune response17. One limitation of our study is that our findings may be due to pemetrexed specifically and may not apply to the broad category of chemotherapy-immunotherapy combinations. Further investigation is required to resolve these differences and determine the best CDKN2A-associated biomarker for predicting patient benefit from immunotherapy.
Our data support 9p21.3 loss as an immunotherapy resistance biomarker with the potential to inform immunotherapy treatment decisions for non-squamous NSCLC patients. While previous studies have focused on immunotherapy-only cohorts, our study, which compares mono-IO vs chemo-IO treatment options, demonstrated a reduced effectiveness of mono-IO in CDKN2A del+ patients and identified a potential solution in chemo-IO. Additional studies are needed to investigate whether patients whose tumor harbors a 9p21.3 deletion benefit from chemo-IO strategies outside of non-squamous NSCLC.
Methods
Genomic profiling
Genomic data were collected using a tissue-based, targeted comprehensive genomic profiling (CGP) assay (FoundationOne or FoundationOne CDx) in a Clinical Laboratory Improvement Amendments (CLIA)-certified, College of American Pathologists (CAP)-accredited, New York State-approved laboratory (Foundation Medicine, Inc.), as previously described18. DNA was extracted from formalin-fixed paraffin-embedded (FFPE) tumor tissue specimens and underwent adaptor ligated hybridization capture for 324 genes in FoundationOne CDx (310 all coding exons and select introns in 34 genes) or 404 genes in FoundationOne (395 all coding exons and select introns in 31 genes). Libraries were sequenced to a median unique coverage depth of >500X. Analysis for genomic alterations, including short variant alterations (base substitutions, insertions, and deletions), copy-number alterations (amplifications and homozygous deletions), as well as gene rearrangements, was performed as previously described18,19. Hemizygous or shallow deletions were excluded from this analysis. TMB was defined as the number of non-driver somatic coding mutations per megabase of genome sequenced20.
Histology
PD-L1 status was determined through immunohistochemistry (IHC) performed on FFPE tissue sections with 22C3 (Dako/Agilent, Santa Clara, CA, USA). A board-certified pathologist determined the tumor proportion score (TPS) for each sample as defined by the assay package insert for use as a companion diagnostic. The TPS is the proportion of tumor cells exhibiting linear membranous staining out of all tumor cells and is reported as a percentage (0–100%). PD-L1 expression was summarized as negative (<1% TPS) or positive (≥1% TPS). The pathology laboratory established performance characteristics for this assay per the requirements of the Clinical Laboratory Improvement Amendments (CLIA ’88) and in accordance with College of American Pathologists (CAP) checklist requirements and guidance.
Evaluation of tumor-infiltrating lymphocytes (TILs) was performed on a random sample of 41 CDKN2A deletion-negative and 41 CDKN2A deletion-positive lung adenocarcinoma resection specimens by a board-certified pathologist blinded to CDKN2A status. Hematoxylin and eosin-stained section slides were categorized as hot (immune-infiltrated) or cold (immune-excluded/immune-desert).
Data sources and patient cohorts
Flatiron Health-Foundation Medicine Clinico-Genomic Database (FH-FMI CGDB)
This study utilized real-world data from the nationwide (US-based) de-identified FH-FMI CGDB (data collected through December 31, 2020). Retrospective longitudinal clinical data were derived from electronic health record (EHR) data, comprising patient-level structured and unstructured data curated via technology-enabled abstraction, and were linked to genomic data derived from FMI CGP tests by de-identified, deterministic matching21,22. Institutional Review Board approval of the study protocol was obtained prior to study conduct and included a waiver of informed consent based on the observational, non-interventional nature of the study (WCG IRB, Protocol No. 420180044).
For the primary analysis, patients were selected if they received first-line treatment with pembrolizumab monotherapy (n = 442) or pembrolizumab plus cisplatin/carboplatin and pemetrexed (n = 915) (Fig. 1a). For the pan-cancer analysis, patients were selected if they received an immunotherapy-exclusive regimen containing anti-PD-1/PD-L1 (pembrolizumab, nivolumab, cemiplimab, atezolizumab, durvalumab, avelumab) and/or anti-CTLA-4 (ipilimumab) agent as a first-line treatment for advanced or metastatic disease. Cancer types with sufficient data for further analysis included NSCLC (n = 1072), melanoma (n = 500), urothelial cancer (n = 245), renal cell cancer (n = 90), head and neck cancer (n = 85), and gastric cancer (n = 31).
Foundation medicine genomic database
The Foundation Medicine genomic database consists of tumor specimens that underwent FMI CGP (sequenced through December 31, 2020). For this study, we identified 31,600 EGFR/ALK-, lung adenocarcinoma specimens, a subset of which (n = 11,051) underwent PD-L1 IHC. Approval for this study, including a waiver of informed consent and a HIPAA waiver of authorization, was obtained from the Western Institutional Review Board (Protocol No. 20152817). The Institutional Review Board granted a waiver of informed consent under 45 CFR § 46.116 based on review and determination that this research meets the following requirements: (i) the research involves no more than minimal risk to the subjects; (ii) the research could not practicably be carried out without the requested waiver; (iii) the waiver will not adversely affect the rights and welfare of the subjects.
Statistical analysis
Overall survival (OS) was defined from the date of first-line treatment to date of death with censoring at the last known visit date. TTNT was defined from the start date of first-line treatment to start date of a subsequent line of therapy or death date if subsequent therapy was not initiated with censoring at the last known visit date. We accounted for left truncation time from the treatment date to FMI test date. Survival curves and estimates of median survival time were generated using the Kaplan–Meier method. Univariable Cox proportional hazards regression was used to estimate hazard ratios (HRs) and 95% confidence intervals (CIs) for the association between genomic alterations and survival, with statistical significance determined by the Wald test. For select findings, an alteration x first-line treatment interaction term was included in the Cox model. Multivariable analyses adjusted for TMB, as well as age, gender, race, practice type, smoking history, advanced stage at diagnosis, ECOG performance status (PS), tumor type, biopsy site, and TP53 and KRAS alteration status.
Two-sided p-values are reported. P-values were adjusted for multiple comparisons using the Benjamini–Hochberg false discovery (FDR) method. Analyses were performed using R version 3.6.2.
Reporting summary
Further information on research design is available in the Nature Research Reporting Summary linked to this article.
Data availability
Consented data that can be released are included in the article and its supplementary files. Patients were not consented for the release of underlying sequence data. Academic researchers can gain access to Foundation Medicine data in this study by contacting the corresponding author and filling out a study review committee form. You and your institution will be required to sign a data transfer agreement.
Code availability
No custom code was used in this study.
References
Grant, M. J., Herbst, R. S. & Goldberg, S. B. Selecting the optimal immunotherapy regimen in driver-negative metastatic NSCLC. Nat. Rev. Clin. Oncol. https://doi.org/10.1038/s41571-021-00520-1 (2021).
Reck, M. et al. Pembrolizumab versus chemotherapy for PD-L1-positive non-small-cell lung cancer. N. Engl. J. Med. 375, 1823–1833 (2016).
Mok, T. S. K. et al. Pembrolizumab versus chemotherapy for previously untreated, PD-L1-expressing, locally advanced or metastatic non-small-cell lung cancer (KEYNOTE-042): a randomised, open-label, controlled, phase 3 trial. Lancet 393, 1819–1830 (2019).
Gandhi, L. et al. Pembrolizumab plus chemotherapy in metastatic non-small-cell lung cancer. N. Engl. J. Med. 378, 2078–2092 (2018).
Gjoerup, O. et al. Identification and utilization of biomarkers to predict response to immune checkpoint inhibitors. AAPS J. 22, 132 (2020).
Skoulidis, F. et al. STK11/LKB1 mutations and PD-1 inhibitor resistance in KRAS-mutant lung adenocarcinoma. Cancer Discov. 8, 822–835 (2018).
Gao, J. et al. Loss of IFN-gamma pathway genes in tumor cells as a mechanism of resistance to anti-CTLA-4 therapy. Cell 167, 397–404 (2016). e399.
Braun, D. A. et al. Interplay of somatic alterations and immune infiltration modulates response to PD-1 blockade in advanced clear cell renal cell carcinoma. Nat. Med. 26, 909–918 (2020).
Mo, Q., Li, R., Adeegbe, D. O., Peng, G. & Chan, K. S. Integrative multi-omics analysis of muscle-invasive bladder cancer identifies prognostic biomarkers for frontline chemotherapy and immunotherapy. Commun. Biol. 3, 784 (2020).
Nassar, A. H. et al. A model combining clinical and genomic factors to predict response to PD-1/PD-L1 blockade in advanced urothelial carcinoma. Br. J. Cancer 122, 555–563 (2020).
William, W. N. Jr. et al. Immune evasion in HPV(-) head and neck precancer-cancer transition is driven by an aneuploid switch involving chromosome 9p loss. Proc. Natl Acad. Sci. USA https://doi.org/10.1073/pnas.2022655118 (2021).
Banchereau, R. et al. Molecular determinants of response to PD-L1 blockade across tumor types. Nat. Commun. 12, 3969 (2021).
Adib, E. et al. CDKN2A alterations and response to immunotherapy in solid tumors. Clin. Cancer Res. 27, 4025–4035 (2021).
Han, G. et al. 9p21 loss confers a cold tumor immune microenvironment and primary resistance to immune checkpoint therapy. Nat. Commun. 12, 5606 (2021).
Gutiontov, S. I. et al. CDKN2A loss-of-function predicts immunotherapy resistance in non-small cell lung cancer. Sci. Rep. 11, 20059 (2021).
Alhalabi, O. et al. Integrative clinical and genomic characterization of MTAP-deficient metastatic urothelial cancer. Eur. Urol. Oncol. https://doi.org/10.1016/j.euo.2021.10.006 (2021).
Galluzzi, L., Buque, A., Kepp, O., Zitvogel, L. & Kroemer, G. Immunological effects of conventional chemotherapy and targeted anticancer agents. Cancer Cell 28, 690–714 (2015).
Frampton, G. M. et al. Development and validation of a clinical cancer genomic profiling test based on massively parallel DNA sequencing. Nat. Biotechnol. 31, 1023–1031 (2013).
Sun, J. X. et al. A computational approach to distinguish somatic vs. germline origin of genomic alterations from deep sequencing of cancer specimens without a matched normal. PLoS Comput. Biol. 14, e1005965 (2018).
Chalmers, Z. R. et al. Analysis of 100,000 human cancer genomes reveals the landscape of tumor mutational burden. Genome Med. 9, 34 (2017).
Singal, G. et al. Association of patient characteristics and tumor genomics with clinical outcomes among patients with non-small cell lung cancer using a clinicogenomic database. JAMA 321, 1391–1399 (2019).
Zhang, Q., Gossai, A., Monroe, S., Nussbaum, N. C. & Parrinello, C. M. Validation analysis of a composite real-world mortality endpoint for patients with cancer in the United States. Health Serv. Res. https://doi.org/10.1111/1475-6773.13669 (2021).
Author information
Authors and Affiliations
Contributions
E.M.E.: conceptualization, data curation, formal analysis, methodology, visualization, writing – original draft, writing – reviewing and editing. D.L.D.: investigation, writing – reviewing and editing. K.T.: conceptualization, writing – reviewing and editing. D.F. – conceptualization, writing – reviewing and editing. G.M.F.: supervision, writing – reviewing and editing. L.A.C.: conceptualization, writing – reviewing and editing. L.A.A.: conceptualization, supervision, writing – original draft, writing – reviewing and editing.
Corresponding author
Ethics declarations
Competing interests
All authors disclose employment by Foundation Medicine and are stockholders of Roche Holdings AG.
Additional information
Publisher’s note Springer Nature remains neutral with regard to jurisdictional claims in published maps and institutional affiliations.
Supplementary information
Rights and permissions
Open Access This article is licensed under a Creative Commons Attribution 4.0 International License, which permits use, sharing, adaptation, distribution and reproduction in any medium or format, as long as you give appropriate credit to the original author(s) and the source, provide a link to the Creative Commons license, and indicate if changes were made. The images or other third party material in this article are included in the article’s Creative Commons license, unless indicated otherwise in a credit line to the material. If material is not included in the article’s Creative Commons license and your intended use is not permitted by statutory regulation or exceeds the permitted use, you will need to obtain permission directly from the copyright holder. To view a copy of this license, visit http://creativecommons.org/licenses/by/4.0/.
About this article
Cite this article
Ebot, E.M., Duncan, D.L., Tolba, K. et al. Deletions on 9p21 are associated with worse outcomes after anti-PD-1/PD-L1 monotherapy but not chemoimmunotherapy. npj Precis. Onc. 6, 44 (2022). https://doi.org/10.1038/s41698-022-00286-4
Received:
Accepted:
Published:
Version of record:
DOI: https://doi.org/10.1038/s41698-022-00286-4
This article is cited by
-
Tumor aneuploidy as a prognostic and predictive biomarker in immune checkpoint blockade
Nature Genetics (2025)
-
Innate [18F]Fluorodeoxyglucose PET bone networks of lung cancer patients predict survival
European Journal of Nuclear Medicine and Molecular Imaging (2025)
-
Development and validation of an integrative pan-solid tumor predictor of PD-1/PD-L1 blockade benefit
Communications Medicine (2023)
-
Therapy sculpts the complex interplay between cancer and the immune system during tumour evolution
Genome Medicine (2022)







