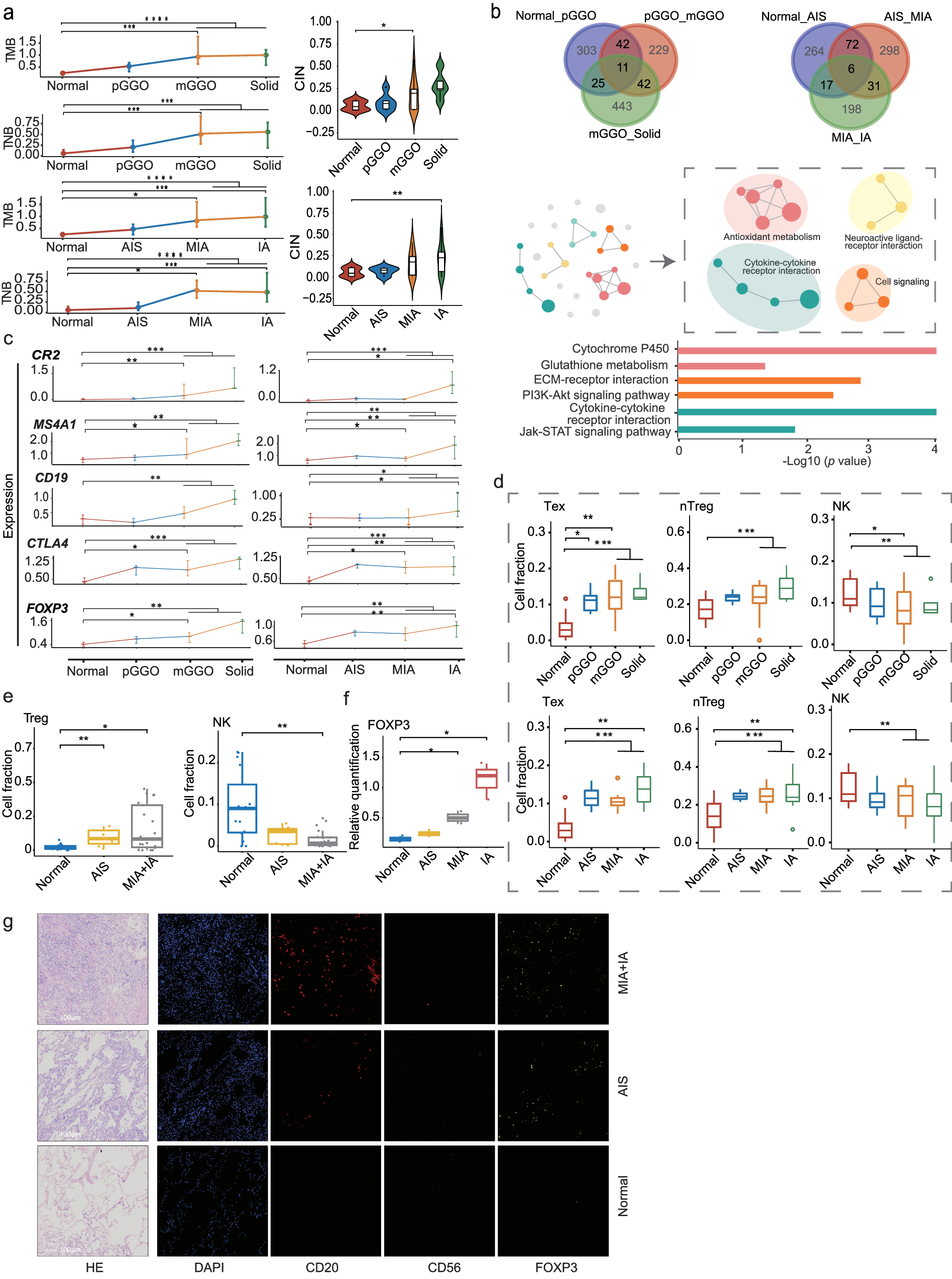
Fig. 5: Alterations in genomic and transcriptomic characteristics during the progression of MPLCs.

a Line graphs represent the change of TMB and TNB across each stage of radiological and pathological classification. Violin plot represents the comparison of chromosomal instability among each stage of radiological and pathological classification. b Analysis of DEGs and corresponding enriched functional pathways. The upper Venn panel shows the overlapping DEGs among the distinct stages of MPLCs. The middle panel shows the enriched pathways network and the similar pathways clusters. The bottom panel represents the selected functional pathways. c Changes in B cell-related and Treg-related genes in distinct stages of nodules. d Comparison of distinct immune cell fraction among each stage based on radiological and pathological classification. e The proportion of Treg and NK cells among normal lung tissues and cancer tissues analyzed using public scRNA-seq dataset (HRA001130). f Quantification of the relative expression level of FOXP3 among tissues using IHC data. g Representative images from P17 with normal to invasive subregions for HE staining, CD20 B cells (magenta), CD56 NK cells (orange), FOXP3 Treg cells (cyan), and DAPI (blue), as determined by using multiplex immunofluorescence staining. Scale bar, 100μm. pGGO, pure ground-glass opacity; mGGO, mix ground-glass opacity; AIS, adenocarcinoma in situ; MIA, minimally invasive adnocarcinoma; IA, invasive adenocarcinoma; Treg, regulatory T cell; Tex, exhausted T cell; nTreg, natural T cell; IHC, immunohistochemistry. Error bar represents mean ± standard error of the mean (SEM). *p < 0.05. **p < 0.01; ***p < 0.001.