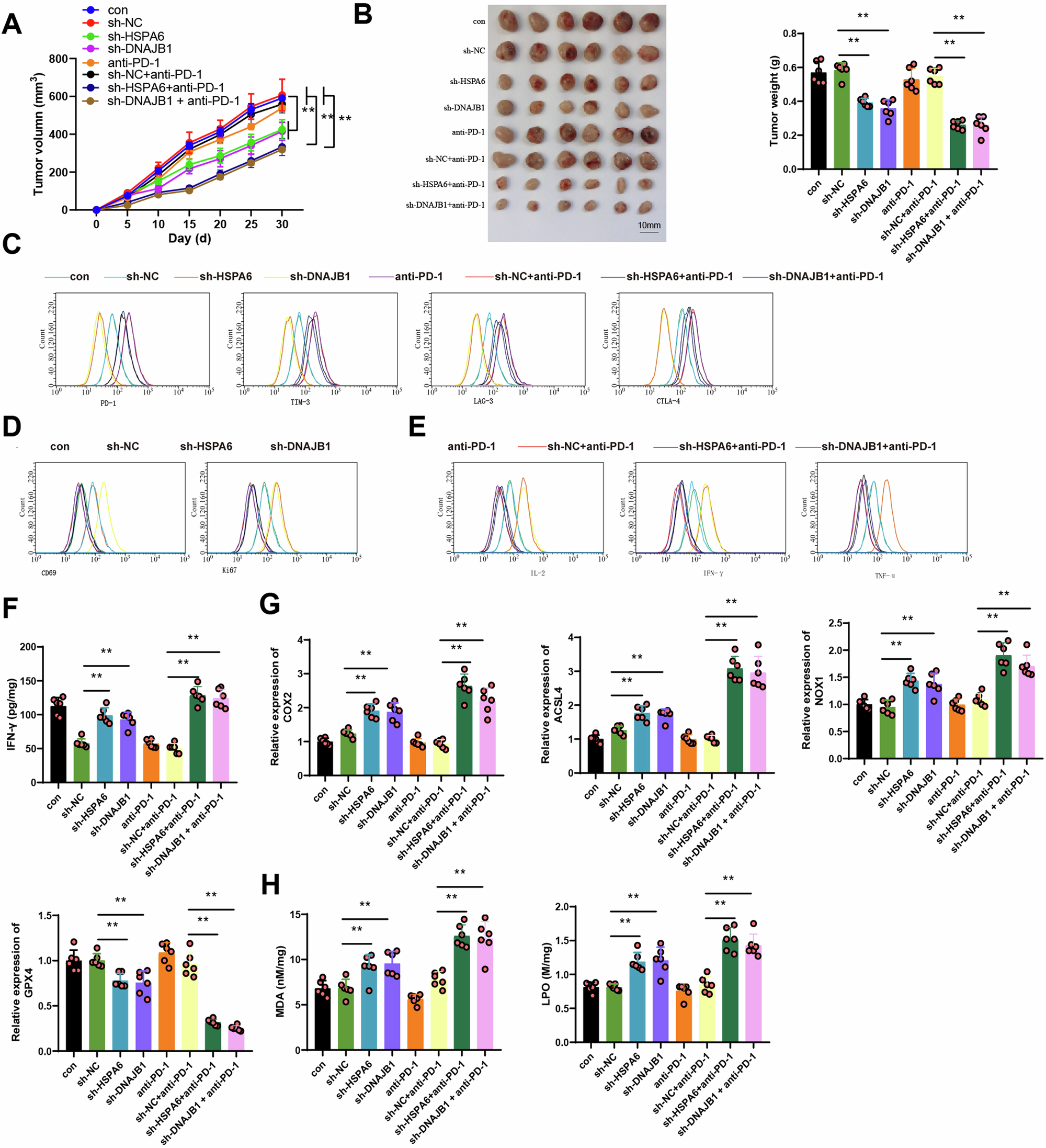
Fig. 10: In vivo experimental verification of the impact of HSPA6 or DNAJB1 silencing on tumor growth and CD8 + T cell functionality in tumor tissue.
From: Interferon signaling and ferroptosis in tumor immunology and therapy

A Changes in tumor volume of subcutaneous transplanted tumors in mice within 30 days (n = 6); B Representative images and weights of subcutaneous transplanted tumors in mice after 30 days of the experiment (n = 6); C Expression levels of exhausted markers PD1, TIM3, LAG3, CTLA4, etc. in CD8 + T cells detected by flow cytometry (n = 6); D Expression levels of Ki67 and CD69 in CD8 + T cells detected by flow cytometry (n = 6); E Expression levels of IFN-γ, IL-2, and TNF-α in CD8 + T cells detected by flow cytometry (n = 6); F Detection of IFN-γ content in tumor tissue by ELISA (n = 6); G Expression levels of COX2, ACSL4, NOX1, and GPX4 mRNA in tumor tissue detected by RT-qPCR (n = 6); H Levels of MDA and LPO in tumor tissue detected by ELISA (n = 6). * indicates a comparison between the two groups, *p < 0.05.