Fig. 5: Experimental verification of the influence of IFN-α and HSPA6 on CD8 + T cell exhaustion.
From: Interferon signaling and ferroptosis in tumor immunology and therapy

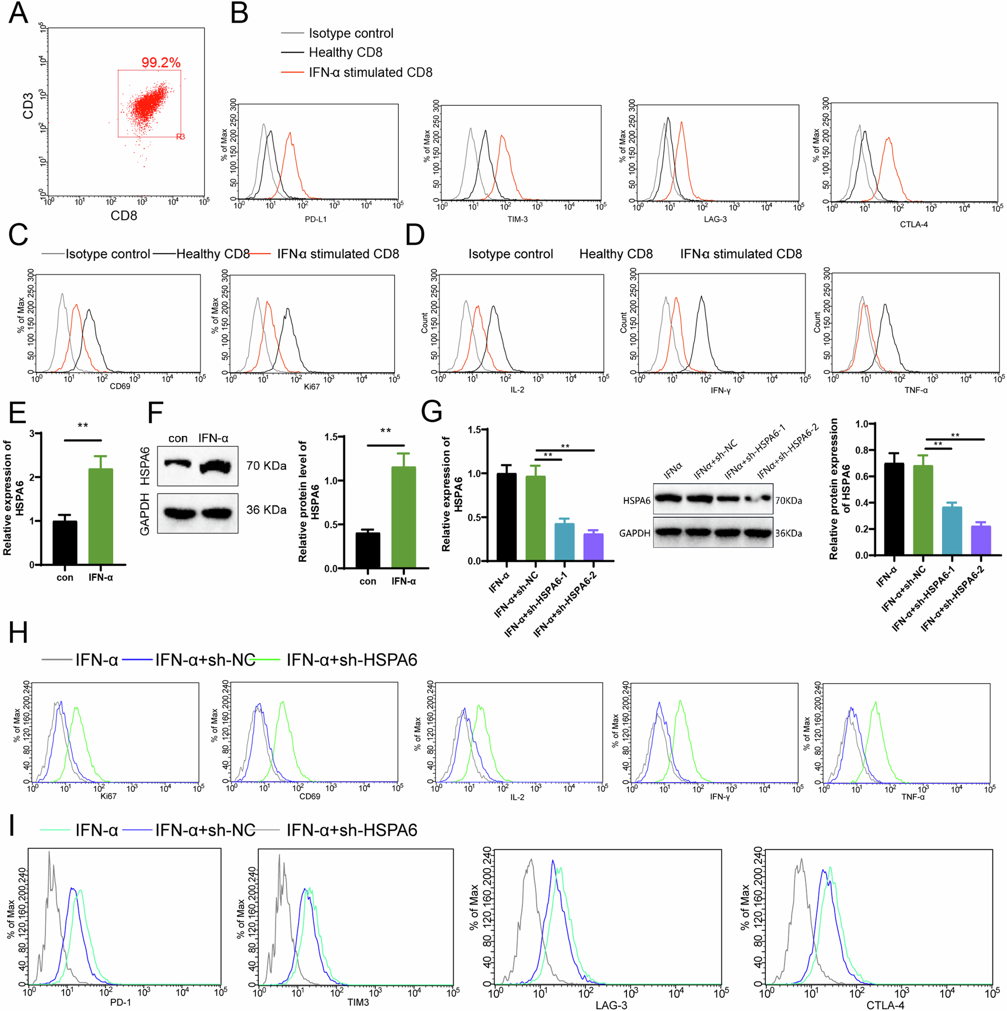
In vitro Note: A Flow cytometry was used to detect the purity of the extracted CD8 + T cells; B Flow cytometry was used to measure the expression levels of exhausted markers, such as PD1, TIM3, LAG3, and CTLA4, in CD8 + T cells. The isotype control represents newly isolated CD8 + T cells, while Healthy CD8 represents CD8 + T cells not stimulated with IFN-α (the unmarked lines correspond to irrelevant lines, please replace them with the images of the experimental group later); C Flow cytometry was used to measure the expression levels of Ki67 and CD69 in CD8 + T cells; D Flow cytometry was used to measure the expression levels of IFN-γ, IL-2, and TNF-α in CD8 + T cells; E RT-qPCR experiment was conducted to measure the expression levels of HSPA6 mRNA; F Western blot experiment was conducted to measure the expression levels of HSPA6 protein; G RT-qPCR experiment was conducted to measure the silencing efficiency of shRNA sequences on HSPA6 mRNA expression after IFN-α stimulation; H Flow cytometry was used to measure the expression levels of Ki67, CD69, IFN-γ, IL-2, and TNF-α in CD8 + T cells after IFN-α stimulation (the unmarked lines correspond to irrelevant lines, please replace them with the images of the experimental group later); I Flow cytometry was used to measure the expression levels of exhausted markers, such as PD1, TIM3, LAG3, and CTLA4, in CD8 + T cells after IFN-α stimulation (the unmarked lines correspond to irrelevant lines, please replace them with the images of the experimental group later). The cell experiments were repeated three times. * denotes a significant difference between the two groups, *p < 0.05, **p < 0.01.