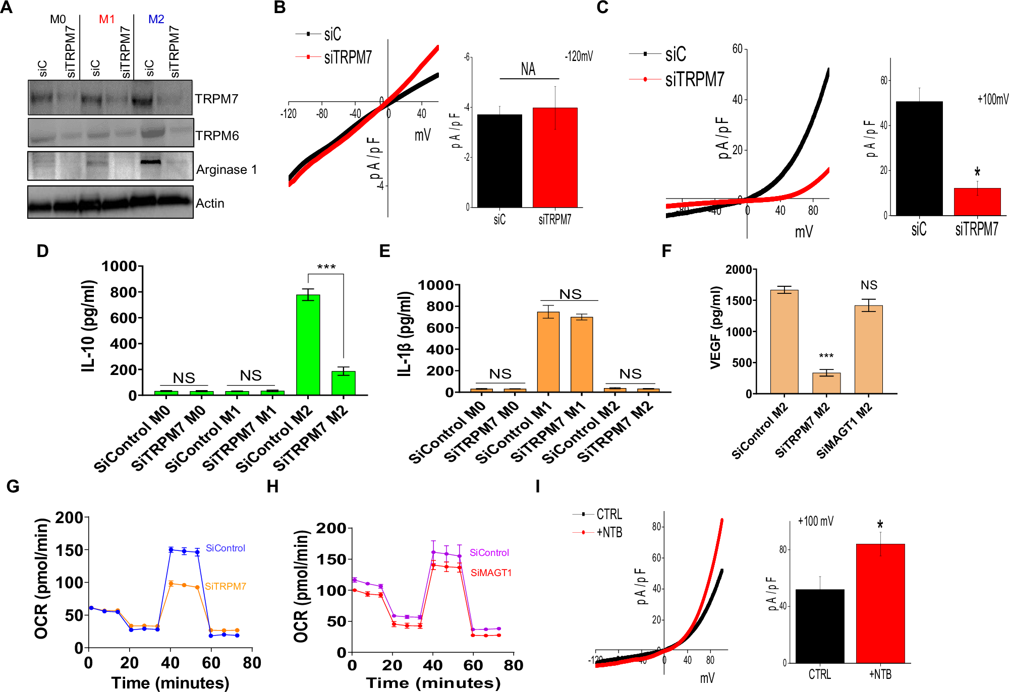
Fig. 6: TRPM7 channel is important for the M2 phenotype.

A Western blots showing expression of various proteins in silenced TRPM7 in naïve M0 plus activated BMDM M1 and M2 cells cultured in 6 wells plate (2 × 106 cells/well). B, C IV curves of Mg2+ entry currents in control, siTRPM7 naïve M0 cells, and quantitation of current density at -120mV is shown as bar graph. TRPM7 current is in control, and siTRPM7 cells (C) are quantitated at current density at +100 mV. D, E The concentration of pro and anti-inflammatory cytokines (IL-1β and IL-10, respectively) released in the media. Data shown are representative of three independent experiments with similar results. Bar graphs depict average ± SD for relative values, ***p ≤ 0.001, NS = non-significant (Student’s t-test). F Quantification for VEGF in supernatants of M2-activated BMDM with siTrpm7 and siMagt1 in comparison with siControl. Data shown are representative of three independent experiments. Bar graphs depict average ±SD for relative values, NS = non-significant, ***p ≤ 0.001 (Student’s t-test). G, H Oxygen Consumption Rate (OCR) was analyzed in M2 macrophages with control siRNA or MagT1 or TRPM7 siRNA, respectively. N = 3 performed in duplicate. I IV curves of TRPM7 currents (acquired when currents reach peak) in control and 50 µM NTB groups as labeled in the figure and are shown. The quantitation of current density at -+100 mV is shown as a bar graph. *p ≤ 0.01.